Detection of Oil Palm Disease in Plantations in Krabi Province, Thailand with High Spatial Resolution Satellite Imagery
Abstract
1. Introduction
2. Materials and Methods
2.1. Study Area
2.2. Satellite Imagery
2.3. Field Data
2.4. Spectroscopic Data
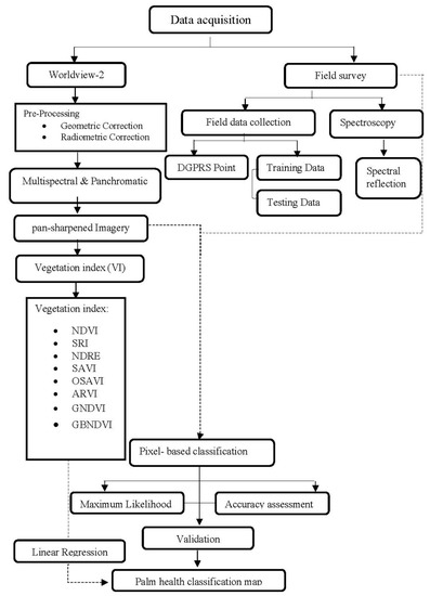
2.5. Methodology
2.5.1. Radiometric Correction
2.5.2. Geometric Correction
2.5.3. Vegetation Indices
| Index | Formula | Reference |
|---|---|---|
| Normalized Difference Vegetation Index (NDVI) | (NIR − Red)/(NIR + Red) | [40] |
| Simple Ratio Index (SRI) | (NIR/Red) | [41] |
| Soil Adjusted Vegetation Index (SAVI) | (1 + L) × (NIR − Red)/(NIR + Red + L) | [38] |
| Optimized Soil Adjusted Vegetation Index (OSAVI) | (1.16) × (NIR − Red)/(NIR + Red + 0.16) | [42] |
| Atmospherically Resistant Vegetation Index (ARVI) | [NIR − (2Red − Blue)]/[NIR + (2Red − Blue)] | [43] |
| Green Normalized Difference Vegetation Index (GNDVI) | (NIR − Green)/(NIR + Green) | [44] |
| Green Blue Normalized Difference Vegetation Index (GBNDVI) | [NIR − (Green + Red)]/[NIR + Green + Red] | [36] |
| Normalized Difference Red Edge (NDRE) | [NIR − Red edge]/[NIR + Red edge] | [45] |
2.5.4. Maximum Likelihood Classification
2.5.5. Accuracy Assessment
2.5.6. Validation
3. Results
3.1. Spectral Separability
3.2. Vegetation Indices
3.3. Maximum Likelihood Classification and Accuracy Assessment
4. Discussion
5. Conclusions
Author Contributions
Funding
Institutional Review Board Statement
Informed Consent Statement
Data Availability Statement
Acknowledgments
Conflicts of Interest
References
- Corley, R.H.; Tinker, P.B. The Oil Palm; John Wiley & Sons: Oxford, UK, 2008. [Google Scholar]
- Theerapong, J. The Path to Success is the Production of Palm Oil. Oil Palm Research and Development Center, Faculty of Natural Resources, Prince of Songkla University, 2016. Available online: http://www.natres.psu.ac.th/researchcenter/Palm-Research/menu/pic-book/2559-palmbook.pdf (accessed on 13 September 2019).
- Murphy, D.J. The future of oil palm as a major global crop: Opportunities and challenges. J. Oil Palm Res. 2014, 1, 1–24. [Google Scholar]
- Nutongkaew, P.; Waewsak, J.; Riansut, W.; Kongruang, C.; Gagnon, Y. The potential of palm oil production as a pathway to energy security in Thailand. Sustain. Energy Technol. Assess. 2019, 1, 189–203. [Google Scholar] [CrossRef]
- Naher, L.; Yusuf, U.K.; Ismail, A.; Tan, S.G.; Mondal, M.M. Ecological status of’Ganoderma’and basal stem rot disease of oil palms (‘Elaeis guineensis’ Jacq.). Aust. J. Crop Sci. 2013, 7, 1723. [Google Scholar]
- Agricultural Research Development Agency. Diseases and Pests of Economic Importance. Regional Information Library (Southern Region) Office of Agricultural Research Development. 2007. Available online: http://www.arda.or.th/kasetinfo/south/palm/controller/01-05.php (accessed on 22 October 2019).
- Office of Agricultural Economics. “Thailand Agricultural Statistics 2016”. Office of Agricultural Economics: Ministry of Agriculture and Cooperatives. 2017. Available online: http://organic.dit.go.th/FILE/CONTENT_FILE/256010251137581209704.pdf (accessed on 18 September 2019).
- Agricultural Research Development Agency. Oil Palm. 2018. Available online: http://www.arda.or.th/kasetinfo/south/palm/controller/01-13.php (accessed on 26 September 2018).
- Rees, R.W.; Flood, J.; Hasan, Y.; Cooper, R.M. Effects of inoculum potential, shading and soil temperature on root infection of oil palm seedlings by the basal stem rot pathogen Ganoderma boninense. Plant Pathol. 2007, 56, 862–870. [Google Scholar] [CrossRef]
- Kamil, N.N.; Omar, S.F. Climate variability and its impact on the palm oil industry. Oil Palm Ind. Econ. J. 2016, 16, 18–30. [Google Scholar]
- Paterson, R.R.; Sariah, M.; Lima, N. How will climate change affect oil palm fungal diseases? Crop Prot. 2013, 46, 113–120. [Google Scholar] [CrossRef]
- Hushiarian, R.; Yusof, N.A.; Dutse, S.W. Detection and control of Ganoderma boninense: Strategies and perspectives. SpringerPlus 2013, 2, 555. [Google Scholar] [CrossRef]
- Stratoulias, D.; Tóth, V.R. Photophysiology and Spectroscopy of Sun and Shade Leaves of Phragmites australis and the Effect on Patches of Different Densities. Remote Sens. 2020, 12, 200. [Google Scholar] [CrossRef]
- Santoso, H.; Tani, H.; Wang, X. Random Forest classification model of basal stem rot disease caused by Ganoderma boninense in oil palm plantations. Int. J. Remote Sens. 2017, 38, 4683–4699. [Google Scholar] [CrossRef]
- Shafri, H.Z.; Anuar, M.I.; Seman, I.A.; Noor, N.M. Spectral discrimination of healthy and Ganoderma-infected oil palms from hyperspectral data. Int. J. Remote Sens. 2011, 32, 7111–7129. [Google Scholar] [CrossRef]
- Shafri, H.Z.; Hamdan, N.; Izzuddin Anuar, M. Detection of stressed oil palms from an airborne sensor using optimized spectral indices. Int. J. Remote Sens. 2012, 33, 4293–4311. [Google Scholar] [CrossRef]
- Lelong, C.C.; Roger, J.M.; Brégand, S.; Dubertret, F.; Lanore, M.; Sitorus, N.A.; Raharjo, D.A.; Caliman, J.P. Evaluation of oil-palm fungal disease infestation with canopy hyperspectral reflectance data. Sensors 2010, 10, 734–747. [Google Scholar] [CrossRef] [PubMed]
- Liaghat, S.; Ehsani, R.; Mansor, S.; Shafri, H.Z.; Meon, S.; Sankaran, S.; Azam, S.H. Early detection of basal stem rot disease (Ganoderma) in oil palms based on hyperspectral reflectance data using pattern recognition algorithms. Int. J. Remote Sens. 2014, 35, 3427–3439. [Google Scholar] [CrossRef]
- Niphadkar, N.P.; Burks, T.F.; Qin, J.; Ritenour, M.A. Estimation of citrus canker lesion size using hyperspectral reflectance imaging. Int. J. Agric. Biol. Eng. 2013, 6, 41–51. [Google Scholar]
- Stratoulias, D.; Keramitsoglou, I.; Burai, P.; Csaba, L.; Zlinszky, A.; Tóth, V.R.; Balzter, H. A framework for lakeshore vegetation assessment using field spectroscopy and airborne hyperspectral imagery. Earth Obs. Land Emerg. Monit. 2017, 14, 159. [Google Scholar]
- Santoso, H.; Gunawan, T.; Jatmiko, R.H.; Darmosarkoro, W.; Minasny, B. Mapping and identifying basal stem rot disease in oil palms in North Sumatra with QuickBird imagery. Precis. Agric. 2011, 12, 233–248. [Google Scholar] [CrossRef]
- Santoso, H.; Tani, H.; Wang, X.; Prasetyo, A.E.; Sonobe, R. Classifying the severity of basal stem rot disease in oil palm plantations using WorldView-3 imagery and machine learning algorithms. Int. J. Remote Sens. 2019, 40, 7624–7646. [Google Scholar] [CrossRef]
- Huang, W.; Wang, J.; Wan, H.; Liu, L.; Huang, M.; Wang, J. Monitoring of wheat yellow rust with dynamic hyperspectral data. In Proceedings of the 2004 IEEE International Geoscience and Remote Sensing Symposium, Anchorage, AZ, USA, 20–24 September 2004; Volume 6, pp. 4056–4058. [Google Scholar]
- Vigier, B.J.; Pattey, E.; Strachan, I.B. Narrowband vegetation indexes and detection of disease damage in soybeans. IEEE Geosci. Remote Sens. Lett. 2004, 25, 255–259. [Google Scholar] [CrossRef]
- Huang, W.; Lamb, D.W.; Niu, Z.; Zhang, Y.; Liu, L.; Wang, J. Identification of yellow rust in wheat using in-situ spectral reflectance measurements and airborne hyperspectral imaging. Precis. Agric. 2007, 8, 187–197. [Google Scholar] [CrossRef]
- Xie, C.; Yang, C.; He, Y. Hyperspectral imaging for classification of healthy and gray mold diseased tomato leaves with different infection severities. Comput. Electron. Agric. 2017, 135, 154–162. [Google Scholar] [CrossRef]
- Srestasathiern, P.; Rakwatin, P. Oil palm tree detection with high resolution multi-spectral satellite imagery. Remote Sens. 2014, 6, 9749–9774. [Google Scholar] [CrossRef]
- Thai Meteorological Department (TMD). Krabi Climate. 2019. Available online: www.krabi.go.th%2Fkrabi2015%2Fmfile%2Fsummary%2Fsummary59.pdf&pdf=true.pdf (accessed on 9 April 2019).
- Walaiporn, S.; Supachai, A.; Isiwat, B.; Wit, N.; Kitkamol, P.; Jaruwan, C. Using Remote Sensing for Tangerine (Citrus reticulata Blanco). Thai Agric. Res. J. 2008, 26, 9. [Google Scholar]
- Stratoulias, D.; De By, R.A.; Zurita-Milla, R.; Bijker, W.; Tolpekin, V.; Schulthess, U.; Ahmed, Z.U. The potential of very high spatial resolution remote sensing in applications in smallholder agriculture. In Proceedings of the 36th Asian Conference on Remote Sensing, ACRS 2015: Fostering Resilient Growth in Asia, Quezon City, Philippines, 24–28 October 2015. [Google Scholar]
- GISTDA. Worldview-2. 2020. Available online: https://www.gistda.or.th/main/system/files_force/satellite/104/file/2534-m-worldview2-datasheet.pdf?download=1.pdf (accessed on 9 September 2019).
- WorldView-2. WorldView-2 Satellite Sensor. 2019. Available online: https://www.satimagingcorp.com/satellite-sensors/worldview-2/ (accessed on 4 April 2019).
- ASD. ASD Inc HandHeld 2: Hand-Held VNIR Spectroradiometer. 2020. Available online: http://www.labwrench.com/?equipment.view/equipmentNo/28709/ASD-Inc/HandHeld-2--Hand-held-VNIR-Spectroradiometer/ (accessed on 2 February 2020).
- ENVI. Atmospheric Correction Module: QUAC and Flaash User Guide v. 4.7; ITT Visual Information Solutions Inc.: Boulder, CO, USA, 2009. [Google Scholar]
- Wu, J.; Wang, D.; Rosen, C.J.; Bauer, M.E. Comparison of petiole nitrate concentrations, SPAD chlorophyll readings, and QuickBird satellite imagery in detecting nitrogen status of potato canopies. Field Crop. Res. 2007, 101, 96–103. [Google Scholar] [CrossRef]
- Wang, F.M.; Huang, J.F.; Tang, Y.L.; Wang, X.Z. New vegetation index and its application in estimating leaf area index of rice. Rice Sci. 2007, 14, 195–203. [Google Scholar] [CrossRef]
- Harjotedjo, S.; Sahari, B.; Palgoenadi, B. Management of oil palm pests and diseases in Indonesia: Learning from the past, adapting for the future. In Proceedings of the 5th MPOB-IOPRI International Seminar, Kuala Lumpur, Malaysia, 16–18 November 2013; pp. 2–23. [Google Scholar]
- Huete, A.; Huete, A.R. A soil-adjusted vegetation index (SAVI). Remote Sensing of Environment. Remote Sens. Environ. 1988, 25, 295–309. [Google Scholar] [CrossRef]
- Qi, J.; Chehbouni, A.; Huerte, A.R.; Kerr, Y.H.; Sorooshian, S. A Modified Soil Adjusted Vegetation Index: Remote Sensing Environment, v. 48. Available online: http://europepmc.org/article/AGR/IND20402188 (accessed on 4 November 2019).
- Tucker, C.J. Red and photographic infrared linear combinations for monitoring vegetation. Remote Sens. Environ. 1979, 8, 127–150. [Google Scholar] [CrossRef]
- Jordan, C.F. Derivation of leaf-area index from quality of light on the forest floor. Ecology 1969, 50, 663–666. [Google Scholar] [CrossRef]
- Rondeaux, G.; Steven, M.; Baret, F. Optimization of soil-adjusted vegetation indices. Remote Sens. Environ. 1996, 55, 95–107. [Google Scholar] [CrossRef]
- Kaufman, Y.J.; Tanre, D. Atmospherically resistant vegetation index (ARVI) for EOS-MODIS. IEEE Trans. Geosci. Remote Sens. 1992, 30, 261–270. [Google Scholar] [CrossRef]
- Gitelson, A.A.; Kaufman, Y.J.; Merzlyak, M.N. Use of a green channel in remote sensing of global vegetation from EOS-MODIS. Remote Sens. Environ. 1996, 58, 289–298. [Google Scholar] [CrossRef]
- Barnes, E.M.; Clarke, T.R.; Richards, S.E.; Colaizzi, P.D.; Haberland, J.; Kostrzewski, M.; Waller, P.; Choi, C.; Riley, E.; Thompson, T.; et al. Coincident detection of crop water stress, nitrogen status and canopy density using ground based multispectral data. In Proceedings of the Fifth International Conference on Precision Agriculture, Bloomington, MN, USA, 16 July 2000; Volume 1619. [Google Scholar]
- Jawak, S.D.; Luis, A.J. A spectral index ratio-based Antarctic land-cover mapping using hyperspatial 8-band WorldView-2 imagery. Polar Sci. 2013, 7, 18–38. [Google Scholar] [CrossRef]
- Jensen, J.R. Remote Sensing of the Environment: An Earth Resource Perspective 2/e; Pearson Education India: Delhi, India, 2009. [Google Scholar]
- Shafri, H.Z.; Anuar, M.I. Hyperspectral signal analysis for detecting disease infection in oil palms. In Proceedings of the 2008 International Conference on Computer and Electrical Engineering, Phuket, Thailand, 20 December 2008; pp. 312–316. [Google Scholar]
- Chemura, A.; van Duren, I.; van Leeuwen, L.M. Determination of the age of oil palm from crown projection area detected from WorldView-2 multispectral remote sensing data: The case of Ejisu-Juaben district, Ghana. ISPRS J. Photogramm. Remote Sens. 2015, 100, 118–127. [Google Scholar] [CrossRef]
- Nagaraja, A. Predicting Susceptible Areas of Mango Malformation through Remote Sensing and GIS. Ph.D. Thesis, Indian Agricultural Research Institute, an Institutional Repository of Indian National Agricultural Research System, New Delhi, India, 2009. [Google Scholar]
- Thirada, Y.; Anan, K.; Krerkchai, T. Application of THEOS Satellite Images in Age-classified Estimation of Rubber Wood Stock: A Case Study of Utapao Basin, Songkhla Province. J. Remote Sens. GIS Assoc. Thail. 2011, 12, 28–42. [Google Scholar]
- Apan, A.; Datt, B.; Kelly, R. Detection of pests and diseases in vegetable crops using hyperspectral sensing: A comparison of reflectance data for different sets of symptoms. In Proceedings of the 2005 Spatial Sciences Institute Biennial Conference 2005: Spatial Intelligence, Innovation and Praxis (SSC2005), Melbourne, Australia, 12–16 September 2005; pp. 10–18. [Google Scholar]
- Shafri, H.Z.; Hamdan, N. Hyperspectral imagery for mapping disease infection in oil palm plantationusing vegetation indices and red edge techniques. Am. J. Appl. Sci. 2009, 6, 1031. [Google Scholar]
- Dehvari, A.; Heck, R.J. Comparison of object-based and pixel based infrared airborne image classification methods using DEM thematic layer. J. Geogr. Reg. Plan. 2007, 2, 086–096. [Google Scholar]
- Sunsai, S.; Kampanart, P.; Janjira, P. Comparison Classification Procedure between Pixel-Based and Object-Based Image Classification Methods Using Thaichote Satellite Pan-Sharpening Imagery. In Proceedings of the 4th Naresuan Conference on Natural Resources, Geoinformation, Phitsanulok, Thailand, 14–16 January 2014. [Google Scholar]
- González-Fernández, A.B.; Rodríguez-Pérez, J.R.; Marcelo, V.; Valenciano, J.B. Using field spectrometry and a plant probe accessory to determine leaf water content in commercial vineyards. Agric. Water Manag. 2015, 156, 43–50. [Google Scholar] [CrossRef]
- Gausman, H.W. Reflectance of leaf components. Remote Sens. Environ. 1977, 6, 1–9. [Google Scholar] [CrossRef]
- Slaton, M.R.; Raymond Hunt, E., Jr.; Smith, W.K. Estimating near-infrared leaf reflectance from leaf structural characteristics. Am. J. Bot. 2001, 88, 278–284. [Google Scholar] [CrossRef] [PubMed]
- Dislich, C.; Keyel, A.C.; Salecker, J.; Kisel, Y.; Meyer, K.M.; Auliya, M.; Barnes, A.D.; Corre, M.D.; Darras, K.; Faust, H.; et al. A review of the ecosystem functions in oil palm plantations, using forests as a reference system. Biol. Rev. 2017, 92, 1539–1569. [Google Scholar] [CrossRef] [PubMed]










| Band No. | Band | Wavelength Range (nm) | Central Wavelength (nm) | Spatial Resolution (m) |
|---|---|---|---|---|
| Panchromatic | ||||
| Panchromatic | 450–800 | 625 | 0.5 | |
| Multispectral | ||||
| 1 | Coastal | 397–454 | 425 | 2 |
| 2 | Blue | 445–517 | 481 | 2 |
| 3 | Green | 507–586 | 546 | 2 |
| 4 | Yellow | 580–629 | 604 | 2 |
| 5 | Red | 626–696 | 661 | 2 |
| 6 | Red Edge | 698–749 | 723 | 2 |
| 7 | Near-IR1 | 765–899 | 832 | 2 |
| 8 | Near-IR2 | 857–1039 | 948 | 2 |
| Class | Road | Water | Building | Pará Rubber Tree | Soil | Healthy Oil Palm | Diseased Oil Palm | Total | Accuracy | |||
|---|---|---|---|---|---|---|---|---|---|---|---|---|
| Commission (%) | Omission (%) | Producer’s Accuracy (%) | User’s Accuracy (%) | |||||||||
| Road | 97.44 | 0.39 | 34.66 | 0.00 | 3.45 | 0.00 | 0.00 | 2.38 | 55.97 | 2.56 | 97.44 | 44.03 |
| Water | 0.00 | 98.46 | 0.00 | 0.00 | 0.00 | 0.00 | 0.00 | 0.49 | 0.00 | 1.54 | 98.46 | 100 |
| Building | 1.01 | 1.15 | 61.57 | 0.01 | 2.06 | 0.00 | 0.00 | 1.48 | 32.31 | 38.43 | 61.57 | 67.69 |
| Pará rubber tree | 0.00 | 0.00 | 0.25 | 84.34 | 0.38 | 16.67 | 10.53 | 63.00 | 0.14 | 15.66 | 84.34 | 99.86 |
| Soil | 1.56 | 0.00 | 3.46 | 0.29 | 92.48 | 0.00 | 0.00 | 20.83 | 1.38 | 7.52 | 92.48 | 98.62 |
| Healthy oil palm | 0.00 | 0.00 | 0.00 | 8.16 | 0.06 | 83.33 | 10.53 | 6.10 | 99.98 | 16.67 | 83.33 | 0.02 |
| Diseased oil palm | 0.00 | 0.00 | 0.05 | 7.21 | 1.57 | 0.00 | 78.95 | 5.73 | 99.99 | 21.05 | 78.95 | 0.01 |
| Overall accuracy | 85.98% | |||||||||||
| Kappa coefficient | 0.71 (71%) | |||||||||||
Publisher’s Note: MDPI stays neutral with regard to jurisdictional claims in published maps and institutional affiliations. |
© 2021 by the authors. Licensee MDPI, Basel, Switzerland. This article is an open access article distributed under the terms and conditions of the Creative Commons Attribution (CC BY) license (http://creativecommons.org/licenses/by/4.0/).
Share and Cite
Malinee, R.; Stratoulias, D.; Nuthammachot, N. Detection of Oil Palm Disease in Plantations in Krabi Province, Thailand with High Spatial Resolution Satellite Imagery. Agriculture 2021, 11, 251. https://doi.org/10.3390/agriculture11030251
Malinee R, Stratoulias D, Nuthammachot N. Detection of Oil Palm Disease in Plantations in Krabi Province, Thailand with High Spatial Resolution Satellite Imagery. Agriculture. 2021; 11(3):251. https://doi.org/10.3390/agriculture11030251
Chicago/Turabian StyleMalinee, Rachane, Dimitris Stratoulias, and Narissara Nuthammachot. 2021. "Detection of Oil Palm Disease in Plantations in Krabi Province, Thailand with High Spatial Resolution Satellite Imagery" Agriculture 11, no. 3: 251. https://doi.org/10.3390/agriculture11030251
APA StyleMalinee, R., Stratoulias, D., & Nuthammachot, N. (2021). Detection of Oil Palm Disease in Plantations in Krabi Province, Thailand with High Spatial Resolution Satellite Imagery. Agriculture, 11(3), 251. https://doi.org/10.3390/agriculture11030251

