Application of Three Deep Machine-Learning Algorithms in a Construction Assessment Model of Farmland Quality at the County Scale: Case Study of Xiangzhou, Hubei Province, China
Abstract
1. Introduction
2. Materials and Methods
2.1. Study Area
2.1.1. Data Collection
2.1.2. Data Processing
- (1)
- Soil index data processing
- (2)
- Socioeconomic index data processing
2.2. Methods
2.2.1. Building a Comprehensive Index System for Farmland Quality Assessment
- (1)
- Preliminary Selection of Indicators
- (2)
- Correlation Analysis
- (3)
- Validity Test
2.2.2. Determining the Classification of Indicators and Their Affiliation
2.2.3. Construction of Farmland Quality Assessment Model
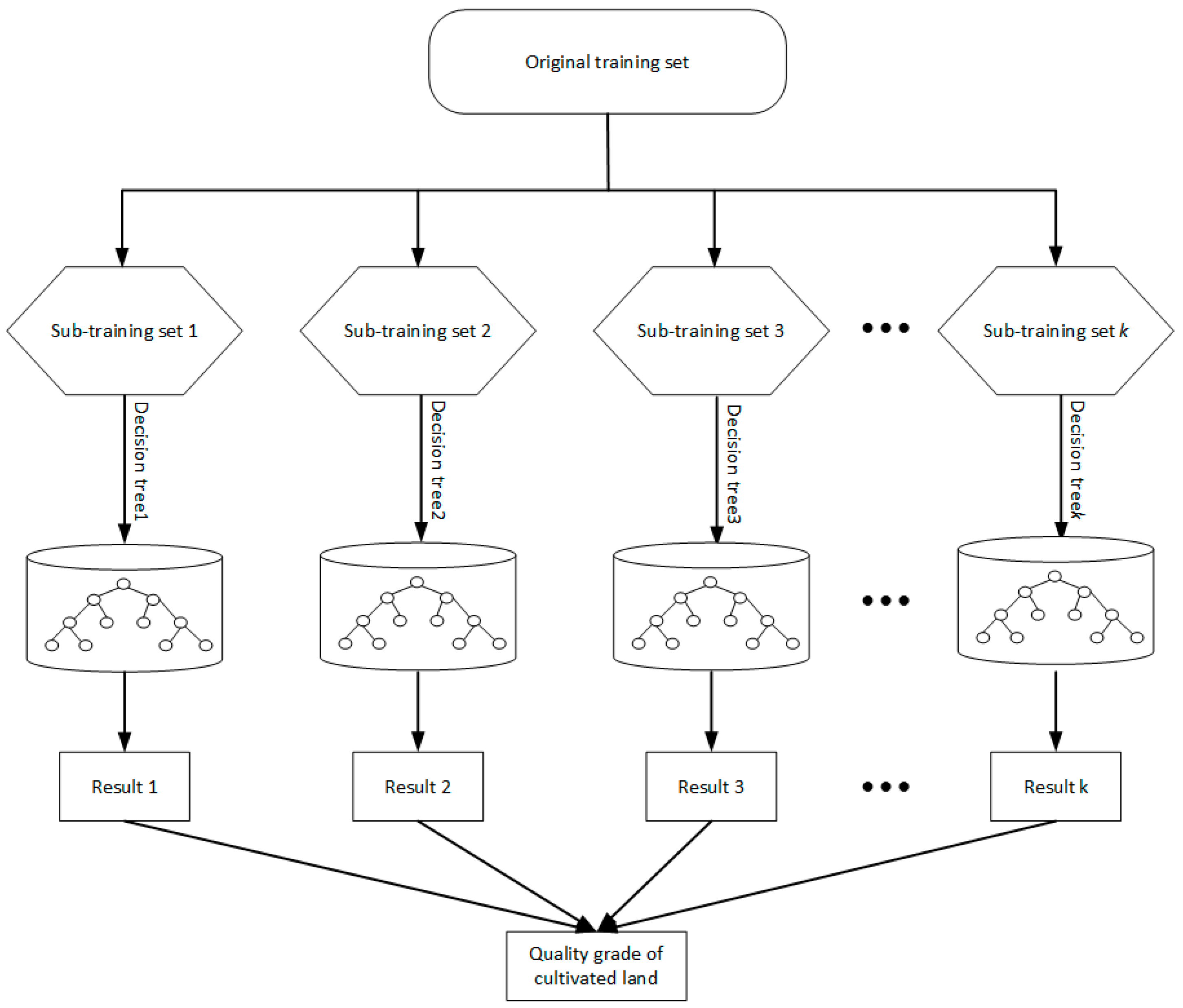
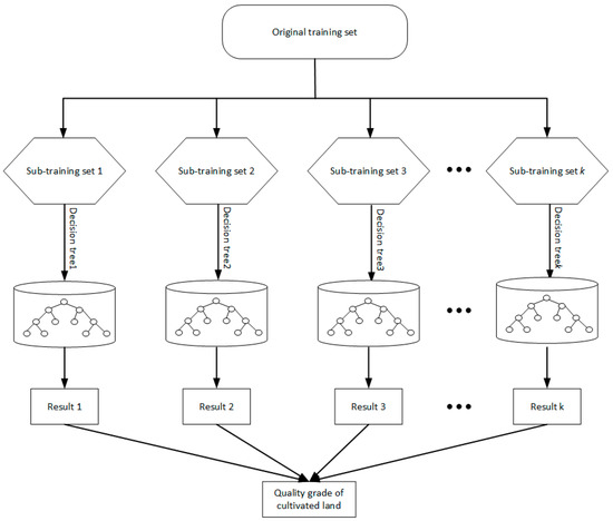
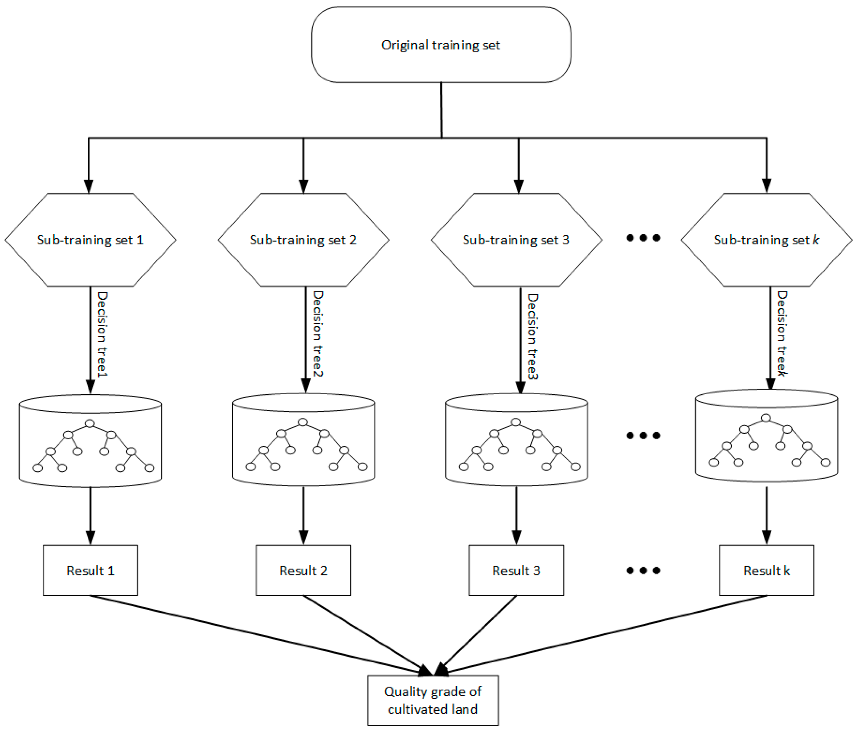
RF Assessment Model
- (1)
- Training set generation
- (2)
- Parameter optimization
- (3)
- Determination of weighted indicators
- (4)
- Calculation of farmland quality index
Comparison Methods
- (1)
- Compared to other conventional weight assessment methods, EW is an objective weight method that is free from human influence and has the most basic and simple model construction, which enables better interpretation of assessment results. Therefore, EW was chosen as a typical representative of conventional weight-assessment methods. The fundamental principle of EW is to calculate objective weight based on the amount of variability in the indicator. The less information entropy there is, the greater the variation and weight of the indicator. Due to the wide application of this method, it was not repeated in this paper concerning the specific calculation procedure [19].
- (2)
- BPNN and SVM are classical representatives of machine-learning methods, both of which are more stable and flexible than conventional weight-assessment methods. However, compared to BPNN, the choice of SVM parameters poses greater constraints to construction, which largely limits the depth of research and breadth of SVM application. Artificial neural networks tend to mature in farmland quality assessment studies, mainly using BPNN or its deformed form model. Therefore, in this study, BPNN was chosen as a typical representative of machine-learning methods, and we attempted to construct a five-layer BPNN structure for farmland quality assessment model using R.
3. Results
3.1. Analysis of Indicator Weights Determined Based on Three Models
3.2. Analysis and Comparison of Results of Farmland Quality Assessment
3.2.1. Analysis of RF Assessment Results
3.2.2. Comparison of Assessment Results
3.3. RF Model Reasonableness Test
3.3.1. Consistency Test
3.3.2. Superiority Test
4. Discussion
4.1. Construction of a Comprehensive Assessment Index System for Farmland Quality
4.2. The Influence of Research Scale on Indicator Selection
4.3. Construction of Farmland Quality Assessment Model
5. Conclusions
- (1)
- The results showed that as far as the average farmland quality index in Xiangzhou is concerned, RF > BPNN > EW, and the assessment results of RF and BPNN showed more similar spatial distribution, while that of EW differed greatly. From a practical point of view, the assessment result of RF was more in line with the local natural conditions and socioeconomic development and was more objective. In terms of assessment accuracy, the RF model had the advantage of digging deeper into the nonlinear relationship between the indicators and the evaluated object. Its generalization ability was stronger, its assessment accuracy was higher, and its assessment results were more in line with the spatial distribution of farmland quality, which were consistent, typical, and superior to those of BPNN and EW.
- (2)
- The quality of farmland in Xiangzhou was generally high, with a large area being of second- and third-grade quality, accounting for 54.63% of the total farmland area, and the grades basically conformed to a positive distribution trend. From the distribution point of view, the spatial distribution of farmland quality in Xiangzhou was unbalanced, influenced by the topography and socioeconomic development level and showing an obvious geographical distribution pattern, with overall characteristics of high in the north-central area and low in the southern area. The distribution of farmland quality grades also differed greatly among regions.
- (3)
- To a certain degree, due to the complexity, uncertainty, and nonlinearity of farmland quality systems, farmland quality from the perspective of the RF model was researched as an expansion of assessment methods, based on the theories and methods of artificial intelligence technology, which can improve the accuracy and quantitative level of farmland quality assessment. This study provides a new assessment method for farmland quality that can support the formulation of rational and effective management policies toward realizing the sustainable use of farmland resources. Moreover, the assessment model constructed in this study could be used as a reference for similar countries and regions.
Author Contributions
Funding
Institutional Review Board Statement
Informed Consent Statement
Data Availability Statement
Acknowledgments
Conflicts of Interest
References
- Jiang, G.; Zhang, R.; Ma, W.; Zhou, D.; He, X. Cultivated land productivity potential improvement in land consolidation schemes in Shenyang, China: Assessment and policy implications. Land Use Policy 2017, 68, 80–88. [Google Scholar] [CrossRef]
- Kong, X. China must protect high-quality arable land. Nature 2014, 506, 7. [Google Scholar] [CrossRef] [PubMed]
- Wang, N.; Zu, J.; Li, M.; Zhang, J.Y.; Hao, J.M. Spatial Zoning of cultivated land in Shandong Province Based on the Trinity of Quantity, Quality and Ecology. Sustainability 2020, 12, 1849. [Google Scholar] [CrossRef]
- Xiao, Q.; Zong, Y.T.; Lu, S.G. Assessment of heavy metal pollution and human health risk in urban soils of steel industrial city (Anshan), Liaoning, Northeast China. Ecotoxicol. Environ. Saf. 2015, 120, 377–385. [Google Scholar]
- Burges, A.; Epelde, L.; Garbisu, C. Impact of repeated single-metal and multi-metal pollution events on soil quality. Chemosphere 2015, 120, 8–15. [Google Scholar] [CrossRef]
- Jin, X.B.; Shao, Y.; Zhang, Z.H.; Resler Lynn, M.; Campbell, B.J.; Chen, G.; Zhou, Y.K. The evaluation of land consolidation policy in improving agricultural productivity in China. Sci. Rep. 2017, 7, 2792. [Google Scholar] [CrossRef]
- Zheng, H.; Huang, H.; Zhang, C.; Li, J. National-scale paddy-upland rotation in Northern China promotes sustainable development of cultivated land. Agric. Water Manag. 2016, 170, 20–25. [Google Scholar] [CrossRef]
- Cao, Y.; Bai, Z.; Zhou, W.; Wang, J. Forces driving changes in cultivated land and management countermeasures in the Three Gorges Reservoir Area, China. J. Mt. Sci. 2013, 10, 149–162. [Google Scholar] [CrossRef]
- Zhao, X.; Ye, Y.; Zhou, J.; Liu, L.; Hu, Y. Comprehensive assessment of cultivated land quality and sensitivity analysis of index weight in hilly region of Pearl River Delta. Trans. Chin. Soc. Agric. Eng. 2017, 33, 226–235. [Google Scholar]
- Yang, J.; Wang, L.; Song, F.; Fan, P. Major Grain-Producing Areas Of Cultivated Land Quality Influence Factors And Grain Production Capacity Relationship Analysis. Chin. J. Agric. Res. Reg. Plan. 2017, 38, 15–22. [Google Scholar]
- Yuan, X.; Shao, Y.; Wei, X.; Hou, R.; Ying, Y.; Zhao, Y.; Li, R. Study on the potential of cultivated land quality improvement based on a geological detector. Geol. J. 2018, 53, 387–397. [Google Scholar] [CrossRef]
- Song, W.; Pijanowski, B. The effects of China’s cultivated land balance program on potential land productivity at a national scale. Appl. Geogr. 2014, 46, 158–170. [Google Scholar] [CrossRef]
- Li, X.; Zhang, W.; Peng, Y. Grain Output and Cultivated Land Preservation: Assessment of the Rewarded Land Conversion Quotas Trading Policy in China’s Zhejiang Province. Sustainability 2016, 8, 821. [Google Scholar] [CrossRef]
- Bui, E.N.; Henderson, B.L.; Viergever, K. Knowledge discovery from models of soil properties developed through data mining. Ecol. Model. 2006, 191, 431–446. [Google Scholar] [CrossRef]
- Parisi, V.; Menta, C.; Gardi, C.; Jacomini, C.; Mozzanica, E. Microarthropod communities as a tool to assess soil quality and biodiversity: A new approach in italy. Agric. Ecosyst. Environ. 2005, 105, 323–333. [Google Scholar] [CrossRef]
- Calabrese, J.; Ladisa, G.; Ladisa, G.; Otekhile, A. Impacts of land cover change on soil quality of manmade soils cultivated with table grapes in the Apulia Region of south-eastern Italy. Catena 2014, 121, 13–21. [Google Scholar]
- Kong, X.B.; Liu, L.W.; Qin, J. Arable Land Evaluation Based on the Household Land Use Behavior in Daxing District of Beijing. Acta Geogr. Sin. 2008, 63, 856–868. [Google Scholar]
- Zhu, C.M.; Hao, J.M.; Chen, L.; Deng, S.Y.; Liu, P.H. Well-facilitied capital farmland construction based on cultivated land comprehensive quality. Trans. Chin. Soc. Agric. Eng. 2015, 3, 233–242. [Google Scholar]
- Gu, Z.; Wang, Y.; Sun, Y.; Ding, J. Application of entropy-weight TOPSIS model in synthetical quality assessment of Angelica sinensis growing in Gansu Province. J. Chin. Med. Mater. 2014, 37, 1549–1553. [Google Scholar]
- Nie, Y.; Zhou, Y.; Qian, J.; Huang, J. Evaluation of Cropland Quality in Jingzhou’s Urban Fringe. Res. Sci. 2008, 6, 121–126. [Google Scholar]
- Garcia-Melon, M.; Ferris-Onate, J.; Aznar-Bellver, J.; Aragones-Beltran, P.; Poveda-Bautista, R. Farmland appraisal based on the analytic network process. J. Glob. Optim. 2008, 42, 143–155. [Google Scholar] [CrossRef]
- Meng, X.; Shi, F. An extended data envelopment analysis for the decision-making. J. Inequal. Appl. 2017, 1, 240. [Google Scholar] [CrossRef] [PubMed]
- Ye, Y.; Zhao, X.; Hu, Y. Evaluation of cultivated land Quality in Pearl River Delta Based on GA-BP Neural Network. Ecol. Environ. Sci. 2018, 27, 964–973. [Google Scholar]
- Zhu, M.; Liu, S.; Xia, Z.; Wang, G.; Hu, Y.; Liu, Z. Crop Growth Stage GPP-Driven Spectral Model for Evaluation of Cultivated Land Quality Using GA-BPNN. Agriculture 2020, 10, 318–333. [Google Scholar] [CrossRef]
- Li, L. Model of Productivity of Cultivated Land Based on Improved-SVM. J. Shenyang Agric. Univ. 2012, 43, 126–128. [Google Scholar]
- Qie, R.Q.; Guan, X.; Yan, X.J.; Dou, S.X.; Zhao, L. Method and its application of natural quality evaluation of arable land based on self-organizing feature map neural network. Trans. Chin. Soc. Agric. Eng. 2014, 30, 298–305. [Google Scholar]
- Gao, Y. Research on Natural Quality Evaluation of Arable Land Based on BP Neural Network. Master’s Thesis, Central China Normal University, Wuhan, China, 2012. [Google Scholar]
- Shekofteh, H.; Masoudi, A. Determining the features influencing the-S soil quality index in a semiarid region of Iran using a hybrid GA-ANN algorithm. Geoderma 2019, 355, 113908. [Google Scholar] [CrossRef]
- Gayen, A.; Pourghasemi, H.R.; Saha, S.; Keesstra, S.; Bai, S.B. Gully erosion susceptibility assessment and management of hazard-prone areas in India using different machine learning algorithms. Sci. Total Environ. 2019, 668, 124–138. [Google Scholar] [CrossRef]
- Lai, H.S.; Wu, C.F. Productivity Evaluation of Standard Cultivated Land Based on Rough Set and Support Vector Machine. J. Nat. Res. 2011, 26, 2141–2154. [Google Scholar]
- Wang, H.; Luo, P.; Zhao, Z.; Nie, K. Establishment of agricultural land appraisal model based on deep belief network. Trans. Chin. Soc. Agric. Eng. 2018, 34, 263–271. [Google Scholar]
- Hassoun, M. Fundamentals of Artificial Neural Networks. Proc. IEEE 2002, 84, 906. [Google Scholar] [CrossRef]
- Herzog, S.; Tetzlaff, C.; Wrgtter, F. Evolving artificial neural networks with feedback. Neural Netw. 2020, 123, 153–162. [Google Scholar] [CrossRef] [PubMed]
- Chen, G.; Du, J.B.; Sun, L.; Zhang, W.; Xu, K.; Chen, X.T.; Reed, G.; He, Z. Nonlinear Distortion Mitigation by Machine Learning of SVM Classification for PAM-4 and PAM-8 Modulated Optical Interconnection. J. Lightwave Technol. 2018, 36, 650–657. [Google Scholar] [CrossRef]
- Liaw, A.; Wiener, M.; Liaw, A. Classification and Regression with Random Forest. R News 2002, 23, 18–22. [Google Scholar]
- Chunrong, M.; Falk, H.; Guo, Y.; Han, X.; Wen, L. Why choose Random Forest to predict rare species distribution with few samples in large undersampled areas? Three Asian crane species models provide supporting evidence. PeerJ 2017, 5. [Google Scholar] [CrossRef]
- Lindner, C.; Bromiley, P.; Ionita, M.; Cootes, T. Robust and accurate shape model matching using Random Forest Regression-Voting. IEEE Trans. Pattern Anal. Mach. Intell. 2015, 37, 1862–1874. [Google Scholar] [CrossRef]
- Chen, D.L.; Lu, X.H.; Kuang, B. Measurement of cultivated land utilization efficiency: Construction and application of random forest. J. Nat. Res. 2019, 34, 1331–1344. [Google Scholar]
- Khamoshi, E.; Sarmadian, F.; Keshavarzi, A. Digital Soil Mapping Using Random Forest Model and Land Suitability Evaluation for Abyek Region, Qazvin Province, Iran. J. Range Watershed Manag. 2019, 71, 885–899. [Google Scholar]
- Bhowmik, A.; Kukal, S.S.; Saha, D.; Sharma, H.; Kalia, A.; Sharma, S. Potential Indicators of Soil Health Degradation in Different Land Use-Based Ecosystems in the Shiwaliks of Northwestern India. Sustainability 2019, 11, 3908. [Google Scholar] [CrossRef]
- Chen, X.F.; Ren, X.N.; Zhang, C.; Xian, C.L.; Feng, X.K.; Ma, T.; Liu, J.M. Evaluation of medium and large scale farmland capacity enhancement potential based on random forest—An example from Guangdong Province. Southwest China J. Agric. Sci. 2019, 32, 2133–2140. [Google Scholar]
- Lin, Z.C.; Ren, X.N.; Zhu, A.X.; Zhao, X.; Hu, Y.M. A study of arable land quality grading index system based on random forest algorithm. J. South. China Agric. Univ. 2020, 41, 38–48. [Google Scholar]
- Hao, F.X.; Wu, S.; Zhang, Y.; Xu, Z.Y. Constructing Xiangyang City as “a Five Billion Kilograms” Food Production City. Hubei Agric. Sci. 2014, 53, 969–972. [Google Scholar]
- Huang, H.; Zhou, Y.; Liu, Y.; Li, K.; Xiao, L.; Li, M.; Tian, Y.; Wu, F. Assessment of Anthropogenic Sources of Potentially Toxic Elements in Soil from Arable Land Using Multivariate Statistical Analysis and Random Forest Analysis. Sustainability 2020, 12, 8538. [Google Scholar] [CrossRef]
- Hu, Y.M.; Jia, Z.L.; Cheng, J.C.; Zhao, Z.; Chen, F. Spatial variability of soil arsenic and its association with soil nitrogen in intensive farming systems. J. Soils Sediments 2016, 16, 169–176. [Google Scholar] [CrossRef]
- Yao, S.B.; Li, H. Agricultural productivity changes induced by the sloping land conversion program: An analysis of Wuqi County in the Loess Plateau Region. Environ. Manag. 2010, 45, 541–550. [Google Scholar] [CrossRef] [PubMed]
- Tan, Y.; Chen, H.; Lian, K.; Yu, Z. Comprehensive Evaluation of Cultivated Land Quality at County Scale: A Case Study of Shengzhou, Zhejiang Province, China. Int. J. Environ. Res. Public Health 2020, 17, 1169. [Google Scholar] [CrossRef] [PubMed]
- Fan, F.; Liu, Y.; Chen, J.; Dong, J. Scenario-based ecological security patterns to indicate landscape sustainability: A case study on the Qinghai-Tibet Plateau. Landsc. Ecol. 2020. [Google Scholar] [CrossRef]
- Wilson, G.A. The spatiality of multifunctional agriculture: A human geography perspective. Geoforum 2009, 40, 269–280. [Google Scholar] [CrossRef]
- Caroline, C.; Olivier, E.; Sébastien, S.B.; Florent, H.; Kristof, V.O.; Irène, L.; Joël, D.; Jean-Jacques, M. Quantifying and modelling the impact of land consolidation and field borders on soil redistribution in agricultural landscapes (1954–2009). Catena 2013, 110, 184–195. [Google Scholar]
- Ministry of Agriculture and Rural Affairs of the People’s Republic of China. FarmLand Quality Grade; China Standard Press: Beijing, China, 2016.
- Ministry of Agriculture and Rural Affairs of the People’s Republic of China. National Arable Land Quality Grade Evaluation Indicator System; China Standard Press: Beijing, China, 2019.
- General Administration of Quality Supervision, Inspection and Quarantine of the People’s Republic of China; Standardisation Administration of the People’s Republic of China. Regulations for Classification on Agriculture Land of the People’s Republic of China; China Standard Press: Beijing, China, 2012.
- Chen, Z.F.; Shi, D.M.; Jin, H.F.; Lou, Y.B.; He, W.; Xia, J.R. Evaluation on cultivated-layer soil quality of sloping farmland in Yunnan based on soil management assessment framework (SMAF). Trans. Chin. Soc. Agric. Eng. 2019, 35, 256–267. [Google Scholar]
- Xiao, L.; Zhou, Y.; Huang, H.; Liu, Y.J.; Li, K.; Li, M.Y.; Tian, Y.; Wu, F. Application of Geostatistical Analysis and Random Forest for Source Analysis and Human Health Risk Assessment of Potentially Toxic Elements (PTEs) in Arable Land Soil. Int. J. Environ. Res. Public Health 2020, 17, 9296. [Google Scholar] [CrossRef] [PubMed]
- Zhang, C.; Nie, Y.; Ma, Z. Assessment of farmland quality based on BP neural network method—A case study at Xiangyang urban area. China Agric. Inform. 2019, 31, 72–83. [Google Scholar]
- Zeng, R.; Zhao, R.; Liang, Y. Farmland quality assessment based on AHP-grey correlation analysis method—Taking Xiangyang city of Hubei province as an example. Sci. Surv. Mapp. 2018, 43, 90–96. [Google Scholar]
- Chen, Z.F.; Shi, D. Spatial Structure Characteristics of Slope Farmland Quality in Plateau Mountain Area: A Case Study of Yunnan Province, China. Sustainability 2020, 12, 7230. [Google Scholar] [CrossRef]
- Thomas, B.W.; Hunt, D.; Bittman, S.; Hannam, K.D.; Messiga, A.J.; Haak, D.; Sharifi, M.; Hao, X. Soil health indicators after 21 yr of no-tillage in south coastal British Columbia. Can. J. Soil Sci. 2019, 2, 222–225. [Google Scholar] [CrossRef]
- Zhong, L.; Wang, J.; Zhang, X.; Ying, L.; Zhu, C. Effects of agricultural land consolidation on soil conservation service in the Hilly Region of Southeast China-Implications for land management. Land Use Policy 2020, 95, 104637. [Google Scholar] [CrossRef]
- Raiesi, F.; Salek-Gilani, S. Development of a soil quality index for characterizing effects of land-use changes on degradation and ecological restoration of rangeland soils in a semi-arid ecosystem. Land Degrad. Dev. 2020, 31, 1533. [Google Scholar] [CrossRef]
- Fresno, T.; Penalosa, J.M.; Flagmeier, M.; Eduardo, M.J. Aided phytostabilisation over two years using iron sulphate and organic amendments: Effects on soil quality and rye production. Chemosphere 2020, 240, 124827.1–124827.11. [Google Scholar] [CrossRef]
- Sefati, Z.; Khalilimoghadam, B.; Nadian, H. Assessing urban soil quality by improving the method for soil environmental quality assessment in a saline groundwater area of Ira. Catena 2019, 173, 471–480. [Google Scholar] [CrossRef]
- Huang, Y.; Chen, G.; Huang, Y.; Liu, S.; Meng, Y.; Liu, B.; Xie, L.; Sengxua, P.; Chuayeng, M.; Tang, Q. Study on Soil Nutrient Fertility of cultivated land in Laos. Agric. Biotechnol. 2020, 9, 94–96. [Google Scholar]
- Rezaei, H.; Saadat, S.; Mirkhani, R.; Bagheri, Y.R.; Ghadbeiklou, J. The state of soil organic carbon in agricultural lands of Iran with different agroecological conditions. Int. J. Environ. Anal. Chem. 2020, 7, 1–17. [Google Scholar] [CrossRef]
- Xu, Z.; Zhang, T.; Wang, S.; Wang, Z. Soil pH and C/N ratio determines spatial variations in soil microbial communities and enzymatic activities of the agricultural ecosystems in Northeast China: Jilin Province case. Appl. Soil Ecol. 2020, 155, 103629. [Google Scholar] [CrossRef]
- Buthelezi-Dube, N.N.; Hughes, J.C.; Muchaonyerwa, P.; Caister, K.F.; Modi, A.T. Soil fertility assessment and management from the perspective of farmers in four villages of eastern South Africa. Soil Use Manag. 2020, 36, 250–260. [Google Scholar] [CrossRef]
- Khadka, D.; Lamichhane, S.; Amgain, R.; Joshi, S.; Ghimire, N.H. Soil fertility assessment and mapping spatial distribution of Agricultural Research Station, Bijayanagar, Jumla, Nepal. Eurasian J. Soil Sci. 2019, 8, 237–248. [Google Scholar] [CrossRef]
- Tyler, M.; Hunter, L.; Steiner, F.; Roe, D. Use of agricultural land assessment and site assessment in Whitman County, Washington, USA. Environ. Manag. 1987, 11, 407–412. [Google Scholar] [CrossRef]
- Hu, Q.; Yang, Y.; Han, S.; Wang, J. Degradation of agricultural drainage water quantity and quality due to farmland expansion and water-saving operations in arid basins. Agric. Water Manag. 2019, 213, 185–192. [Google Scholar] [CrossRef]
- Li, M.; Singh, V.P.; Tortajada, C. Sustainability of water and energy use for food production based on optimal allocation of agricultural irrigation water. Int. J. Water Res. Dev. 2020, 36, 528–546. [Google Scholar] [CrossRef]
- Li, J.; Fei, L.; Li, S.; Shi, Z.; Liu, L. The influence of optimized allocation of agricultural water and soil resources on irrigation and drainage in the Jingdian Irrigation District, China. Irrig. Sci. 2020, 38, 37–47. [Google Scholar] [CrossRef]
- Kang, C.D. The effects of spatial accessibility and centrality to land use on walking in Seoul, Korea. Cities 2015, 46, 94–103. [Google Scholar] [CrossRef]
- Geurs, K.T.; Wee, B.V. Accessibility assessment of land-use and transport strategies: Review and research directions. J. Transp. Geogr. 2004, 12, 127–140. [Google Scholar] [CrossRef]
- Yigitcanlar, T.; Sipe, N.; Evans, R.; Pitot, M. A GIS-based land use and public transport accessibility indexing model. Aust. Plan. 2007, 44, 30–37. [Google Scholar] [CrossRef]
- Li, L. Towards a protocol on fair compensation in cases of legitimate land tenure changes: Input document for a participatory process. J. Chin. Gov. 2018, 1, 124–127. [Google Scholar] [CrossRef]
- Zhang, C.; Qiao, M.; Yun, W.; Liu, J.; Zhu, D.; Yang, J. Trinity Comprehensive Regulatory System about Quantity, Quality and Ecology of Cultivated Land. Trans. Chin. Soc. Agric. Mach. 2017, 48, 1–6. [Google Scholar]
- Liu, Y.; Zhang, Y.; Guo, L. Towards realistic assessment of cultivated land quality in an ecologically fragile environment: A satellite imagery-based approach. Appl. Geography. 2010, 30, 271–281. [Google Scholar] [CrossRef]
- Feng, Y.; Yang, Q.; Tong, X.; Chen, L. Evaluating land ecological security and examining its relationships with driving factors using GIS and generalized additive model. Sci. Total Environ. 2018, 633, 1469–1479. [Google Scholar] [CrossRef]
- Chu, M.; Singh, S.; Walker, F.R. Soil Health and Soil Fertility Assessment by the Haney Soil Health Test in an Agricultural Soil in West Tennessee. Commun. Soil Sci. Plant. Anal. 2019, 50, 1123–1131. [Google Scholar] [CrossRef]
- Ma, J.; Chen, Y.; Antoniadis, V.; Wang, K.; Huang, Y.; Tian, H. Assessment of heavy metal(loid)s contamination risk and grain nutritional quality in organic waste-amended soil. J. Hazard. Mater. 2020, 399, 123095. [Google Scholar] [CrossRef]
- Turner, M.G.; O’Neill, R.V.; Milne, G.B.T. Effects of changing spatial scale on the analysis of landscape pattern. Landsc. Ecol. 1989, 3, 153–162. [Google Scholar] [CrossRef]
- Kong, X.B.; Zhang, B.B.; Wen, L.Y.; Hu, Y.J.; Lei, M.; Yao, J.T.; Xin, Y.N. Theoretical Framework and Research Trends of Cultivated Land Quality based on Elements-Process-Function. China Land Sci. 2018, 32, 14–20. [Google Scholar]
- Shen, R.F.; Chen, M.J.; Kong, X.B.; Li, Y.T.; Wang, J.K.; Li, T.; Lu, M.X. Conception and evaluation of quality of arable land and strategies for its management. Acta Pedol. Sin. 2012, 49, 1210–1217. [Google Scholar]
- Zhao, Y.F.; Chen, D.Q.; Chen, J.; Sun, Z.Y.; Zhang, H.N. Problems and analytical logic in building cultivated land productivity evaluation index system. Acta Pedol. Sin. 2015, 52, 1197–1208. [Google Scholar]
- Cheng, J.N.; Zhao, G.X.; Zhang, Z.X.; Wang, J. GIS supported comprehensive evaluation of cultivated land quality at small scale: A case study in Dingzhuang town of Shandong province. J. Nat. Res. 2009, 24, 536–544. [Google Scholar]









| Normative Layer | Indicator Layer | Basis of Calculation | Explanation |
|---|---|---|---|
| Terrain | Slope | Based on digital elevation model (DEM) calculations | Reservation |
| Topographic site (TS) | Based on sample point assay data from survey and assessment of farmland quality grade of Xiangzhou in 2018 | Reservation | |
| Soil conditions | Surface soil texture (SST) | Reservation | |
| Texture configuration (TC) | Deletion | ||
| Tillage layer thickness (TLT) | Reservation | ||
| Barrier factor (BF) | Deletion | ||
| Soil pH | Reservation | ||
| Soil moisture (SM) | Deletion | ||
| Soil available phosphorus (SAP) | Reservation | ||
| Soil available potassium (SAK) | Reservation | ||
| Soil organic matter (SOM) | Reservation | ||
| Socioeconomic | Drainage capacity (DC) | Distance from farmland to ditches | Reservation |
| Irrigation capacity (IC) | Distance from farmland to rivers | Reservation | |
| Farming distance (FD) | Distance from farmland to rural residential locations | Deletion | |
| Ease of farming (EF) | Distance from farmland to rural roads | Reservation | |
| Traffic accessibility (TA) | Distance from farmland to highway | Reservation | |
| Ecological environment | Biodiversity | The percentage of earthworms | Reservation |
| Cleanliness | Based on farmland soil environmental quality category classification database of Xiangzhou in 2018 | Reservation | |
| Reticulation of agricultural land and forestry (ALRF) | Based on survey and assessment database of farmland quality grade of Xiangzhou in 2018 | Deletion |
| Indicator Name | Classification and Affiliation | ||||||||||
|---|---|---|---|---|---|---|---|---|---|---|---|
| Slope | <5° | 5–15° | 15–25° | >25° | |||||||
| 1 | 0.8 | 0.6 | 0.4 | ||||||||
| Topographic site | Upper mountain slope | Middle mountain slope | Upper hill | Under mountain slope | Middle hill | Under hill | Mountain basin | Plain high order | Broad valley basin | Plain middle order | Plain low order |
| 0.3 | 0.45 | 0.6 | 0.68 | 0.7 | 0.8 | 0.8 | 0.9 | 0.95 | 0.95 | 1 | |
| Surface soil texture | Medium soil | Light soil | Sand soil | Heavy soil | Clay | Sand soil | |||||
| 1 | 0.9 | 0.85 | 0.95 | 0.6 | 0.6 | ||||||
| Drainage capacity | Full satisfaction | Satisfaction | Basic satisfaction | No satisfaction | |||||||
| 1 | 0.8 | 0.6 | 0.3 | ||||||||
| Irrigation capacity | Full satisfaction | Satisfaction | Basic satisfaction | No satisfaction | |||||||
| 1 | 0.8 | 0.6 | 0.3 | ||||||||
| Biodiversity | Enrichment | General | No enrichment | ||||||||
| 1 | 0.8 | 0.6 | |||||||||
| Cleanliness | Cleaning | No cleaning | |||||||||
| 1 | 0.8 | ||||||||||
| Indicator Name | Function Type | Function Formula | a | b | c | Lower Limit of u | Upper Limit of u |
|---|---|---|---|---|---|---|---|
| Soil organic matter | Upper precept | 0.001842 | 33.656446 | 0 | 33.7 | ||
| Tillage layer thickness | Upper precept | 0.000205 | 99.092342 | 10 | 99 | ||
| Soil pH | Peak | 0.221129 | 6.811204 | 3.0 | 10.0 | ||
| Soil available phosphorus | Upper precept | 0.002025 | 33.346824 | 0 | 33.3 | ||
| Soil available potassium | Upper precept | 0.000081 | 181.622535 | 0 | 182 | ||
| Ease of farming | Negative linear | 0.000376 | 0.90188 | 5 | 1600 | ||
| Traffic accessibility | Negative linear | 0.000318 | 0.90636 | 15 | 2400 |
| Number (n) | Error | R2 |
|---|---|---|
| 1 | 0.000211 | 0.7727 |
| 2 | 0.0000830 | 0.91 |
| 3 | 0.0000620 | 0.9332 |
| 4 | 0.0000548 | 0.9409 |
| 5 | 0.0000528 | 0.9432 |
| 6 | 0.0000499 | 0.9462 |
| 7 | 0.0000480 | 0.9483 |
| 8 | 0.0000495 | 0.9466 |
| 9 | 0.0000494 | 0.9468 |
| 10 | 0.0000502 | 0.9459 |
| 11 | 0.0000493 | 0.9469 |
| 12 | 0.0000482 | 0.948 |
| 13 | 0.0000497 | 0.9464 |
| 14 | 0.0000507 | 0.9454 |
| Model | Area/Proportion | First Grade | Second Grade | Third Grade | Fourth Grade | Fifth Grade |
|---|---|---|---|---|---|---|
| Random forest (RF) | Area/hm2 | 14,680.44 | 41,365.19 | 48,912.49 | 46,704.13 | 13,594.74 |
| Proportion/% | 8.88 | 25.03 | 29.60 | 28.26 | 8.23 | |
| Backpropagation neural network (BPNN) | Area/hm2 | 19,163.23 | 40,484.52 | 43,261.89 | 45,500.65 | 16,846.71 |
| Proportion/% | 11.60 | 24.50 | 26.18 | 27.53 | 10.19 | |
| Entropy weight (EW) | Area/hm2 | 27,558.40 | 42,137.51 | 43,976.13 | 32,252.10 | 19,332.85 |
| Proportion/% | 16.68 | 25.50 | 26.61 | 19.52 | 11.70 |
| Model | MAE | MSE | R2 | Significance |
|---|---|---|---|---|
| RF | 0.009 | 0.012 | 0.8145 | 0.000 |
| BPNN | 0.021 | 0.026 | 0.4594 | 0.213 |
Publisher’s Note: MDPI stays neutral with regard to jurisdictional claims in published maps and institutional affiliations. |
© 2021 by the authors. Licensee MDPI, Basel, Switzerland. This article is an open access article distributed under the terms and conditions of the Creative Commons Attribution (CC BY) license (http://creativecommons.org/licenses/by/4.0/).
Share and Cite
Wang, L.; Zhou, Y.; Li, Q.; Xu, T.; Wu, Z.; Liu, J. Application of Three Deep Machine-Learning Algorithms in a Construction Assessment Model of Farmland Quality at the County Scale: Case Study of Xiangzhou, Hubei Province, China. Agriculture 2021, 11, 72. https://doi.org/10.3390/agriculture11010072
Wang L, Zhou Y, Li Q, Xu T, Wu Z, Liu J. Application of Three Deep Machine-Learning Algorithms in a Construction Assessment Model of Farmland Quality at the County Scale: Case Study of Xiangzhou, Hubei Province, China. Agriculture. 2021; 11(1):72. https://doi.org/10.3390/agriculture11010072
Chicago/Turabian StyleWang, Li, Yong Zhou, Qing Li, Tao Xu, Zhengxiang Wu, and Jingyi Liu. 2021. "Application of Three Deep Machine-Learning Algorithms in a Construction Assessment Model of Farmland Quality at the County Scale: Case Study of Xiangzhou, Hubei Province, China" Agriculture 11, no. 1: 72. https://doi.org/10.3390/agriculture11010072
APA StyleWang, L., Zhou, Y., Li, Q., Xu, T., Wu, Z., & Liu, J. (2021). Application of Three Deep Machine-Learning Algorithms in a Construction Assessment Model of Farmland Quality at the County Scale: Case Study of Xiangzhou, Hubei Province, China. Agriculture, 11(1), 72. https://doi.org/10.3390/agriculture11010072

