Targeted Palliative Radionuclide Therapy for Metastatic Bone Pain
Abstract
1. Introduction
2. [89. Sr]Strontium-Dichloride ([89Sr]SrCl)
3. [153. Sm]Samarium–Ethylene Diamine Tetramethylene Phosphonate ([153Sm]Sm–EDTMP)
4. [186. Re]Rhenium-Hydroxyethylidene Diphosphonate ([186Re]Re–HEDP)
5. [188. Re]Rhenium-Hydroxyethylidene Diphosphonate ([188Re]Re-HEDP)
6. [177. Lu]Lutetium-Ethylene Diamine Tetramethylene Phosphonate ([177Lu]Lu-EDTMP)
7. [166. Ho]holmium-Ethylene Diamine Tetramethylene Phosphonate ([166Ho]Ho-EDTMP)
8. [223. Ra]radium-Dichloride ([223Ra]RaCl)
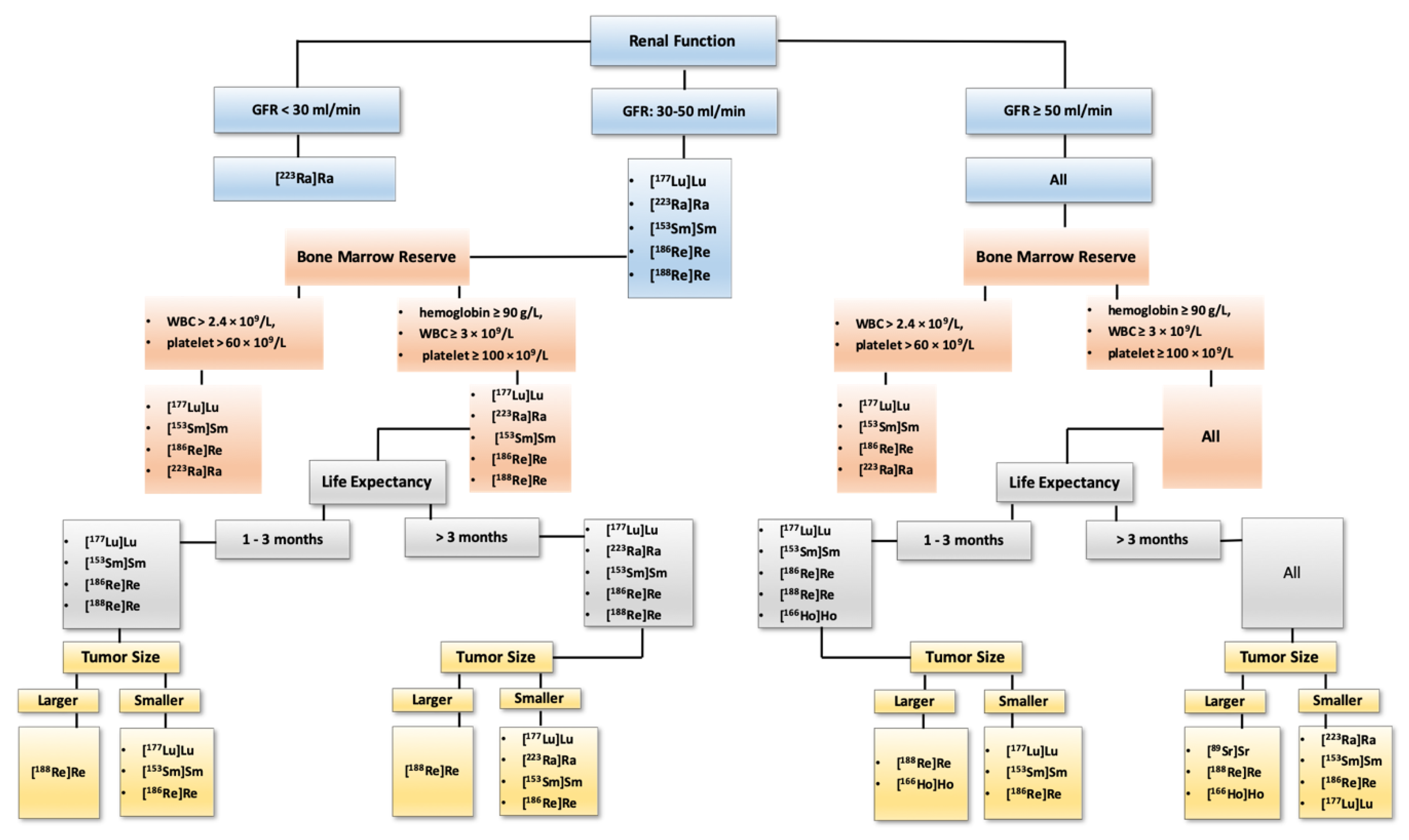
9. Discussion
9.1. Concomitant Extraskeletal Involvement
9.2. Life Expectancy
9.3. Bone Marrow Status
9.4. Renal Function
9.5. Tumor Size
10. Conclusions
Author Contributions
Funding
Acknowledgments
Conflicts of Interest
References
- Hernandez, R.K.; Wade, S.W.; Reich, A.; Pirolli, M.; Liede, A.; Lyman, G.H. Incidence of bone metastases in patients with solid tumors: Analysis of oncology electronic medical records in the United States. BMC Cancer 2018, 18, 44. [Google Scholar] [CrossRef] [PubMed]
- Heindel, W.; Gübitz, R.; Vieth, V.; Weckesser, M.; Schober, O.; Schäfers, M. The diagnostic imaging of bone metastases. Dtsch. Ärzteblatt Int. 2014, 111, 741. [Google Scholar] [CrossRef] [PubMed]
- Handkiewicz-Junak, D.; Poeppel, T.D.; Bodei, L.; Aktolun, C.; Ezziddin, S.; Giammarile, F.; Delgado-Bolton, R.C.; Gabriel, M. EANM guidelines for radionuclide therapy of bone metastases with beta-emitting radionuclides. Eur. J. Nucl. Med. Mol. Imaging 2018, 45, 846–859. [Google Scholar] [CrossRef] [PubMed]
- Li, S.; Peng, Y.; Weinhandl, E.D.; Blaes, A.H.; Cetin, K.; Chia, V.M.; Stryker, S.; Pinzone, J.J.; Acquavella, J.F.; Arneson, T.J. Estimated number of prevalent cases of metastatic bone disease in the US adult population. Clin. Epidemiol. 2012, 4, 87. [Google Scholar] [PubMed]
- Michael, H.-H.; Tsai, Y.-Y.; Hoffe, S.E. Overview of diagnosis and management of metastatic disease to bone. Cancer Control 2012, 19, 84–91. [Google Scholar] [CrossRef]
- Histed, S.N.; Lindenberg, M.L.; Mena, E.; Turkbey, B.; Choyke, P.L.; Kurdziel, K.A. Review of functional/anatomic imaging in oncology. Nucl. Med. Commun. 2012, 33, 349. [Google Scholar] [CrossRef]
- Karamzade-Ziarati, N.; Manafi-Farid, R.; Ataeinia, B.; Langsteger, W.; Pirich, C.; Mottaghy, F.M.; Beheshti, M. Molecular imaging of bone metastases using tumor-targeted tracers. Q. J. Nucl. Med. Mol. Imaging 2019, 63, 136–149. [Google Scholar] [CrossRef]
- McEwan, A. Use of radionuclides for the palliation of bone metastases. Semin. Radiat. Oncol. 2000, 8, 103–114. [Google Scholar] [CrossRef]
- Finlay, I.G.; Mason, M.D.; Shelley, M. Radioisotopes for the palliation of metastatic bone cancer: A systematic review. Lancet Oncol. 2005, 6, 392–400. [Google Scholar] [CrossRef]
- Florimonte, L.; Dellavedova, L.; Maffioli, L.S. Radium-223 dichloride in clinical practice: A review. Eur. J. Nucl. Med. Mol. Imaging 2016, 43, 1896–1909. [Google Scholar] [CrossRef]
- D’Angelo, G.; Sciuto, R.; Salvatori, M.; Sperduti, I.; Mantini, G.; Maini, C.L.; Mariani, G. Targeted “bone-seeking” radiopharmaceuticals for palliative treatment of bone metastases: A systematic review and meta-analysis. Q. J. Nucl. Med. Mol. Imaging 2012, 56, 538–543. [Google Scholar] [PubMed]
- Bruland, Ø.S.; Nilsson, S.; Fisher, D.R.; Larsen, R.H. High-linear energy transfer irradiation targeted to skeletal metastases by the α-emitter 223Ra: Adjuvant or alternative to conventional modalities? Clin. Cancer Res. 2006, 12, 6250s–6257s. [Google Scholar] [CrossRef] [PubMed]
- Baczyk, M.; Czepczynski, R.; Milecki, P.; Pisarek, M.; Oleksa, R.; Sowinski, J. 89Sr versus 153Sm-EDTMP: Comparison of treatment efficacy of painful bone metastases in prostate and breast carcinoma. Nucl. Med. Commun. 2007, 28, 245–250. [Google Scholar] [CrossRef] [PubMed]
- Dafermou, A.; Colamussi, P.; Giganti, M.; Cittanti, C.; Bestagno, M.; Piffanelli, A. A multicentre observational study of radionuclide therapy in patients with painful bone metastases of prostate cancer. Eur. J. Nucl. Med. 2001, 28, 788–798. [Google Scholar] [CrossRef]
- Strosberg, J.; El-Haddad, G.; Wolin, E.; Hendifar, A.; Yao, J.; Chasen, B.; Mittra, E.; Kunz, P.L.; Kulke, M.H.; Jacene, H. Phase 3 trial of 177Lu-Dotatate for midgut neuroendocrine tumors. New Engl. J. Med. 2017, 376, 125–135. [Google Scholar] [CrossRef]
- Emmett, L.; Willowson, K.; Violet, J.; Shin, J.; Blanksby, A.; Lee, J. Lutetium 177 PSMA radionuclide therapy for men with prostate cancer: A review of the current literature and discussion of practical aspects of therapy. J. Med. Radiat. Sci. 2017, 64, 52–60. [Google Scholar] [CrossRef]
- Choi, J.Y. Treatment of Bone Metastasis with Bone-Targeting Radiopharmaceuticals. Nucl. Med. Mol. Imaging 2018, 52, 200–207. [Google Scholar] [CrossRef]
- Liberal, F.D.G.; Tavares, A.A.S.; Tavares, J.M.R. Palliative treatment of metastatic bone pain with radiopharmaceuticals: A perspective beyond Strontium-89 and Samarium-153. Appl. Radiat. Isot. 2016, 110, 87–99. [Google Scholar] [CrossRef]
- Goyal, J.; Antonarakis, E.S. Bone-targeting radiopharmaceuticals for the treatment of prostate cancer with bone metastases. Cancer Lett. 2012, 323, 135–146. [Google Scholar] [CrossRef]
- Ahmadzadehfar, H.; Essler, M.; Rahbar, K.; Afshar-Oromieh, A. Radionuclide Therapy for bone metastases: Utility of scintigraphy and PET imaging for treatment planning. PET Clin. 2018, 13, 491–503. [Google Scholar] [CrossRef]
- Yuan, J.; Liu, C.; Liu, X.; Wang, Y.; Kuai, D.; Zhang, G.; Zaknun, J.J. Efficacy and safety of 177Lu-EDTMP in bone metastatic pain palliation in breast cancer and hormone refractory prostate cancer: A phase II study. Clin. Nucl. Med. 2013, 38, 88–92. [Google Scholar] [CrossRef] [PubMed]
- Bauman, G.; Charette, M.; Reid, R.; Sathya, J. Radiopharmaceuticals for the palliation of painful bone metastases—A systematic review. Radiother. Oncol. 2005, 75, 258–270. [Google Scholar] [CrossRef] [PubMed]
- Sartor, O.; Reid, R.H.; Hoskin, P.J.; Quick, D.P.; Ell, P.J.; Coleman, R.E.; Kotler, J.A.; Freeman, L.M.; Olivier, P.; Group, Q.S.S. Samarium-153-Lexidronam complex for treatment of painful bone metastases in hormone-refractory prostate cancer. Urology 2004, 63, 940–945. [Google Scholar] [CrossRef] [PubMed]
- Tripathi, M.; Singhal, T.; Chandrasekhar, N.; Kumar, P.; Bal, C.; Jhulka, P.; Bandopadhyaya, G.; Malhotra, A. Samarium-153 ethylenediamine tetramethylene phosphonate therapy for bone pain palliation in skeletal metastases. Indian J. Cancer 2006, 43, 86. [Google Scholar] [CrossRef] [PubMed]
- Ayati, N.; Aryana, K.; Jalilian, A.; Hoseinnejad, T.; Samani, A.B.; Ayati, Z.; Shariati, F.; Zakavi, S.R. Treatment efficacy of 153Sm-EDTMP for painful bone metastasis. Asia Ocean. J. Nucl. Med. Biol. 2013, 1, 27. [Google Scholar]
- Bodei, L.; Lam, M.; Chiesa, C.; Flux, G.; Brans, B.; Chiti, A.; Giammarile, F. EANM procedure guideline for treatment of refractory metastatic bone pain. Eur. J. Nucl. Med. Mol. Imaging 2008, 35, 1934. [Google Scholar] [CrossRef] [PubMed]
- Liepe, K. 188Re-HEDP therapy in the therapy of painful bone metastases. World J. Nucl. Med. 2018, 17, 133–138. [Google Scholar] [CrossRef]
- Shinto, A.S.; Mallia, M.B.; Kameswaran, M.; Kamaleshwaran, K.; Joseph, J.; Radhakrishnan, E.; Upadhyay, I.V.; Subramaniam, R.; Sairam, M.; Banerjee, S. Clinical utility of 188Rhenium-hydroxyethylidene-1, 1-diphosphonate as a bone pain palliative in multiple malignancies. World J. Nucl. Med. 2018, 17, 228. [Google Scholar] [CrossRef]
- Palmedo, H.; Guhlke, S.; Bender, H.; Sartor, J.; Schoeneich, G.; Risse, J.; Grünwald, F.; Knapp, F.F., Jr.; Biersack, H.J. Dose escalation study with rhenium-188 hydroxyethylidene diphosphonate in prostate cancer patients with osseous metastases. Eur. J. Nucl. Med. Mol. Imaging 2000, 27, 123–130. [Google Scholar] [CrossRef]
- Liepe, K.; Kropp, J.; Runge, R.; Kotzerke, J. Therapeutic efficiency of rhenium-188-HEDP in human prostate cancer skeletal metastases. Br. J. Cancer 2003, 89, 625–629. [Google Scholar] [CrossRef]
- Agarwal, K.K.; Singla, S.; Arora, G.; Bal, C. 177Lu-EDTMP for palliation of pain from bone metastases in patients with prostate and breast cancer: A phase II study. Eur. J. Nucl. Med. Mol. Imaging 2015, 42, 79–88. [Google Scholar] [CrossRef] [PubMed]
- Mazzarri, S.; Guidoccio, F.; Mariani, G. The emerging potential of 177Lu-EDTMP: An attractive novel option for radiometabolic therapy of skeletal metastases. Clin. Transl. Imaging 2015, 3, 167–168. [Google Scholar] [CrossRef]
- Chakraborty, S.; Das, T.; Sarma, H.D.; Venkatesh, M.; Banerjee, S. Comparative studies of 177Lu–EDTMP and 177Lu–DOTMP as potential agents for palliative radiotherapy of bone metastasis. Appl. Radiat. Isot. 2008, 66, 1196–1205. [Google Scholar] [CrossRef] [PubMed]
- Alavi, M.; Omidvari, S.; Mehdizadeh, A.; Jalilian, A.R.; Bahrami-Samani, A. Metastatic Bone Pain Palliation using (177)Lu-Ethylenediaminetetramethylene Phosphonic Acid. World J. Nucl. Med. 2015, 14, 109–115. [Google Scholar] [CrossRef] [PubMed]
- Poeppel, T.D.; Handkiewicz-Junak, D.; Andreeff, M.; Becherer, A.; Bockisch, A.; Fricke, E.; Geworski, L.; Heinzel, A.; Krause, B.J.; Krause, T.; et al. EANM guideline for radionuclide therapy with radium-223 of metastatic castration-resistant prostate cancer. Eur. J. Nucl. Med. Mol. Imaging 2018, 45, 824–845. [Google Scholar] [CrossRef]
- Carrasquillo, J.A.; O’Donoghue, J.A.; Pandit-Taskar, N.; Humm, J.L.; Rathkopf, D.E.; Slovin, S.F.; Williamson, M.J.; Lacuna, K.; Aksnes, A.-K.; Larson, S.M.; et al. Phase I pharmacokinetic and biodistribution study with escalating doses of 223 Ra-dichloride in men with castration-resistant metastatic prostate cancer. Eur. J. Nucl. Med. Mol. Imaging 2013, 40, 1384–1393. [Google Scholar] [CrossRef]
- Nilsson, S.; Strang, P.; Aksnes, A.; Franzèn, L.; Olivier, P.; Pecking, A.; Staffurth, J.; Vasanthan, S.; Andersson, C.; Bruland, Ø. A randomized, dose–response, multicenter phase II study of radium-223 chloride for the palliation of painful bone metastases in patients with castration-resistant prostate cancer. Eur. J. Cancer 2012, 48, 678–686. [Google Scholar] [CrossRef]
- Parker, C.C.; Pascoe, S.; Chodacki, A.; O’Sullivan, J.M.; Germá, J.R.; O’Bryan-Tear, C.G.; Haider, T.; Hoskin, P. A randomized, double-blind, dose-finding, multicenter, phase 2 study of radium chloride (Ra 223) in patients with bone metastases and castration-resistant prostate cancer. Eur. Urol. 2013, 63, 189–197. [Google Scholar] [CrossRef]
- Robinson, R.G.; Spicer, J.A.; Preston, D.F.; Wegst, A.V.; Martin, N.L. Treatment of metastatic bone pain with strontium-89. Int. J. Radiat. Appl. Instrum. Part B Nucl. Med. Biol. 1987, 14, 219–222. [Google Scholar] [CrossRef]
- Sciuto, R.; Festa, A.; Pasqualoni, R.; Semprebene, A.; Rea, S.; Bergomi, S.; Maini, C.L. Metastatic bone pain palliation with 89-Sr and 186-Re-HEDP in breast cancer patients. Breast Cancer Res. Treat. 2001, 66, 101–109. [Google Scholar] [CrossRef]
- Lewington, V.J. Bone-seeking radionuclides for therapy. J. Nucl. Med. 2005, 46, 38S–47S. [Google Scholar] [PubMed]
- Terrisse, S.; Karamouza, E.; Parker, C.C.; Sartor, A.O.; James, N.D.; Pirrie, S.; Collette, L.; Tombal, B.F.; Chahoud, J.; Smeland, S. Overall Survival in Men With Bone Metastases From Castration-Resistant Prostate Cancer Treated With Bone-Targeting Radioisotopes: A Meta-analysis of Individual Patient Data From Randomized Clinical Trials. JAMA Oncol. 2020, 6, 206–216. [Google Scholar] [CrossRef]
- Kurosaka, S.; Satoh, T.; Chow, E.; Asano, Y.; Tabata, K.-I.; Kimura, M.; Tsumura, H.; Matsumoto, K.; Ishiyama, H.; Inoue, Y.; et al. EORTC QLQ-BM22 and QLQ-C30 quality of life scores in patients with painful bone metastases of prostate cancer treated with strontium-89 radionuclide therapy. Ann. Nucl. Med. 2012, 26, 485–491. [Google Scholar] [CrossRef] [PubMed]
- Kraeber-Bodéré, F.; Campion, L.; Rousseau, C.; Bourdin, S.; Chatal, J.-F.; Resche, I. Treatment of bone metastases of prostate cancer with strontium-89 chloride: Efficacy in relation to the degree of bone involvement. Eur. J. Nucl. Med. 2000, 27, 1487–1493. [Google Scholar] [CrossRef] [PubMed]
- Turner, S.L.; Gruenewald, S.; Spry, N.; Gebski, V. Less pain does equal better quality of life following strontium-89 therapy for metastatic prostate cancer. Br. J. Cancer 2001, 84, 297–302. [Google Scholar] [CrossRef]
- James, N.D.; Pirrie, S.J.; Pope, A.M.; Barton, D.; Andronis, L.; Goranitis, I.; Collins, S.; Daunton, A.; McLaren, D.; O’Sullivan, J. Clinical Outcomes and Survival Following Treatment of Metastatic Castrate-Refractory Prostate Cancer With Docetaxel Alone or With Strontium-89, Zoledronic Acid, or Both: The TRAPEZE Randomized Clinical Trial. JAMA Oncol. 2016, 2, 493–499. [Google Scholar] [CrossRef]
- Oosterhof, G.; Roberts, J.; de Reijke, T.M.; Engelholm, S.; Horenblas, S.; von der Maase, H.; Neymark, N.; Debois, M.; Collette, L. Strontium89 chloride versus palliative local field radiotherapy in patients with hormonal escaped prostate cancer: A phase III study of the European Organisation for Research and Treatment of Cancer Genitourinary Group. Eur. Urol. 2003, 44, 519–526. [Google Scholar] [CrossRef]
- Heianna, J.; Toita, T.; Endo, W.; Kasuya, G.; Ariga, T.; Hashimoto, S.; Maemoto, H.; Terui, K.; Miura, N.; Togashi, A.; et al. Concurrent use of strontium-89 with external beam radiotherapy for multiple bone metastases: Early experience. Ann. Nucl. Med. 2015, 29, 848–853. [Google Scholar] [CrossRef]
- Smeland, S.; Erikstein, B.; Aas, M.; Skovlund, E.; Hess, S.L.; Fosså, S.D. Role of strontium-89 as adjuvant to palliative external beam radiotherapy is questionable: Results of a double-blind randomized study. Int. J. Radiat. Oncol. Biol. Phys. 2003, 56, 1397–1404. [Google Scholar] [CrossRef]
- Storto, G.; Klain, M.; Paone, G.; Liuzzi, R.; Molino, L.; Marinelli, A.; Soricelli, A.; Pace, L.; Salvatore, M. Combined therapy of Sr-89 and zoledronic acid in patients with painful bone metastases. Bone 2006, 39, 35–41. [Google Scholar] [CrossRef]
- Baba, K.; Kaida, H.; Hattori, C.; Muraki, K.; Kugiyama, T.; Fujita, H.; Ishibashi, M. Tumoricidal effect and pain relief after concurrent therapy by strontium-89 chloride and zoledronic acid for bone metastases. Hell. J. Nucl. Med. 2018, 21, 15–23. [Google Scholar] [PubMed]
- Wang, Y.; Tao, H.; Yu, X.; Wang, Z.; Wang, M. Clinical significance of zoledronic acid and strontium-89 in patients with asymptomatic bone metastases from non-small-cell lung cancer. Clin. Lung Cancer 2013, 14, 254–260. [Google Scholar] [CrossRef] [PubMed]
- Hu, Z.; Tian, Y.; Li, W.; Ruan, Y.; Zeng, F. The efficacy and safety of zoledronic acid and strontium-89 in treating non–small cell lung cancer: A systematic review and meta-analysis of randomized controlled trials. Support. Care Cancer 2019, 28, 3291–3301. [Google Scholar] [CrossRef] [PubMed]
- Liepe, K.; Kotzerke, J. A comparative study of 188Re-HEDP, 186Re-HEDP, 153Sm-EDTMP and 89Sr in the treatment of painful skeletal metastases. Nucl. Med. Commun. 2007, 28, 623–630. [Google Scholar] [CrossRef]
- Anderson, P.; Nunez, R. Samarium lexidronam (153Sm-EDTMP): Skeletal radiation for osteoblastic bone metastases and osteosarcoma. Expert Rev. Anticancer Ther. 2007, 7, 1517–1527. [Google Scholar] [CrossRef]
- Maini, C.L.; Bergomi, S.; Romano, L.; Sciuto, R. 153Sm-EDTMP for bone pain palliation in skeletal metastases. Eur. J. Nucl. Med. Mol. Imaging 2004, 31, S171–S178. [Google Scholar] [CrossRef]
- Kolesnikov-Gauthier, H.; Lemoine, N.; Tresch-Bruneel, E.; Olivier, A.; Oudoux, A.; Penel, N. Efficacy and safety of 153Sm-EDTMP as treatment of painful bone metastasis: A large single-center study. Support. Care Cancer 2018, 26, 751–758. [Google Scholar] [CrossRef]
- Eary, J.F.; Collins, C.; Stabin, M.; Vernon, C.; Petersdorf, S.; Baker, M.; Hartnett, S.; Ferency, S.; Addison, S.J.; Appelbaum, F.; et al. Samarium-153-EDTMP biodistribution and dosimetry estimation. J. Nucl. Med. 1993, 34, 1031–1036. [Google Scholar]
- Bayouth, J.E.; Macey, D.J.; Kasi, L.P.; Fossella, F.V. Dosimetry and toxicity of samarium-153-EDTMP administered for bone pain due to skeletal metastases. J. Nucl. Med. 1994, 35, 63–69. [Google Scholar]
- Collins, C.; Eary, J.F.; Donaldson, G.; Vernon, C.; Bush, N.E.; Petersdorf, S.; Livingston, R.B.; Gordon, E.E.; Chapman, C.R.; Appelbaum, F.R. Samarium-153-EDTMP in bone metastases of hormone refractory prostate carcinoma: A phase I/II trial. J. Nucl. Med. 1993, 34, 1839–1844. [Google Scholar]
- Correa-González, L.; de Murphy, C.A.; Pichardo-Romero, P.; Pedraza-López, M.; Moreno-García, C.; Correa-Hernández, L. 153Sm-EDTMP for pain relief of bone metastases from prostate and breast cancer and other malignancies. Arch. Med. Res. 2014, 45, 301–308. [Google Scholar] [CrossRef] [PubMed]
- Sapienza, M.T.; Ono, C.R.; Guimarães, M.I.C.; Watanabe, T.; Costa, P.A.; Buchpiguel, C.A. Retrospective evaluation of bone pain palliation after samarium-153-EDTMP therapy. Rev. Hosp. Clin. 2004, 59, 321–328. [Google Scholar] [CrossRef] [PubMed]
- Tian, J.H.; Zhang, J.M.; Hou, Q.T.; Oyang, Q.H.; Wang, J.M.; Luan, Z.S.; Chuan, L.; He, Y.J. Multicentre trial on the efficacy and toxicity of single-dose samarium-153-ethylene diamine tetramethylene phosphonate as a palliative treatment for painful skeletal metastases in China. Eur. J. Nucl. Med. 1999, 26, 2–7. [Google Scholar] [CrossRef] [PubMed]
- Resche, I.; Chatal, J.-F.; Pecking, A.; Ell, P.; Duchesne, G.; Rubens, R.; Fogelman, I.; Houston, S.; Fauser, A.; Fischer, M. A dose-controlled study of 153Sm-Ethylenediaminetetramethylenephosphonate (EDTMP) in the treatment of patients with painful bone metastase. Eur. J. Cancer 1997, 33, 1583–1591. [Google Scholar] [CrossRef]
- Serafini, A.N. Samarium Sm-153 lexidronam for the palliation of bone pain associated with metastases. Cancer 2000, 88, 2934–2939. [Google Scholar] [CrossRef]
- Sartor, O.; Reid, R.H.; Bushnell, D.L.; Quick, D.P.; Ell, P.J. Safety and efficacy of repeat administration of samarium Sm-153 lexidronam to patients with metastatic bone pain. Cancer 2007, 109, 637–643. [Google Scholar] [CrossRef]
- Turner, J.H.; Claringbold, P.G. A phase II study of treatment of painful multifocal skeletal metastases with single and repeated dose samarium-153 ethylenediaminetetramethylene phosphonate. Eur. J. Cancer Clin. Oncol. 1991, 27, 1084–1086. [Google Scholar] [CrossRef]
- Fizazi, K.; Beuzeboc, P.; Lumbroso, J.; Haddad, V.; Massard, C.; Gross-Goupil, M.; Di Palma, M.; Escudier, B.; Theodore, C.; Loriot, Y.; et al. Phase II trial of consolidation docetaxel and samarium-153 in patients with bone metastases from castration-resistant prostate cancer. J. Clin. Oncol. 2009, 27, 2429–2435. [Google Scholar] [CrossRef]
- Lin, J.; Sinibaldi, V.J.; Carducci, M.A.; Denmeade, S.; Song, D.; Deweese, T.; Eisenberger, M.A. Phase I trial with a combination of docetaxel and ¹⁵³Sm-lexidronam in patients with castration-resistant metastatic prostate cancer. Urol. Oncol. 2011, 29, 670–675. [Google Scholar] [CrossRef][Green Version]
- Autio, K.A.; Pandit-Taskar, N.; Carrasquillo, J.A.; Stephenson, R.D.; Slovin, S.F.; Rathkopf, D.E.; Hong, C.; Heller, G.; Scher, H.I.; Larson, S.M.; et al. Repetitively dosed docetaxel and ¹⁵³samarium-EDTMP as an antitumor strategy for metastatic castration-resistant prostate cancer. Cancer 2013, 119, 3186–3194. [Google Scholar] [CrossRef]
- Baczyk, M.; Milecki, P.; Pisarek, M.; Gut, P.; Antczak, A.; Hrab, M. A prospective randomized trial: A comparison of the analgesic effect and toxicity of 153Sm radioisotope treatment in monotherapy and combined therapy including local external beam radiotherapy (EBRT) among metastatic castrate resistance prostate cancer (mCRPC) patients with painful bone metastases. Neoplasma 2013, 60, 328–333. [Google Scholar] [PubMed]
- Rasulova, N.; Lyubshin, V.; Arybzhanov, D.; Sagdullaev, S.; Krylov, V.; Khodjibekov, M. Optimal timing of bisphosphonate administration in combination with samarium-153 oxabifore in the treatment of painful metastatic bone disease. World J. Nucl. Med. 2013, 12, 14–18. [Google Scholar] [CrossRef]
- Baczyk, M.; Baczyk, E.; Sowiński, J. Preliminary results of combined application of radioisotopes and biphosphonates in the management of pain associated with osteoblastic-osteolytic bone metastases of breast cancer. Ortop. Traumatol. Rehabil. 2003, 5, 234–237. [Google Scholar]
- Gallicchio, R.; Giacomobono, S.; Nardelli, A.; Pellegrino, T.; Simeon, V.; Gattozzi, D.; Maddalena, F.; Mainenti, P.; Storto, G. Palliative treatment of bone metastases with samarium-153 EDTMP at onset of pain. J. Bone Min. Metab. 2014, 32, 434–440. [Google Scholar] [CrossRef] [PubMed]
- Han, S.H.; de Klerk, J.M.; Tan, S.; van het Schip, A.D.; Derksen, B.H.; van Dijk, A.; Kruitwagen, C.L.; Blijham, G.H.; van Rijk, P.P.; Zonnenberg, B.A. The PLACORHEN study: A double-blind, placebo-controlled, randomized radionuclide study with (186)Re-etidronate in hormone-resistant prostate cancer patients with painful bone metastases. Placebo Controlled Rhenium Study. J. Nucl. Med. 2002, 43, 1150–1156. [Google Scholar] [PubMed]
- Sciuto, R.; Tofani, A.; Festa, A.; Giannarelli, D.; Pasqualoni, R.; Maini, C.L. Short-and long-term effects of 186Re-1, 1-hydroxyethylidene diphosphonate in the treatment of painful bone metastases. J. Nucl. Med. 2000, 41, 647–654. [Google Scholar]
- Palmedo, H.; Bender, H.; Dierke-Dzierzon, C.; Carl, U.M.; Risse, J.; Krebs, D.; Biersack, H.J. Pain palliation with rhenium-186 HEDP in breast cancer patients with disseminated bone metastases. Clin. Nucl. Med. 1999, 24, 643–648. [Google Scholar] [CrossRef]
- Pirayesh, E.; Amoui, M.; Mirzaee, H.R.; Tabei, F.; Rakhsha, A.; Kalantari, B.A.; Shafiei, B.; Assadi, M.; Asli, I.N. Phase 2 study of a high dose of 186Re-HEDP for bone pain palliation in patients with widespread skeletal metastases. J. Nucl. Med. Technol. 2013, 41, 192–196. [Google Scholar] [CrossRef]
- Leondi, A.; Souvatzoglou, M.; Rapti, A.; Leontopoulou, S. Palliative treatment of painful disseminated bone metastases with^ sup 186^ Rhenium-HEDP in patients with lung cancer. Q. J. Nucl. Med. Mol. Imaging 2004, 48, 211. [Google Scholar]
- Minutoli, F.; Herberg, A.; Spadaro, P.; Pecorella, G.R. [^ sup 186^ Re]-HEDP in the palliation of painful bone metastases from cancers other than prostate and breast. Q. J. Nucl. Med. Mol. Imaging 2006, 50, 355. [Google Scholar]
- Han, S.H.; Zonneberg, B.A.; de Klerk, J.M.; Quirijnen, J.M.; van het Schip, A.D.; van Dijk, A.; Blijham, G.H.; van Rijk, P.P. 186Re-etidronate in breast cancer patients with metastatic bone pain. J. Nucl. Med. 1999, 40, 639–642. [Google Scholar] [PubMed]
- Kolesnikov-Gauthier, H.; Carpentier, P.; Depreux, P.; Vennin, P.; Caty, A.; Sulman, C. Evaluation of toxicity and efficacy of 186Re-hydroxyethylidene diphosphonate in patients with painful bone metastases of prostate or breast cancer. J. Nucl. Med. 2000, 41, 1689–1694. [Google Scholar] [PubMed]
- Ziada, G.; Faris, L.; Yacoub, S.; Elgazzar, A. Evaluation of efficacy and toxicity of treatment using Rhenium-186 HEDP in metastatic bone disease. Med. Princ. Pract. 1999, 8, 196–200. [Google Scholar] [CrossRef]
- de Klerk, J.M.; van het Schip, A.D.; Zonnenberg, B.A.; van Dijk, A.; Stokkel, M.P.; Han, S.H.; Blijham, G.H.; van Rijk, P.P. Evaluation of thrombocytopenia in patients treated with rhenium-186-HEDP: Guidelines for individual dosage recommendations. J. Nucl. Med. 1994, 35, 1423–1428. [Google Scholar] [PubMed]
- Denis-Bacelar, A.M.; Chittenden, S.J.; Dearnaley, D.P.; Divoli, A.; O’Sullivan, J.M.; McCready, V.R.; Johnson, B.; Du, Y.; Flux, G.D. Phase I/II trials of 186 Re-HEDP in metastatic castration-resistant prostate cancer: Post-hoc analysis of the impact of administered activity and dosimetry on survival. Eur. J. Nucl. Med. Mol. Imaging 2017, 44, 620–629. [Google Scholar] [CrossRef]
- Zafeirakis, A.; Zissimopoulos, A.; Baziotis, N.; Limouris, G.S. Management of metastatic bone pain with repeated doses of rhenium 186-HEDP in patients under therapy with zoledronic acid: A safe and additively effective practice. Cancer Biother. Radiopharm. 2009, 24, 543–550. [Google Scholar] [CrossRef]
- van Dodewaard-de Jong, J.M.; de Klerk, J.M.H.; Bloemendal, H.J.; van Bezooijen, B.P.J.; de Haas, M.J.; Wilson, R.H.; O’Sullivan, J.M. A phase I study of combined docetaxel and repeated high activity 186Re-HEDP in castration-resistant prostate cancer (CRPC) metastatic to bone (the TAXIUM trial). Eur. J. Nucl. Med. Mol. Imaging 2011, 38, 1990–1998. [Google Scholar] [CrossRef]
- Liepe, K.; G-Franke, W.; Kropp, J.; Koch, R.; Runge, R.; Hliscs, R. Comparison of rhenium-188, rhenium-186-HEDP and strontium-89 in palliation of painful bone metastases. Nuklearmedizin 2000, 39, 146–151. [Google Scholar]
- Maxon, H.R.; Schroder, L.E.; Washburn, L.C.; Thomas, S.R.; Samaratunga, R.C.; Biniakiewicz, D.; Moulton, J.S.; Cummings, D.; Ehrhardt, G.J.; Morris, V. Rhenium-188 (Sn) HEDP for treatment of osseous metastases. J. Nucl. Med. 1998, 39, 659–663. [Google Scholar]
- Savio, E.; Gaudiano, J.; Robles, A.M.; Balter, H.; Paolino, A.; López, A.; Hermida, J.C.; De Marco, E.; Martinez, G.; Osinaga, E. Re-HEDP: Pharmacokinetic characterization, clinical and dosimetric evaluation in osseous metastatic patients with two levels of radiopharmaceutical dose. BMC Nucl. Med. 2001, 1, 2. [Google Scholar] [CrossRef]
- Liepe, K.; Hliscs, R.; Kropp, J.; Grüning, T.; Runge, R.; Koch, R.; Knapp, F.F., Jr.; Franke, W.-G. Rhenium-188-HEDP in the palliative treatment of bone metastases. Cancer Biother. Radiopharm. 2000, 15, 261–265. [Google Scholar] [CrossRef] [PubMed]
- Zhang, H.; Tian, M.; Li, S.; Liu, J.; Tanada, S.; Endo, K. Rhenium-188-HEDP therapy for the palliation of pain due to osseous metastases in lung cancer patients. Cancer Biother. Radiopharm. 2003, 18, 719–726. [Google Scholar] [CrossRef] [PubMed]
- Lange, R.; Overbeek, F.; de Klerk, J.M.; Pasker-de Jong, P.C.; van den Berk, A.M.; Ter Heine, R.; Rodenburg, C.J.; Kooistra, A.; Hendrikse, N.H.; Bloemendal, H.J. Treatment of painful bone metastases in prostate and breast cancer patients with the therapeutic radiopharmaceutical rhenium-188-HEDP. Nuklearmedizin 2016, 55, 188–195. [Google Scholar]
- Cheng, A.; Chen, S.; Zhang, Y.; Yin, D.; Dong, M. The tolerance and therapeutic efficacy of rhenium-188 hydroxyethylidene diphosphonate in advanced cancer patients with painful osseous metastases. Cancer Biother. Radiopharm. 2011, 26, 237–244. [Google Scholar] [CrossRef] [PubMed]
- Chen, S.; Xu, K.; Liu, W.; Yao, Z.; Chen, K.; Yin, D.; Wang, Y. Treatment of metastatic bone pain with rhenium-188 hydroxyethylidene diphosphonate. Med. Princ. Pract. 2001, 10, 98–101. [Google Scholar] [CrossRef]
- Li, S.; Liu, J.; Zhang, H.; Tian, M.; Wang, J.; Zheng, X. Rhenium-188 HEDP To Treat Painful Bone Metastases. Clin. Nucl. Med. 2001, 26, 919–922. [Google Scholar] [CrossRef]
- Palmedo, H.; Manka-Waluch, A.; Albers, P.; Schmidt-Wolf, I.G.; Reinhardt, M.; Ezziddin, S.; Joe, A.; Roedel, R.; Fimmers, R.; Knapp, F., Jr. Repeated bone-targeted therapy for hormone-refractory prostate carcinoma: Randomized phase II trial with the new, high-energy radiopharmaceutical rhenium-188 hydroxyethylidenediphosphonate. J. Clin. Oncol. 2003, 21, 2869–2875. [Google Scholar] [CrossRef]
- Schwarz, B.; Ezziddin, S.; Ahmadzadehfar, H.; Näke, K.; Eskangi, M.; Müller, S.; Biersack, H.-J.; Palmedo, H. Repeated bone-targeted therapy for hormone refractory prostate cancer: Influence of rhenium-188 HEDP on prostate specific antigen. J. Nucl. Med. 2007, 48. [Google Scholar]
- Biersack, H.-J.; Palmedo, H.; Andris, A.; Rogenhofer, S.; Knapp, F.F.; Guhlke, S.; Ezziddin, S.; Bucerius, J.; von Mallek, D. Palliation and survival after repeated 188Re-HEDP therapy of hormone-refractory bone metastases of prostate cancer: A retrospective analysis. J. Nucl. Med. 2011, 52, 1721–1726. [Google Scholar] [CrossRef]
- Jong, J.M.va.; de Klerk, J.M.H.; Bloemendal, H.J.; Oprea-Lager, D.E.; Hoekstra, O.S.; van den Berg, H.P.; Los, M.; Beeker, A.; Jonker, M.A.; O’Sullivan, J.M. A randomised, phase II study of repeated rhenium-188-HEDP combined with docetaxel and prednisone versus docetaxel and prednisone alone in castration-resistant prostate cancer (CRPC) metastatic to bone; the Taxium II trial. Eur. J. Nucl. Med. Mol. Imaging 2017, 44, 1319–1327. [Google Scholar] [CrossRef]
- Liang, J.; Jiang, N.; JQ, D.; Lu, X.; Liu, X.; Chen, S. Clinical value of combined therapy with 188Re-HEDP and pamidronate in breast cancer with bone metastasis. Zhonghua Zhong Liu Za Zhi Chin. J. Oncol. 2005, 27, 180–182. [Google Scholar]
- Kochetova, T.; Krylov, V.; Smolyarchuk, M.; Sokov, D.; Lunev, A.; Shiryaev, S.; Kruglova, O.; Makeenkova, T.; Petrosyan, K.; Dolgova, A. 188Re zoledronic acid in the palliative treatment of painful bone metastases. Int. J. Nucl. Med. Res. 2017, 92–100. [Google Scholar] [CrossRef]
- Chakraborty, S.; Das, T.; Banerjee, S.; Balogh, L.; Chaudhari, P.R.; Sarma, H.D.; Polyák, A.; Máthé, D.; Venkatesh, M.; Janoki, G. 177Lu-EDTMP: A viable bone pain palliative in skeletal metastasis. Cancer Biother. Radiopharm. 2008, 23, 202–213. [Google Scholar] [CrossRef] [PubMed]
- Sharma, S.; Singh, B.; Koul, A.; Mittal, B.R. Comparative therapeutic efficacy of 153Sm-EDTMP and 177Lu-EDTMP for bone pain palliation in patients with skeletal metastases: Patients’ pain score analysis and personalized dosimetry. Front. Med. 2017, 4, 46. [Google Scholar] [CrossRef]
- Singh, B.; Prashar, S.; Koul, A.; Mittal, B. Comparative therapeutic efficacy of 177Lu-EDTMP and 153Sm-EDTMP in bone pain palliation in cancer patients with multiple skeletal metastases. J. Nucl. Med. 2016, 57, 1441. [Google Scholar]
- Thapa, P.; Nikam, D.; Das, T.; Sonawane, G.; Agarwal, J.P.; Basu, S. Clinical efficacy and safety comparison of 177Lu-EDTMP with 153Sm-EDTMP on an equidose basis in patients with painful skeletal metastases. J. Nucl. Med. 2015, 56, 1513–1519. [Google Scholar] [CrossRef]
- Alavi, M.; Khajeh-Rahimi, F.; Yousefnia, H.; Mohammadianpanah, M.; Zolghadri, S.; Bahrami-Samani, A.; Ghannadi-Maragheh, M. 177Lu/153Sm-Ethylenediamine Tetramethylene Phosphonic Acid Cocktail: A Novel Palliative Treatment for Patients with Bone Metastases. Cancer Biother. Radiopharm. 2019, 34, 280–287. [Google Scholar] [CrossRef]
- Khawar, A.; Eppard, E.; Roesch, F.; Ahmadzadehfar, H.; Kürpig, S.; Meisenheimer, M.; Gaertner, F.C.; Essler, M.; Bundschuh, R.A. Biodistribution and post-therapy dosimetric analysis of [177 Lu] Lu-DOTA ZOL in patients with osteoblastic metastases: First results. Ejnmmi Res. 2019, 9, 102. [Google Scholar] [CrossRef]
- Liu, C.; Brašic, J.R.; Liu, X.; Li, H.; Xiang, X.; Luo, Z.; Wang, Y.; Kuai, D.; Zhang, G.; Zaknun, J.J. Timing and optimized acquisition parameters for the whole-body imaging of 177Lu-EDTMP toward performing bone pain palliation treatment. Nucl. Med. Commun. 2012, 33, 90–96. [Google Scholar] [CrossRef]
- Sadremomtaz, A.; Masoumi, M. Comparison between Targeted Radionuclide Therapy of Bone Metastases Based on β-Emitting and α-Emitting Radionuclides. J. Med. Imaging Radiat. Sci. 2019, 50, 272–279. [Google Scholar] [CrossRef]
- Yousefnia, H.; Amraei, N.; Hosntalab, M.; Zolghadri, S.; Bahrami-Samani, A. Preparation and biological evaluation of 166Ho-BPAMD as a potential therapeutic bone-seeking agent. J. Radioanal. Nucl. Chem. 2015, 304, 1285–1291. [Google Scholar] [CrossRef]
- Zolghadri, S.; Jalilian, A.R.; Naseri, Z.; Yousefnia, H.; Bahrami-Samani, A.; Ghannadi-Maragheh, M.; Afarideh, H. Production, quality control and biological evaluation of 166Ho-PDTMP as a possible bone palliation agent. Iran. J. Basic Med. Sci. 2013, 16, 719. [Google Scholar] [PubMed]
- Pedraza-López, M.; Ferro-Flores, G.; de Murphy, C.A.; Tendilla, J.I.; Villanueva-Sánchez, O. Preparation of 166Dy/166Ho-EDTMP: A potential in vivo generator system for bone marrow ablation. Nucl. Med. Commun. 2004, 25, 615–621. [Google Scholar] [CrossRef] [PubMed]
- Giralt, S.; Bensinger, W.; Goodman, M.; Podoloff, D.; Eary, J.; Wendt, R.; Alexanian, R.; Weber, D.; Maloney, D.; Holmberg, L. 166Ho-DOTMP plus melphalan followed by peripheral blood stem cell transplantation in patients with multiple myeloma: Results of two phase 1/2 trials. Blood 2003, 102, 2684–2691. [Google Scholar] [CrossRef] [PubMed]
- Elgazzar, A.H. Therapeutic Use of Radionuclides in Bone and Joint Disease. In Orthopedic Nuclear Medicine; Springer: Berlin/Heidelberg, Germany, 2017; pp. 387–415. [Google Scholar]
- Bagheri, R.; Jalilian, A.R.; Bahrami-Samani, A.; Mazidi, M.; Ghannadi-Maragheh, M. Production of Holmium-166 DOTMP: A promising agent for bone marrow ablation in hematologic malignancies. Iran. J. Nucl. Med. 2011. [Google Scholar]
- Klaassen, N.J.M.; Arntz, M.J.; Gil Arranja, A.; Roosen, J.; Nijsen, J.F.W. The various therapeutic applications of the medical isotope holmium-166: A narrative review. Ejnmmi Radiopharm. Chem. 2019, 4, 19. [Google Scholar] [CrossRef]
- Ueno, N.T.; De Souza, J.A.; Booser, D.; Nakayama, K.; Madewell, J.; Wendt III, R.E.; Hortobagyi, G.N.; Podoloff, D.; Champlin, R.E. Pilot study of targeted skeletal radiation therapy for bone-only metastatic breast cancer. Clin. Breast Cancer 2009, 9, 173–177. [Google Scholar] [CrossRef]
- Du, Y.; Carrio, I.; De Vincentis, G.; Fanti, S.; Ilhan, H.; Mommsen, C.; Nitzsche, E.; Sundram, F.; Vogel, W.; Oyen, W.; et al. Practical recommendations for radium-223 treatment of metastatic castration-resistant prostate cancer. Eur. J. Nucl. Med. Mol. Imaging 2017, 44, 1671–1678. [Google Scholar] [CrossRef]
- Nilsson, S.; Sartor, A.O.; Bruland, O.S.; Fang, F.; Aksnes, A.-K.; Parker, C. Pain analyses from the phase III randomized ALSYMPCA study with radium-223 dichloride (Ra-223) in castration-resistant prostate cancer (CRPC) patients with bone metastases. Am. Soc. Clin. Oncol. 2013. [Google Scholar] [CrossRef]
- Nilsson, S.; Cislo, P.; Sartor, O.; Vogelzang, N.; Coleman, R.; O’Sullivan, J.; Reuning-Scherer, J.; Shan, M.; Zhan, L.; Parker, C. Patient-reported quality-of-life analysis of radium-223 dichloride from the phase III ALSYMPCA study. Ann. Oncol. 2016, 27, 868–874. [Google Scholar] [CrossRef]
- Parker, C.; Nilsson, S.; Heinrich, D.; Helle, S.I.; O’sullivan, J.; Fosså, S.D.; Chodacki, A.; Wiechno, P.; Logue, J.; Seke, M.; et al. Alpha emitter radium-223 and survival in metastatic prostate cancer. N. Engl. J. Med. 2013, 369, 213–223. [Google Scholar] [CrossRef] [PubMed]
- Shore, N.D. Radium-223 dichloride for metastatic castration-resistant prostate cancer: The urologist’s perspective. Urology 2015, 85, 717–724. [Google Scholar] [CrossRef] [PubMed]
- Renzulli, J.F., II; Collins, J.; Mega, A. Radium-223 dichloride: Illustrating the benefits of a multidisciplinary approach for patients with metastatic castration-resistant prostate cancer. J. Multidiscip. Healthc. 2015, 8, 279. [Google Scholar] [CrossRef] [PubMed]
- Dizdarevic, S.; Jessop, M.; Begley, P.; Main, S.; Robinson, A. 223 Ra-Dichloride in castration-resistant metastatic prostate cancer: Improving outcomes and identifying predictors of survival in clinical practice. Eur. J. Nucl. Med. Mol. Imaging 2018, 45, 2264–2273. [Google Scholar] [CrossRef]
- Heidenreich, A.; Gillessen, S.; Heinrich, D.; Keizman, D.; O’Sullivan, J.M.; Carles, J.; Wirth, M.; Miller, K.; Reeves, J.; Seger, M.; et al. Radium-223 in asymptomatic patients with castration-resistant prostate cancer and bone metastases treated in an international early access program. BMC Cancer 2019, 19, 12. [Google Scholar] [CrossRef]
- Parker, C.; Heidenreich, A.; Nilsson, S.; Shore, N. Current approaches to incorporation of radium-223 in clinical practice. Prostate Cancer Prostatic Dis. 2018, 21, 37–47. [Google Scholar] [CrossRef]
- Blackledge, M.; Kohl, D.; Collins, D.; Scurr, E.; Hughes, J.; Leach, M. Assessing response heterogeneity following radium 223 administration using whole body diffusion weighted MRI. In Proceedings of the International Society for Magnetic Resonance in Medicine 25th Annual Meeting & Exhibition, Honolulu, HI, USA, 22–27 April 2017. [Google Scholar]
- Pezaro, C.J.; Omlin, A.; Lorente, D.; Rodrigues, D.N.; Ferraldeschi, R.; Bianchini, D.; Mukherji, D.; Riisnaes, R.; Altavilla, A.; Crespo, M.; et al. Visceral disease in castration-resistant prostate cancer. Eur. Urol. 2014, 65, 270–273. [Google Scholar] [CrossRef]
- Morris, M.J.; Corey, E.; Guise, T.A.; Gulley, J.L.; Kelly, W.K.; Quinn, D.I.; Scholz, A.; Sgouros, G. Radium-223 mechanism of action: Implications for use in treatment combinations. Nat. Rev. Urol. 2019, 1–12. [Google Scholar] [CrossRef]
- Coutinho, I.; Day, T.K.; Tilley, W.D.; Selth, L.A. Androgen receptor signaling in castration-resistant prostate cancer: A lesson in persistence. Endocr. Relat. Cancer 2016, 23, T179–T197. [Google Scholar] [CrossRef]
- Saad, F.; Carles, J.; Gillessen, S.; Heidenreich, A.; Heinrich, D.; Gratt, J.; Lévy, J.; Miller, K.; Nilsson, S.; Petrenciuc, O.; et al. Radium-223 and concomitant therapies in patients with metastatic castration-resistant prostate cancer: An international, early access, open-label, single-arm phase 3b trial. Lancet Oncol. 2016, 17, 1306–1316. [Google Scholar] [CrossRef]
- Sartor, O.; Vogelzang, N.J.; Sweeney, C.; Fernandez, D.C.; Almeida, F.; Iagaru, A.; Brown, A., Jr.; Smith, M.R.; Agrawal, M.; Dicker, A.P.; et al. Radium-223 safety, efficacy, and concurrent use with abiraterone or enzalutamide: First US experience from an expanded access program. Oncologist 2018, 23, 193. [Google Scholar] [CrossRef] [PubMed]
- Smith, M.; Parker, C.; Saad, F.; Miller, K.; Tombal, B.; Ng, Q.S.; Boegemann, M.; Matveev, V.; Piulats, J.M.; Zucca, L.E. Addition of radium-223 to abiraterone acetate and prednisone or prednisolone in patients with castration-resistant prostate cancer and bone metastases (ERA 223): A randomised, double-blind, placebo-controlled, phase 3 trial. Lancet Oncol. 2019, 20, 408–419. [Google Scholar] [CrossRef]
- Paganelli, G.; Rossetti, C.; Aglietta, M.; Messina, C.; Versari, A.; Michalski, J.; O’Sullivan, J.; Parker, C.; Garcia-Vargas, J.; Sartor, A.; et al. External beam radiation therapy (EBRT) use and safety with radium-223 dichloride (Ra-223) in patients (pts) with castration-resistant prostate cancer (CRPC) and symptomatic bone metastases (mets) from the ALSYMPCA trial. Ann. Oncol. 2015, 26, vi61. [Google Scholar] [CrossRef]
- Sartor, O.; Coleman, R.; Nilsson, S.; Heinrich, D.; Helle, S.I.; O’Sullivan, J.M.; Fosså, S.D.; Chodacki, A.; Wiechno, P.; Logue, J.; et al. Effect of radium-223 dichloride on symptomatic skeletal events in patients with castration-resistant prostate cancer and bone metastases: Results from a phase 3, double-blind, randomised trial. Lancet Oncol. 2014, 15, 738–746. [Google Scholar] [CrossRef]
- Hoskin, P.; Sartor, O.; O’Sullivan, J.M.; Johannessen, D.C.; Helle, S.I.; Logue, J.; Bottomley, D.; Nilsson, S.; Vogelzang, N.J.; Fang, F.J.; et al. Efficacy and safety of radium-223 dichloride in patients with castration-resistant prostate cancer and symptomatic bone metastases, with or without previous docetaxel use: A prespecified subgroup analysis from the randomised, double-blind, phase 3 ALSYMPCA trial. Lancet Oncol. 2014, 15, 1397–1406. [Google Scholar] [PubMed]
- Morris, M.J.; Loriot, Y.; Sweeney, C.J.; Fizazi, K.; Ryan, C.J.; Shevrin, D.H.; Antonarakis, E.S.; Pandit-Taskar, N.; Deandreis, D.; Jacene, H.A.; et al. Radium-223 in combination with docetaxel in patients with castration-resistant prostate cancer and bone metastases: A phase 1 dose escalation/randomised phase 2a trial. Eur. J. Cancer 2019, 114, 107–116. [Google Scholar] [CrossRef]
- Morris, M.J.; Loriot, Y.; Sweeney, C.; Fizazi, K.; Ryan, C.J.; Shevrin, D.H.; Antonarakis, E.S.; Reeves, J.; Chandrawansa, K.; Kornacker, M. Updated results: A phase I/IIa randomized trial of radium-223+ docetaxel versus docetaxel in patients with castration-resistant prostate cancer and bone metastases. Am. Soc. Clin. Oncol. 2016. [Google Scholar] [CrossRef]
- Coleman, R.; Brown, J.; Rathbone, E.; Flanagan, L.; Reid, A.; Kendall, J.; Howell, S.; Twelves, C.; Palmieri, C.; Anand, A.; et al. CApecitabine plus Radium-223 (Xofigo™) in breast cancer patients with BONe metastases (CARBON): Study protocol for a phase IB/IIA randomised controlled trial. Trials 2020, 21, 89. [Google Scholar] [CrossRef]
- Ueno, N.T.; Tahara, R.K.; Fujii, T.; Reuben, J.M.; Gao, H.; Saigal, B.; Lucci, A.; Iwase, T.; Ibrahim, N.K.; Damodaran, S.; et al. Phase II study of Radium-223 dichloride combined with hormonal therapy for hormone receptor-positive, bone-dominant metastatic breast cancer. Cancer Med. 2020, 9, 1025–1032. [Google Scholar] [CrossRef]
- Taber, A.; Khurshid, H.; Noto, R.; Yoo, D.; Dipetrillo, T.; Safran, H.; Center, C. BrUOG L301: Xofigo Following Frontline-Line Chemotherapy For Patients With Non-Small Cell Lung Cancer and Bone Metastases. ClinicalTrials.gov 2015. identifier NCT02283749. [Google Scholar]
- Turner, J.H.; Martindale, A.A.; Sorby, P.; Hetherington, E.L.; Fleay, R.F.; Hoffman, R.F.; Claringbold, P.G. Samarium—153 EDTMP therapy of disseminated skeletal metastasis. Eur. J. Nucl. Med. 1989, 15, 784–795. [Google Scholar] [CrossRef] [PubMed]
- Maxon, H., 3rd; Schroder, L.; Thomas, S.; Hertzberg, V.; Deutsch, E.; Scher, H.; Samaratunga, R.; Libson, K.; Williams, C.; Moulton, J. Re-186 (Sn) HEDP for treatment of painful osseous metastases: Initial clinical experience in 20 patients with hormone-resistant prostate cancer. Radiology 1990, 176, 155–159. [Google Scholar] [CrossRef] [PubMed]
- Nilsson, S.; Larsen, R.H.; Fosså, S.D.; Balteskard, L.; Borch, K.W.; Westlin, J.-E.; Salberg, G.; Bruland, Ø.S. First clinical experience with α-emitting radium-223 in the treatment of skeletal metastases. Clin. Cancer Res. 2005, 11, 4451–4459. [Google Scholar] [CrossRef] [PubMed]
- van Dodewaard-de Jong, J.M.; Oprea-Lager, D.E.; Hooft, L.; de Klerk, J.M.; Bloemendal, H.J.; Verheul, H.M.; Hoekstra, O.S.; van den Eertwegh, A.J. Radiopharmaceuticals for palliation of bone pain in patients with castration-resistant prostate cancer metastatic to bone: A systematic review. Eur. Urol. 2016, 70, 416–426. [Google Scholar] [CrossRef]
- Rossi, L.; Longhitano, C.; Kola, F.; Del Grande, M. State of art and advances on the treatment of bone metastases from breast cancer: A concise review. Chin. Clin. Oncol. 2020, 9. [Google Scholar] [CrossRef]




| Radioisotope | Pharmaceutical | Half-Life (Days) | Emission | β Energy: Maximum/Mean (Mev) | Other Emissions (KeV) Abundance (%) | Range in Soft-Tissue: Maximum/Mean Maximum in Bone (mm) | Excretion (Main) | Administration Dose (MBq) | Response Rate (%) | Response Duration (Months) | Distinct Feature | References |
|---|---|---|---|---|---|---|---|---|---|---|---|---|
| [89Sr]strontium | Dichloride | 50.5 | β¯ | 1.46/0.583 | – | 6.7/2.4/3.0 | Renal | 150 | 60–95 | 3–6.5 | Longer typical duration of response | [4,8,9,19,20,21] |
| [153Sm]samarium | EDTMP | 1.93 | β¯- | 0.81/0.233/ | γ: 103 (28%) | 2.5/0.6/- | Renal | 37 MBq/kg | 40–97 | 2–3 | Widely investigate and available | [10,20,22,23,24,25] |
| [186Re]rhenium | HEDP | 3.7 | β¯ γ | 1.07/0.349 | γ: 137 (9%) | 4.5/1.1/- | Renal | 1295 | 38–82 | 5–12 | – | [17,26] |
| [188Re]rhenium | HEDP | 0.7 | β¯-γ | 2.12/0.64 | γ: 155 (15%) | 11/3/- | Renal | 1100–3300 | 70–80 | 3–6 | Potential antitumor effect | [18,27,28,29,30] |
| [177Lu]lutetium | EDTMP DOTMP | 6.73 | β¯-γ | 0.489/0.133 | γ: 113 (6%), 208 (11%) | 1.7/0.23/- | Renal | 1295–2590 | 77–100 | 1–4 | Widely available | [10,21,31] |
| [166Ho]holmium | DOTMP EDTMP | 1.12 | β¯ γ x | 1.84/0.67 | γ: 81 (7%), 1400 (~1%) x: 48 to 55 (10%) | 8.7/4.0/3.8 | Renal | 1110/<55,500 | – | – | Efficacy in bone marrow ablation | [16,31,32,33,34] |
| [223Ra]radium | Dichloride | 11.4 | α β¯ γ | Maximum α energy: 7.53, 6.88, 6.68, 5.78 (95.3%) | β-: 1370, 584, 1 (3.6%) γ: 10–1270 (1.1%) | <0.1/0.05–0.08/- | Gastrointestinal | 55 KBq/kg × 6 | 29–75 | 1.5 | Therapeutic effect | [10,35,36,37,38] |
© 2020 by the authors. Licensee MDPI, Basel, Switzerland. This article is an open access article distributed under the terms and conditions of the Creative Commons Attribution (CC BY) license (http://creativecommons.org/licenses/by/4.0/).
Share and Cite
Manafi-Farid, R.; Masoumi, F.; Divband, G.; Saidi, B.; Ataeinia, B.; Hertel, F.; Schweighofer-Zwink, G.; Morgenroth, A.; Beheshti, M. Targeted Palliative Radionuclide Therapy for Metastatic Bone Pain. J. Clin. Med. 2020, 9, 2622. https://doi.org/10.3390/jcm9082622
Manafi-Farid R, Masoumi F, Divband G, Saidi B, Ataeinia B, Hertel F, Schweighofer-Zwink G, Morgenroth A, Beheshti M. Targeted Palliative Radionuclide Therapy for Metastatic Bone Pain. Journal of Clinical Medicine. 2020; 9(8):2622. https://doi.org/10.3390/jcm9082622
Chicago/Turabian StyleManafi-Farid, Reyhaneh, Fardad Masoumi, Ghasemali Divband, Bahare Saidi, Bahar Ataeinia, Fabian Hertel, Gregor Schweighofer-Zwink, Agnieszka Morgenroth, and Mohsen Beheshti. 2020. "Targeted Palliative Radionuclide Therapy for Metastatic Bone Pain" Journal of Clinical Medicine 9, no. 8: 2622. https://doi.org/10.3390/jcm9082622
APA StyleManafi-Farid, R., Masoumi, F., Divband, G., Saidi, B., Ataeinia, B., Hertel, F., Schweighofer-Zwink, G., Morgenroth, A., & Beheshti, M. (2020). Targeted Palliative Radionuclide Therapy for Metastatic Bone Pain. Journal of Clinical Medicine, 9(8), 2622. https://doi.org/10.3390/jcm9082622

