Regulation of Th17 Cytokine-Induced Osteoclastogenesis via SKI306X in Rheumatoid Arthritis
Abstract
1. Introduction
2. Methods
2.1. Patients
2.2. Isolation of Synovial Fibroblasts
2.3. Reagents
2.4. Real-Time PCR
2.5. Enzyme-Linked Immunosorbent Assay (ELISA)
2.6. Osteoclast Formation
2.7. Statistical Analysis
3. Results
3.1. Regulatory Effect of SKI306X on Th17 Cytokine-Induced TNF-α Expression and Production in RA Synovial Fibroblasts
3.2. The Regulatory Effect of SKI306X on Th17 Cytokine-Induced IL-1β Expression and Production in RA Synovial Fibroblasts
3.3. Regulatory Effect of SKI306X on Th17 Cytokine-Induced RANKL Expression and Production in RA Synovial Fibroblasts
3.4. Regulatory Effect of SKI306X on Th17 Cytokine-Induced Osteoclast Differentiation from PB Monocytes
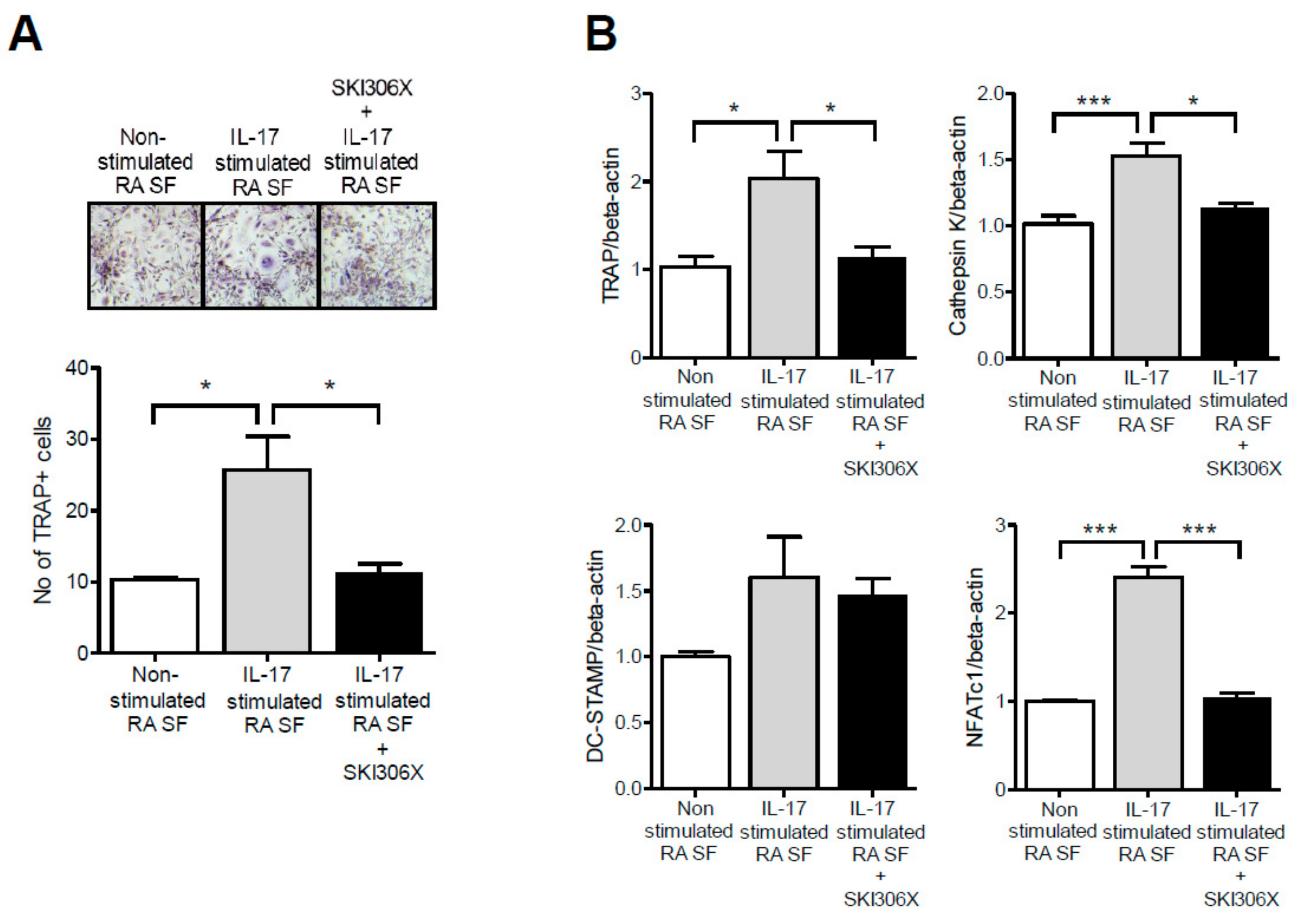
3.5. Regulatory Effect of SKI306X on Osteoclast Differentiation from PB Monocytes Co-Cultured with IL-17-Stimulated RA Synovial Fibroblasts
4. Discussion
5. Conclusions
Author Contributions
Funding
Conflicts of Interest
Abbreviations
| Th17 | T helper 17 |
| IL-17 | interleukin 17 |
| IL-21 | interleukin 21 |
| IL-22 | interleukin 22 |
| RA | rheumatoid arthritis |
| FLSs | fibroblast-like synoviocytes |
| TRAP | tartrate-resistant acid phosphatase |
| TNF-α | tumor necrosis factor-α |
| IL-1β | interleukin-1β |
| M-CSF | macrophage colony-stimulating factor |
| RANKL | receptor activator of nuclear factor kappa-B ligand |
References
- Rambod, M.; Nazarinia, M.; Raieskarimian, F. The prevalence and predictors of herbal medicines usage among adult rheumatoid arthritis patients: A case-control study. Complement. Ther. Med. 2018, 41, 220–224. [Google Scholar] [CrossRef] [PubMed]
- Teekachunhatean, S.; Kunanusorn, P.; Rojanasthien, N.; Sananpanich, K.; Pojchamarnwiputh, S.; Lhieochaiphunt, S.; Pruksakorn, S. Chinese herbal recipe versus diclofenac in symptomatic treatment of osteoarthritis of the knee: A randomized controlled trial [ISRCTN70292892]. BMC Complement. Altern. Med. 2004, 4, 19. [Google Scholar] [CrossRef] [PubMed]
- Han, M.; Sung, Y.K.; Cho, S.K.; Kim, D.; Won, S.; Choi, C.B.; Bang, S.Y.; Cha, H.S.; Choe, J.Y.; Chung, W.T.; et al. Factors Associated with the Use of Complementary and Alternative Medicine for Korean Patients with Rheumatoid Arthritis. J. Rheumatol. 2015, 42, 2075–2081. [Google Scholar] [CrossRef] [PubMed]
- Choi, J.H.; Kim, D.Y.; Yoon, J.H.; Youn, H.Y.; Yi, J.B.; Rhee, H.I.; Ryu, K.H.; Jung, K.; Han, C.K.; Kwak, W.J.; et al. Effects of SKI 306X, a new herbal agent, on proteoglycan degradation in cartilage explant culture and collagenase-induced rabbit osteoarthritis model. Osteoarthr. Cartil. 2002, 10, 471–478. [Google Scholar] [CrossRef] [PubMed]
- Kim, J.H.; Ryu, K.H.; Jung, K.W.; Han, C.K.; Kwak, W.J.; Cho, Y.B. Effects of SKI306X on arachidonate metabolism and other inflammatory mediators. Biol. Pharm. Bull. 2005, 28, 1615–1620. [Google Scholar] [CrossRef] [PubMed][Green Version]
- Hartog, A.; Hougee, S.; Faber, J.; Sanders, A.; Zuurman, C.; Smit, H.F.; van der Kraan, P.M.; Hoijer, M.A.; Garssen, J. The multicomponent phytopharmaceutical SKI306X inhibits in vitro cartilage degradation and the production of inflammatory mediators. Phytomedicine 2008, 15, 313–320. [Google Scholar] [CrossRef] [PubMed]
- Kim, J.H.; Ryu, K.H.; Jung, K.W.; Han, C.K.; Kwak, W.J.; Cho, Y.B. SKI306X suppresses cartilage destruction and inhibits the production of matrix metalloproteinase in rabbit joint cartilage explant culture. J. Pharmacol. Sci. 2005, 98, 298–306. [Google Scholar] [CrossRef] [PubMed]
- Kim, J.I.; Choi, J.Y.; Kim, K.G.; Lee, M.C. Efficacy of JOINS on Cartilage Protection in Knee Osteoarthritis: Prospective Randomized Controlled Trial. Knee Surg. Relat. Res. 2017, 29, 217–224. [Google Scholar] [CrossRef]
- Ha, C.W.; Park, Y.B.; Min, B.W.; Han, S.B.; Lee, J.H.; Won, Y.Y.; Park, Y.S. Prospective, randomized, double-blinded, double-dummy and multicenter phase IV clinical study comparing the efficacy and safety of PG201 (Layla) and SKI306X in patients with osteoarthritis. J. Ethnopharmacol. 2016, 181, 1–7. [Google Scholar] [CrossRef]
- Song, Y.W.; Lee, E.Y.; Koh, E.M.; Cha, H.S.; Yoo, B.; Lee, C.K.; Baek, H.J.; Kim, H.; Suh, Y.; Kang, S.W.; et al. Assessment of comparative pain relief and tolerability of SKI306X compared with celecoxib in patients with rheumatoid arthritis: A 6-week, multicenter, randomized, double-blind, double-dummy, phase III, noninferiority clinical trial. Clin. Ther. 2007, 29, 862–873. [Google Scholar] [CrossRef]
- Woo, Y.; Hyun, M.K. Evaluation of cardiovascular risk associated with SKI306X use in patients with osteoarthritis and rheumatoid arthritis. J. Ethnopharmacol. 2017, 207, 42–46. [Google Scholar] [CrossRef] [PubMed]
- Kim, K.W.; Cho, M.L.; Kim, H.R.; Ju, J.H.; Park, M.K.; Oh, H.J.; Kim, J.S.; Park, S.H.; Lee, S.H.; Kim, H.Y. Up-regulation of stromal cell-derived factor 1 (CXCL12) production in rheumatoid synovial fibroblasts through interactions with T lymphocytes: Role of interleukin-17 and CD40L-CD40 interaction. Arthritis Rheum. 2007, 56, 1076–1086. [Google Scholar] [CrossRef] [PubMed]
- Kim, H.R.; Kim, K.W.; Kim, B.M.; Lee, K.A.; Lee, S.H. N-acetyl-l-cysteine controls osteoclastogenesis through regulating Th17 differentiation and RANKL in rheumatoid arthritis. Korean J. Intern. Med. 2019, 34, 210–219. [Google Scholar] [CrossRef] [PubMed]
- Kong, Y.Y.; Yoshida, H.; Sarosi, I.; Tan, H.L.; Timms, E.; Capparelli, C.; Morony, S.; Oliveira-dos-Santos, A.J.; Van, G.; Itie, A.; et al. OPGL is a key regulator of osteoclastogenesis, lymphocyte development and lymph-node organogenesis. Nature 1999, 397, 315–323. [Google Scholar] [CrossRef] [PubMed]
- Lefevre, S.; Meier, F.M.; Neumann, E.; Muller-Ladner, U. Role of synovial fibroblasts in rheumatoid arthritis. Curr. Pharm. Des. 2015, 21, 130–141. [Google Scholar] [CrossRef] [PubMed]
- Neumann, E.; Lefevre, S.; Zimmermann, B.; Gay, S.; Müller-Ladner, U. Rheumatoid arthritis progression mediated by activated synovial fibroblasts. Trends Mol. Med. 2010, 16, 458–468. [Google Scholar] [CrossRef] [PubMed]
- Kim, K.W.; Kim, H.R.; Kim, B.M.; Cho, M.L.; Lee, S.H. Th17 cytokines regulate osteoclastogenesis in rheumatoid arthritis. Am. J. Pathol. 2015, 185, 3011–3024. [Google Scholar] [CrossRef] [PubMed]
- Kim, K.W.; Kim, H.R.; Park JY Park, J.S.; Oh, H.J.; Woo, Y.J.; Park, M.K.; Cho, M.L.; Lee, S.H. Interleukin-22 promotes osteoclastogenesis in rheumatoid arthritis through induction of RANKL in human synovial fibroblasts. Arthritis Rheum. 2012, 64, 1015–1023. [Google Scholar] [CrossRef]
- Roeleveld, D.M.; Koenders, M.I. The role of the Th17 cytokines IL-17 and IL-22 in Rheumatoid Arthritis pathogenesis and developments in cytokine immunotherapy. Cytokine 2015, 74, 101–107. [Google Scholar] [CrossRef]
- Roeleveld, D.M.; van Nieuwenhuijze, A.E.; van den Berg, W.B.; Koenders, M.I. The Th17 pathway as a therapeutic target in rheumatoid arthritis and other autoimmune and inflammatory disorders. BioDrugs 2013, 27, 439–452. [Google Scholar] [CrossRef]
- Amarasekara, D.S.; Yun, H.; Kim, S.; Lee, N.; Kim, H.; Rho, J. Regulation of Osteoclast Differentiation by Cytokine Networks. Immune Netw. 2018, 18, e8. [Google Scholar] [CrossRef] [PubMed]
- Tunyogi-Csapo, M.; Kis-Toth, K.; Radacs, M.; Farkas, B.; Jacobs, J.J.; Finnegan, A.; Mikecz, K.; Glant, T.T. Cytokine-controlled RANKL and osteoprotegerin expression by human and mouse synovial fibroblasts: Fibroblast-mediated pathologic bone resorption. Arthritis Rheum. 2008, 58, 2397–2408. [Google Scholar] [CrossRef] [PubMed]
- Kim, H.R.; Kim, B.M.; Won, J.Y.; Lee, K.A.; Ko, H.M.; Kang, Y.S.; Lee, S.H.; Kim, K.W. Quercetin, a Plant Polyphenol, Has Potential for the Prevention of Bone Destruction in Rheumatoid Arthritis. J. Med. Food 2019, 22, 152–161. [Google Scholar] [CrossRef] [PubMed]
- Takeuchi, T.; Tanaka, Y.; Soen, S.; Yamanaka, H.; Yoneda, T.; Tanaka, S.; Nitta, T.; Okubo, N.; Genant, H.K.; van der Heijde, D. Effects of the anti-RANKL antibody denosumab on joint structural damage in patients with rheumatoid arthritis treated with conventional synthetic disease-modifying antirheumatic drugs (DESIRABLE study): A randomised, double-blind, placebo-controlled phase 3 trial. Ann Rheum. Dis. 2019, 78, 899–907. [Google Scholar] [PubMed]
- Ishiguro, N.; Tanaka, Y.; Yamanaka, H.; Yoneda, T.; Ohira, T.; Okubo, N.; Genant, H.K.; van der Heijde, D.; Takeuchi, T. Efficacy of denosumab with regard to bone destruction in prognostic subgroups of Japanese rheumatoid arthritis patients from the phase II DRIVE study. Rheumatology (Oxford) 2019, 58, 997–1005. [Google Scholar] [CrossRef]
- Rana, A.K.; Li, Y.; Dang, Q.; Yang, F. Monocytes in rheumatoid arthritis: Circulating precursors of macrophages and osteoclasts and, their heterogeneity and plasticity role in RA pathogenesis. Int. Immunopharmacol. 2018, 65, 348–359. [Google Scholar] [CrossRef] [PubMed]
- Kim, K.W.; Kim, B.M.; Lee, K.A.; Lee, S.H.; Firestein, G.S.; Kim, H.R. Histamine and Histamine H4 Receptor Promotes Osteoclastogenesis in Rheumatoid Arthritis. Sci. Rep. 2017, 7, 1197. [Google Scholar] [CrossRef] [PubMed]
- Takayanagi, H. New developments in osteoimmunology. Nat. Rev. Rheumatol. 2012, 8, 684–689. [Google Scholar] [CrossRef] [PubMed]
- Skeoch, S.; Bruce, I.N. Atherosclerosis in rheumatoid arthritis: Is it all about inflammation? Nat. Rev. Rheumatol. 2015, 11, 390–400. [Google Scholar] [CrossRef]
- Kerekes, G.; Nurmohamed, M.T.; Gonzalez-Gay, M.A.; Seres, I.; Paragh, G.; Kardos, Z.; Baráth, Z.; Tamási, L.; Soltész, P.; Szekanecz, Z. Rheumatoid arthritis and metabolic syndrome. Nat. Rev. Rheumatol. 2014, 10, 691–696. [Google Scholar] [CrossRef]
- Lu, X. The Impact of IL-17 in Atherosclerosis. Curr. Med. Chem. 2017, 24, 2345–2358. [Google Scholar] [CrossRef] [PubMed]
- Ryu, H.; Chung, Y. Regulation of IL-17 in atherosclerosis and related autoimmunity. Cytokine 2015, 74, 219–227. [Google Scholar] [CrossRef] [PubMed]
- Tarantino, G.; Costantini, S.; Finelli, C.; Capone, F.; Guerriero, E.; La Sala, N.; Gioia, S.; Castello, G. Is serum Interleukin-17 associated with early atherosclerosis in obese patients? J. Transl. Med. 2014, 12, 214. [Google Scholar] [CrossRef] [PubMed]
- Marder, W.; Khalatbari, S.; Myles JD Hench, R.; Yalavarthi, S.; Lustig, S.; Brook, R.; Kaplan, M.J. Interleukin 17 as a novel predictor of vascular function in rheumatoid arthritis. Ann. Rheum. Dis. 2011, 70, 1550–1555. [Google Scholar] [CrossRef] [PubMed]





© 2019 by the authors. Licensee MDPI, Basel, Switzerland. This article is an open access article distributed under the terms and conditions of the Creative Commons Attribution (CC BY) license (http://creativecommons.org/licenses/by/4.0/).
Share and Cite
Kim, H.-R.; Kim, K.-W.; Kim, B.-M.; Won, J.-Y.; Min, H.-K.; Lee, K.-A.; Kim, T.-Y.; Lee, S.-H. Regulation of Th17 Cytokine-Induced Osteoclastogenesis via SKI306X in Rheumatoid Arthritis. J. Clin. Med. 2019, 8, 1012. https://doi.org/10.3390/jcm8071012
Kim H-R, Kim K-W, Kim B-M, Won J-Y, Min H-K, Lee K-A, Kim T-Y, Lee S-H. Regulation of Th17 Cytokine-Induced Osteoclastogenesis via SKI306X in Rheumatoid Arthritis. Journal of Clinical Medicine. 2019; 8(7):1012. https://doi.org/10.3390/jcm8071012
Chicago/Turabian StyleKim, Hae-Rim, Kyoung-Woon Kim, Bo-Mi Kim, Ji-Yeon Won, Hong-Ki Min, Kyung-Ann Lee, Tae-Young Kim, and Sang-Heon Lee. 2019. "Regulation of Th17 Cytokine-Induced Osteoclastogenesis via SKI306X in Rheumatoid Arthritis" Journal of Clinical Medicine 8, no. 7: 1012. https://doi.org/10.3390/jcm8071012
APA StyleKim, H.-R., Kim, K.-W., Kim, B.-M., Won, J.-Y., Min, H.-K., Lee, K.-A., Kim, T.-Y., & Lee, S.-H. (2019). Regulation of Th17 Cytokine-Induced Osteoclastogenesis via SKI306X in Rheumatoid Arthritis. Journal of Clinical Medicine, 8(7), 1012. https://doi.org/10.3390/jcm8071012

