Clinical Outcomes of Intra-Articular Ozone Injections in Hip Osteoarthritis: A Retrospective Study Comparing Different Injection Frequencies
Abstract
1. Introduction
2. Materials and Methods
Statistical Analysis
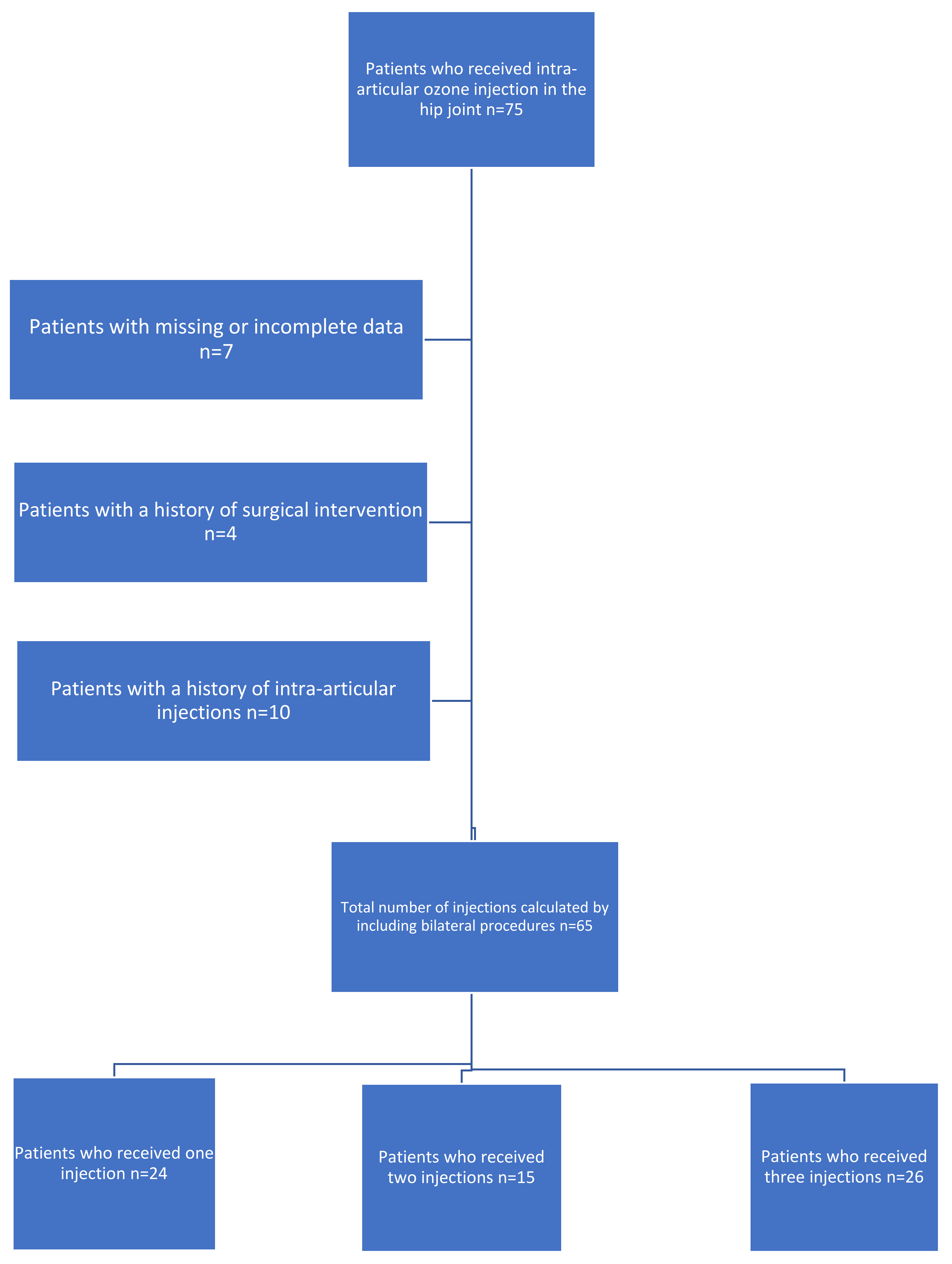
3. Results
4. Discussion
Limitations
5. Conclusions
Author Contributions
Funding
Institutional Review Board Statement
Informed Consent Statement
Data Availability Statement
Conflicts of Interest
References
- Ward, Z.J.; Goldie, S.J. Global Burden of Disease Study 2021 estimates: Implications for health policy and research. Lancet 2024, 403, 1958–1959. [Google Scholar] [CrossRef]
- Fan, Z.; Yan, L.; Liu, H.; Li, X.; Fan, K.; Liu, Q.; Li, J.J.; Wang, B. The prevalence of hip osteoarthritis: A systematic review and meta-analysis. Arthritis Res. Ther. 2023, 25, 51. [Google Scholar] [CrossRef]
- Hu, Y.; Chen, X.; Wang, S.; Jing, Y.; Su, J. Subchondral bone microenvironment in osteoarthritis and pain. Bone Res. 2021, 9, 20. [Google Scholar] [CrossRef]
- Coaccioli, S.; Sarzi-Puttini, P.; Zis, P.; Rinonapoli, G.; Varrassi, G. Osteoarthritis: New insight on its pathophysiology. J. Clin. Med. 2022, 11, 6013. [Google Scholar] [CrossRef]
- Barbosa, P.A.A.L.; Cordeiro, A.L.L. Effects of ozone therapy on joint rehabilitation in patients with osteoarthritis: A systematic review. Fisioter. Bras. 2023, 24, 718–728. [Google Scholar] [CrossRef]
- Bannuru, R.R.; Osani, M.C.; Vaysbrot, E.E.; Arden, N.K.; Bennell, K.; Bierma-Zeinstra, S.M.A.; Kraus, V.B.; Lohmander, L.S.; Abbott, J.H.; Bhandari, M.; et al. OARSI guidelines for the non-surgical management of knee, hip, and polyarticular osteoarthritis. Osteoarthr. Cartil. 2019, 27, 1578–1589. [Google Scholar] [CrossRef]
- Fernandes, L.; Hagen, K.B.; Bijlsma, J.W.; Andreassen, O.; Christensen, P.; Conaghan, P.G.; Doherty, M.; Geenen, R.; Hammond, A.; Kjeken, I.; et al. EULAR recommendations for the non-pharmacological core management of hip and knee osteoarthritis. Ann. Rheum. Dis. 2013, 72, 1125–1135. [Google Scholar] [CrossRef]
- Ackerman, I.N.; Bohensky, M.A.; de Steiger, R.; Brand, C.A.; Eskelinen, A.; Fenstad, A.M.; Furnes, O.; Garellick, G.; Graves, S.; Haapakoski, J.; et al. Substantial rise in the lifetime risk of primary total knee replacement surgery for osteoarthritis from 2003 to 2013: An international, population-level analysis. Osteoarthr. Cartil. 2017, 25, 455–461. [Google Scholar] [CrossRef] [PubMed]
- Ackerman, I.N.; Bohensky, M.A.; de Steiger, R.; Brand, C.A.; Eskelinen, A.; Fenstad, A.M.; Furnes, O.; Graves, S.E.; Haapakoski, J.; Mäkelä, K.; et al. Lifetime Risk of Primary Total Hip Replacement Surgery for Osteoarthritis From 2003 to 2013: A Multinational Analysis Using National Registry Data. Arthritis Care Res. 2017, 69, 1659–1667. [Google Scholar] [CrossRef]
- Katz, J.N.; Arant, K.R.; Loeser, R.F.J.J. Diagnosis and treatment of hip and knee osteoarthritis: A review. JAMA 2021, 325, 568–578. [Google Scholar] [CrossRef]
- Dudoniene, V.; Adomaitytė, A.; Žlibinaitė, L. Randomized controlled trial to compare conventional physiotherapy with task-oriented exercises after total hip replacement. J. Back Musculoskelet. Rehabil. 2023, 36, 947–955. [Google Scholar] [CrossRef] [PubMed]
- Smith, N.L.; Wilson, A.L.; Gandhi, J.; Vatsia, S.; Khan, S.A. Ozone therapy: An overview of pharmacodynamics, current research, and clinical utility. Med. Gas. Res. 2017, 7, 212–219. [Google Scholar]
- Braidy, N.; Izadi, M.; Sureda, A.; Jonaidi-Jafari, N.; Banki, A.; Nabavi, S.F.; Nabavi, S.M. Therapeutic relevance of ozone therapy in degenerative diseases: Focus on diabetes and spinal pain. J. Cell. Physiol. 2018, 233, 2705–2714. [Google Scholar] [CrossRef] [PubMed]
- Fernández-Cuadros, M.E.; Pérez Moro, O.S.; Albaladejo-Florín, M.J.; Álava-Rabasa, S.; Tobar-Izquierdo, M.; Rodriguez-de-Cía, J. A new paradigm for the management of knee osteoarthritis: The role of hyaluronic acid, platelet-rich plasma (PRP) and ozone in the modulation of inflammation: A review. Rev. Soc. Esp. Dolor 2021, 28, 282–290. [Google Scholar]
- Fernández-Cuadros, M.E.; Albaladejo-Florín, M.J.; Peña-Lora, D.; Álava-Rabasa, S.; Pérez-Moro, O.S. Ozone (O3) and SARS-CoV-2: Physiological Bases and Their Therapeutic Possibilities According to COVID-19 Evolutionary Stage. SN Compr. Clin. Med. 2020, 2, 1094–1102. [Google Scholar] [CrossRef]
- Lino, V.T.; Marinho, D.S.; Rodrigues, N.C.; Andrade, C.A. Efficacy and safety of ozone therapy for knee osteoarthritis: An umbrella review of systematic reviews. Front. Physiol. 2024, 15, 1348028. [Google Scholar] [CrossRef]
- Arjmanddoust, Z.; Nazari, A.; Moezy, A. Efficacy of two doses of intra-articular ozone therapy for pain and functional mobility in knee osteoarthritis: A double-blind randomized trial. Adv. Rheumatol. 2025, 65, 11. [Google Scholar] [CrossRef]
- Raeissadat, S.A.; Rayegani, S.M.; Forogh, B.; Hassan Abadi, P.; Moridnia, M.; Rahimi Dehgolan, S. Intra-articular ozone or hyaluronic acid injection: Which one is superior in patients with knee osteoarthritis? A 6-month randomized clinical trial. J. Pain Res. 2018, 11, 111–117. [Google Scholar] [CrossRef]
- Sconza, C.; Di Matteo, B.; Queirazza, P.; Dina, A.; Amenta, R.; Respizzi, S.; Massazza, G.; Ammendolia, A.; Kon, E.; de Sire, A. Ozone therapy versus hyaluronic acid injections for pain relief in patients with knee osteoarthritis: Preliminary findings on molecular and clinical outcomes from a randomized controlled trial. Int. J. Mol. Sci. 2023, 24, 8788. [Google Scholar] [CrossRef]
- An, J.X.; Wu, G.P.; Niu, K.; Wei, Y.P.; Liu, H.; Gao, X.Y.; Wu, J.-P.; Wang, Y.; Renz, H.; Williams, J.P. Treatment of Femoral Head Osteonecrosis with Ozone Therapy: Pilot Trial of a New Therapeutic Approach. Pain. Physician 2022, 25, E43–E54. [Google Scholar]
- Silva Júnior, J.I.; Rahal, S.C.; Santos, I.F.; Martins, D.J.; Michelon, F.; Mamprim, M.J.; Tomacheuski, R.M.; Correia, L.E.C.S. Use of reticulated hyaluronic acid alone or associated with ozone gas in the treatment of osteoarthritis due to hip dysplasia in dogs. Front. Vet. Sci. 2020, 7, 265. [Google Scholar] [CrossRef] [PubMed]
- Tonnis, D.; Heinecke, A. Acetabular and femoral anteversion: Relationship with osteoarthritis of the hip. J. Bone Jt. Surg. Am. 1999, 81, 1747–1770. [Google Scholar] [CrossRef] [PubMed]
- Hidalgo-Tallón, F.J.; Torres-Morera, L.M.; Baeza-Noci, J.; Carrillo-Izquierdo, M.D.; Pinto-Bonilla, R. Updated review on ozone therapy in pain medicine. Front. Physiol. 2022, 13, 840623. [Google Scholar] [CrossRef]
- International Scientific Committee of Ozone Therapy. Madrid Declaration on Ozone Therapy, 2nd ed; ISCO3: Madrid, Spain, 2015; p. 50. ISBN 978-84-606-8312-4. [Google Scholar]
- Bellamy, N.; Buchanan, W.W.; Goldsmith, C.H.; Campbell, J.; Stitt, L.W. Validation study of WOMAC: A health status instrument for measuring clinically important patient relevant outcomes to antirheumatic drug therapy in patients with osteoarthritis of the hip or knee. J. Rheumatol. 1988, 15, 1833–1840. [Google Scholar]
- Tuzun, E.H.; Eker, L.; Aytar, A.; Daskapan, A.; Bayramoglu, M. Acceptability, reliability, validity and responsiveness of the Turkish version of WOMAC osteoarthritis index. Osteoarthr. Cartil. 2005, 13, 28–33. [Google Scholar] [CrossRef]
- Oliviero, A.; Giordano, L.; Maffulli, N. The temporal effect of intra-articular ozone injections on pain in knee osteoarthritis. Br. Med. Bull. 2019, 132, 33–44. [Google Scholar] [CrossRef]
- Aliyev, D.; Akkemik, U.; Asik, I. Efficacy of an intra-articular ozone injection for chronic knee pain due to osteoarthritis. Altern. Ther. Health Med. 2023, 29, 24–28. [Google Scholar]
- Turgut, M.C.; Şahbat, Y.; Afşar, A.; Turgut, A.; Engin, M.Ç.; Akkaya, G.S. Comparing the clinical efficacy of multiple vs. single dose ozone (O2-O3) injections and corticosteroid injection in subacromial impingement syndrome: A prospective, randomized controlled trial with One-Year Follow-Up. J. Back Musculoskelet. Rehabil. 2025, 38, 1031–1043. [Google Scholar] [CrossRef]
- Atcı, I.B.; Demirel, N.; Demir, H.; Atci, A.G.; Karaoglu, A.C.; Abut, Y.; Yilmaz, H. Effects of ozone disc nucleolysis in management of herniated lumbar intervertebral disc: A retrospective single-center study of 149 patients. Med. Sci. Monit. Int. Med. J. Exp. Clin. Res. 2024, 30, e944645-1. [Google Scholar] [CrossRef]
- Chang, M.C.; Choo, Y.J.; Denis, I.; Mares, C.; Majdalani, C.; Yang, S. Effectiveness of intradiscal ozone injections for treating pain following herniated lumbar disc: A systematic review and meta-analysis. J. Back Musculoskelet. Rehabil. 2024, 37, 1131–1139. [Google Scholar] [CrossRef] [PubMed]


| Characteristic | Group 1 (N = 21) | Group 2 (N = 13) | Group 3 (N = 20) | Total (N = 54) | p-Value |
|---|---|---|---|---|---|
| Total Hip Count (n) | 24 | 15 | 26 | 65 | - |
| Gender (Female/Male, n) | 16/5 | 9/4 | 14/6 | 39/15 | 0.840 |
| Age (Years, Mean ± SD) | 62.05 ± 15.81 | 63.69 ± 16.39 | 65.42 ± 10.66 | 63.66 ± 14.13 | 0.760 |
| Height (cm, Mean ± SD) | 163.90 ± 5.56 | 165.38 ± 8.21 | 163.42 ± 5.79 | 164.09 ± 6.29 | 0.684 |
| Weight (kg, Mean ± SD) | 68.24 ± 6.01 | 72.31 ± 8.99 | 73.32 ± 8.25 | 71.06 ± 7.85 | 0.98 |
| BMI (kg/m^2, Mean ± SD) | 25.44 ± 2.41 | 26.38 ± 2.10 | 27.54 ± 3.77 | 26.42 ± 3.00 | 0.85 |
| Pre-Application (Mean ± SD) | 4th Week Change (Mean ± SD) | 12th Week Change (Mean ± SD) | 24th Week Change (Mean ± SD) | 4th Week Change p Value | 12th Week Change p Value | 24th Week Change p Value | ||
|---|---|---|---|---|---|---|---|---|
| VAS | Group 1 | 6.33 ± 1.23 | 3.12 ± 1.33 | 2.71 ± 1.60 | 2.12 ± 1.96 | p < 0.001 | p < 0.001 | p < 0.001 |
| Group 2 | 7.20 ± 0.94 | 1.93 ± 1.94 | 1.93 ± 1.98 | 1.60 ± 1.80 | p < 0.001 | p < 0.001 | p < 0.002 | |
| Group 3 | 7.07 ± 1.01 | 3.58 ± 1.39 | 3.42 ± 2.16 | 3.12 ± 2.03 | p < 0.001 | p < 0.001 | p < 0.001 | |
| p-value | 0.079 | 0.005 * | 0.062 | 0.046 * | ||||
| WOMAC | Group 1 | 52.7 ± 11.4 | 21.2±12.4 | 18.1 ± 14.2 | 13.62 ± 14.53 | p < 0.001 | p < 0.001 | p < 0.001 |
| Group 2 | 61.0 ± 9.4 | 11.9 ± 15.5 | 11.6 ± 16.5 | 9.20 ± 14.1 | p < 0.005 | p < 0.008 | p < 0.012 | |
| Group 3 | 60.6 ± 9.6 | 25.5 ± 13.7 | 21.2 ± 17.0 | 20.9 ± 18.9 | p < 0.001 | p < 0.001 | p < 0.001 | |
| p-value | 0.023 * | 0.013 * | 0.184 | 0.074 | ||||
| Comparison | Change Score (Weeks) | Mean Difference (MD) | 95% Confidence Interval (CI) | p-Value |
|---|---|---|---|---|
| Group 1 vs. 2 | VAS 0–4 Week Change | 1.20 | [0.07, 2.33] | 0.0485 |
| VAS 0–12 Week Change | 0.82 | [−0.44, 2.08] | 0.1942 | |
| VAS 0–24 Week Change | 0.56 | [−0.84, 1.95] | 0.4232 | |
| WOMAC 0–4 Week Change | 8.93 | [−1.16, 19.01] | 0.0808 | |
| WOMAC 0–12 Week Change | 6.11 | [−4.67, 16.89] | 0.2568 | |
| WOMAC 0–24 Week Change | 4.52 | [−6.22, 15.27] | 0.3975 | |
| Group 1 vs. 3 | VAS 0–4 Week Change | −0.56 | [−1.51, 0.40] | 0.2442 |
| VAS 0–12 Week Change | −0.94 | [−2.15, 0.27] | 0.1240 | |
| VAS 0–24 Week Change | −1.14 | [−2.43, 0.15] | 0.0813 | |
| WOMAC 0–4 Week Change | −5.57 | [−14.52, 3.39] | 0.2163 | |
| WOMAC 0–12 Week Change | −5.22 | [−15.29, 4.85] | 0.3008 | |
| WOMAC 0–24 Week Change | −9.16 | [−20.09, 1.77] | 0.0980 | |
| Group 2 vs. 3 | VAS 0–4 Week Change | −1.76 | [−3.00, −0.52] | 0.0087 |
| VAS 0–12 Week Change | −1.76 | [−3.23, −0.29] | 0.0320 | |
| VAS 0–24 Week Change | −1.70 | [−3.09, −0.31] | 0.0188 | |
| WOMAC 0–4 Week Change | −14.49 | [−25.67, −3.32] | 0.0128 | |
| WOMAC 0–12 Week Change | −11.33 | [−23.68, 1.02] | 0.0708 | |
| WOMAC 0–24 Week Change | −13.68 | [−26.50, −0.87] | 0.0372 |
Disclaimer/Publisher’s Note: The statements, opinions and data contained in all publications are solely those of the individual author(s) and contributor(s) and not of MDPI and/or the editor(s). MDPI and/or the editor(s) disclaim responsibility for any injury to people or property resulting from any ideas, methods, instructions or products referred to in the content. |
© 2026 by the authors. Licensee MDPI, Basel, Switzerland. This article is an open access article distributed under the terms and conditions of the Creative Commons Attribution (CC BY) license.
Share and Cite
Ozalp, B.; Pire, A.; Uyar, M.; Eyigor, C. Clinical Outcomes of Intra-Articular Ozone Injections in Hip Osteoarthritis: A Retrospective Study Comparing Different Injection Frequencies. J. Clin. Med. 2026, 15, 744. https://doi.org/10.3390/jcm15020744
Ozalp B, Pire A, Uyar M, Eyigor C. Clinical Outcomes of Intra-Articular Ozone Injections in Hip Osteoarthritis: A Retrospective Study Comparing Different Injection Frequencies. Journal of Clinical Medicine. 2026; 15(2):744. https://doi.org/10.3390/jcm15020744
Chicago/Turabian StyleOzalp, Burcu, Argun Pire, Meltem Uyar, and Can Eyigor. 2026. "Clinical Outcomes of Intra-Articular Ozone Injections in Hip Osteoarthritis: A Retrospective Study Comparing Different Injection Frequencies" Journal of Clinical Medicine 15, no. 2: 744. https://doi.org/10.3390/jcm15020744
APA StyleOzalp, B., Pire, A., Uyar, M., & Eyigor, C. (2026). Clinical Outcomes of Intra-Articular Ozone Injections in Hip Osteoarthritis: A Retrospective Study Comparing Different Injection Frequencies. Journal of Clinical Medicine, 15(2), 744. https://doi.org/10.3390/jcm15020744

