Efficacy of B-TACE Versus C-TACE and Potential Predictive Value of Intraoperative Balloon-Occluded Stump Pressure in HCC
Abstract
1. Introduction
2. Material and Methods
2.1. Study Design
2.2. Patient Characteristics
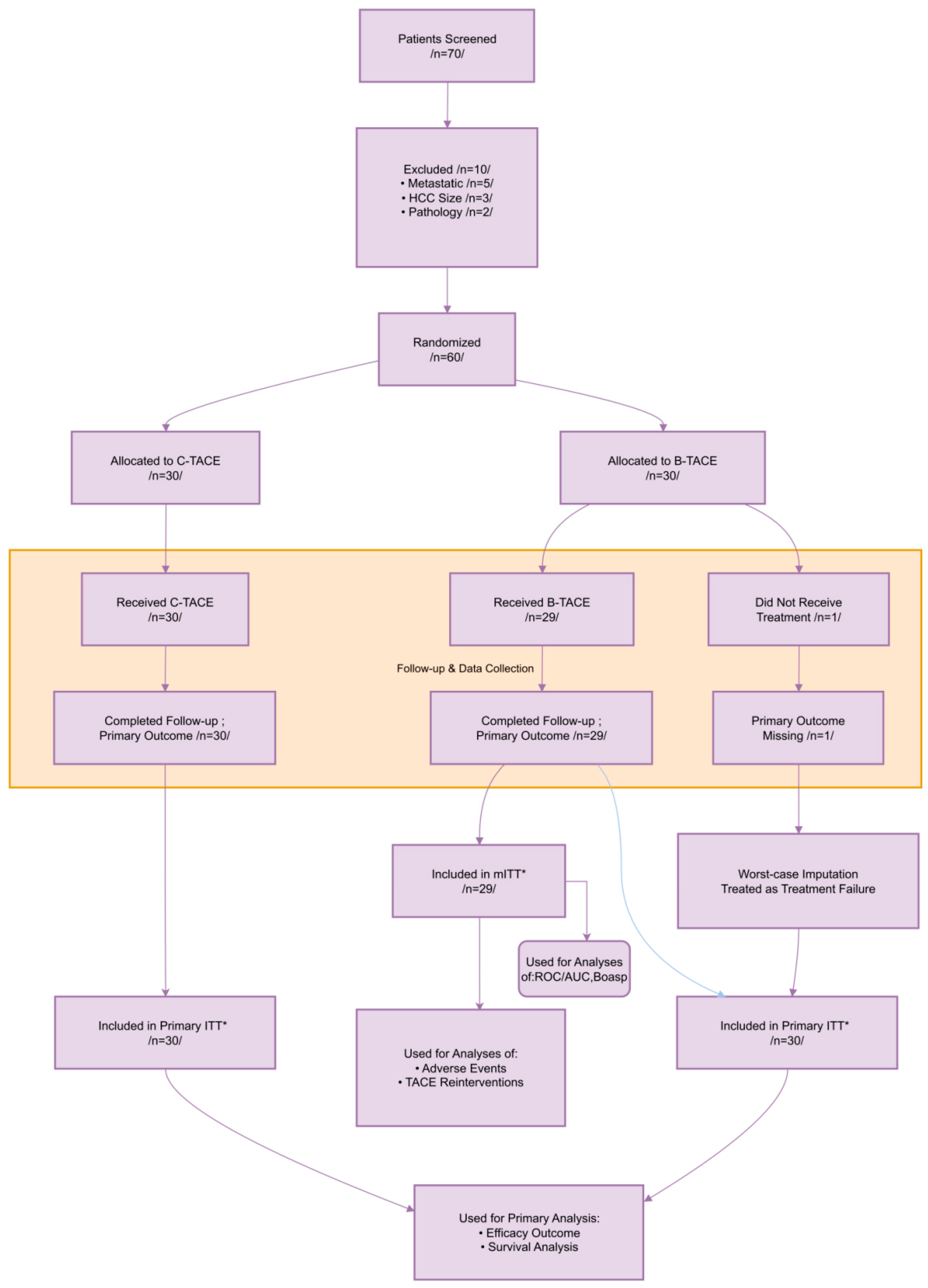
2.3. Randomization and Treatment Procedures
2.4. B-TACE and BOASP Measurement
2.5. Endpoint Assessment
2.6. Safety Assessment
2.7. Statistic
3. Results
3.1. Baseline Characteristics
3.2. Efficiency
3.3. Safety
3.4. BOASP May Predicts Therapeutic Effect
4. Discussion
5. Conclusions
Supplementary Materials
Author Contributions
Funding
Institutional Review Board Statement
Informed Consent Statement
Data Availability Statement
Acknowledgments
Conflicts of Interest
Appendix A. Microballoon Catheter Characteristics

References
- Daniel, H.; Amy, S.; Ryan, G.; Shareef, S.; Neil, M. Resected Tumor Outcome and Recurrence (RESTORE) Index for Hepatocellular Carcinoma Recurrence after Resection. Cancers 2023, 15, 2433. [Google Scholar] [CrossRef] [PubMed]
- Zhu, X.-D.; Li, K.-S.; Sun, H.-C. Adjuvant therapies after curative treatments for hepatocellular carcinoma: Current status and prospects. Genes Dis. 2020, 7, 359–369. [Google Scholar] [CrossRef] [PubMed]
- Wang, Z.; Xie, C.; Feng, K.; Xiong, C.; Huang, J.; Chen, Q.; Zhong, C.; Zhou, Z.-W. Drug-eluting beads versus conventional transarterial chemoembolization for the treatment of unresectable hepatocellular carcinoma: A meta-analysis. Medicine 2023, 102, e34527. [Google Scholar] [CrossRef] [PubMed]
- Liu, T.; Liu, Y.; Zhang, F.; Gao, Y. Copper homeostasis dysregulation promoting cell damage and the association with liver diseases. Chin. Med. J. 2023, 136, 1653–1662. [Google Scholar] [CrossRef] [PubMed]
- Matsumoto, T.; Endo, J.; Hashida, K.; Mizukami, H.; Nagata, J.; Ichikawa, H.; Kojima, S.; Takashimizu, S.; Yamagami, T.; Watanabe, N.; et al. Balloon-occluded arterial stump pressure before balloon-occluded transarterial chemoembolization. Minim. Invasive Ther. Allied Technol. 2015, 25, 22–28. [Google Scholar] [CrossRef] [PubMed]
- Yang, D.; Park, S.; Rim, C.; Yoon, W.; Shin, I.; Lee, H. Salvage External Beam Radiotherapy after Incomplete Transarterial Chemoembolization for Hepatocellular Carcinoma: A Meta-Analysis and Systematic Review. Medicina 2021, 57, 1000. [Google Scholar] [CrossRef] [PubMed]
- Rose, S.C.; Narsinh, K.H.; Isaacson, A.J.; Fischman, A.M.; Golzarian, J. The Beauty and Bane of Pressure-Directed Embolotherapy: Hemodynamic Principles and Preliminary Clinical Evidence. Am. J. Roentgenol. 2019, 212, 686–695. [Google Scholar] [CrossRef] [PubMed]
- Lucatelli, P.; Ginnani Corradini, L.; De Rubeis, G.; Rocco, B.; Basilico, F.; Cannavale, A.; Nardis, P.G.; Corona, M.; Saba, L.; Catalano, C.; et al. Balloon-Occluded Transcatheter Arterial Chemoembolization (b-TACE) for Hepatocellular Carcinoma Performed with Polyethylene-Glycol Epirubicin-Loaded Drug-Eluting Embolics: Safety and Preliminary Results. Cardiovasc. Interv. Radiol. 2019, 42, 853–862. [Google Scholar] [CrossRef] [PubMed]
- Shirono, T.; Iwamoto, H.; Niizeki, T.; Shimose, S.; Kajiwara, A.; Suzuki, H.; Kamachi, N.; Noda, Y.; Okamura, S.; Nakano, M.; et al. Durable complete response is achieved by balloon-occluded transcatheter arterial chemoembolization for hepatocellular carcinoma. Hepatol. Commun. 2022, 6, 2594–2604. [Google Scholar] [CrossRef] [PubMed]
- Ren, D.; Zhou, B.; Li, J.; Guo, S.; Guo, B. Control of the injection velocity of embolic agents in embolization treatment. Biomed. Eng. OnLine 2023, 22, 58. [Google Scholar] [CrossRef] [PubMed]
- Achimba, F.; Faezov, B.; Cohen, B.; Dunbrack, R.; Holford, M. Targeting Dysregulated Ion Channels in Liver Tumors with Venom Peptides. Mol. Cancer Ther. 2024, 23, 139–147. [Google Scholar] [CrossRef] [PubMed]
- Irie, T.; Kuramochi, M.; Takahashi, N. Dense Accumulation of Lipiodol Emulsion in Hepatocellular Carcinoma Nodule during Selective Balloon-occluded Transarterial Chemoembolization: Measurement of Balloon-occluded Arterial Stump Pressure. Cardiovasc. Interv. Radiol. 2012, 36, 706–713. [Google Scholar] [CrossRef] [PubMed]
- Ishikawa, T. Efficacy and features of balloon-occluded transarterial chemoembolization for hepatocellular carcinoma: A narrative review. Transl. Gastroenterol. Hepatol. 2024, 9, 48. [Google Scholar] [CrossRef] [PubMed]
- Golfieri, R.; Bezzi, M.; Verset, G.; Fucilli, F.; Mosconi, C.; Cappelli, A.; Paccapelo, A.; Lucatelli, P.; Magand, N.; Rode, A.; et al. Retrospective European Multicentric Evaluation of Selective Transarterial Chemoembolisation with and without Balloon-Occlusion in Patients with Hepatocellular Carcinoma: A Propensity Score Matched Analysis. Cardiovasc. Interv. Radiol. 2021, 44, 1048–1059. [Google Scholar] [CrossRef] [PubMed]
- Lucatelli, P.; De Rubeis, G.; Rocco, B.; Basilico, F.; Cannavale, A.; Abbatecola, A.; Nardis, P.G.; Corona, M.; Brozzetti, S.; Catalano, C.; et al. Balloon occluded TACE (B-TACE) vs DEM-TACE for HCC: A single center retrospective case control study. BMC Gastroenterol. 2021, 21, 51. [Google Scholar] [CrossRef]
- Arai, H.; Abe, T.; Takayama, H.; Toyoda, M.; Ueno, T.; Kakizaki, S.; Sato, K. Safety and efficacy of balloon-occluded transcatheter arterial chemoembolization using miriplatin for hepatocellular carcinoma. Hepatol. Res. 2014, 45, 663–666. [Google Scholar] [CrossRef] [PubMed]
- Golfieri, R.; Bezzi, M.; Verset, G.; Fucilli, F.; Mosconi, C.; Cappelli, A.; Paccapelo, A.; Lucatelli, P.; Magand, N.; Rode, A.; et al. Balloon-Occluded Transarterial Chemoembolization: In Which Size Range Does It Perform Best? A Comparison of Its Efficacy versus Conventional Transarterial Chemoembolization, Using Propensity Score Matching. Liver Cancer 2021, 10, 522–534. [Google Scholar] [CrossRef] [PubMed]
- Iezzi, R.; Posa, A.; Tanzilli, A.; Carchesio, F.; Pompili, M.; Manfredi, R. Balloon-Occluded MWA (b-MWA) Followed by Balloon-Occluded TACE (b-TACE): Technical Note on a New Combined Single-Step Therapy for Single Large HCC. Cardiovasc. Interv. Radiol. 2020, 43, 1702–1707. [Google Scholar] [CrossRef] [PubMed]
- Irie, T.; Takahashi, N.; Kamoshida, T.; Kashimura, J.; Ariga, H. Balloon-Occluded Trans-Arterial Chemo-Embolization Technique with Repeated Alternate Infusion of Cisplatin Solution and Sparse Gelatin Slurry (RAIB-TACE) for Large Hepatocellular Carcinoma Nodules More than 7 cm in Diameter. BioMed Res. Int. 2020, 2020, 9289321. [Google Scholar] [CrossRef] [PubMed]
- Aramburu, J.; Antón, R.; Rivas, A.; Ramos, J.C.; Larraona, G.S.; Sangro, B.; Bilbao, J.I. A methodology for numerically analysing the hepatic artery haemodynamics during B-TACE: A proof of concept. Comput. Methods Biomech. Biomed. Eng. 2019, 22, 518–532. [Google Scholar] [CrossRef]








| Total (n = 60) | B-TACE (n = 30) | C-TACE (n = 30) | p-Value | |
|---|---|---|---|---|
| Gender | 1.00 | |||
| Female | 11 (18.3%) | 6 (20.0%) | 5 (16.7%) | |
| Male | 49 (81.7%) | 24 (80.0%) | 25 (83.3%) | |
| Age (Median [Q1, Q3]) | 59.1 ± 12.3 | 61.0 (50.0, 71.5) | 56.5 (47.8, 65.8) | 0.07 |
| ECOG.Score, NO (%) | 0.56 | |||
| 0 | 38 (63.3%) | 18 (60.0%) | 20 (66.7%) | |
| 1 | 21 (35.0%) | 11 (36.7%) | 10 (33.3%) | |
| 2 | 1 (1.7%) | 1 (3.3%) | 0 (0%) | |
| Child-Pugh, NO (%) | 0.42 | |||
| a | 53 (88.3%) | 28 (93.3%) | 25 (83.3%) | |
| b | 7 (11.7%) | 2 (6.7%) | 5 (16.7%) | |
| Cirrhosis, NO (%) | 0.17 | |||
| 0 | 40 (66.7%) | 23 (76.7%) | 17 (56.7%) | |
| 1 | 20 (33.3%) | 7 (23.3%) | 13 (43.3%) | |
| Portal.Vein.Tethering, NO (%) | 15 (25.0%) | 5 (16.7%) | 10 (33.3%) | 0.23 |
| Portal.Hypertension, NO (%) | 7 (11.7%) | 2 (6.7%) | 5 (16.7%) | 0.42 |
| Pathological. NO (%) | 0.29 | |||
| Hcc | 55 (91.7%) | 29 (96.7%) | 26 (86.7%) | |
| Hcc-Icc | 5 (8.3%) | 1 (3.3%) | 4 (13.3%) | |
| BCLC.classification, NO, (%) | 0.07 | |||
| a | 1 (1.7%) | 1 (3.3%) | 0 (0%) | |
| b | 22 (36.7%) | 7 (23.3%) | 15 (50.0%) | |
| c | 37 (61.7%) | 22 (73.3%) | 15 (50.0%) | |
| Tumors.characterstics, NO, (%) | 0.07 | |||
| Solitary | 36 (60.0%) | 22 (73.3%) | 14 (46.7%) | |
| Multi focal | 24 (40.0%) | 8 (26.7%) | 16 (53.3%) | |
| Largest.tumor.diameter (Median [Q1,Q3]), cm | 9.6 ± 3.7 | 9.1 (6.4, 13.3) | 8.8 (6.8, 12.0) | 0.76 |
| Lymph.node.metastasis, NO, (%) | 27 (45.0%) | 14 (46.7%) | 13 (43.3%) | 1.00 |
| Hyperemia, NO (%) | 17 (28.3%) | 8 (26.7%) | 9 (30.0%) | 1.00 |
| Diabetes.Mellitus, NO (%) | 10 (16.7%) | 6 (20.0%) | 4 (13.3%) | 0.86 |
| Hepatitis.B, NO (%) | 34 (56.7%) | 17 (56.7%) | 17 (56.7%) | 1.00 |
| AFP, NO, (%) | <0.01 | |||
| ≤200 ng/mL | 31 (51.7%) | 10 (33.3%) | 21 (70.0%) | |
| >200 ng/mL | 29 (48.3%) | 20 (66.7%) | 9 (30.0%) | |
| PIVKAIVKA-II, NO (%) | 1.00 | |||
| ≥2000 ng/mL | 22 (36.7%) | 11 (36.7%) | 11 (36.7%) | |
| <2000 ng/mL | 38 (63.3%) | 19 (63.3%) | 19 (63.3%) |
| Total (n = 60) | B-TACE (n = 30) | C-TACE (n = 30) | p-Value | |
|---|---|---|---|---|
| Objective response (CR + PR) | 30 (50.0%) | 25 (83.3%) | 5 (16.7%) | <0.001 |
| 6 months Best overall response, n (%) | <0.001 | |||
| CR | 10 (16.7%) | 9 (30.0%) | 1 (3.3%) | |
| PR | 12 (20.0%) | 10 (33.3%) | 2 (6.7%) | |
| SD | 12 (20.0%) | 5 (16.7%) | 7 (23.3%) | |
| PD | 26 (43.3%) | 6 (20.0%) | 20 (66.7%) | |
| DCR (CR + PR + SD), n (%) | 35 (58.3%) | 24 (80.0%) | 11 (36.7%) | <0.001 |
| Total (n = 59) | B-TACE (n = 29) | C-TACE (n = 30) | p | |
|---|---|---|---|---|
| Surgery | 21 | 10 (34.48%) | 2 (6.67%) | 0.009 |
| Total (n = 59) | B-TACE (n = 29) | C-TACE (n = 30) | p-Value | |
|---|---|---|---|---|
| Hb < 80 | 3 (5.1%) | 0 (0%) | 3 (10.0%) | 0.248 |
| Hepatic function abnormality | 30 (50.8%) | 14 (48.3%) | 16 (53.3%) | 0.898 |
| Infection | 28 (47.5%) | 5 (17.2%) | 23 (76.7%) | <0.001 |
| Fever | 12 (20.3%) | 3 (10.3%) | 9 (30.0%) | 0.121 |
| Pain | 26 (44.1%) | 9 (31.0%) | 17 (56.7%) | 0.085 |
| Comparison (Paired) | Sample Size (n) | BOASP (Mean ± SD, mmHg) | Paired t-Test Results | ||||
|---|---|---|---|---|---|---|---|
| PT1 | PT2 | Mean Difference (mmHg) | t (df) | 95% CI of Difference | p Value | ||
| PT1 vs. PT2 | 29 | 36.41 ± 12.28 | 65.10 ± 21.92 | 28.69 | 8.014 (28) | 21.36–36.02 | <0.0001 |
| Variable | AUC | SE | 95% CI | p Value |
|---|---|---|---|---|
| BOASP | 0.825 | 0.0886 | 0.651–0.999 | 0.0398 |
Disclaimer/Publisher’s Note: The statements, opinions and data contained in all publications are solely those of the individual author(s) and contributor(s) and not of MDPI and/or the editor(s). MDPI and/or the editor(s) disclaim responsibility for any injury to people or property resulting from any ideas, methods, instructions or products referred to in the content. |
© 2026 by the authors. Licensee MDPI, Basel, Switzerland. This article is an open access article distributed under the terms and conditions of the Creative Commons Attribution (CC BY) license.
Share and Cite
Shan, L.; Fan, Z.; Yang, G.; Qian, S.; Zhang, W.; Zhou, B.; Liu, R. Efficacy of B-TACE Versus C-TACE and Potential Predictive Value of Intraoperative Balloon-Occluded Stump Pressure in HCC. J. Clin. Med. 2026, 15, 668. https://doi.org/10.3390/jcm15020668
Shan L, Fan Z, Yang G, Qian S, Zhang W, Zhou B, Liu R. Efficacy of B-TACE Versus C-TACE and Potential Predictive Value of Intraoperative Balloon-Occluded Stump Pressure in HCC. Journal of Clinical Medicine. 2026; 15(2):668. https://doi.org/10.3390/jcm15020668
Chicago/Turabian StyleShan, Liting, Zhuoyang Fan, Guowei Yang, Sheng Qian, Wei Zhang, Bo Zhou, and Rong Liu. 2026. "Efficacy of B-TACE Versus C-TACE and Potential Predictive Value of Intraoperative Balloon-Occluded Stump Pressure in HCC" Journal of Clinical Medicine 15, no. 2: 668. https://doi.org/10.3390/jcm15020668
APA StyleShan, L., Fan, Z., Yang, G., Qian, S., Zhang, W., Zhou, B., & Liu, R. (2026). Efficacy of B-TACE Versus C-TACE and Potential Predictive Value of Intraoperative Balloon-Occluded Stump Pressure in HCC. Journal of Clinical Medicine, 15(2), 668. https://doi.org/10.3390/jcm15020668

