Kinematic Analysis-Guided Individualized Exercise for Temporomandibular Disorders: A Case Series
Abstract
1. Introduction
2. Materials and Methods
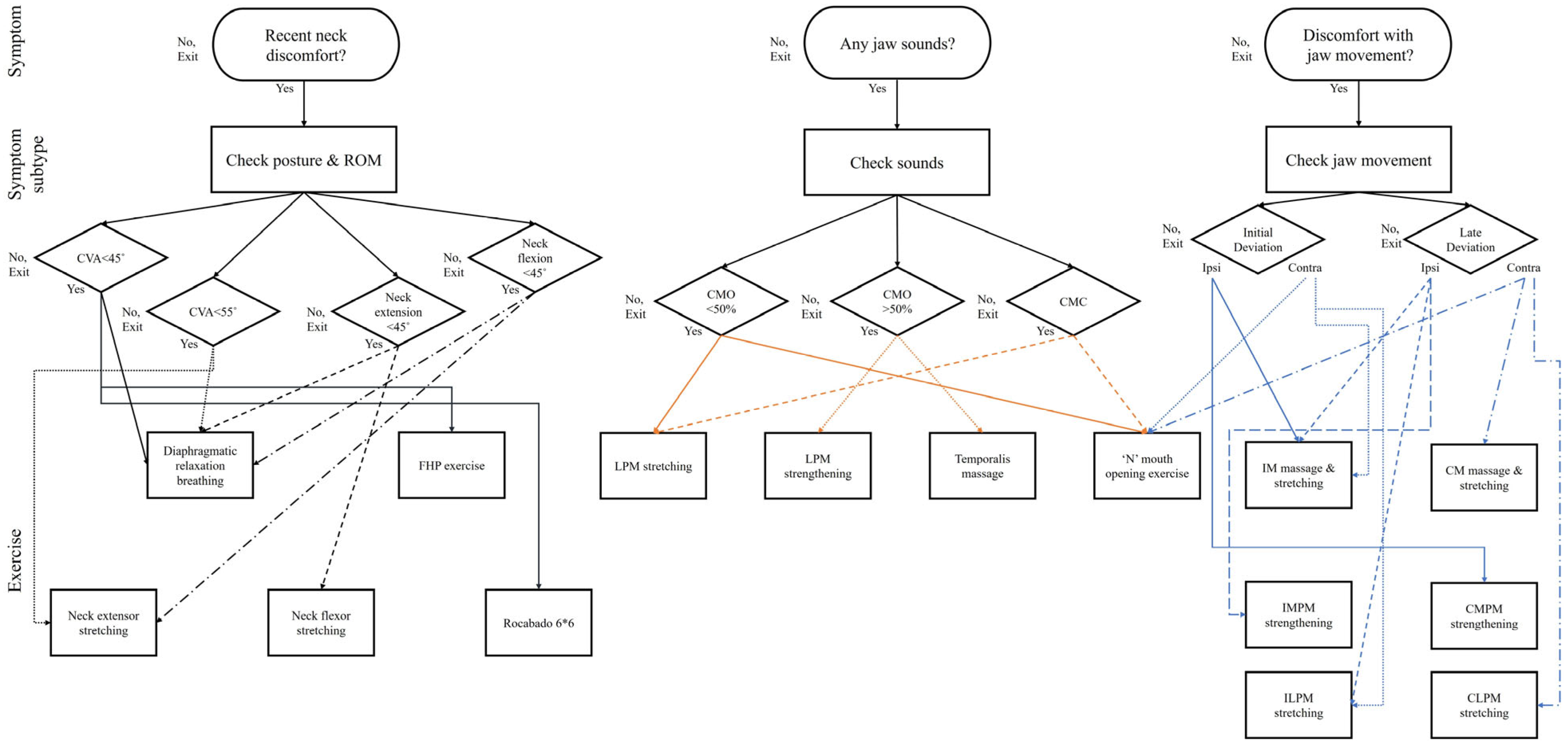
2.1. Intervention Protocol and Procedure
2.2. Patient Education and Lifestyle Management
2.3. Associated Structure Management and Manual Therapy
2.4. Jaw Motor Control and Functional Strengthening
2.5. Intervention Adherence and Monitoring
2.6. AI Statement
3. Results and Discussion
3.1. Case 1: Patient with Migraine and Functional Instability
3.2. Case 2: Patient with Cervical Postural Dysfunction and Pain
3.3. Case 3: Patient with Limited Mouth Opening and Ipsilateral Deviation
Author Contributions
Funding
Institutional Review Board Statement
Informed Consent Statement
Data Availability Statement
Acknowledgments
Conflicts of Interest
Abbreviations
| AI | Artificial intelligence |
| DP | Daily-life pain |
| FHP | Forward head posture |
| ICD | Initial contralateral deviation |
| IID | Initial ipsilateral deviation |
| JP | Joint pain |
| LCD | Late contralateral deviation |
| LD | Lateral deviation |
| LID | Late ipsilateral deviation |
| LPM | Lateral pterygoid muscle |
| MMO | Maximum mouth opening |
| NRS | Numeric rating scale |
| PP | Pressure pain |
| ROM | Range of motion |
| RP | Referred pain |
| TMJ | Temporomandibular joint |
| 2D | Two dimensional |
References
- Medlicott, M.S.; Harris, S.R. A systematic review of the effectiveness of exercise, manual therapy, electrotherapy, relaxation training, and biofeedback in the management of temporomandibular disorder. Phys. Ther. 2006, 86, 955–973. [Google Scholar] [CrossRef]
- McNeely, M.L.; Armijo Olivo, S.; Magee, D.J. A systematic review of the effectiveness of physical therapy interventions for temporomandibular disorders. Phys. Ther. 2006, 86, 710–725. [Google Scholar] [CrossRef]
- Brantingham, J.W.; Cassa, T.K.; Bonnefin, D.; Pribicevic, M.; Robb, A.; Pollard, H.; Tong, V.; Korporaal, C. Manipulative and multimodal therapy for upper extremity and temporomandibular disorders: A systematic review. J. Manip. Physiol. Ther. 2013, 36, 143–201. [Google Scholar] [CrossRef]
- Busse, J.W.; Casassus, R.; Carrasco-Labra, A.; Durham, J.; Mock, D.; Zakrzewska, J.M.; Palmer, C.; Samer, C.F.; Coen, M.; Guevremont, B. Management of chronic pain associated with temporomandibular disorders: A clinical practice guideline. BMJ 2023, 383, e076227. [Google Scholar] [CrossRef]
- Armijo-Olivo, S.; Pitance, L.; Singh, V.; Neto, F.; Thie, N.; Michelotti, A. Effectiveness of manual therapy and therapeutic exercise for temporomandibular disorders: Systematic review and meta-analysis. Phys. Ther. 2016, 96, 9–25. [Google Scholar] [CrossRef] [PubMed]
- Maini, K.; Dua, A. Temporomandibular Syndrome. In StatPearls [Internet]; StatPearls Publishing: Treasure Island, FL, USA, 2023. [Google Scholar]
- Lee, B. Influence of proprioceptive neuromuscular facilitation therapeutic exercise on woman with temporomandibular joint disorder: A case study. J. Exerc. Rehabil. 2018, 14, 1074. [Google Scholar] [CrossRef] [PubMed]
- Stucki, G.; Cieza, A.; Melvin, J. The international classification of functioning, disability and health: A unifying model for the conceptual description of the rehabilitation strategy. J. Rehabil. Med. 2007, 39, 279–285. [Google Scholar] [CrossRef]
- Ozsari, S.; Yapicioglu, F.R.; Yilmaz, D.; Kamburoglu, K.; Guzel, M.S.; Bostanci, G.E.; Acici, K.; Asuroglu, T. Interpretation of magnetic resonance images of temporomandibular joint disorders by using deep learning. IEEE Access 2023, 11, 49102–49113. [Google Scholar] [CrossRef]
- Rela, M.d.O.V.; Toledo, A.d.O.; Monteiro, I.d.O.; Santos, J.L.F. Development of a CIF checklist for functional assessment of temporomandibular dysfunction. Fisioter. Mov. 2024, 37, e37134. [Google Scholar] [CrossRef]
- Xu, B.; Park, J.; Kim, S. Correlations of temporomandibular joint morphology and position using cone-beam computed tomography and dynamic functional analysis in orthodontic patients: A cross-sectional study. Korean J. Orthod. 2024, 54, 325–341. [Google Scholar] [CrossRef]
- Ziaiee, M.; Sadeghi, H.; Karimi, M.T.; Rafiaei, M. Assessment of Mandibular Kinematic Variables using a Motion Analysis System and a Regular Mobile Phone. J. Biomed. Phys. Eng. 2025, 15, 67. [Google Scholar] [CrossRef]
- Michelotti, A.; de Wijer, A.; Steenks, M.; Farella, M. Home-exercise regimes for the management of non-specific temporomandibular disorders. J. Oral Rehabil. 2005, 32, 779–785. [Google Scholar] [CrossRef]
- Di Paolo, C.; Papi, P.; Falisi, G.; Pompa, G.; Santilli, V.; Polimeni, A.; Fiorini, A. Subjects with temporomandibular joint disc displacement and body posture assessment via rasterstereography: A pilot case-control study. Eur. Rev. Med. Pharmacol. Sci. 2020, 24, 8703–8712. [Google Scholar] [CrossRef]
- de Paula Gomes, C.A.F.; Politti, F.; Andrade, D.V.; de Sousa, D.F.M.; Herpich, C.M.; Dibai-Filho, A.V.; de Oliveira Gonzalez, T.; Biasotto-Gonzalez, D.A. Effects of massage therapy and occlusal splint therapy on mandibular range of motion in individuals with temporomandibular disorder: A randomized clinical trial. J. Manip. Physiol. Ther. 2014, 37, 164–169. [Google Scholar] [CrossRef] [PubMed]
- Moraes, A.d.R.; Sanches, M.L.; Ribeiro, E.C.; Guimarães, A.S. Therapeutic exercises for the control of temporomandibular disorders. Dent. Press J. Orthod. 2013, 18, 134–139. [Google Scholar] [CrossRef]
- Shimada, A.; Ishigaki, S.; Matsuka, Y.; Komiyama, O.; Torisu, T.; Oono, Y.; Sato, H.; Naganawa, T.; Mine, A.; Yamazaki, Y. Effects of exercise therapy on painful temporomandibular disorders. J. Oral Rehabil. 2019, 46, 475–481. [Google Scholar] [CrossRef]
- Li, X.; Jia, C.; Zhang, Z. The normal range of maximum mouth opening and its correlation with height or weight in the young adult Chinese population. J. Dent. Sci. 2017, 12, 56–59. [Google Scholar] [CrossRef] [PubMed]
- Ângelo, D.F.; Cardoso, H.J.; João, R.S.; Brás-Geraldes, C.; Sanz, D.; Maffia, F.; Salvado, F. Gender Differences in Mouth Opening on Temporomandibular Disorder Patients—Implications for Diagnosis. J. Clin. Med. 2025, 14, 3865. [Google Scholar] [CrossRef] [PubMed]
- Venkatraman, A.; Kaval, F.; Takiar, V. Body mass index and age affect maximum mouth opening in a contemporary American population. J. Oral Maxillofac. Surg. 2020, 78, 1926–1932. [Google Scholar] [CrossRef]
- Yu, L.; Yan, X.; Kim, T. Effects of combined jaw and cervicoscapular exercises on mouth opening and muscle properties in cervical extension type. Sci. Rep. 2025, 15, 19049. [Google Scholar] [CrossRef]
- Eriksson, P.; Zafar, H.; Nordh, E. Concomitant mandibular and head-neck movementsduring jaw opening–closing in man. J. Oral Rehabil. 1998, 25, 859–870. [Google Scholar] [CrossRef]
- Prodoehl, J.; Thomas, P.; Krzak, J.J.; Hanke, T.; Tojanic, J.; Thomas, J. Effect of starting posture on three-dimensional jaw and head movement. J. Oral Maxillofac. Res. 2022, 13, e4. [Google Scholar] [CrossRef] [PubMed]
- Olbort, C.; Pfanne, F.; Schwahn, C.; Bernhardt, O. Training of the lateral pterygoid muscle in the treatment of temporomandibular joint disc displacement with reduction: A randomised clinical trial. J. Oral Rehabil. 2023, 50, 921–930. [Google Scholar] [CrossRef] [PubMed]
- Okeson, J. Management of temporomandibular disorders and occlusion. N. Y. State Dent. J. 2003, 69, 61. [Google Scholar]


| Case | Age/Sex | Symptoms | Variable | Baseline | Post-Intervention (Week 3) | Difference |
|---|---|---|---|---|---|---|
| Case 1 | 21/M | Migraine, left TMJ pain, clicking sound, anxiety, LCD | MMO (mm) | 39.80 | 64.03 | 24.23 |
| LD (mm) | 2.41 | 0.44 | −1.97 | |||
| JP/DP/PP/RP (NRS) | 5/2/3/1 | 3/1/2/1 | −2/−1−/1/0 | |||
| Case 2 | 27/F | FHP, right TMJ pain, LCD | MMO (mm) | 31.70 | 27.64 | −4.06 |
| LD (mm) | 2.66 | 1.04 | −1.62 | |||
| JP/DP/PP/RP (NRS) | 1/1/4/2 | 2/1/2/2 | −1/0/−2/0 | |||
| Case 3 | 21/F | Right TMJ clicking sound, left late deviation, MMO limitation, IID | MMO (mm) | 22.14 | 37.35 | 15.21 |
| LD (mm) | 1.86 | 0.81 | −1.05 | |||
| JP/DP/PP/RP (NRS) | 2/2/3/1 | 2/1/1/1 | 0/−1/−2/0 |
Disclaimer/Publisher’s Note: The statements, opinions and data contained in all publications are solely those of the individual author(s) and contributor(s) and not of MDPI and/or the editor(s). MDPI and/or the editor(s) disclaim responsibility for any injury to people or property resulting from any ideas, methods, instructions or products referred to in the content. |
© 2026 by the authors. Licensee MDPI, Basel, Switzerland. This article is an open access article distributed under the terms and conditions of the Creative Commons Attribution (CC BY) license.
Share and Cite
Woo, J.; Jeon, J.; Hong, J. Kinematic Analysis-Guided Individualized Exercise for Temporomandibular Disorders: A Case Series. J. Clin. Med. 2026, 15, 655. https://doi.org/10.3390/jcm15020655
Woo J, Jeon J, Hong J. Kinematic Analysis-Guided Individualized Exercise for Temporomandibular Disorders: A Case Series. Journal of Clinical Medicine. 2026; 15(2):655. https://doi.org/10.3390/jcm15020655
Chicago/Turabian StyleWoo, Jonggeun, Jeongwoo Jeon, and Jiheon Hong. 2026. "Kinematic Analysis-Guided Individualized Exercise for Temporomandibular Disorders: A Case Series" Journal of Clinical Medicine 15, no. 2: 655. https://doi.org/10.3390/jcm15020655
APA StyleWoo, J., Jeon, J., & Hong, J. (2026). Kinematic Analysis-Guided Individualized Exercise for Temporomandibular Disorders: A Case Series. Journal of Clinical Medicine, 15(2), 655. https://doi.org/10.3390/jcm15020655

