Revisiting the Extensor Hallucis Longus Tendon: Anatomical Classification and Orthopedic Implications
Abstract
1. Introduction
2. Anatomy and Function of the Extensor Hallucis Longus Muscle
2.1. Biomechanical Function of the EHL
2.2. Clinical Relevance
3. Olewnik et al. [1] Classification
3.1. Type I—Classical Configuration
3.2. Type II—Two Tendinous Slips (Subtypes IIa–IIc)
3.2.1. Type IIa
3.2.2. Type IIb
3.2.3. Type IIc
3.3. Type III—Three Tendinous Slips
4. Imaging Considerations in Diagnosing EHL Variants
4.1. Type I
4.1.1. Ultrasound and MRI Features
4.1.2. Preoperative Imaging Utility
4.2. Type II
4.2.1. Type IIa
4.2.2. Type IIb
4.2.3. Type IIc
4.2.4. Unified Conclusion for Section 4.2.1, Section 4.2.2 and Section 4.2.3
4.3. Type III
4.3.1. Advanced Imaging Techniques
4.3.2. Diagnostic Challenges
- 1.
- Field of view & planes (MRI): ensure coverage from the extensor retinaculum to the first-metatarsal base and distal phalanx; include thin-slice axial and sagittal PD-fat-sat/T2-fat-sat. When available, add a thin-slice 3D isotropic sequence to reformat along the course of suspected accessory slips.
- 2.
- Dynamic high-frequency ultrasound: track the main EHL distally and actively follow each slip to its insertion; confirm independent glide of small accessory bands with resisted hallux dorsiflexion.
- 3.
- Landmark correlation: map suspected slips against EHB/EDL to avoid mislabeling an accessory EHL as EHB. Side-by-side assessment of their courses over the first ray reduces false positives.
- 4.
- Type III focus: small-caliber, obliquely oriented third slips are prone to partial-volume loss on MRI and to coalescing with EHB on US. Use short-axis “stop-frame” sweeps every few millimeters and verify continuity in two orthogonal planes.
- 5.
- Structured reporting: include (i) type label (I, IIa–c, III); (ii) insertion site(s) (distal phalanx/proximal phalanx/first-metatarsal base); (iii) relationship to EHB/EDL (crossing, blending, independence); (iv) dynamic behavior (independent glide/snapping); and (v) surgical note (e.g., “accessory slip likely encountered during dorsal approach; preserve/identify”). This targeted workflow reduces inter-observer variability, minimizes misidentification (especially vs. EHB), and improves preoperative planning for foot and ankle surgery.
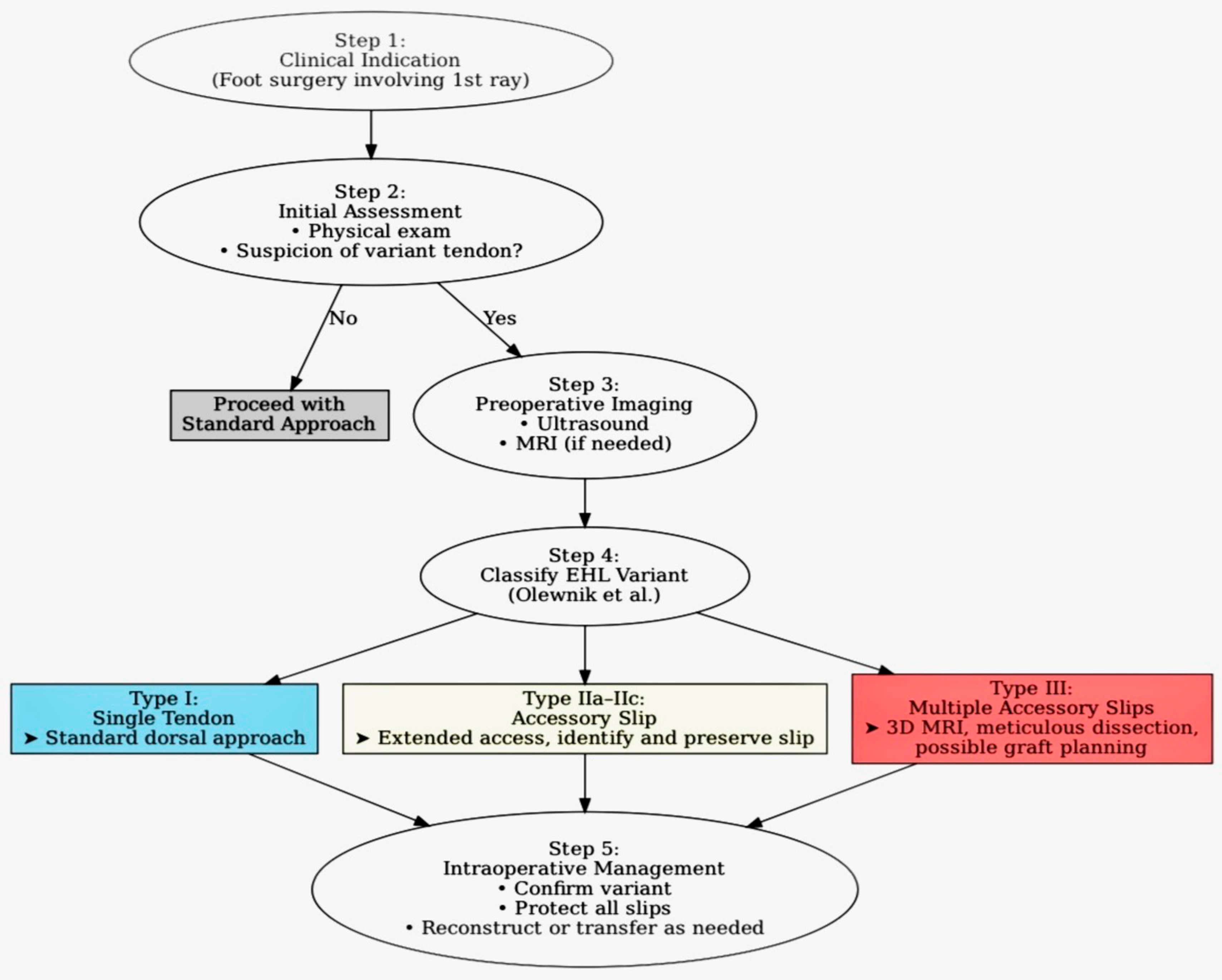
5. Surgical Implications in Orthopedics
5.1. Type I
5.1.1. Standard Surgical Techniques
5.1.2. Tendon Reconstruction and Transfers
5.2. Type IIa
5.2.1. Potential Surgical Pitfalls
5.2.2. Recommended Management
5.3. Type IIb
5.3.1. Surgical Complexity
5.3.2. Surgical Recommendations
5.4. Type IIc
5.4.1. Deep Variant Surgical Challenges
5.4.2. Risks of Misidentification
5.4.3. Surgical Recommendations
5.5. Type III
5.5.1. Highest Complexity Variant
5.5.2. Operative Risks
5.5.3. Surgical Recommendations
5.6. Surgical Access Challenges
5.6.1. Type I
5.6.2. Types IIa–IIc
5.6.3. Type III
5.7. Type-Specific Surgical Recommendations
| Type | Surgical Recommendations | References |
|---|---|---|
| I | Standard dorsal approach; reliable for autologous tendon graft harvesting. | (Carda et al. [13]; Olewnik et al. [1]) |
| IIa | Preoperative identification of the accessory slip adjacent to EHB; during exposure, identify and preserve the slip to avoid inadvertent transection. | (Boyd et al. [5]; Olewnik et al. [1]) |
| IIb | Use magnification (micro-surgical loupes). Handle bifid slips as separate structures with individual suturing/tenodesis as indicated. | (Boyd et al. [5]) |
| IIc | Extend the dorsal exposure toward the base of the first metatarsal; prepare for reinsertion/tenodesis at 1MT base and protect EHB during dissection. | (Aparisi Gómez et al. [15]; Olewnik et al. [6]) |
| III | Plan with high-resolution MRI/ultrasound (±3D isotropic MRI); expect multiple fine slips, perform meticulous dissection; consider autograft reconstruction and, when complex, involve a reconstructive team. | (Olewnik et al. [6]) |
5.8. EHL in Major Diseases and Surgical Scenarios
| Condition | Typical EHL Involvement | Variant Interplay (Type) | Imaging Pointers (US/MRI) | Surgical Notes |
|---|---|---|---|---|
| Traumatic laceration/rupture | Direct discontinuity; loss of active hallux dorsiflexion. | Accessory/bifid slips may mask partial function (IIa–IIc, III). | Dynamic US to track each slip to insertion; thin-slice axial/sagittal MRI. | Identify and repair all slips; protect EHB; consider graft if chronic. |
| Iatrogenic injury after first-ray surgery (e.g., hallux valgus) | Inadvertent transection or adhesions during dorsal exposure. | Extra slips increase risk during exposure (IIa–IIc). | Discordance between exam and “single-slip” imaging suggests a variant. | Variant-aware dissection; Z-lengthening or tenodesis if imbalance. |
| Hallux extensus/claw hallux | Overpull or imbalance; dorsal pain/snapping. | Accessory slip to PP or 1MT base can accentuate deformity (IIa/IIc). | Dynamic US for snapping band; include 1MT base in MRI FOV. | Balancing/lengthening; consider tenodesis of accessory slip. |
| Snapping tendon over first ray | Friction of accessory band across dorsum. | Most often IIa/IIc; occasionally III. | Dynamic US to reproduce snap; MRI for course mapping. | Release or reroute accessory slip; preserve main EHL. |
| Chronic adhesions/tethering | Limited glide after trauma/surgery. | Any type; complexity rises with multiple slips. | US for reduced excursion; MRI for scarring planes. | Adhesiolysis; ensure independent glide of each slip. |
| Anterior tibialis tendon (TAT) rupture (salvage) | EHL considered for transfer/augmentation. | Prefer single robust slip (I); complex in II–III. | Confirm caliber and independence of slips on US/MRI. | Plan harvest preserving hallux function; consider EDL/EHB balance. |
| Hallux varus/valgus procedures (balancing) | Z-lengthening/tenodesis for balance. | Extra slips may require separate handling (IIb/IIc, III). | Map slips vs. EHB/EDL preoperatively. | Protect EHB; suture slips independently; avoid over-lengthening. |
| Variant-related impingement at first-metatarsal base | Accessory to 1MT (IIc) causes focal pain. | IIc. | Include 1MT base on MRI; dynamic US for focal tenderness. | Local decompression or tenodesis; preserve main slip. |
6. Comparative Overview of Existing Classifications
6.1. Early Insertion—Based Typologies
- Type I—insertion onto the base of the distal phalanx,
- Type II—additional fibers inserting into the capsule of the interphalangeal joint,
- Type III—additional insertion on the base of the proximal phalanx,
- Type IV—insertion into the extensor expansion.
6.2. Observational Anatomical Reports
6.3. The Olewnik Classification: A Functional Framework
- Comprehensiveness—It incorporates both the number of tendinous slips and their anatomical relationships with other dorsal foot structures, such as EHB and the first metatarsal.
- Scalability—It allows for practical subdivision into subtypes, enabling precise identification of less common variants.
- Radiological Relevance—The classification is grounded in US findings, ensuring compatibility with modern diagnostic workflows.
- Surgical Utility—Each type is associated with specific surgical risks and implications, including tendon harvest, deformity correction, and operative exposure.
- Reproducibility—With a cadaveric basis and imaging confirmation, the classification provides reliable application across anatomical and clinical contexts.
6.4. Comparative Overview of EHL Tendon Classifications—Table 3
| Author(s) | Year | Study Type | Classification Proposed | Limitations |
|---|---|---|---|---|
| Al-Saggaf [2] | 2003 | Cadaveric | Partial (insertion-based only) | Lacks imaging or surgical applicability |
| Park et al. [4] | 2022 | Cadaveric | No | Functional insight only, no reproducible classification |
| Li et al. [17] | 2021 | Cadaveric | Directional subtypes only | No imaging, no surgical relevance |
| Olewnik et al. [1,6] | 2019–2020 | Cadaveric + Imaging | Yes—Types I–III (with IIa–c) | Comprehensive, validated, clinically applicable |
6.5. Comparative Clinical Relevance of EHL Classifications
- Imaging Compatibility: Each type and subtype is validated by ultrasonography and MRI, ensuring real-world diagnostic feasibility.
- Surgical Applicability: The classification is directly translatable to operative decision-making, including tendon harvest, deformity correction, and intraoperative navigation.
- Reproducibility: Derived from a large cadaveric sample and confirmed radiologically, the system enables reliable use across anatomical, radiological, and surgical settings.
7. Future Directions
7.1. Prospective Clinical Validation
7.2. Radiological Standardization and AI-Assisted Identification
7.3. Biomechanical and Functional Assessment
7.4. Pediatric and Developmental Studies
7.5. Integration into Surgical Education and Classification Systems
8. Summary and Conclusions
Author Contributions
Funding
Data Availability Statement
Conflicts of Interest
References
- Olewnik, L.; Podgorski, M.; Polguj, M.; Ruzik, K.; Topol, M. A cadaveric study of the morphology of the extensor hallucis longus—A proposal for a new classification. BMC Musculoskelet. Disord. 2019, 20, 310. [Google Scholar] [CrossRef] [PubMed]
- Al-saggaf, S. Variations in the insertion of the extensor hallucis longus muscle. Folia Morphol. 2003, 62, 147–155. [Google Scholar]
- Zielinska, N.; Tubbs, R.S.; Ruzik, K.; Olewnik, Ł. Classifications of the extensor hallucis longus tendon variations: Updated and comprehensive narrative review. Ann. Anat. 2021, 238, 151762. [Google Scholar] [CrossRef] [PubMed]
- Park, J.H.; Choi, Y.J.; Lee, M.; Kim, D.; Kwon, H.W.; Park, K.R.; Park, S.-B.; Cho, J. Anatomical Characteristics of Extensor Hallucis Longus Tendon Variations and Its Clinical Implications: A Korean Cadaveric Study. Int. J. Environ. Res. Public Health 2022, 19, 9833. [Google Scholar] [CrossRef] [PubMed]
- Boyd, N.; Brock, H.; Meier, A.; Miller, R.; Mlady, G.; Firoozbakhsh, K. Extensor hallucis capsularis: Frequency and identification on MRI. Foot Ankle Int. 2006, 27, 181–184. [Google Scholar] [CrossRef] [PubMed]
- Olewnik, L.; Podgorski, M.; Polguj, M.; Ruzik, K.; Grzelak, P. Is ultrasound effective in determining variation of the insertion of the extensor hallucis longus tendon? Clin. Anat. 2020, 33, 1235–1239. [Google Scholar] [CrossRef] [PubMed]
- Kathiresan, V.; Mohanan, K. Enhancing Foot Posture and Balance in Flexible Flatfoot: Short Foot Exercise, Balance Training, and Plyometrics Approach. Muscle Ligaments Tendons J. 2025, 15, 2. [Google Scholar] [CrossRef]
- Basmajian, J.V.; Stecko, G. The Role of Muscles in Arch Support of the Foot. J. Bone Joint Surg. Am. 1963, 45, 1184–1190. [Google Scholar] [CrossRef] [PubMed]
- Ruiz-Muñoz, M.; González-Sánchez, M.; Martín-Martín, J.; Cuesta-Vargas, A.I. Muscular activity and torque of the foot dorsiflexor muscles during decremental isometric test: A cross-sectional study. Foot 2017, 31, 16–22. [Google Scholar] [CrossRef] [PubMed]
- Lee, J.H.; Jeong, H.J.; Cynn, H.S.; Kang, T.W. Metatarsophalangeal joint flexion affects dorsiflexor activity in subjects with a dominant extensor hallucis longus. J. Back Musculoskelet. Rehabil. 2018, 31, 549–556. [Google Scholar] [CrossRef] [PubMed]
- Perry, S.D.; Lafortune, M.A. Influences of inversion/eversion of the foot upon impact loading during locomotion. Clin. Biomech. 1995, 10, 253–257. [Google Scholar] [CrossRef] [PubMed]
- Natsis, K.; Konstantinidis, G.A.; Symeonidis, P.D.; Totlis, T.; Anastasopoulos, N.; Stavrou, P. The accessory tendon of extensor hallucis longus muscle and its correlation to hallux valgus deformity: A cadaveric study. Surg. Radiol. Anat. 2017, 39, 1343–1347. [Google Scholar] [CrossRef] [PubMed]
- Carda, S.; Molteni, F.; Bertoni, M.; Zerbinati, P.; Invernizzi, M.; Cisari, C. Extensor hallucis longus transfer as an alternative to split transfer of the tibialis anterior tendon to correct equinovarus foot in hemiplegic patients without overactivity of tibialis anterior. J. Bone Joint Surg. Br. 2010, 92, 1262–1266. [Google Scholar] [CrossRef] [PubMed]
- Fraissler, L.; Horas, K.; Bölch, S.; Raab, P.; Rudert, M.; Walcher, M. Extensor hallucis longus-transfer for tibialis anterior tendon rupture repair. Oper. Orthop. Traumatol. 2019, 31, 143–148. [Google Scholar] [CrossRef] [PubMed]
- Aparisi Gómez, M.P.; Aparisi, F.; Bartoloni, A.; Ferrando Fons, M.A.; Battista, G.; Guglielmi, G.; Bazzocchi, A. Anatomical variation in the ankle and foot: From incidental finding to inductor of pathology. Part II: Midfooot and forefoot. Insights Imaging 2019, 10, 69. [Google Scholar] [CrossRef] [PubMed]
- Park, J.H.; Kim, D.; Kwon, H.W.; Lee, M.; Choi, Y.J.; Park, K.R.; Youn, K.H.; Cho, J. A New Anatomical Classification for Tibialis Posterior Tendon Insertion and Its Clinical Implications: A Cadaveric Study. Diagnostics 2021, 11, 1619. [Google Scholar] [CrossRef] [PubMed]
- Li, Y.; Zhang, J.Y.; Zhao, X.Y.; Pan, L.Y.; Jin, D.H.; Xu, H.X.; Cui, H.-Z.; Liu, Y.-Q.; Qin, X.-Z.; Li, Q. Anatomical Study of the Accessory Tendon of the Extensor Hallucis Longus Muscle and Its Clinical Application. Clin. Orthop. Surg. 2021, 13, 261–265. [Google Scholar] [CrossRef] [PubMed]


Disclaimer/Publisher’s Note: The statements, opinions and data contained in all publications are solely those of the individual author(s) and contributor(s) and not of MDPI and/or the editor(s). MDPI and/or the editor(s) disclaim responsibility for any injury to people or property resulting from any ideas, methods, instructions or products referred to in the content. |
© 2025 by the authors. Licensee MDPI, Basel, Switzerland. This article is an open access article distributed under the terms and conditions of the Creative Commons Attribution (CC BY) license (https://creativecommons.org/licenses/by/4.0/).
Share and Cite
Olewnik, Ł.; Landfald, I.C.; Aragonés, P. Revisiting the Extensor Hallucis Longus Tendon: Anatomical Classification and Orthopedic Implications. J. Clin. Med. 2025, 14, 6925. https://doi.org/10.3390/jcm14196925
Olewnik Ł, Landfald IC, Aragonés P. Revisiting the Extensor Hallucis Longus Tendon: Anatomical Classification and Orthopedic Implications. Journal of Clinical Medicine. 2025; 14(19):6925. https://doi.org/10.3390/jcm14196925
Chicago/Turabian StyleOlewnik, Łukasz, Ingrid C. Landfald, and Paloma Aragonés. 2025. "Revisiting the Extensor Hallucis Longus Tendon: Anatomical Classification and Orthopedic Implications" Journal of Clinical Medicine 14, no. 19: 6925. https://doi.org/10.3390/jcm14196925
APA StyleOlewnik, Ł., Landfald, I. C., & Aragonés, P. (2025). Revisiting the Extensor Hallucis Longus Tendon: Anatomical Classification and Orthopedic Implications. Journal of Clinical Medicine, 14(19), 6925. https://doi.org/10.3390/jcm14196925

