Combine Surgery and In Vitro Fertilization (IVF) in Endometriosis-Related Infertility: When and Why
Abstract
1. Introduction
2. Search Methodology
3. From Assessment to Management
3.1. First Step: Recognizing the Type of Endometriosis
3.1.1. Anterior Compartment
3.1.2. Posterior Compartment
3.1.3. Ovarian Endometriosis
3.1.4. Other Localizations: Peritoneal Endometriosis and Parametrial Endometriosis
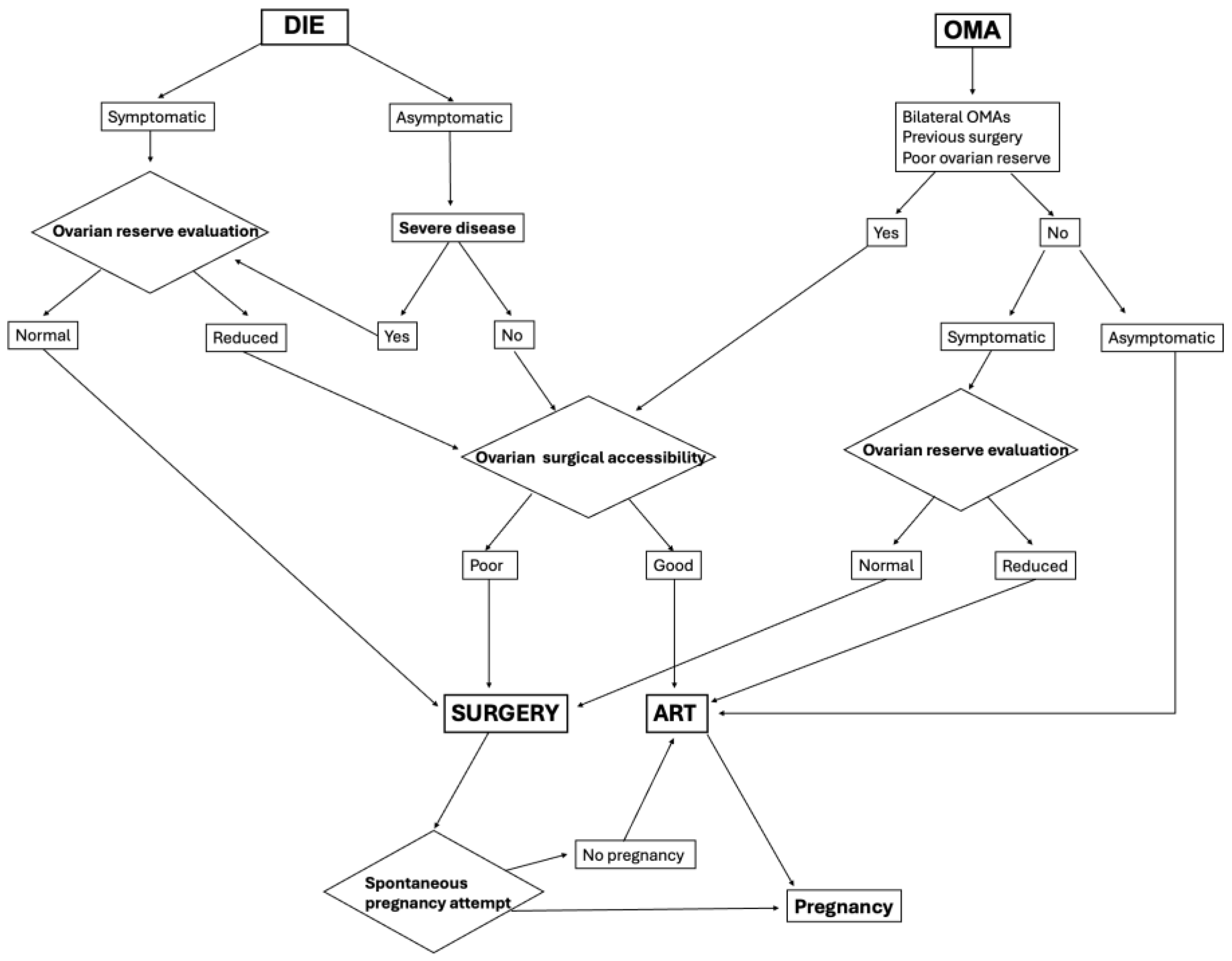
3.2. Second Step: Choose the Tailored Approach and the Correct Timing (When and Why?)
4. Conclusions
Author Contributions
Funding
Institutional Review Board Statement
Informed Consent Statement
Data Availability Statement
Conflicts of Interest
References
- Martire, F.G.; Giorgi, M.; D’Abate, C.; Colombi, I.; Ginetti, A.; Cannoni, A.; Fedele, F.; Exacoustos, C.; Centini, G.; Zupi, E.; et al. Deep Infiltrating Endometriosis in Adolescence: Early Diagnosis and Possible Prevention of Disease Progression. J. Clin. Med. 2024, 13, 550. [Google Scholar] [CrossRef] [PubMed]
- Bonavina, G.; Taylor, H.S. Endometriosis-associated infertility: From pathophysiology to tailored treatment. Front. Endocrinol. 2022, 13, 1020827. [Google Scholar] [CrossRef] [PubMed]
- Centini, G.; Schettini, G.; Pieri, E.; Giorgi, M.; Lazzeri, L.; Martire, F.G.; Mancini, V.; Raimondo, D.; Seracchioli, R.; Habib, N.; et al. Endometriosis-Related Ovarian Cancer: Where Are We Now? A Narrative Review towards a Pragmatic Approach. J. Clin. Med. 2024, 13, 1933. [Google Scholar] [CrossRef] [PubMed]
- Taylor, H.S.; Kotlyar, A.M.; Flores, V.A. Endometriosis is a chronic systemic disease: Clinical challenges and novel innovations. Lancet Lond. Engl. 2021, 397, 839–852. [Google Scholar] [CrossRef] [PubMed]
- Practice Committee of the American Society for Reproductive Medicine. Definition of “infertility”. Fertil. Steril. 2006, 86 (Suppl. S1), S228. [Google Scholar] [CrossRef] [PubMed]
- Somigliana, E.; Garcia-Velasco, J.A. Treatment of infertility associated with deep endometriosis: Definition of therapeutic balances. Fertil. Steril. 2015, 104, 764–770. [Google Scholar] [CrossRef]
- Matsuzaki, S.; Schubert, B. Oxidative stress status in normal ovarian cortex surrounding ovarian endometriosis. Fertil. Steril. 2010, 93, 2431–2432. [Google Scholar] [CrossRef]
- Sanchez, A.M.; Viganò, P.; Somigliana, E.; Panina-Bordignon, P.; Vercellini, P.; Candiani, M. The distinguishing cellular and molecular features of the endometriotic ovarian cyst: From pathophysiology to the potential endometrioma-mediated damage to the ovary. Hum. Reprod. Update 2014, 20, 217–230. [Google Scholar] [CrossRef]
- Nelson, S.M. Biomarkers of ovarian response: Current and future applications. Fertil. Steril. 2013, 99, 963–969. [Google Scholar] [CrossRef]
- Agarwal, S.K.; Chapron, C.; Giudice, L.C.; Laufer, M.R.; Leyland, N.; Missmer, S.A.; Singh, S.S.; Taylor, H.S. Clinical diagnosis of endometriosis: A call to action. Am. J. Obstet. Gynecol. 2019, 220, 354.e1–354.e12. [Google Scholar] [CrossRef]
- Eisenberg, V.H.; Decter, D.H.; Chodick, G.; Shalev, V.; Weil, C. Burden of Endometriosis: Infertility, Comorbidities, and Healthcare Resource Utilization. J. Clin. Med. 2022, 11, 1133. [Google Scholar] [CrossRef] [PubMed]
- Vercellini, P.; Meana, M.; Hummelshoj, L.; Somigliana, E.; Viganò, P.; Fedele, L. Priorities for endometriosis research: A proposed focus on deep dyspareunia. Reprod. Sci. Thousand Oaks Calif. 2011, 18, 114–118. [Google Scholar] [CrossRef] [PubMed]
- Denny, E.; Mann, C.H. Endometriosis-associated dyspareunia: The impact on women’s lives. J. Fam. Plann Reprod. Health Care 2007, 33, 189–193. [Google Scholar] [CrossRef] [PubMed]
- Martire, F.G.; Piccione, E.; Exacoustos, C.; Zupi, E. Endometriosis and Adolescence: The Impact of Dysmenorrhea. J. Clin. Med. 2023, 12, 5624. [Google Scholar] [CrossRef] [PubMed]
- Yong, P.J.; Sadownik, L.; Brotto, L.A. Concurrent deep-superficial dyspareunia: Prevalence, associations, and outcomes in a multidisciplinary vulvodynia program. J. Sex. Med. 2015, 12, 219–227. [Google Scholar] [CrossRef]
- Mabrouk, M.; Del Forno, S.; Spezzano, A.; Raimondo, D.; Arena, A.; Zanello, M.; Leonardi, D.; Paradisi, R.; Seracchioli, R. Painful Love: Superficial Dyspareunia and Three Dimensional Transperineal Ultrasound Evaluation of Pelvic Floor Muscle in Women with Endometriosis. J. Sex. Marital. Ther. 2020, 46, 187–196. [Google Scholar] [CrossRef]
- Johnson, N.P. Review of lipiodol treatment for infertility—An innovative treatment for endometriosis-related infertility? Aust. N. Z. J. Obstet. Gynaecol. 2014, 54, 9–12. [Google Scholar] [CrossRef] [PubMed]
- Page, M.J.; McKenzie, J.E.; Bossuyt, P.M.; Boutron, I.; Hoffmann, T.C.; Mulrow, C.D.; Shamseer, L.; Tetzlaff, J.M.; Akl, E.A.; Brennan, S.E.; et al. The PRISMA 2020 statement: An updated guideline for reporting systematic reviews. BMJ 2021, 372, n71. [Google Scholar] [CrossRef] [PubMed] [PubMed Central]
- Guerriero, S.; Condous, G.; van den Bosch, T.; Valentin, L.; Leone, F.P.G.; Van Schoubroeck, D.; Exacoustos, C.; Installé, A.J.F.; Martins, W.P.; Abrao, M.S.; et al. Systematic approach to sonographic evaluation of the pelvis in women with suspected endometriosis, including terms, definitions and measurements: A consensus opinion from the International Deep Endometriosis Analysis (IDEA) group. Ultrasound Obstet. Gynecol. Off. J. Int. Soc. Ultrasound Obstet. Gynecol. 2016, 48, 318–332. [Google Scholar] [CrossRef]
- Cozzolino, M.; Cosentino, M.; Loiudice, L.; Martire, F.G.; Galliano, D.; Pellicer, A.; Exacoustos, C. Impact of adenomyosis on in vitro fertilization outcomes in women undergoing donor oocyte transfers: A prospective observational study. Fertil. Steril. 2024, 121, 480–488. [Google Scholar] [CrossRef]
- Centini, G.; Afors, K.; Alves, J.; Argay, I.M.; Koninckx, P.R.; Lazzeri, L.; Monti, G.; Zupi, E.; Wattiez, A. Effect of Anterior Compartment Endometriosis Excision on Infertility. JSLS 2018, 22, 2018.00067. [Google Scholar] [CrossRef] [PubMed]
- Martire, F.G.; Russo, C.; Selntigia, A.; Siciliano, T.; Lazzeri, L.; Piccione, E.; Zupi, E.; Exacoustos, C. Transvaginal ultrasound evaluation of the pelvis and symptoms after laparoscopic partial cystectomy for bladder endometriosis. J. Turk. Ger. Gynecol. Asso. 2022, 23, 145–153. [Google Scholar] [CrossRef] [PubMed]
- Soriano, D.; Bouaziz, J.; Elizur, S.; Zolti, M.; Orvieto, R.; Seidman, D.; Goldenberg, M.; Eisenberg, H.V. Reproductive Outcome Is Favorable After Laparoscopic Resection of Bladder Endometriosis. J. Minim. Invasive Gynecol. 2016, 23, 781–786. [Google Scholar] [CrossRef] [PubMed]
- Wattiez, A.; Puga, M.; Albornoz, J.; Faller, E. Surgical strategy in endometriosis. Best. Pract. Res. Clin. Obstet. Gynaecol. 2013, 27, 381–392. [Google Scholar] [CrossRef] [PubMed]
- Nyangoh Timoh, K.; Ballester, M.; Bendifallah, S.; Fauconnier, A.; Darai, E. Fertility outcomes after laparoscopic partial bladder resection for deep endometriosis: Retrospective analysis from two expert centres and review of the literature. Eur. J. Obstet. Gynecol. Reprod. Biol. 2018, 220, 12–17. [Google Scholar] [CrossRef] [PubMed]
- Saavalainen, L.; Heikinheimo, O.; Tiitinen, A.; Härkki, P. Deep infiltrating endometriosis affecting the urinary tract-surgical treatment and fertility outcomes in 2004–2013. Gynecol. Surg. 2016, 13, 435–444. [Google Scholar] [CrossRef]
- Abesadze, E.; Sehouli, J.; Mechsner, S.; Chiantera, V. Possible Role of the Posterior Compartment Peritonectomy, as a Part of the Complex Surgery, Regarding Recurrence Rate, Improvement of Symptoms and Fertility Rate in Patients with Endometriosis, Long-Term Follow-Up. J. Minim. Invasive Gynecol. 2020, 27, 1103–1111. [Google Scholar] [CrossRef]
- Dai, Y.; Leng, J.H.; Lang, J.H.; Li, X.Y.; Zhang, J.J. Anatomical distribution of pelvic deep infiltrating endometriosis and its relationship with pain symptoms. Chin. Med. J. 2012, 125, 209–213. [Google Scholar] [CrossRef]
- Chapron, C.; Fritel, X.; Dubuisson, J.B. Fertility after laparoscopic management of deep endometriosis infiltrating the uterosacral ligaments. Hum. Reprod. Oxf. Engl. 1999, 14, 329–332. [Google Scholar] [CrossRef]
- Dückelmann, A.M.; Taube, E.; Abesadze, E.; Chiantera, V.; Sehouli, J.; Mechsner, S. When and how should peritoneal endometriosis be operated on in order to improve fertility rates and symptoms? The experience and outcomes of nearly 100 cases. Arch. Gynecol. Obstet. 2021, 304, 143–155. [Google Scholar] [CrossRef]
- Kanno, K.; Andou, M.; Aiko, K.; Yoshino, Y.; Sawada, M.; Sakate, S.; Yanai, S. Fertility- and Nerve-sparing Laparoscopic Eradication of Deep Endometriosis with Total Posterior Compartment Peritonectomy: The Kurashiki Method. J. Minim. Invasive Gynecol. 2021, 28, 170–171. [Google Scholar] [CrossRef]
- Martire, F.G.; Zupi, E.; Lazzeri, L.; Morosetti, G.; Conway, F.; Centini, G.; Solima, E.; Pietropolli, A.; Piccione, E.; Exacoustos, C. Transvaginal Ultrasound Findings After Laparoscopic Rectosigmoid Segmental Resection for Deep Infiltrating Endometriosis. J. Ultrasound Med. 2021, 40, 1219–1228. [Google Scholar] [CrossRef] [PubMed]
- Becker, C.M.; Bokor, A.; Heikinheimo, O.; Horne, A.; Jansen, F.; Kiesel, L.; King, K.; Kvaskoff, M.; Nap, A.; Petersen, K.; et al. ESHRE guideline: Endometriosis. Hum. Reprod. Open 2022, 2022, hoac009. [Google Scholar] [CrossRef]
- Adamson, G.D.; Pasta, D.J. Endometriosis fertility index: The new, validated endometriosis staging system. Fertil. Steril. 2010, 94, 1609–1615. [Google Scholar] [CrossRef]
- Practice Committee of the American Society for Reproductive Medicine. Endometriosis and infertility: A committee opinion. Fertil. Steril. 2012, 98, 591–598. [Google Scholar] [CrossRef]
- Borghese, B.; Santulli, P.; Marcellin, L.; Chapron, C. Definition, description, clinicopathological features, pathogenesis and natural history of endometriosis: CNGOF-HAS Endometriosis Guidelines. Gynecol. Obstet. Fertil. Senol. 2018, 46, 156–167. [Google Scholar] [CrossRef]
- Laursen, J.B.; Schroll, J.B. Letter to the editor. Arch. Gynecol. Obstet. 2019, 299, 287. [Google Scholar] [CrossRef]
- Khan, S.; Lee, C.L. Treating Deep Endometriosis in Infertile Patients before Assisted Reproductive Technology. Gynecol. Minim. Invasive Ther. 2021, 10, 197–202. [Google Scholar] [CrossRef]
- Roman, H.; Huet, E.; Bridoux, V.; Khalil, H.; Hennetier, C.; Bubenheim, M.; Braund, S.; Tuech, J.-J. Long-term Outcomes Following Surgical Management of Rectal Endometriosis: Seven-year Follow-up of Patients Enrolled in a Randomized Trial. J. Minim. Invasive Gynecol. 2022, 29, 767–775. [Google Scholar] [CrossRef]
- Daniilidis, A.; Angioni, S.; Di Michele, S.; Dinas, K.; Gkrozou, F.; D’Alterio, M.N. Deep Endometriosis and Infertility: What Is the Impact of Surgery? J. Clin. Med. 2022, 11, 6727. [Google Scholar] [CrossRef]
- Vercellini, P.; Somigliana, E.; Viganò, P.; Abbiati, A.; Barbara, G.; Crosignani, P.G. Surgery for endometriosis-associated infertility: A pragmatic approach. Hum. Reprod. Oxf. Engl. 2009, 24, 254–269. [Google Scholar] [CrossRef] [PubMed]
- Roman, H. Colorectal endometriosis and pregnancy wish: Why doing primary surgery. Front. Biosci. Sch. Ed. 2015, 7, 83–93. [Google Scholar] [CrossRef] [PubMed][Green Version]
- Donnez, O. Conservative Management of Rectovaginal Deep Endometriosis: Shaving Should Be Considered as the Primary Surgical Approach in a High Majority of Cases. J. Clin. Med. 2021, 10, 5183. [Google Scholar] [CrossRef] [PubMed]
- Mooney, S.S.; Ross, V.; Stern, C.; Rogers, P.A.W.; Healey, M. Obstetric Outcome After Surgical Treatment of Endometriosis: A Review of the Literature. Front. Reprod. Health. 2021, 3, 750750. [Google Scholar] [CrossRef] [PubMed]
- Ono, Y.; Furumura, K.; Yoshino, O.; Ota, H.; Sasaki, Y.; Hidaka, T.; Fukushi, Y.; Hirata, S.; Yamada, H.; Wada, S. Influence of laparoscopic surgery for endometriosis and its recurrence on perinatal outcomes. Reprod. Med. Biol. 2022, 21, e12456. [Google Scholar] [CrossRef]
- Hamdan, M.; Dunselman, G.; Li, T.C.; Cheong, Y. The impact of endometrioma on IVF/ICSI outcomes: A systematic review and meta-analysis. Hum. Reprod. Update 2015, 21, 809–825. [Google Scholar] [CrossRef]
- Cranney, R.; Condous, G.; Reid, S. An update on the diagnosis, surgical management, and fertility outcomes for women with endometrioma. Acta Obstet. Gynecol. Scand. 2017, 96, 633–643. [Google Scholar] [CrossRef]
- Coccia, M.E.; Nardone, L.; Rizzello, F. Endometriosis and Infertility: A Long-Life Approach to Preserve Reproductive Integrity. Int. J. Environ. Res. Public. Health 2022, 19, 6162. [Google Scholar] [CrossRef]
- Cecchino, G.N.; García-Velasco, J.A. Endometrioma, fertility, and assisted reproductive treatments: Connecting the dots. Curr. Opin. Obstet. Gynecol. 2018, 30, 223–228. [Google Scholar] [CrossRef]
- Dunselman, G.A.J.; Vermeulen, N.; Becker, C.; Calhaz-Jorge, C.; D’Hooghe, T.; De Bie, B.; Heikinheimo, O.; Horne, A.W.; Kiesel, L.; Nap, A.; et al. ESHRE guideline: Management of women with endometriosis. Hum. Reprod. 2014, 29, 400–412. [Google Scholar] [CrossRef] [PubMed]
- Neto, M.A.C.; Martins, W.d.P.; Luz, C.; Jianini, B.T.G.M.; Ferriani, R.A.; Navarro, P.A. Endometriosis, Ovarian Reserve and Live Birth Rate Following In Vitro Fertilization/Intracytoplasmic Sperm Injection. Rev. Bras. Ginecol. Obstet. RBGO Gynecol. Obstet. 2016, 38, 218–224. [Google Scholar] [CrossRef]
- Practice Committee of the American Society for Reproductive Medicine. Treatment of pelvic pain associated with endometriosis: A committee opinion. Fertil. Steril. 2014, 101, 927–935, Erratum in: Fertil. Steril. 2015, 104, 498. [Google Scholar] [CrossRef] [PubMed]
- Centini, G.; Afors, K.; Murtada, R.; Argay, I.M.; Lazzeri, L.; Akladios, C.Y.; Zupi, E.; Petraglia, F.; Wattiez, A. Impact of Laparoscopic Surgical Management of Deep Endometriosis on Pregnancy Rate. J. Minim. Invasive Gynecol. 2016, 23, 113–119. [Google Scholar] [CrossRef]
- Var, T.; Batioglu, S.; Tonguc, E.; Kahyaoglu, I. The effect of laparoscopic ovarian cystectomy versus coagulation in bilateral endometriomas on ovarian reserve as determined by antral follicle count and ovarian volume: A prospective randomized study. Fertil. Steril. 2011, 95, 2247–2250. [Google Scholar] [CrossRef]
- Moreno-Sepulveda, J.; Romeral, C.; Niño, G.; Pérez-Benavente, A. The Effect of Laparoscopic Endometrioma Surgery on Anti-Müllerian Hormone: A Systematic Review of the Literature and Meta-Analysis. JBRA Assist. Reprod. 2022, 26, 88–104. [Google Scholar] [CrossRef]
- Mehdizadeh Kashi, A.; Chaichian, S.; Ariana, S.; Fazaeli, M.; Moradi, Y.; Rashidi, M.; Najmi, Z. The impact of laparoscopic cystectomy on ovarian reserve in patients with unilateral and bilateral endometrioma. Int. J. Gynecol. Obstet. 2017, 136, 200–204. [Google Scholar] [CrossRef] [PubMed]
- Hirokawa, W.; Iwase, A.; Goto, M.; Takikawa, S.; Nagatomo, Y.; Nakahara, T.; Bayasula, B.; Nakamura, T.; Manabe, S.; Kikkawa, F. The post-operative decline in serum anti-Mullerian hormone correlates with the bilaterality and severity of endometriosis. Hum. Reprod. Oxf. Engl. 2011, 26, 904–910. [Google Scholar] [CrossRef]
- Kiesel, L.; Sourouni, M. Diagnosis of endometriosis in the 21st century. Climacteric 2019, 22, 296–302. [Google Scholar] [CrossRef]
- Tomassetti, C.; Johnson, N.P.; Petrozza, J.; Abrao, M.S.; Einarsson, J.I.; Horne, A.W.; Lee, T.T.M.; Missmer, S.; Vermeulen, N.; Zondervan, K.T.; et al. An international terminology for endometriosis, 2021. Hum. Reprod. Open 2021, 2021, hoab029. [Google Scholar] [CrossRef]
- Reis, F.M.; Santulli, P.; Marcellin, L.; Borghese, B.; Lafay-Pillet, M.C.; Chapron, C. Superficial Peritoneal Endometriosis: Clinical Characteristics of 203 Confirmed Cases and 1292 Endometriosis-Free Controls. Reprod. Sci. Thousand Oaks Calif. 2020, 27, 309–315. [Google Scholar] [CrossRef]
- Holl, M.; Becker, L.; Keller, A.L.; Feuerer, N.; Marzi, J.; Carvajal Berrio, D.A.; Jakubowski, P.; Neis, F.; Pauluschke-Fröhlich, J.; Brucker, S.Y.; et al. Laparoscopic Peritoneal Wash Cytology-Derived Primary Human Mesothelial Cells for In Vitro Cell Culture and Simulation of Human Peritoneum. Biomedicines 2021, 9, 176. [Google Scholar] [CrossRef] [PubMed]
- Da Gama Coelho Riccio, L.; Santulli, P.; Marcellin, L.; Abrão, M.S.; Batteux, F.; Chapron, C. Immunology of endometriosis. Best. Pract. Res. Clin. Obstet. Gynaecol. 2018, 50, 39–49. [Google Scholar] [CrossRef] [PubMed]
- Vallvé-Juanico, J.; Houshdaran, S.; Giudice, L.C. The endometrial immune environment of women with endometriosis. Hum. Reprod. Update 2019, 25, 564–591. [Google Scholar] [CrossRef] [PubMed]
- Khan, K.N.; Masuzaki, H.; Fujishita, A.; Kitajima, M.; Sekine, I.; Ishimaru, T. Differential macrophage infiltration in early and advanced endometriosis and adjacent peritoneum. Fertil. Steril. 2004, 81, 652–661. [Google Scholar] [CrossRef] [PubMed]
- Tanbo, T.; Fedorcsak, P. Endometriosis-associated infertility: Aspects of pathophysiological mechanisms and treatment options. Acta Obstet. Gynecol. Scand. 2017, 96, 659–667. [Google Scholar] [CrossRef] [PubMed]
- Gale, J.; Singh, S.S. A Practical Approach to Fertility Considerations in Endometriosis Surgery. Obstet. Gynecol. Clin. North. Am. 2022, 49, 241–256. [Google Scholar] [CrossRef]
- Kho, R.M.; Andres, M.P.; Borrelli, G.M.; Neto, J.S.; Zanluchi, A.; Abrão, M.S. Surgical treatment of different types of endometriosis: Comparison of major society guidelines and preferred clinical algorithms. Best. Pract. Res. Clin. Obstet. Gynaecol. 2018, 51, 102–110. [Google Scholar] [CrossRef]
- Riley, K.A.; Benton, A.S.; Deimling, T.A.; Kunselman, A.R.; Harkins, G.J. Surgical Excision Versus Ablation for Superficial Endometriosis-Associated Pain: A Randomized Controlled Trial. J. Minim. Invasive Gynecol. 2019, 26, 71–77. [Google Scholar] [CrossRef]
- Rolla, E. Endometriosis: Advances and controversies in classification, pathogenesis, diagnosis, and treatment. F1000Research 2019, 8, F1000. [Google Scholar] [CrossRef] [PubMed]
- Osuga, Y.; Koga, K.; Tsutsumi, O.; Yano, T.; Maruyama, M.; Kugu, K.; Momoeda, M.; Taketani, Y. Role of laparoscopy in the treatment of endometriosis-associated infertility. Gynecol. Obstet. Investig. 2002, 53 (Suppl. S1), 33–39. [Google Scholar] [CrossRef]
- Wu, M.Y.; Ho, H.N. The role of cytokines in endometriosis. Am. J. Reprod. Immunol. 2003, 49, 285–296. [Google Scholar] [CrossRef] [PubMed]
- Lessey, B.A.; Gordts, S.; Donnez, O.; Somigliana, E.; Chapron, C.; Garcia-Velasco, J.A.; Donnez, J. Ovarian endometriosis and infertility: In vitro fertilization (IVF) or surgery as the first approach? Fertil. Steril. 2018, 110, 1218–1226. [Google Scholar] [CrossRef] [PubMed]
- Marcoux, S.; Maheux, R.; Bérubé, S. Laparoscopic surgery in infertile women with minimal or mild endometriosis. Canadian Collaborative Group on Endometriosis. N. Engl. J. Med. 1997, 337, 217–222. [Google Scholar] [CrossRef] [PubMed]
- Somigliana, E.; Benaglia, L.; Paffoni, A.; Busnelli, A.; Vigano, P.; Vercellini, P. Risks of conservative management in women with ovarian endometriomas undergoing IVF. Hum. Reprod. Update 2015, 21, 486–499. [Google Scholar] [CrossRef]
- ETIC Endometriosis Treatment Italian Club. When more is not better: 10 «don’ts» in endometriosis management. An ETIC * position statement. Hum. Reprod. Open 2019, 2019, hoz009. [Google Scholar] [CrossRef]
- Daniilidis, A.; Grigoriadis, G.; Kalaitzopoulos, D.R.; Angioni, S.; Kalkan, Ü.; Crestani, A.; Merlot, B.; Roman, H. Surgical Management of Ovarian Endometrioma: Impact on Ovarian Reserve Parameters and Reproductive Outcomes. J. Clin. Med. 2023, 12, 5324. [Google Scholar] [CrossRef]
- Gizzo, S.; Conte, L.; Di Gangi, S.; Leggieri, C.; Quaranta, M.; Noventa, M.; Litta, P.; Saccardi, C. Could surgeon’s expertise resolve the debate about surgery effectiveness in treatment of endometriosis-related infertility? Arch. Gynecol. Obstet. 2015, 292, 217–223. [Google Scholar] [CrossRef]




| Location of Lesions | Authors | Pregnancies Outcomes After Surgery |
|---|---|---|
| Bladder | Centini et al., 2018 [21] | 47.2% of conceptions after surgery, 65.4% spontaneous |
| Soriano et al., 2016 [23] | 47% of spontaneous conceptions | |
| Saavalainen et al., 2016 [26] | 67% of pregnancies after surgery | |
| Bladder + DIE | Timoh et al., 2018 [25] | Overall pregnancy rate of 68, 70.5% spontaneous conception |
| Saavalainen et al., 2016 [26] | 62% of pregnancies after surgery | |
| Posterior compartment | Dückelmann et al., 2021 [30] | 62.07% of pregnancies after surgery. The majority conceived spontaneously |
| Abesadze et al., 2020 [27] | 43% of pregnancies after surgery within a median of 6 months, 50% of pregnancies being spontaneous |
Disclaimer/Publisher’s Note: The statements, opinions and data contained in all publications are solely those of the individual author(s) and contributor(s) and not of MDPI and/or the editor(s). MDPI and/or the editor(s) disclaim responsibility for any injury to people or property resulting from any ideas, methods, instructions or products referred to in the content. |
© 2024 by the authors. Licensee MDPI, Basel, Switzerland. This article is an open access article distributed under the terms and conditions of the Creative Commons Attribution (CC BY) license (https://creativecommons.org/licenses/by/4.0/).
Share and Cite
Colombi, I.; Ginetti, A.; Cannoni, A.; Cimino, G.; d’Abate, C.; Schettini, G.; Giorgi, M.; Raimondo, D.; Martire, F.G.; Lazzeri, L.; et al. Combine Surgery and In Vitro Fertilization (IVF) in Endometriosis-Related Infertility: When and Why. J. Clin. Med. 2024, 13, 7349. https://doi.org/10.3390/jcm13237349
Colombi I, Ginetti A, Cannoni A, Cimino G, d’Abate C, Schettini G, Giorgi M, Raimondo D, Martire FG, Lazzeri L, et al. Combine Surgery and In Vitro Fertilization (IVF) in Endometriosis-Related Infertility: When and Why. Journal of Clinical Medicine. 2024; 13(23):7349. https://doi.org/10.3390/jcm13237349
Chicago/Turabian StyleColombi, Irene, Alessandro Ginetti, Alberto Cannoni, Giulia Cimino, Claudia d’Abate, Giorgia Schettini, Matteo Giorgi, Diego Raimondo, Francesco Giuseppe Martire, Lucia Lazzeri, and et al. 2024. "Combine Surgery and In Vitro Fertilization (IVF) in Endometriosis-Related Infertility: When and Why" Journal of Clinical Medicine 13, no. 23: 7349. https://doi.org/10.3390/jcm13237349
APA StyleColombi, I., Ginetti, A., Cannoni, A., Cimino, G., d’Abate, C., Schettini, G., Giorgi, M., Raimondo, D., Martire, F. G., Lazzeri, L., Zupi, E., & Centini, G. (2024). Combine Surgery and In Vitro Fertilization (IVF) in Endometriosis-Related Infertility: When and Why. Journal of Clinical Medicine, 13(23), 7349. https://doi.org/10.3390/jcm13237349

