Anterior Cruciate Ligament Tear: Individualized Indications for Non-Operative Management
Abstract
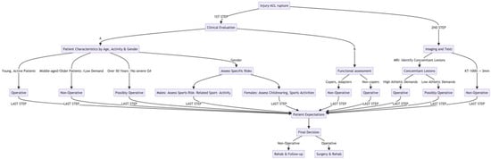
1. Introduction
2. Epidemiology and Different Profiles of Patients
3. Patient Characteristics
4. Clinical Evaluation and Imaging
5. Sports Activity
6. Associated Lesions
7. Reported Outcomes
8. Discussion
9. Conclusions
Author Contributions
Funding
Conflicts of Interest
References
- Majewski, M.; Susanne, H.; Klaus, S. Epidemiology of Athletic Knee Injuries: A 10-Year Study. Knee 2006, 13, 184–188. [Google Scholar] [CrossRef] [PubMed]
- Palmieri-Smith, R.M.; Mack, C.D.; Brophy, R.H.; Owens, B.D.; Herzog, M.M.; Beynnon, B.D.; Spindler, K.P.; Wojtys, E.M. Epidemiology of Anterior Cruciate Ligament Tears in the National Football League. Am. J. Sports Med. 2021, 49, 1786–1793. [Google Scholar] [CrossRef] [PubMed]
- Frobell, R.B.; Roos, H.P.; Roos, E.M.; Roemer, F.W.; Ranstam, J.; Lohmander, L.S. Treatment for Acute Anterior Cruciate Ligament Tear: Five Year Outcome of Randomised Trial. BMJ 2013, 346, f232. [Google Scholar] [CrossRef] [PubMed]
- Maniar, N.; Verhagen, E.; Bryant, A.L.; Opar, D.A. Trends in Australian Knee Injury Rates: An Epidemiological Analysis of 228,344 Knee Injuries over 20 Years. Lancet Reg. Health West. Pac. 2022, 21, 100409. [Google Scholar] [CrossRef] [PubMed]
- Beard, D.J.; Davies, L.; Cook, J.A.; Stokes, J.; Leal, J.; Fletcher, H.; Abram, S.; Chegwin, K.; Greshon, A.; Jackson, W.; et al. Rehabilitation versus Surgical Reconstruction for Non-Acute Anterior Cruciate Ligament Injury (ACL SNNAP): A Pragmatic Randomised Controlled Trial. Lancet 2022, 400, 605–615. [Google Scholar] [CrossRef]
- Eitzen, I.; Moksnes, H.; Snyder-Mackler, L.; Risberg, M.A. A Progressive 5-Week Exercise Therapy Program Leads to Significant Improvement in Knee Function Early after Anterior Cruciate Ligament Injury. J. Orthop. Sports Phys. Ther. 2010, 40, 705–721. [Google Scholar] [CrossRef]
- Hunt, E.R.; Parise, C.N.; Butterfield, T.A. The Effectiveness of Nonoperative Treatment for Anterior Cruciate Ligament Rupture on Patient-Reported Outcomes and Muscular Strength: A Critically Appraised Topic. J. Sport. Rehabil. 2020, 29, 1032–1037. [Google Scholar] [CrossRef]
- DeFranco, M.J.; Bach, B.R. A Comprehensive Review of Partial Anterior Cruciate Ligament Tears. J. Bone Jt. Surg.—Ser. A 2009, 91, 198–208. [Google Scholar] [CrossRef]
- Kaeding, C.C.; Léger-St-Jean, B.; Magnussen, R.A. Epidemiology and Diagnosis of Anterior Cruciate Ligament Injuries. Clin. Sports Med. 2017, 36, 1–8. [Google Scholar] [CrossRef]
- Diermeier, T.A.; Rothrauff, B.B.; Engebretsen, L.; Lynch, A.; Svantesson, E.; Hamrin Senorski, E.A.; Meredith, S.J.; Rauer, T.; Ayeni, O.R.; Paterno, M.; et al. Treatment after ACL Injury: Panther Symposium ACL Treatment Consensus Group. Proc. Br. J. Sports Med. 2021, 55, 14–22. [Google Scholar] [CrossRef]
- Evans, S.; Shaginaw, J.; Bartolozzi, A. Acl Reconstruction—It’s All about Timing. Int. J. Sports Phys. Ther. 2014, 9, 268–273. [Google Scholar] [PubMed]
- Janssen, K.W.; Orchard, J.W.; Driscoll, T.R.; van Mechelen, W. High Incidence and Costs for Anterior Cruciate Ligament Reconstructions Performed in Australia from 2003–2004 to 2007–2008: Time for an Anterior Cruciate Ligament Register by Scandinavian Model? Scand. J. Med. Sci. Sports 2012, 22, 495–501. [Google Scholar] [CrossRef] [PubMed]
- Jameson, S.S.; Dowen, D.; James, P.; Serrano-Pedraza, I.; Reed, M.R.; Deehan, D. Complications Following Anterior Cruciate Ligament Reconstruction in the English NHS. Knee 2012, 19, 14–19. [Google Scholar] [CrossRef] [PubMed]
- Granan, L.P.; Forssblad, M.; Lind, M.; Engebretsen, L. The Scandinavian ACL Registries 2004–2007: Baseline Epidemiology. Acta Orthop. 2009, 80, 563–567. [Google Scholar] [CrossRef]
- Collins, J.E.; Katz, J.N.; Donnell-Fink, L.A.; Martin, S.D.; Losina, E. Cumulative Incidence of ACL Reconstruction after ACL Injury in Adults: Role of Age, Sex, and Race. Am. J. Sports Med. 2013, 41, 544–549. [Google Scholar] [CrossRef]
- Kaarre, J.; Zsidai, B.; Narup, E.; Horvath, A.; Svantesson, E.; Hamrin Senorski, E.; Grassi, A.; Musahl, V.; Samuelsson, K. Scoping Review on ACL Surgery and Registry Data. Curr. Rev. Musculoskelet. Med. 2022, 15, 385–393. [Google Scholar] [CrossRef]
- Lind, M.; Menhert, F.; Pedersen, A.B. The First Results from the Danish ACL Reconstruction Registry: Epidemiologic and 2 Year Follow-up Results from 5,818 Knee Ligament Reconstructions. Knee Surg. Sports Traumatol. Arthrosc. 2009, 17, 117–124. [Google Scholar] [CrossRef]
- Frobell, R.B.; Lohmander, L.S.; Roos, H.P. Acute Rotational Trauma to the Knee: Poor Agreement between Clinical Assessment and Magnetic Resonance Imaging Findings. Scand. J. Med. Sci. Sports 2007, 17, 109–114. [Google Scholar] [CrossRef]
- Nicholls, M.; Aspelund, T.; Ingvarsson, T.; Briem, K. Nationwide Study Highlights a Second Peak in ACL Tears for Women in Their Early Forties. Knee Surg. Sports Traumatol. Arthrosc. 2018, 26, 648–654. [Google Scholar] [CrossRef]
- Sanders, T.L.; Maradit Kremers, H.; Bryan, A.J.; Larson, D.R.; Dahm, D.L.; Levy, B.A.; Stuart, M.J.; Krych, A.J. Incidence of Anterior Cruciate Ligament Tears and Reconstruction: A 21-Year Population-Based Study. Am. J. Sports Med. 2016, 44, 1502–1507. [Google Scholar] [CrossRef]
- Parsons, J.L.; Coen, S.E.; Bekker, S. Anterior Cruciate Ligament Injury: Towards a Gendered Environmental Approach. Br. J. Sports Med. 2021, 55, 984–990. [Google Scholar] [CrossRef] [PubMed]
- Seil, R.; Mouton, C.; Lion, A.; Nührenbörger, C.; Pape, D.; Theisen, D. There Is No Such Thing like a Single ACL Injury: Profiles of ACL-Injured Patients. Orthop. Traumatol. Surg. Res. 2016, 102, 105–110. [Google Scholar] [CrossRef] [PubMed]
- Noyes, F.R.; Matthews, D.S.; Mooar, P.A.; Grood, E.S. The Symptomatic Anterior Cruciate-Deficient Knee. Part II. The Results of Rehabilitation, Activity Modification, and Counseling on Functional Disability. J. Bone Jt. Surg.—Ser. A 1983, 65, 163–174. [Google Scholar] [CrossRef] [PubMed]
- Kaplan, Y. Identifying Individuals with an Anterior Cruciate Ligament-Deficient Knee as Copers and Noncopers: A Narrative Literature Review. J. Orthop. Sports Phys. Ther. 2011, 41, 758–766. [Google Scholar] [CrossRef]
- Fitzgerald, G.K.; Axe, M.J.; Snyder-Mackler, L. A Decision-Making Scheme for Returning Patients to High-Level Activity with Nonoperative Treatment after Anterior Cruciate Ligament Rupture. Knee Surg. Sports Traumatol. Arthrosc. 2000, 8, 76–82. [Google Scholar] [CrossRef]
- Swirtun, L.R.; Eriksson, K.; Renström, P. Who Chooses Anterior Cruciate Ligament Reconstruction and Why? A 2-Year Prospective Study. Scand. J. Med. Sci. Sports 2006, 16, 441–446. [Google Scholar] [CrossRef]
- Daniel, D.M.; Stone, M.L.; Dobson, B.E.; Fithian, D.C.; Rossman, D.J.; Kaufman, K.R. Fate of the ACL-Injured Patient: A Prospective Outcome Study. Am. J. Sports Med. 1994, 22, 632–644. [Google Scholar] [CrossRef]
- van der Graaff, S.J.A.; Meuffels, D.E.; Bierma-Zeinstra, S.M.A.; van Es, E.M.; Verhaar, J.A.N.; Eggerding, V.; Reijman, M. Why, When, and in Which Patients Nonoperative Treatment of Anterior Cruciate Ligament Injury Fails: An Exploratory Analysis of the COMPARE Trial. Am. J. Sports Med. 2022, 50, 645–651. [Google Scholar] [CrossRef]
- Nordenvall, R.; Bahmanyar, S.; Adami, J.; Stenros, C.; Wredmark, T.; Felländer-Tsai, L. A Population-Based Nationwide Study of Cruciate Ligament Injury in Sweden, 2001–2009: Incidence, Treatment, and Sex Differences. Am. J. Sports Med. 2012, 40, 1808–1813. [Google Scholar] [CrossRef]
- Mall, N.A.; Chalmers, P.N.; Moric, M.; Tanaka, M.J.; Cole, B.J.; Bach, B.R.; Paletta, G.A. Incidence and Trends of Anterior Cruciate Ligament Reconstruction in the United States. Am. J. Sports Med. 2014, 42, 2363–2370. [Google Scholar] [CrossRef]
- Grevnerts, H.T.; Sonesson, S.; Gauffin, H.; Ardern, C.L.; Stålman, A.; Kvist, J. Decision Making for Treatment after ACL Injury from an Orthopaedic Surgeon and Patient Perspective: Results from the NACOX Study. Orthop. J. Sports Med. 2021, 9, 23259671211005090. [Google Scholar] [CrossRef] [PubMed]
- Corona, K.; Cerciello, S.; Vasso, M.; Toro, G.; D’ambrosi, R.; Pola, E.; Ciolli, G.; Mercurio, M.; Panni, A.S. Age over 50 Does Not Predict Results in Anterior Cruciate Ligament Reconstruction. Orthop. Rev. 2022, 14, 37310. [Google Scholar] [CrossRef] [PubMed]
- Salesky, M.A.; Oeding, J.F.; Zhang, A.L.; Ma, C.B.; Feeley, B.T.; Lansdown, D.A. Patients Aged 50 Years and Older Have Greater Complication Rates after Anterior Cruciate Ligament Reconstruction: A Large Database Study. Arthrosc. Sports Med. Rehabil. 2021, 3, e1827–e1834. [Google Scholar] [CrossRef] [PubMed]
- Weng, C.J.; Yang, C.P.; Yeh, W.L.; Hsu, K.Y.; Chang, S.S.; Chiu, C.H.; Chen, A.C.y.; Chan, Y.S. Outcomes of Anterior Cruciate Ligament Reconstruction in Patients Older than 50 Years and Younger than 30 Years. Orthop. J. Sports Med. 2022, 10, 23259671221094788. [Google Scholar] [CrossRef]
- Seng, K.; Appleby, D.; Lubowitz, J.H. Operative versus Nonoperative Treatment of Anterior Cruciate Ligament Rupture in Patients Aged 40 Years or Older: An Expected-Value Decision Analysis. Arthrosc.—J. Arthrosc. Relat. Surg. 2008, 24, 914–920. [Google Scholar] [CrossRef]
- Fayard, J.M.; Wein, F.; Ollivier, M.; Paihle, R.; Ehlinger, M.; Lustig, S.; Panisset, J.C. Factors Affecting Outcome of ACL Reconstruction in over-50-Year-Olds. Orthop. Traumatol. Surg. Res. 2019, 105, S247–S251. [Google Scholar] [CrossRef]
- Dahm, D.L.; Wulf, C.A.; Dajani, K.A.; Dobbs, R.E.; Levy, B.A.; Stuart, M.A. Reconstruction of the Anterior Cruciate Ligament in Patients over 50 Years. J. Bone Jt. Surg.—Ser. B 2008, 90, 1446–1450. [Google Scholar] [CrossRef]
- Toanen, C.; Demey, G.; Ntagiopoulos, P.G.; Ferrua, P.; Dejour, D. Is There Any Benefit in Anterior Cruciate Ligament Reconstruction in Patients Older than 60 Years? Am. J. Sports Med. 2017, 45, 832–837. [Google Scholar] [CrossRef]
- Blyth, M.J.G.; Gosal, H.S.; Peake, W.M.; Bartlett, R.J. Anterior Cruciate Ligament Reconstruction in Patients over the Age of 50 Years: 2- to 8-Year Follow-up. Knee Surg. Sports Traumatol. Arthrosc. 2003, 11, 204–211. [Google Scholar] [CrossRef]
- Plancher, K.D.; Steadman, J.R.; Briggs, K.K.; Hutton, K.S. Reconstruction of the Anterior Cruciate Ligament in Patients Who Are at Least Forty Years Old. A Long-Term Follow-up and Outcome Study. J. Bone Jt. Surg.—Ser. A 1998, 80, 184–197. [Google Scholar] [CrossRef]
- Meuffels, D.E.; Poldervaart, M.T.; Diercks, R.L.; Fievez, A.W.F.M.; Patt, T.W.; Van Der Hart, C.P.; Hammacher, E.R.; Van Der Meer, F.; Goedhart, E.A.; Lenssen, A.F.; et al. Guideline on Anterior Cruciate Ligament Injury. Acta Orthop. 2012, 83, 379–386. [Google Scholar] [CrossRef] [PubMed]
- Noyes, F.R.; Grood, E.S.; Cummings, J.F.; Wroble, R.R. An Analysis of the Pivot Shift Phenomenon. The Knee Motions and Subluxations Induced by Different Examiners. Am. J. Sports Med. 1991, 19, 148–155. [Google Scholar] [CrossRef] [PubMed]
- Branch, T.P.; Mayr, H.O.; Browne, J.E.; Campbell, J.C.; Stoehr, A.; Jacobs, C.A. Instrumented Examination of Anterior Cruciate Ligament Injuries: Minimizing Flaws of the Manual Clinical Examination. Arthrosc.—J. Arthrosc. Relat. Surg. 2010, 26, 997–1004. [Google Scholar] [CrossRef] [PubMed]
- Colosio, A.; Scaini, A.; Motta, M.; Paderno, M.; Saccomanno, M.F.; Bettinsoli, P.; Bonaspetti, G.; Milano, G. BLU-DAT: A New Reliable and Accurate Arthrometer for Measuring Anterior Knee Laxity. Knee Surg. Sports Traumatol. Arthrosc. 2023, 31, 4782–4790. [Google Scholar] [CrossRef]
- Pugh, L.; Mascarenhas, R.; Arneja, S.; Chin, P.Y.K.; Leith, J.M. Current Concepts in Instrumented Knee-Laxity Testing. Am. J. Sports Med. 2009, 37, 199–210. [Google Scholar] [CrossRef]
- Lorbach, O.; Brockmeyer, M.; Kieb, M.; Zerbe, T.; Pape, D.; Seil, R. Objective Measurement Devices to Assess Static Rotational Knee Laxity: Focus on the Rotameter. Knee Surg. Sports Traumatol. Arthrosc. 2012, 20, 639–644. [Google Scholar] [CrossRef]
- Martinez-Cano, J.P.; Familiari, F.; Vinagre, G.; Moatshe, G.; Gomez-Sierra, M.A.; Marín Fermín, T. Instrument-Based Anterolateral Rotatory Laxity Assessment of the Knee Has a High Intra-Observer and Inter-Observer Reliability: A Systematic Review. J. ISAKOS 2023, 9, 221–226. [Google Scholar] [CrossRef]
- Mouton, C.; Theisen, D.; Meyer, T.; Agostinis, H.; Nührenbörger, C.; Pape, D.; Seil, R. Combined Anterior and Rotational Knee Laxity Measurements Improve the Diagnosis of Anterior Cruciate Ligament Injuries. Knee Surg. Sports Traumatol. Arthrosc. 2015, 23, 2859–2867. [Google Scholar] [CrossRef]
- Ahn, J.H.; Chang, M.J.; Lee, Y.S.; Koh, K.H.; Park, Y.S.; Eun, S.S. Non-Operative Treatment of ACL Rupture with Mild Instability. Arch. Orthop. Trauma. Surg. 2010, 130, 1001–1006. [Google Scholar] [CrossRef]
- Park, Y.G.; Ha, C.W.; Park, Y.B.; Na, S.E.; Kim, M.; Kim, T.S.; Chu, Y.Y. Is It Worth to Perform Initial Non-Operative Treatment for Patients with Acute ACL Injury?: A Prospective Cohort Prognostic Study. Knee Surg. Relat. Res. 2021, 33, 11. [Google Scholar] [CrossRef]
- Frobell, R.B.; Roos, E.M.; Roos, H.P.; Ranstam, J.; Lohmander, L.S. A Randomized Trial of Treatment for Acute Anterior Cruciate Ligament Tears. N. Engl. J. Med. 2010, 363, 331–342. [Google Scholar] [CrossRef] [PubMed]
- Hetsroni, I.; Delos, D.; Fives, G.; Boyle, B.W.; Lillemoe, K.; Marx, R.G. Nonoperative Treatment for Anterior Cruciate Ligament Injury in Recreational Alpine Skiers. Knee Surg. Sports Traumatol. Arthrosc. 2013, 21, 1910–1914. [Google Scholar] [CrossRef] [PubMed]
- Snyder-Mackler, L.; Binder-Macleod, S.A.; Williams, P.R. Fatigability of Human Quadriceps Femoris Muscle Following Anterior Cruciate Ligament Reconstruction. Med. Sci. Sports Exerc. 1993, 25, 783–789. [Google Scholar] [CrossRef] [PubMed]
- Hurd, W.J.; Axe, M.J.; Snyder-Mackler, L. A 10-Year Prospective Trial of a Patient Management Algorithm and Screening Examination for Highly Active Individuals with Anterior Cruciate Ligament Injury: Part 2, Determinants of Dynamic Knee Stability. Am. J. Sports Med. 2008, 36, 48–56. [Google Scholar] [CrossRef] [PubMed]
- Marx, R.G.; Jones, E.C.; Angel, M.; Wickiewicz, T.L.; Warren, R.F. Beliefs and Attitudes of Members of the American Academy of Orthopaedic Surgeons Regarding the Treatment of Anterior Cruciate Ligament Injury. Arthrosc.—J. Arthrosc. Relat. Surg. 2003, 19, 762–770. [Google Scholar] [CrossRef]
- Rayan, F.; Bhonsle, S.; Shukla, D.D. Clinical, MRI, and Arthroscopic Correlation in Meniscal and Anterior Cruciate Ligament Injuries. Int. Orthop. 2009, 33, 129–132. [Google Scholar] [CrossRef]
- Moon, H.S.; Choi, C.H.; Kim, S.; Yoo, J.H.; Jung, M.; Kwon, H.J.; Hong, Y.J.; Kim, S.H. Outpatient-Based Diagnostic Criteria for Partial ACL Injury: Clinical Outcomes of Non-Operative Treatment and Radiographic Predictor. Arch. Orthop. Trauma. Surg. 2023, 143, 2027–2036. [Google Scholar] [CrossRef]
- Strehl, A.; Eggli, S. The Value of Conservative Treatment in Ruptures of the Anterior Cruciate Ligament (ACL). J. Trauma—Inj. Infect. Crit. Care 2007, 62, 1159–1162. [Google Scholar] [CrossRef]
- Ardern, C.L.; Taylor, N.F.; Feller, J.A.; Webster, K.E. Fifty-Five per Cent Return to Competitive Sport Following Anterior Cruciate Ligament Reconstruction Surgery: An Updated Systematic Review and Meta-Analysis Including Aspects of Physical Functioning and Contextual Factors. Br. J. Sports Med. 2014, 48, 1543–1552. [Google Scholar] [CrossRef]
- Renström, P.A. Eight Clinical Conundrums Relating to Anterior Cruciate Ligament (ACL) Injury in Sport: Recent Evidence and a Personal Reflection. Br. J. Sports Med. 2013, 47, 367–372. [Google Scholar] [CrossRef]
- Fink, C.; Hoser, C.; Hackl, W.; Navarro, R.A.; Benedetto, K.P. Long-Term Outcome of Operative or Nonoperative Treatment of Anterior Cruciate Ligament Rupture—Is Sports Activity a Determining Variable? Int. J. Sports Med. 2001, 22, 304–309. [Google Scholar] [CrossRef] [PubMed]
- Grindem, H.; Eitzen, I.; Moksnes, H.; Snyder-Mackler, L.; Risberg, M.A. A Pair-Matched Comparison of Return to Pivoting Sports at 1 Year in Anterior Cruciate Ligament-Injured Patients after a Nonoperative versus an Operative Treatment Course. Am. J. Sports Med. 2012, 40, 2509–2516. [Google Scholar] [CrossRef] [PubMed]
- Grindem, H.; Eitzen, I.; Engebretsen, L.; Snyder-Mackler, L.; Risberg, M.A. Nonsurgical or Surgical Treatment of ACL Injuries: Knee Function, Sports Participation, and Knee Reinjury: The Delaware-Oslo ACL Cohort Study. J. Bone Jt. Surg.—Am. Vol. 2014, 96, 1233–1241. [Google Scholar] [CrossRef] [PubMed]
- Diermeier, T.; Rothrauff, B.B.; Engebretsen, L.; Lynch, A.D.; Ayeni, O.R.; Paterno, M.V.; Xerogeanes, J.W.; Fu, F.H.; Karlsson, J.; Musahl, V.; et al. Treatment after Anterior Cruciate Ligament Injury: Panther Symposium ACL Treatment Consensus Group. Orthop. J. Sports Med. 2020, 8. Knee Surg. Sports Traumatol. Arthrosc. 2020, 28, 2390–2402. [Google Scholar] [CrossRef]
- Farinelli, L.; Csapo, R.; Meena, A.; Abermann, E.; Hoser, C.; Fink, C. Concomitant Injuries Associated with ACL Rupture in Elite Professional Alpine Ski Racers and Soccer Players: A Comparative Study with Propensity Score Matching Analysis. Orthop. J. Sports Med. 2023, 11, 23259671231192127. [Google Scholar] [CrossRef]
- Mouton, C.; Magosch, A.; Pape, D.; Hoffmann, A.; Nührenbörger, C.; Seil, R. Ramp Lesions of the Medial Meniscus Are Associated with a Higher Grade of Dynamic Rotatory Laxity in ACL-Injured Patients in Comparison to Patients with an Isolated Injury. Knee Surg. Sports Traumatol. Arthrosc. 2020, 28, 1023–1028. [Google Scholar] [CrossRef]
- D’Ambrosi, R.; Meena, A.; Raj, A.; Giorgino, R.; Ursino, N.; Mangiavini, L.; Karlsson, J. Good Results after Treatment of RAMP Lesions in Association with ACL Reconstruction: A Systematic Review. Knee Surg. Sports Traumatol. Arthrosc. 2023, 31, 358–371. [Google Scholar] [CrossRef]
- Phillips, M.; Rönnblad, E.; Lopez-Rengstig, L.; Svantesson, E.; Stålman, A.; Eriksson, K.; Ayeni, O.R.; Samuelsson, K. Meniscus Repair with Simultaneous ACL Reconstruction Demonstrated Similar Clinical Outcomes as Isolated ACL Repair: A Result Not Seen with Meniscus Resection. Knee Surg. Sports Traumatol. Arthrosc. 2018, 26, 2270–2277. [Google Scholar] [CrossRef]
- Sarraj, M.; Coughlin, R.P.; Solow, M.; Ekhtiari, S.; Simunovic, N.; Krych, A.J.; MacDonald, P.; Ayeni, O.R. Anterior Cruciate Ligament Reconstruction with Concomitant Meniscal Surgery: A Systematic Review and Meta-Analysis of Outcomes. Knee Surg. Sports Traumatol. Arthrosc. 2019, 27, 3441–3452. [Google Scholar] [CrossRef]
- Ekås, G.R.; Ardern, C.L.; Grindem, H.; Engebretsen, L. Evidence Too Weak to Guide Surgical Treatment Decisions for Anterior Cruciate Ligament Injury: A Systematic Review of the Risk of New Meniscal Tears after Anterior Cruciate Ligament Injury. Br. J. Sports Med. 2020, 54, 520–527. [Google Scholar] [CrossRef]
- Sanders, T.L.; Kremers, H.M.; Bryan, A.J.; Fruth, K.M.; Larson, D.R.; Pareek, A.; Levy, B.A.; Stuart, M.J.; Dahm, D.L.; Krych, A.J. Is Anterior Cruciate Ligament Reconstruction Effective in Preventing Secondary Meniscal Tears and Osteoarthritis? Am. J. Sports Med. 2016, 44, 1699–1707. [Google Scholar] [CrossRef] [PubMed]
- Yoo, J.C.; Ahn, J.H.; Lee, S.H.; Yoon, Y.C. Increasing Incidence of Medial Meniscal Tears in Nonoperatively Treated Anterior Cruciate Ligament Insufficiency Patients Documented by Serial Magnetic Resonance Imaging Studies. Am. J. Sports Med. 2009, 37, 1478–1483. [Google Scholar] [CrossRef] [PubMed]
- Giurazza, G.; Saithna, A.; An, J.S.; Lahsika, M.; Campos, J.P.; Vieira, T.D.; Guier, C.A.; Sonnery-Cottet, B. Incidence of and Risk Factors for Medial Meniscal Lesions at the Time of ACL Reconstruction: An Analysis of 4697 Knees from the SANTI Study Group Database. Am. J. Sports Med. 2024, 52, 330–337. [Google Scholar] [CrossRef] [PubMed]
- Ageberg, E.; Thomeé, R.; Neeter, C.; Silbernagel, K.G.; Roos, E.M. Muscle Strength and Functional Performance in Patients with Anterior Cruciate Ligament Injury Treated with Training and Surgical Reconstruction or Training Only: A Two to Five-Year Followup. Arthritis Care Res. 2008, 59, 1773–1779. [Google Scholar] [CrossRef]
- Meuffels, D.E.; Favejee, M.M.; Vissers, M.M.; Heijboer, M.P.; Reijman, M.; Verhaar, J.A.N. Ten Year Follow-up Study Comparing Conservative versus Operative Treatment of Anterior Cruciate Ligament Ruptures. A Matched-Pair Analysis of High Level Athletes. Br. J. Sports Med. 2009, 43, 347–351. [Google Scholar] [CrossRef]
- Gföller, P.; Abermann, E.; Runer, A.; Hoser, C.; Pflüglmayer, M.; Wierer, G.; Fink, C. Non-Operative Treatment of ACL Injury Is Associated with Opposing Subjective and Objective Outcomes over 20 Years of Follow-Up. Knee Surg. Sports Traumatol. Arthrosc. 2019, 27, 2665–2671. [Google Scholar] [CrossRef]
- van Yperen, D.T.; Reijman, M.; van Es, E.M.; Bierma-Zeinstra, S.M.A.; Meuffels, D.E. Twenty-Year Follow-up Study Comparing Operative versus Nonoperative Treatment of Anterior Cruciate Ligament Ruptures in High-Level Athletes. Am. J. Sports Med. 2018, 46, 1129–1136. [Google Scholar] [CrossRef]
- Persson, K.; Bergerson, E.; Svantesson, E.; Horvath, A.; Karlsson, J.; Musahl, V.; Samuelsson, K.; Hamrin Senorski, E. Greater Proportion of Patients Report an Acceptable Symptom State after ACL Reconstruction Compared with Non-Surgical Treatment: A 10-Year Follow-up from the Swedish National Knee Ligament Registry. Br. J. Sports Med. 2022, 56, 862–869. [Google Scholar] [CrossRef]
- Ardern, C.L.; Sonesson, S.; Forssblad, M.; Kvist, J. Comparison of Patient-Reported Outcomes among Those Who Chose ACL Reconstruction or Non-Surgical Treatment. Scand. J. Med. Sci. Sports 2017, 27, 535–544. [Google Scholar] [CrossRef]
- Lien-Iversen, T.; Morgan, D.B.; Jensen, C.; Risberg, M.A.; Engebretsen, L.; Viberg, B. Does Surgery Reduce Knee Osteoarthritis, Meniscal Injury and Subsequent Complications Compared with Non-Surgery after ACL Rupture with at Least 10 Years Follow-up? A Systematic Review and Meta-Analysis. Br. J. Sports Med. 2019, 54, 592–598. [Google Scholar] [CrossRef]
- Macri, E.M.; Young, J.J.; Ingelsrud, L.H.; Khan, K.M.; Terluin, B.; Juhl, C.B.; Whittaker, J.L.; Culvenor, A.G.; Crossley, K.M.; Roos, E.M. Meaningful Thresholds for Patient-Reported Outcomes Following Interventions for Anterior Cruciate Ligament Tear or Traumatic Meniscus Injury: A Systematic Review for the OPTIKNEE Consensus. Br. J. Sports Med. 2022, 56, 1432–1444. [Google Scholar] [CrossRef] [PubMed]
- Lie, M.M.; Risberg, M.A.; Storheim, K.; Engebretsen, L.; Øiestad, B.E. What’s the Rate of Knee Osteoarthritis 10 Years after Anterior Cruciate Ligament Injury? An Updated Systematic Review. Br. J. Sports Med. 2019, 53, 1162–1167. [Google Scholar] [CrossRef] [PubMed]
- Øiestad, B.E.; Engebretsen, L.; Storheim, K.; Risberg, M.A. Knee Osteoarthritis after Anterior Cruciate Ligament Injury: A Systematic Review. Am. J. Sports Med. 2009, 37, 1434–1443. [Google Scholar] [CrossRef] [PubMed]
- Poulsen, E.; Goncalves, G.H.; Bricca, A.; Roos, E.M.; Thorlund, J.B.; Juhl, C.B. Knee Osteoarthritis Risk Is Increased 4-6 Fold after Knee Injury-a Systematic Review and Meta-Analysis. Br. J. Sports Med. 2019, 53, 1454–1463. [Google Scholar] [CrossRef]
- Snoeker, B.; Turkiewicz, A.; Magnusson, K.; Frobell, R.; Yu, D.; Peat, G.; Englund, M. Risk of Knee Osteoarthritis after Different Types of Knee Injuries in Young Adults: A Population-Based Cohort Study. Br. J. Sports Med. 2020, 54, 725–730. [Google Scholar] [CrossRef]
- Ajuied, A.; Wong, F.; Smith, C.; Norris, M.; Earnshaw, P.; Back, D.; Davies, A. Anterior Cruciate Ligament Injury and Radiologic Progression of Knee Osteoarthritis: A Systematic Review and Meta-Analysis. Am. J. Sports Med. 2014, 42, 2242–2252. [Google Scholar] [CrossRef]
- Risberg, M.A.; Oiestad, B.E.; Gunderson, R.; Aune, A.K.; Engebretsen, L.; Culvenor, A.; Holm, I. Changes in Knee Osteoarthritis, Symptoms, and Function after Anterior Cruciate Ligament Reconstruction. Am. J. Sports Med. 2016, 44, 1215–1224. [Google Scholar] [CrossRef]
- Lohmander, L.S.; Englund, P.M.; Dahl, L.L.; Roos, E.M. The Long-Term Consequence of Anterior Cruciate Ligament and Meniscus Injuries: Osteoarthritis. Am. J. Sports Med. 2007, 35, 1756–1769. [Google Scholar] [CrossRef]
- Kvist, J.; Filbay, S.; Andersson, C.; Ardern, C.L.; Gauffin, H. Radiographic and Symptomatic Knee Osteoarthritis 32 to 37 Years after Acute Anterior Cruciate Ligament Rupture. Am. J. Sports Med. 2020, 48, 2387–2394. [Google Scholar] [CrossRef]
- Liukkonen, R.; Vaajala, M.; Mattila, V.M.; Reito, A. Prevalence of Post-Traumatic Osteoarthritis after Anterior Cruciate Ligament Injury Remains High despite Advances in Surgical Techniques. Bone Jt. J. 2023, 105, 1140–1148. [Google Scholar] [CrossRef]
- Everhart, J.S.; Yalcin, S.; Spindler, K.P. Twenty-Year Outcomes after Anterior Cruciate Ligament Reconstruction: A Systematic Review of Prospectively Collected Data. Am. J. Sports Med. 2022, 50, 2842–2852. [Google Scholar] [CrossRef] [PubMed]
- Keene, G.C.R.; Bickerstaff, D.; Rae, P.J.; Paterson, R.S. The Natural History of Meniscal Tears in Anterior Cruciate Ligament Insufficiency. Am. J. Sports Med. 1993, 21, 672–679. [Google Scholar] [CrossRef] [PubMed]
- Chalmers, P.N.; Mall, N.A.; Moric, M.; Sherman, S.L.; Paletta, G.P.; Cole, B.J.; Bach, B.R. Does ACL Reconstruction Alter Natural History?: A Systematic Literature Review of Long-Term Outcomes. J. Bone Jt. Surg.—Ser. A 2014, 96, 292–300. [Google Scholar] [CrossRef] [PubMed]
- Sanders, T.L.; Pareek, A.; Kremers, H.M.; Bryan, A.J.; Levy, B.A.; Stuart, M.J.; Dahm, D.L.; Krych, A.J. Long-Term Follow-up of Isolated ACL Tears Treated without Ligament Reconstruction. Knee Surg. Sports Traumatol. Arthrosc. 2017, 25, 493–500. [Google Scholar] [CrossRef] [PubMed]
- Michalitsis, S.; Vlychou, M.; Malizos, K.N.; Thriskos, P.; Hantes, M.E. Meniscal and Articular Cartilage Lesions in the Anterior Cruciate Ligament-Deficient Knee: Correlation between Time from Injury and Knee Scores. Knee Surg. Sports Traumatol. Arthrosc. 2015, 23, 232–239. [Google Scholar] [CrossRef]
- Keays, S.L.; Mellifont, D.B.; Keays, A.C.; Stuelcken, M.C.; Lovell, D.I.; Sayers, M.G.L. Long-Term Return to Sports after Anterior Cruciate Ligament Injury: Reconstruction vs No Reconstruction-A Comparison of 2 Case Series. Am. J. Sports Med. 2022, 50, 912–921. [Google Scholar] [CrossRef]
- Brandsson, S.; Faxén, E.; Kartus, J.; Jerre, R.; Eriksson, B.I.; Karlsson, J. A Prospective Four- to Seven-Year Follow-up after Arthroscopic Anterior Cruciate Ligament Reconstruction. Scand. J. Med. Sci. Sports 2001, 11, 23–27. [Google Scholar] [CrossRef]
- Smith, T.O.; Postle, K.; Penny, F.; McNamara, I.; Mann, C.J.V. Is Reconstruction the Best Management Strategy for Anterior Cruciate Ligament Rupture? A Systematic Review and Meta-Analysis Comparing Anterior Cruciate Ligament Reconstruction versus Non-Operative Treatment. Knee 2014, 21, 462–470. [Google Scholar] [CrossRef]
- Farshad, M.; Gerber, C.; Meyer, D.C.; Schwab, A.; Blank, P.R.; Szucs, T. Reconstruction versus Conservative Treatment after Rupture of the Anterior Cruciate Ligament: Cost Effectiveness Analysis. BMC Health Serv. Res. 2011, 11, 317. [Google Scholar] [CrossRef]
- Deviandri, R.; van der Veen, H.C.; Lubis, A.M.T.; van den Akker-Scheek, I.; Postma, M.J. Cost-Effectiveness of ACL Treatment Is Dependent on Age and Activity Level: A Systematic Review. Knee Surg. Sports Traumatol. Arthrosc. 2023, 31, 530–541. [Google Scholar] [CrossRef]
- Eggerding, V.; Reijman, M.; Meuffels, D.E.; Van Es, E.; Van Arkel, E.; Van Den Brand, I.; Van Linge, J.; Zijl, J.; Bierma-Zeinstra, S.M.A.; Koopmanschap, M. ACL Reconstruction for All Is Not Cost-Effective after Acute ACL Rupture. Br. J. Sports Med. 2022, 56, 24–28. [Google Scholar] [CrossRef] [PubMed]
- Fithian, D.C. To Operate or Not to Operate? That Is (Still) the Question. J. Bone Jt. Surg. 2014, 96, e133. [Google Scholar] [CrossRef] [PubMed]
- Petersen, W.; Häner, M.; Guenther, D.; Lutz, P.; Imhoff, A.; Herbort, M.; Stein, T.; Schoepp, C.; Akoto, R.; Höher, J.; et al. Management after Acute Injury of the Anterior Cruciate Ligament (ACL), Part 2: Management of the ACL-Injured Patient. Knee Surg. Sports Traumatol. Arthrosc. 2023, 31, 1675–1689. [Google Scholar] [CrossRef] [PubMed]
- Seil, R.; Mouton, C.; Theisen, D. How to Get a Better Picture of the ACL Injury Problem? A Call to Systematically Include Conservatively Managed Patients in ACL Registries. Br. J. Sports Med. 2016, 50, 771–772. [Google Scholar] [CrossRef] [PubMed]
- Hootman, J.M.; Macera, C.A.; Ainsworth, B.E.; Martin, M.; Addy, C.L.; Blair, S.N. Association among Physical Activity Level, Cardiorespiratory Fitness, and Risk of Musculoskeletal Injury. Am. J. Epidemiol. 2001, 154, 251–258. [Google Scholar] [CrossRef]

Disclaimer/Publisher’s Note: The statements, opinions and data contained in all publications are solely those of the individual author(s) and contributor(s) and not of MDPI and/or the editor(s). MDPI and/or the editor(s) disclaim responsibility for any injury to people or property resulting from any ideas, methods, instructions or products referred to in the content. |
© 2024 by the authors. Licensee MDPI, Basel, Switzerland. This article is an open access article distributed under the terms and conditions of the Creative Commons Attribution (CC BY) license (https://creativecommons.org/licenses/by/4.0/).
Share and Cite
Komnos, G.A.; Hantes, M.H.; Kalifis, G.; Gkekas, N.K.; Hante, A.; Menetrey, J. Anterior Cruciate Ligament Tear: Individualized Indications for Non-Operative Management. J. Clin. Med. 2024, 13, 6233. https://doi.org/10.3390/jcm13206233
Komnos GA, Hantes MH, Kalifis G, Gkekas NK, Hante A, Menetrey J. Anterior Cruciate Ligament Tear: Individualized Indications for Non-Operative Management. Journal of Clinical Medicine. 2024; 13(20):6233. https://doi.org/10.3390/jcm13206233
Chicago/Turabian StyleKomnos, George A., Michael H. Hantes, Georgios Kalifis, Nifon K. Gkekas, Artemis Hante, and Jacques Menetrey. 2024. "Anterior Cruciate Ligament Tear: Individualized Indications for Non-Operative Management" Journal of Clinical Medicine 13, no. 20: 6233. https://doi.org/10.3390/jcm13206233
APA StyleKomnos, G. A., Hantes, M. H., Kalifis, G., Gkekas, N. K., Hante, A., & Menetrey, J. (2024). Anterior Cruciate Ligament Tear: Individualized Indications for Non-Operative Management. Journal of Clinical Medicine, 13(20), 6233. https://doi.org/10.3390/jcm13206233

