Intravitreal Dexamethasone Implant Switch after Anti-VEGF Treatment in Patients Affected by Retinal Vein Occlusion: A Review of the Literature
Abstract
1. Introduction
2. Risk Factors of RVO
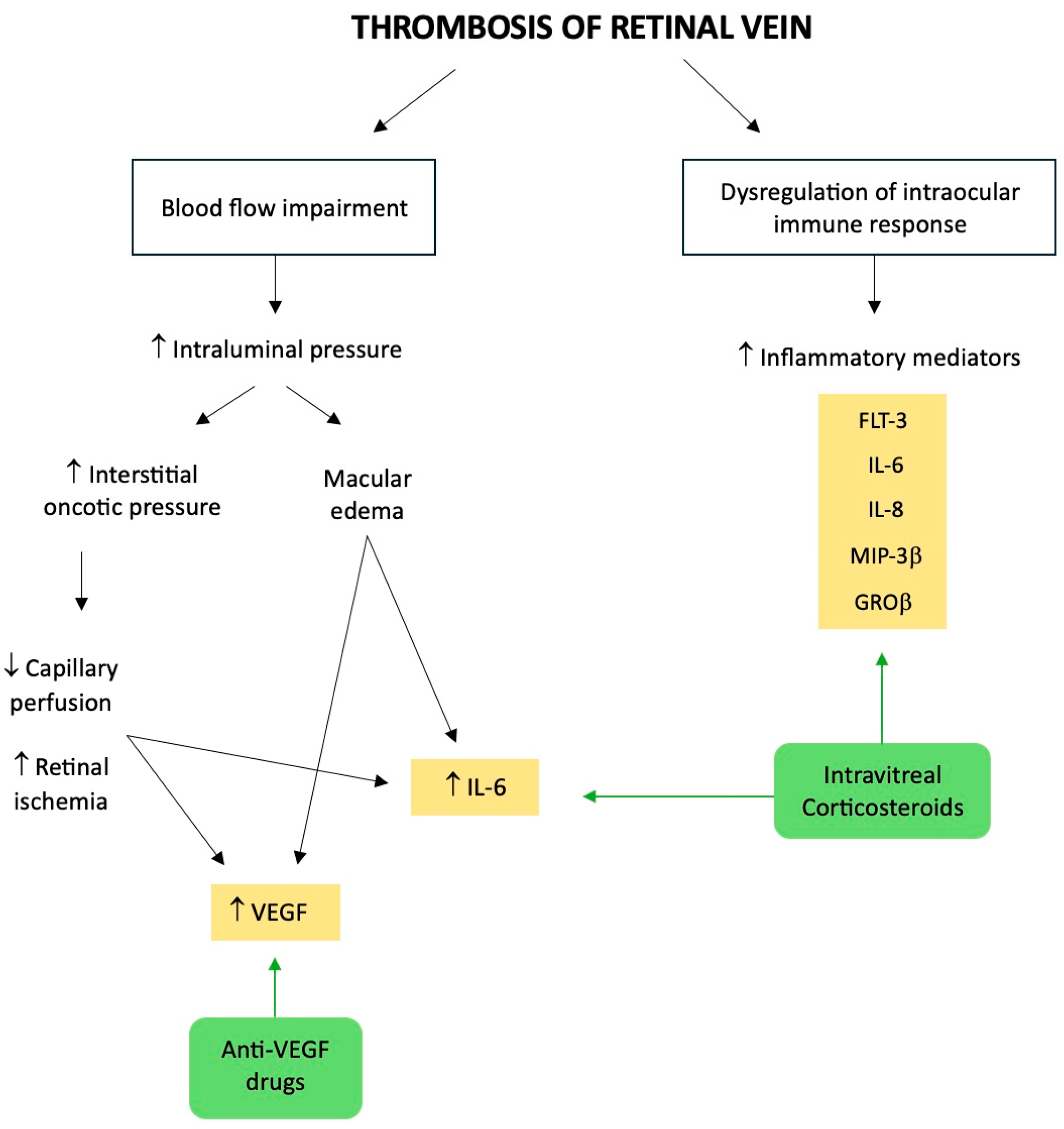
3. Pathophysiology of RVO
4. Clinical and Imaging Parameters in RVO
5. Therapeutic Options for RVO
6. Switching to Intravitreal DEX Implant in Case of RVO
7. Key Points for a Timely Switch
8. Conclusions
Author Contributions
Funding
Conflicts of Interest
References
- Scott, I.U.; Campochiaro, P.A.; Newman, N.J.; Biousse, V. Retinal vascular occlusions. Lancet 2020, 396, 1927–1940. [Google Scholar] [CrossRef] [PubMed]
- Klein, R.; Klein, B.E.; Moss, S.E.; Meuer, S.M. The epidemiology of retinal vein occlusion: The Beaver Dam Eye Study. Trans. Am. Ophthalmol. Soc. 2000, 98, 133–143. [Google Scholar] [PubMed]
- Mitchell, P.; Smith, W.; Chang, A. Prevalence and Associations of Retinal Vein Occlusion in Australia. The Blue Mountains Eye Study. Arch. Ophthalmol. 1996, 114, 1243–1247. [Google Scholar] [CrossRef]
- Klein, R.; Moss, S.E.; Meuer, S.M.; Klein, B.E. The 15-year cumulative incidence of retinal vein occlusion: The Beaver Dam Eye Study. Arch Ophthalmol. 2008, 126, 513–518. [Google Scholar] [CrossRef] [PubMed]
- Rogers, S.; McIntosh, R.L.; Cheung, N.; Lim, L.; Wang, J.J.; Mitchell, P.; Kowalski, J.W.; Nguyen, H.; Wong, T.Y.; International Eye Disease Consortium. The Prevalence of Retinal Vein Occlusion: Pooled Data from Population Studies from the United States, Europe, Asia, and Australia. Ophthalmology 2010, 117, 313–319.e1. [Google Scholar] [CrossRef]
- Vitiello, L.; Salerno, G.; Coppola, A.; Abbinante, G.; Gagliardi, V.; Pellegrino, A. Simultaneous Branch Retinal Artery and Central Retinal Vein Occlusion Improved with No Ocular Therapy: A Case Report. Tomography 2023, 9, 1745–1754. [Google Scholar] [CrossRef]
- Hayreh, S.S. Prevalent misconceptions about acute retinal vascular occlusive disorders. Prog. Retin. Eye Res. 2005, 24, 493–519. [Google Scholar] [CrossRef]
- Hayreh, S.S. Photocoagulation for retinal vein occlusion. Prog. Retin. Eye Res. 2021, 85, 100964. [Google Scholar] [CrossRef]
- Romano, F.; Lamanna, F.; Gabrielle, P.H.; Teo, K.Y.; Parodi, M.B.; Iacono, P.; Fraser-Bell, S.; Cornish, E.E.; Nassisi, M.; Viola, F.; et al. Update on Retinal Vein Occlusion. Asia-Pac. J. Ophthalmol. 2023, 12, 196–210. [Google Scholar] [CrossRef]
- Etheridge, T.; Blodi, B.; Oden, N.; Van Veldhuisen, P.; Scott, I.U.; Ip, M.S.; Mititelu, M.; Domalpally, A. Spectral Domain OCT Predictors of Visual Acuity in the Study of COmparative Treatments for REtinal Vein Occlusion 2: SCORE 2 Report 15. Ophthalmol. Retina 2021, 5, 991–998. [Google Scholar] [CrossRef]
- Ong, C.J.T.; Wong, M.Y.Z.; Cheong, K.X.; Zhao, J.; Teo, K.Y.C.; Tan, T.-E. Optical Coherence Tomography Angiography in Retinal Vascular Disorders. Diagnostics 2023, 13, 1620. [Google Scholar] [CrossRef]
- Castro-Navarro, V.; Monferrer-Adsuara, C.; Navarro-Palop, C.; Montero-Hernández, J.; Cervera-Taulet, E. Optical coherence tomography biomarkers in patients with macular edema secondary to retinal vein occlusion treated with dexamethasone implant. BMC Ophthalmol. 2022, 22, 191. [Google Scholar] [CrossRef] [PubMed]
- Kazantzis, D.; Sergentanis, T.N.; Machairoudia, G.; Dimitriou, E.; Kroupis, C.; Theodossiadis, G.; Theodossiadis, P.; Chatziralli, I. Correlation Between Imaging Morphological Findings and Laboratory Biomarkers in Patients with Retinal Vein Occlusion. Ophthalmol. Ther. 2023, 12, 1239–1249. [Google Scholar] [CrossRef] [PubMed]
- McIntosh, R.L.; Rogers, S.L.; Lim, L.; Cheung, N.; Wang, J.J.; Mitchell, P.; Kowalski, J.W.; Nguyen, H.P.; Wong, T.Y. Natural History of Central Retinal Vein Occlusion: An Evidence-Based Systematic Review. Ophthalmology 2010, 117, 1113–1123.e15. [Google Scholar] [CrossRef]
- Rogers, S.L.; McIntosh, R.L.; Lim, L.; Mitchell, P.; Cheung, N.; Kowalski, J.W.; Nguyen, H.P.; Wang, J.J.; Wong, T.Y. Natural History of Branch Retinal Vein Occlusion: An Evidence-Based Systematic Review. Ophthalmology 2010, 117, 1094–1101.e5. [Google Scholar] [CrossRef] [PubMed]
- Hang, A.; Feldman, S.; Amin, A.P.; Ochoa, J.A.R.; Park, S.S. Intravitreal Anti-Vascular Endothelial Growth Factor Therapies for Retinal Disorders. Pharmaceuticals 2023, 16, 1140. [Google Scholar] [CrossRef]
- Karia, N. Retinal vein occlusion: Pathophysiology and treatment options. Clin. Ophthalmol. 2010, 4, 809–816. [Google Scholar] [CrossRef]
- Holz, F.G.; Roider, J.; Ogura, Y.; Korobelnik, J.-F.; Simader, C.; Groetzbach, G.; Vitti, R.; Berliner, A.J.; Hiemeyer, F.; Beckmann, K.; et al. VEGF Trap-Eye for macular oedema secondary to central retinal vein occlusion: 6-month results of the phase III GALILEO study. Br. J. Ophthalmol. 2013, 97, 278–284. [Google Scholar] [CrossRef]
- Boyer, D.; Heier, J.; Brown, D.M.; Clark, W.L.; Vitti, R.; Berliner, A.J.; Groetzbach, G.; Zeitz, O.; Sandbrink, R.; Zhu, X.; et al. Vascular endothelial growth factor Trap-Eye for macular edema secondary to central retinal vein occlusion: Six-month results of the phase 3 COPERNICUS study. Ophthalmology 2012, 119, 1024–1032. [Google Scholar] [CrossRef]
- Campochiaro, P.A.; Heier, J.S.; Feiner, L.; Gray, S.; Saroj, N.; Rundle, A.C.; Murahashi, W.Y.; Rubio, R.G.; BRAVO Investigators. Ranibizumab for macular edema following branch retinal vein occlusion: Six-month primary end point results of a phase III study. Ophthalmology 2010, 117, 1102–1112.e1. [Google Scholar] [CrossRef]
- Brown, D.M.; Campochiaro, P.A.; Singh, R.P.; Li, Z.; Gray, S.; Saroj, N.; Rundle, A.C.; Rubio, R.G.; Murahashi, W.Y.; CRUISE Investigators. Ranibizumab for macular edema following central retinal vein occlusion: Six-month primary end point results of a phase III study. Ophthalmology 2010, 117, 1124–1133.e1. [Google Scholar] [CrossRef]
- Iovino, C.; Mastropasqua, R.; Lupidi, M.; Bacherini, D.; Pellegrini, M.; Bernabei, F.; Borrelli, E.; Sacconi, R.; Carnevali, A.; D’Aloisio, R.; et al. Intravitreal Dexame-thasone Implant as a Sustained Release Drug Delivery Device for the Treatment of Ocular Diseases: A Comprehensive Review of the Literature. Pharmaceutics 2020, 12, 703. [Google Scholar] [CrossRef] [PubMed]
- Coscas, G.; Augustin, A.; Bandello, F.; de Smet, M.D.; Lanzetta, P.; Staurenghi, G.; Parravano, M.C.; Udaondo, P.; Moisseiev, E.; Soubrane, G.; et al. Retreatment with Ozurdex for Macular Edema Secondary to Retinal Vein Occlusion. Eur. J. Ophthalmol. 2014, 24, 1–9. [Google Scholar] [CrossRef] [PubMed]
- Nicula, C.; Nicula, D.; Rednik, A.; Bulboaca, A.; Crișan, O. Morphological and Functional Outcomes after Intravitreal Dexamethasone Injection for Macular Edema in Patients with Central Vein Occlusion at 48-Week Follow-Up. J. Ophthalmol. 2020, 2020, 6830148. [Google Scholar] [CrossRef] [PubMed]
- Koizumi, H.; Ferrara, D.C.; Bruè, C.; Spaide, R.F. Central Retinal Vein Occlusion Case-Control Study. Am. J. Ophthalmol. 2007, 144, 858–863.e1. [Google Scholar] [CrossRef]
- O’mahoney, P.R.A.; Wong, D.T.; Ray, J.G. Retinal Vein Occlusion and Traditional Risk Factors for Atherosclerosis. Arch. Ophthalmol. 2008, 126, 692–699. [Google Scholar] [CrossRef]
- Cheung, N.; Klein, R.; Wang, J.J.; Cotch, M.F.; Islam, A.F.M.; Klein, B.E.K.; Cushman, M.; Wong, T.Y. Traditional and Novel Cardiovascular Risk Factors for Retinal Vein Occlusion: The Multiethnic Study of Atherosclerosis. Investig. Opthalmol. Vis. Sci. 2008, 49, 4297–4302. [Google Scholar] [CrossRef] [PubMed]
- Terao, R.; Fujino, R.; Ahmed, T. Risk Factors and Treatment Strategy for Retinal Vascular Occlusive Diseases. J. Clin. Med. 2022, 11, 6340. [Google Scholar] [CrossRef]
- Fegan, C.D. Central retinal vein occlusion and thrombophilia. Eye 2002, 16, 98–106. [Google Scholar] [CrossRef] [PubMed]
- Marongiu, F.; Ruberto, M.F.; Marongiu, S.; Mameli, A.; Barcellona, D. Do we need more guidance on thrombophilia testing? Challenges and special considerations. Expert Rev. Hematol. 2024, 17, 27–37. [Google Scholar] [CrossRef]
- Turello, M.; Pasca, S.; Daminato, R.; Dello Russo, P.; Giacomello, R.; Venturelli, U.; Barillari, G. Retinal vein occlusion: Evaluation of “classic“ and “emerging“ risk factors and treatment. J. Thromb. Thrombolysis 2010, 29, 459–464. [Google Scholar] [CrossRef] [PubMed]
- Lendzioszek, M.; Mrugacz, M.; Bryl, A.; Poppe, E.; Zorena, K. Prevention and Treatment of Retinal Vein Occlusion: The Role of Diet—A Review. Nutrients 2023, 15, 3237. [Google Scholar] [CrossRef]
- Campochiaro, P.A.; Hafiz, G.; Shah, S.M.; Nguyen, Q.D.; Ying, H.; Do, D.V.; Quinlan, E.; Zimmer-Galler, I.; Haller, J.A.; Solomon, S.D.; et al. Ranibizumab for Macular Edema Due to Retinal Vein Occlusions; Implication of VEGF as a Critical Stimulator. Mol. Ther. 2008, 16, 791–799. [Google Scholar] [CrossRef] [PubMed]
- Yoshimura, T.; Sonoda, K.H.; Sugahara, M.; Mochizuki, Y.; Enaida, H.; Oshima, Y.; Ueno, A.; Hata, Y.; Yoshida, H.; Ishibashi, T. Comprehensive analysis of inflammatory immune mediators in vitreoretinal diseases. PLoS ONE 2009, 4, e8158. [Google Scholar] [CrossRef] [PubMed]
- Funk, M.; Kriechbaum, K.; Prager, F.; Benesch, T.; Georgopoulos, M.; Zlabinger, G.J.; Schmidt-Erfurth, U. Intraocular Concentrations of Growth Factors and Cytokines in Retinal Vein Occlusion and the Effect of Therapy with Bevacizumab. Investig. Opthalmol. Vis. Sci. 2009, 50, 1025–1453. [Google Scholar] [CrossRef]
- Zhou, Y.; Qi, J.; Liu, H.; Liang, S.; Guo, T.; Chen, J.; Pan, W.; Tan, H.; Wang, J.; Xu, H.; et al. Increased intraocular inflammation in retinal vein occlusion is independent of circulating immune mediators and is involved in retinal oedema. Front. Neurosci. 2023, 17, 1186025. [Google Scholar] [CrossRef]
- Wong, T.Y.; Scott, I.U. Clinical practice. Retinal-vein occlusion. N. Engl. J. Med. 2010, 363, 2135–2144. [Google Scholar] [CrossRef]
- Cochran, M.L.; Mahabadi, N.; Czyz, C.N. Branch Retinal Vein Occlusion. In StatPearls; StatPearls Publishing: Treasure Island, FL, USA, 2024. [Google Scholar]
- Muraoka, Y.; Tsujikawa, A.; Murakami, T.; Ogino, K.; Kumagai, K.; Miyamoto, K.; Uji, A.; Yoshimura, N. Morphologic and Functional Changes in Retinal Vessels Associated with Branch Retinal Vein Occlusion. Ophthalmology 2013, 120, 91–99. [Google Scholar] [CrossRef]
- Murakami, T.; Tsujikawa, A.; Ohta, M.; Miyamoto, K.; Kita, M.; Watanabe, D.; Takagi, H.; Yoshimura, N. Photoreceptor status after re-solved macular edema in branch retinal vein occlusion treated with tissue plasminogen activator. Am. J. Ophthalmol. 2007, 143, 171–173. [Google Scholar] [CrossRef] [PubMed]
- Voo, I.; Mavrofrides, E.C.; Puliafito, C. Clinical applications of optical coherence tomography for the diagnosis and management of macular diseases. Ophthalmol. Clin. N. Am. 2004, 17, 21–31. [Google Scholar] [CrossRef] [PubMed]
- Segal, O.; Yavnieli, R.; Mimouni, M.; Rabina, G.; Geffen, N.; Moisseiev, E.; Nemet, A.Y. Optical Coherence Tomography Biomarkers Predicting Visual Acuity Change after Intravitreal Bevacizumab Injections for Macular Edema Secondary to Branch Retinal Vein Occlusion. Ophthalmologica 2021, 245, 19–24. [Google Scholar] [CrossRef] [PubMed]
- Hoeh, A.E.; Ach, T.; Schaal, K.B.; Scheuerle, A.F.; Dithmar, S. Long-term follow-up of OCT-guided bevacizumab treatment of macular edema due to retinal vein occlusion. Graefe’s Arch. Clin. Exp. Ophthalmol. 2009, 247, 1635–1641. [Google Scholar] [CrossRef] [PubMed]
- Tao, Y.; Ge, L.; Su, N.; Li, M.; Fan, W.; Jiang, L.; Yuan, S.; Chen, Q. Exploration on OCT biomarker candidate related to macular edema caused by diabetic retinopathy and retinal vein occlusion in SD-OCT images. Sci. Rep. 2024, 14, 14317. [Google Scholar] [CrossRef]
- Vitiello, L.; Salerno, G.; Coppola, A.; De Pascale, I.; Abbinante, G.; Gagliardi, V.; Lixi, F.; Pellegrino, A.; Giannaccare, G. Switching to an Intravitreal Dexamethasone Implant after Intravitreal Anti-VEGF Therapy for Diabetic Macular Edema: A Review. Life 2024, 14, 725. [Google Scholar] [CrossRef] [PubMed]
- Chatziralli, I.P.; Sergentanis, T.N.; Sivaprasad, S. Hyperreflective Foci as an Independent Visual Outcome Pre-Dictor in Macular Edema due to Retinal Vascular Diseases Treated with Intravitreal Dexame-Thasone or Ranibizumab. Retina 2016, 36, 2319–2328. [Google Scholar] [CrossRef] [PubMed]
- Scott, I.U.; VanVeldhuisen, P.C.; Oden, N.L.; Ip, M.S.; Blodi, B.A.; Hartnett, M.E.; Cohen, G.; Standard Care versus Corticosteroid for Retinal Vein Occlusion Study Investigator Group. Baseline Predictors of Visual Acuity and Retinal Thickness Outcomes in Patients with Retinal Vein Occlusion: Standard Care versus Corticosteroid for Retinal Vein Occlusion Study Report 10. Ophthalmology 2011, 118, 345–352. [Google Scholar] [CrossRef] [PubMed]
- Kang, H.M.; Chung, E.J.; Kim, Y.M.; Koh, H.J. Spectral-domain optical coherence tomography (SD-OCT) patterns and response to intravitreal bevacizumab therapy in macular edema associated with branch retinal vein occlusion. Graefe’s Arch. Clin. Exp. Ophthalmol. 2013, 251, 501–508. [Google Scholar] [CrossRef] [PubMed]
- Mejía, M.E.; Ríos, H.A.; Rosenstiehl, S.; Rodríguez, F.J. Optical coherence tomography angiography as predictor of visual outcomes in retinal vein occlusion treated with antiangiogenic therapy. Eur. J. Ophthalmol. 2023, 33, 434–440. [Google Scholar] [CrossRef]
- Ota, M.; Tsujikawa, A.; Murakami, T.; Kita, M.; Miyamoto, K.; Sakamoto, A.; Yamaike, N.; Yoshimura, N. Association between integrity of foveal photoreceptor layer and visual acuity in branch retinal vein occlusion. Br. J. Ophthalmol. 2007, 91, 1644–1649. [Google Scholar] [CrossRef] [PubMed]
- Moon, B.G.; Cho, A.R.; Kim, Y.N.; Kim, J.G. Predictors of Refractory Macular Edema after Branch Retinal Vein Occlusion following Intravitreal Bevacizumab. Retina 2018, 38, 1166–1174. [Google Scholar] [CrossRef] [PubMed]
- Gregori, N.Z.; Rattan, G.H.; Rosenfeld, P.J.; Puliafito, C.A.; Feuer, W.; Flynn, H.W.; Berrocal, A.M.; Al-Attar, L.; Dubovy, S.; Smiddy, W.E.; et al. Safety and Efficacy of Intravitreal Bevacizumab (Avastin) for the Management of Branch and Hemiretinal Vein Occlusion. Retina 2009, 29, 913–925. [Google Scholar] [CrossRef] [PubMed]
- Chan, E.W.; Eldeeb, M.; Sun, V.; Thomas, D.; Omar, A.; Kapusta, M.A.; Galic, I.J.; Chen, J.C. Disorganization of Retinal Inner Layers and Ellipsoid Zone Disruption Predict Visual Outcomes in Central Retinal Vein Occlusion. Ophthalmol. Retina 2019, 3, 83–92. [Google Scholar] [CrossRef]
- Ben Abdesslem, N.; Haddar, S.; Mahjoub, A.; Mahjoub, A.; Ghorbel, M.; Mahjoub, H.; Knani, L.; Krifa, F. Retinal vein occlusions: An OCT- Angiography analysis. Tunis Med. 2021, 99, 538–543. [Google Scholar]
- Stone, L.G.; Grinton, M.E.; Talks, J.S. Delayed follow-up of medical retina patients due to COVID-19: Impact on disease activity and visual acuity. Graefe’s Arch. Clin. Exp. Ophthalmol. 2021, 259, 1773–1780. [Google Scholar] [CrossRef] [PubMed]
- Samara, W.A.; Shahlaee, A.; Sridhar, J.; Khan, M.A.; Ho, A.C.; Hsu, J. Quantitative Optical Coherence Tomography Angiography Fea-tures and Visual Function in Eyes with Branch Retinal Vein Occlusion. Am. J. Ophthalmol. 2016, 166, 76–83. [Google Scholar] [CrossRef] [PubMed]
- Suzuki, N.; Hirano, Y.; Tomiyasu, T.; Esaki, Y.; Uemura, A.; Yasukawa, T.; Yoshida, M.; Ogura, Y. Retinal Hemodynamics Seen on Optical Coherence Tomography Angiography Before and After Treatment of Retinal Vein Occlusion. Investig. Opthalmol. Vis. Sci. 2016, 57, 5681–5687. [Google Scholar] [CrossRef]
- Martinet, V.; Guigui, B.; Glacet-Bernard, A.; Zourdani, A.; Coscas, G.; Soubrane, G.; Souied, E.H. Macular edema in central retinal vein occlusion: Correlation between optical coherence tomography, angiography and visual acuity. Int. Ophthalmol. 2012, 32, 369–377. [Google Scholar] [CrossRef]
- Glacet-Bernard, A.; Sellam, A.; Coscas, F.; Coscas, G.; Souied, E.H. Optical Coherence Tomography Angiography in Retinal Vein Occlusion Treated with Dexamethasone Implant: A New Test for Follow-Up Evaluation. Eur. J. Ophthalmol. 2016, 26, 460–468. [Google Scholar] [CrossRef]
- Iida, Y.; Muraoka, Y.; Ooto, S.; Suzuma, K.; Murakami, T.; Iida-Miwa, Y.; Ghashut, R.; Tsujikawa, A. Morphologic and Functional Retinal Vessel Changes in Branch Retinal Vein Occlusion: An Optical Coherence Tomography Angiography Study. Am. J. Ophthalmol. 2017, 182, 168–179. [Google Scholar] [CrossRef]
- Suzuki, N.; Hirano, Y.; Tomiyasu, T.; Kurobe, R.; Yasuda, Y.; Esaki, Y.; Yasukawa, T.; Yoshida, M.; Ogura, Y. Collateral vessels on optical coherence tomography angiography in eyes with branch retinal vein occlusion. Br. J. Ophthalmol. 2019, 103, 1373–1379. [Google Scholar] [CrossRef]
- Tsuboi, K.; Sasajima, H.; Kamei, M. Collateral Vessels in Branch Retinal Vein Occlusion: Anatomic and Functional Analyses by OCT Angiography. Ophthalmol. Retina 2019, 3, 767–776. [Google Scholar] [CrossRef] [PubMed]
- Im, C.Y.; Lee, S.Y.; Kwon, O.W. Collateral vessels in branch retinal vein occlusion. Korean J. Ophthalmol. 2002, 16, 82–87. [Google Scholar] [CrossRef] [PubMed]
- Arrigo, A.; Aragona, E.; Lattanzio, R.; Scalia, G.; Bandello, F.; Parodi, M.B. Collateral Vessel Development in Central and Branch Retinal Vein Occlusions Are Associated with Worse Visual and Anatomic Outcomes. Investig. Opthalmol. Vis. Sci. 2021, 62, 1. [Google Scholar] [CrossRef] [PubMed]
- Okamoto, M.; Yamashita, M.; Sakamoto, T.; Ogata, N. Choroidal Blood Flow and Thickness as Predictors for Response to Anti-Vascular Endothelial Growth Factor Therapy in Macular Edema Secondary TO Branch Retinal Vein Occlusion. Retina 2018, 38, 550–558. [Google Scholar] [CrossRef]
- Aribas, Y.K.; Hondur, A.M.; Tezel, T.H. Choroidal vascularity index and choriocapillary changes in retinal vein occlusions. Graefe’s Arch. Clin. Exp. Ophthalmol. 2020, 258, 2389–2397. [Google Scholar] [CrossRef] [PubMed]
- Pe’er, J.; Folberg, R.; Itin, A.; Gnessin, H.; Hemo, I.; Keshet, E. Vascular endothelial growth factor upregulation in human central retinal vein occlusion. Ophthalmology 1998, 105, 412–416. [Google Scholar] [CrossRef]
- Noma, H.; Funatsu, H.; Yamasaki, M.; Tsukamoto, H.; Mimura, T.; Sone, T.; Jian, K.; Sakamoto, I.; Nakano, K.; Yamashita, H.; et al. Pathogenesis of Macular Edema with Branch Retinal Vein Occlusion and Intraocular Levels of Vascular Endothelial Growth Factor and Interleukin-6. Arch. Ophthalmol. 2005, 140, 256.e1–256.e7. [Google Scholar] [CrossRef]
- Schmidt-Erfurth, U.; Garcia-Arumi, J.; Gerendas, B.S.; Midena, E.; Sivaprasad, S.; Tadayoni, R.; Wolf, S.; Loewenstein, A. Guidelines for the Management of Retinal Vein Occlusion by the European Society of Retina Specialists (EURETINA). Ophthalmologica 2019, 242, 123–162. [Google Scholar] [CrossRef]
- Daruich, A.; Matet, A.; Moulin, A.; Kowalczuk, L.; Nicolas, M.; Sellam, A.; Rothschild, P.-R.; Omri, S.; Gélizé, E.; Jonet, L.; et al. Mechanisms of macular edema: Beyond the surface. Prog. Retin. Eye Res. 2018, 63, 20–68. [Google Scholar] [CrossRef] [PubMed]
- Lendzioszek, M.; Bryl, A.; Poppe, E.; Zorena, K.; Mrugacz, M. Retinal Vein Occlusion–Background Knowledge and Foreground Knowledge Prospects—A Review. J. Clin. Med. 2024, 13, 3950. [Google Scholar] [CrossRef]
- Rezar-Dreindl, S.; Eibenberger, K.; Pollreisz, A.; Bühl, W.; Georgopoulos, M.; Krall, C.; Dunavölgyi, R.; Weigert, G.; Kroh, M.; Schmidt-Erfurth, U.; et al. Effect of intravitreal dexamethasone implant on intra-ocular cytokines and chemokines in eyes with retinal vein occlusion. Acta Ophthalmol. 2016, 95, e119–e127. [Google Scholar] [CrossRef]
- Soliman, M.K.; Zarranz-Ventura, J.; Chakravarthy, U.; McKibbin, M.; Brand, C.; Menon, G.; Cilliers, H.; Natha, S.; Ross, A.; Sarhan, M.; et al. United Kingdom Database Study of Intravitreal Dexamethasone Implant (Ozurdex) for Macular Edema Related to Retinal Vein Occlusion. Retina 2023, 43, 679–687. [Google Scholar] [CrossRef]
- The Branch Vein Occlusion Study Group. Argon Laser Photocoagulation for Macular Edema in Branch Vein Occlusion. Am. J. Ophthalmol. 1984, 98, 271–282. [Google Scholar] [CrossRef] [PubMed]
- Natural history and clinical management of central retinal vein occlusion. The Central Vein Occlusion Study Group. Arch Ophthalmol. 1997, 115, 486–491. [Google Scholar]
- Iovino, C.; Iodice, C.M.; Pisani, D.; Rosolia, A.; Testa, F.; Giannaccare, G.; Chhablani, J.; Simonelli, F. Yellow Subthreshold Micropulse Laser in Retinal Diseases: An In-Depth Analysis and Review of the Literature. Ophthalmol. Ther. 2023, 12, 1479–1500. [Google Scholar] [CrossRef]
- Grzybowski, A.; Sulaviková, Z.; Gawęcki, M.; Kozak, I. Subthreshold laser treatment in retinal diseases: A mini review. Graefe’s Arch. Clin. Exp. Ophthalmol. 2024, 262, 2337–2344. [Google Scholar] [CrossRef] [PubMed]
- Chiquet, C.; Dupuy, C.; Bron, A.M.; Aptel, F.; Straub, M.; Isaico, R.; Romanet, J.P.; Creuzot-Garcher, C. Intravitreal dexamethasone implant versus anti-VEGF injection for treatment-naïve patients with retinal vein occlusion and macular edema: A 12-month follow-up study. Graefe’s Arch. Clin. Exp. Ophthalmol. 2015, 253, 2095–2102. [Google Scholar] [CrossRef] [PubMed]
- Chiquet, C.; Bron, A.M.; Straub, M.; Dupuy, C.; Isaico, R.; Aptel, F.; Creuzot-Garcher, C. Retinal Vein Occlusions: Therapeutic Switch in Macular Oedema Treatment with a 12-Month Follow-Up. Ophthalmic Res. 2016, 55, 152–158. [Google Scholar] [CrossRef]
- Wolfe, J.D.; Shah, A.R.; Yonekawa, Y.; Al Faran, A.; Franklin, M.S.; Abbey, A.M.; Capone, A. Receiver Operating Characteristic Curve to Predict Anti-VEGF Resistance in Retinal Vein Occlusions and Efficacy of Ozurdex. Eur. J. Ophthalmol. 2016, 26, 168–173. [Google Scholar] [CrossRef]
- Korobelnik, J.-F.; Kodjikian, L.; Delcourt, C.; Gualino, V.; Leaback, R.; Pinchinat, S.; Velard, M.-E. Two-year, prospective, multicenter study of the use of dexamethasone intravitreal implant for treatment of macular edema secondary to retinal vein occlusion in the clinical setting in France. Graefe’s Arch. Clin. Exp. Ophthalmol. 2016, 254, 2307–2318. [Google Scholar] [CrossRef]
- Hanhart, J.; Rozenman, Y. Comparison of Intravitreal Ranibizumab, Aflibercept, and Dexamethasone Implant after Bevacizumab Failure in Macular Edema Secondary to Retinal Vascular Occlusions. Ophthalmologica 2017, 238, 110–118. [Google Scholar] [CrossRef] [PubMed]
- Pielen, A.; Bühler, A.D.; Heinzelmann, S.U.; Böhringer, D.; Ness, T.; Junker, B. Switch of Intravitreal Therapy for Macular Edema Sec-ondary to Retinal Vein Occlusion from Anti-VEGF to Dexamethasone Implant and Vice Versa. J. Ophthalmol. 2017, 2017, 5831682. [Google Scholar] [CrossRef] [PubMed]
- Ip, M.S.; Oden, N.L.; Scott, I.U.; VanVeldhuisen, P.C.; Blodi, B.A.; Ghuman, T.; Baker, C.W.; SCORE2 Investigator Group. Month 12 Outcomes After Treatment Change at Month 6 Among Poor Responders to Aflibercept or Bevacizumab in Eyes with Macular Edema Secondary to Central or Hemiretinal Vein Occlusion: A Secondary Analysis of the SCORE2 Study. JAMA Ophthalmol. 2019, 137, 281–287. [Google Scholar] [CrossRef] [PubMed]
- Yap, E.T.; Husein, S.; de Imperial-Ollero, J.A.M.; Colizzi, B.; Cordeiro, M.F.; Younis, S. The efficacy of dexamethasone implants following anti-VEGF failure for macular oedema in retinal vein occlusion. Eur. J. Ophthalmol. 2021, 31, 3214–3222. [Google Scholar] [CrossRef] [PubMed]
- Yuan, Q.; Gao, Y.; Liu, Y.; Xu, H.; Wang, T.; Zhang, M. Efficacy of single-dose intravitreal dexamethasone implantation for retinal vein occlusion patients with refractory macular edema: A systematic review and meta-analysis. Front. Pharmacol. 2022, 13, 951666. [Google Scholar] [CrossRef] [PubMed]
- Alshahrani, S.T.; Dolz-Marco, R.; Gallego-Pinazo, R.; Diaz-Llopis, M.; Arevalo, J.F.; KKESH International Collaborative Retina Study Group. Intravitreal Dexamethasone Implant for the Treatment OF Refractory Macular Edema in Retinal Vascular Diseases: Results of the KKESH International Collaborative Retina Study Group. Retina 2016, 36, 131–136. [Google Scholar] [CrossRef] [PubMed]
- Manousaridis, K.; Peter, S.; Mennel, S. Outcome of intravitreal dexamethasone implant for the treatment of ranibizumab-resistant macular edema secondary to retinal vein occlusion. Int. Ophthalmol. 2017, 37, 47–53. [Google Scholar] [CrossRef] [PubMed]
- Lee, K.H.; Kang, E.C.; Koh, H.J. Dexamethasone Intravitreal Implant Rescue Treatment for Bevacizumab Refractory Macular Edema Secondary to Branch Retinal Vein Occlusion. Korean J. Ophthalmol. 2017, 31, 108–114. [Google Scholar] [CrossRef][Green Version]
- Georgalas, L.; Tservakis, I.; Kiskira, E.E.; Petrou, P.; Papaconstantinou, D.; Kanakis, M. Efficacy and safety of dexamethasone intravitreal implant in patients with retinal vein occlusion resistant to anti-VEGF therapy: A 12-month prospective study. Cutan. Ocul. Toxicol. 2019, 38, 330–337. [Google Scholar] [CrossRef]
- Houben, I.; De Zaeytijd, J.; Deghislage, C.; Frost, N.A.; Nijs, I.; Van Calster, J. Efficacy of Multiple Dexamethasone Intravitreal Implants for Refractory Retinal Vein Occlusion-Related Macular Edema and Effect of Prior Vitrectomy. J. Ocul. Pharmacol. Ther. 2018, 34, 710–719. [Google Scholar] [CrossRef]
- Ye, Y.; Huang, Z.; Wu, Q.-W.; Hui, Y.-N.; Song, Y.-P. Long-term outcomes of anti-VEGF treatment with 5+PRN regimen for macular edema due to central retinal vein occlusion. Int. J. Ophthalmol. 2023, 16, 1642–1650. [Google Scholar] [CrossRef] [PubMed]
- Yozgat, Z.; Işik, M.U. Anatomical and Functional Results of Early or Late Switching from Anti-VEGF to Dexamethasone Implant in Case of Poor Anatomical Response in Naïve Patients with Macular Edema Secondary to Branch Retinal Vein Occlusion. Semin. Ophthalmol. 2024, 39, 242–248. [Google Scholar] [CrossRef] [PubMed]
- Taloni, A.; Coco, G.; Rastelli, D.; Buffon, G.; Scorcia, V.; Giannaccare, G. Safety and Efficacy of Dexamethasone Intravitreal Implant Given Ei-ther First-Line or Second-Line in Diabetic Macular Edema. Patient Prefer Adherence 2023, 17, 3307–3329. [Google Scholar] [CrossRef] [PubMed]
- Maturi, R.K.; Pollack, A.; Uy, H.S.; Varano, M.; Gomes, A.M.V.; Li, X.-Y.; Cui, H.; Lou, J.; Hashad, Y.; Whitcup, S.M. Intraocular Pressure in Patients with Diabetic Macular Edema Treated with Dexamethasone Intravitreal Implant in The 3-Year Mead Study. Retina 2016, 36, 1143–1152. [Google Scholar] [CrossRef] [PubMed]
- Malclès, A.; Dot, C.; Voirin, N.; Agard, É.; Vié, A.L.; Bellocq, D.; Denis, P.; Kodjikian, L. Real-Life Study in Diabetic Macular Edema Treated with Dexamethasone Implant: The Reldex Study. Retina 2017, 37, 753–760. [Google Scholar] [CrossRef]
- Fallico, M.; Lotery, A.; Maugeri, A.; Favara, G.; Barchitta, M.; Agodi, A.; Russo, A.; Longo, A.; Bonfiglio, V.; Avitabile, T.; et al. Intravitreal dexamethasone implant versus anti-vascular endothelial growth factor therapy combined with cataract surgery in patients with diabetic macular oedema: A systematic review with meta-analysis. Eye 2022, 36, 2239–2246. [Google Scholar] [CrossRef]
- Sohn, H.J.; Han, D.H.; Kim, I.T.; Oh, I.K.; Kim, K.H.; Lee, D.Y.; Nam, D.H. Changes in Aqueous Concentrations of Various Cytokines After Intravitreal Triamcinolone Versus Bevacizumab for Diabetic Macular Edema. Am. J. Ophthalmol. 2011, 152, 686–694. [Google Scholar] [CrossRef]
- He, Y.; Ren, X.J.; Hu, B.J.; Lam, W.C.; Li, X.R. A meta-analysis of the effect of a dexamethasone intravitreal implant versus intravitreal anti-vascular endothelial growth factor treatment for diabetic macular edema. BMC Ophthalmol. 2018, 18, 121. [Google Scholar] [CrossRef] [PubMed]
- Cheng, Z.; Liu, X. Zhi Comparing the efficacy of glucocorticoids and anti-VEGF in treating diabetic macular edema: Systematic review and comprehensive analysis. Front. Endocrinol. 2024, 15, 1342530. [Google Scholar] [CrossRef]
- Khan, Z.; Kuriakose, R.K.; Khan, M.; Chin, E.K.; Almeida, D.R.P. Efficacy of the Intravitreal Sustained-Release Dexamethasone Implant for Diabetic Macular Edema Refractory to Anti-Vascular Endothelial Growth Factor Therapy: Meta-Analysis and Clinical Implications. Ophthalmic Surg. Lasers Imaging Retin. 2017, 48, 160–166. [Google Scholar] [CrossRef]
- Ruiz-Moreno, J.M.; Ruiz-Medrano, J. Early-switch versus late-switch in patients with diabetic macular edema: A cost-effectiveness study. Graefe’s Arch. Clin. Exp. Ophthalmol. 2023, 261, 941–949. [Google Scholar] [CrossRef] [PubMed]
- Lin, J.; Gibbons, A.; Smiddy, W.E. Cost-Utility of Anti-Vascular Endothelial Growth Factor Treatment for Macular Edema Secondary to Central Retinal Vein Occlusion. Ophthalmol. Retin. 2021, 5, 656–663. [Google Scholar] [CrossRef] [PubMed]
- Parodi, M.B.; Iacono, P.; De Benedetto, U.; Cascavilla, M.; Bandello, F. Rebound Effect After Intravitreal Dexamethasone Implant for the Treatment of Macular Edema Secondary to Central Retinal Vein Occlusion. J. Ocul. Pharmacol. Ther. 2012, 28, 566–568. [Google Scholar] [CrossRef]
- Nagasato, D.; Muraoka, Y.; Tanabe, M.; Nishigori, N.; Osaka, R.; Mitamura, Y.; Tabuchi, H.; Murakami, T.; Ooto, S.; Suzuma, K.; et al. Foveal Thickness Fluctuations in Anti-VEGF Treatment for Central Retinal Vein Occlusion. Ophthalmol. Sci. 2024, 4, 100418. [Google Scholar] [CrossRef]




| Biomarker. | Significance |
|---|---|
| Opticalcoherence tomography | |
| Intraretinal cysts | Demonstrate the presence of macular edema, especially related to vasogenic effects |
| Central subfield thickness | Increased thickness correlates positively with worse visual outcomes |
| Disorganization of retinal inner layers | Its morphological extent is linked to the degree of vision loss, indicating the level of cell destruction |
| External limiting membrane rupture | Associated with worse visual outcomes |
| Ellipsoid zone disruption | Associated with worse visual outcomes |
| Hyperreflective foci | Inflammation biomarker associated with worse visual outcomes, most likely due to damage to the photoreceptor layer |
| Subretinal fluid | Inflammation biomarker frequently seen at presentation, but it does not consistently indicate long-term functional or anatomic outcomes |
| Optical coherence tomography angiography | |
| Foveal avascular zone | Increased both in superficial capillary plexus and in deep capillary plexus |
| Collateral vessels | Demonstrated both in superficial capillary plexus and in deep capillary plexus, correlating positively with larger foveal avascular zone and with central subfield thickness and negatively with visual acuity |
| Choriocapillaris flow density | Decreased in case of macular edema secondary to retinal vein occlusion |
| Choroidal vascularity index | Increased in case of macular edema secondary to retinal vein occlusion |
| Author (Year) | Ref. | Population | Number of Anti-VEGF Injections before Switch | Reason to Switch | Outcomes |
|---|---|---|---|---|---|
| Chiquet et al. (2015) | [78] | One hundred two naïve patients (64 in the anti-VEGF group, 38 in the DEX group) were included and evaluated at baseline and 1, 3, 6, and 12 months after the treatment. Patients were defined as “good responders” if CMT was less than or equal to 250 μm in time-domain OCT or 300 μm in spectral-domain OCT after the injections. After 3 months, 25 patients switched treatment, i.e., changed from anti-VEGF to DEX or vice versa. | Three monthly injections (bevacizumab 1.25 mg or ranibizumab 0.5 mg) | Insufficient therapeutic response or the occurrence of side effects | At month 3, BCVA had increased significantly in both groups, with a higher increase in the DEX group; furthermore, CMT decreased significantly in both groups. A higher number of patients in the anti-VEGF group changed the treatment compared to the DEX group (31% vs. 13%). |
| Chiquet et al. (2016) | [79] | 48 eyes, 40 in the anti-VEGF DEX sequence (AD group), 8 in the DEX anti-VEGF sequence (DA group)—were included and evaluated at baseline, 1, 3, 6 and 12 months after the switch. Patients treated first with anti-VEGF received three bevacizumab injections within 3 months. Patients treated first with DEX received one DEX implant for a minimum period of 4 months and were then switched to bevacizumab. | Three monthly bevacizumab 1.25 mg | The switch was decided if CMT remained >300 μm and/or if BCVA improvement was less than 5 EDTRS letters after optimal treatment with the same drug or in case of early recurrence. | In the AD group, BCVA significantly improved at 1 month, and CMT decreased significantly at 1, 6, and 12 months. In contrast, the DA group showed no change in BCVA at any time point, and CMT decreased only at 1 month but not at subsequent evaluations. |
| Wolfe et al. (2016) | [80] | 23 eyes previously treated with a minimum of 2 anti-VEGF treatments were included and switched to DEX implant. 14 patients were non-responders and 9 responders to anti-VEGF | Minimum of 2 anti-VEGF injections (drugs not specified) | The switch was based on poor response (persistent macular edema, <20% decrease in CMT at the time of switch) or on the need to reduce frequent intravitreal anti-VEGF injections. | Non-responders showed significant improvements in visual acuity after the switch. Both groups exhibited significant improvement in CMT after the switch. A reduction in CMT by ≤25% one month after one anti-VEGF injection is predictive of poor response to anti-VEGF treatment. |
| Korobelnik et al. (2016) | [81] | 375 eyes with macular edema at baseline were treated with DEX, 153 patients were treatment naïve and 239 had received previous treatment. | Only the drugs were specified (bevacizumab 1.25 mg and ranibizumab 0.5 mg) | Consecutive patients, all patients were treated with DEX regardless to previous treatment | BCVA improved significantly from baseline at 6 months in patients regardless of their treatment status at baseline. Patients who switched from DEX implant to other RVO treatments did not have improved outcomes. |
| Hanhart et al. (2017) | [82] | 37 patients with macular edema secondary to RVO were included, 10 eyes were switched to DEX implant. | At least 3 monthly bevacizumab 1,25 mg injections | Patients were switched if CMT persisted at ≥300 μm, if there was less than a 20% improvement in cystoid macular edema from baseline, and/or if BCVA improvement was less than 1 Snellen line after anti-VEGF treatment. | Eyes switched to DEX exhibited at 12 months a significative improvement in BCVA and CMT with a lower number of injections in comparison with other switched options. |
| Pielen et al. (2017) | [83] | 47 eyes were divided in three groups: patients treated with anti-VEGF and successively with DEX implant; patients treated with DEX and then switched to anti-VEGF; naïve patients. | At least 3 intravitreal anti-VEGF injections (drugs were not specified) | The switch was based on clinical findings. Patients were classified as poor responder or no responder either according functional (BCVA) or morphological parameters (CMT). Patients were switched for BCVA deterioration, BCVA stagnation, for patient’s choice, for intraocular pressure decompensation, or for unknown reason | BCVA not significant statistically improved in all 3 groups. Median CMT decrease was most pronounced in treatment naïve patients compared to anti-VEGF refractory eyes and dexamethasone-refractory eyes. |
| Ip et al. (2018) | [84] | 49 eyes with central-RVO- or hemiretinal-RVO-associated macular edema and poor response to aflibercept (14 eyes) or bevacizumab (35 eyes) treatment at month 6 were switched to DEX implant or to aflibercept, respectively. | Only the drugs (aflibercept and bevacizumab) were clearly specified. | A poor or marginal response at month 6 was defined as (1) BCVA <20/80 or BCVA improvement of fewer than 5 letters from baseline, and (2) spectral-domain OCT with CMT 300 μm or greater, presence of intraretinal cystoid spaces, or subretinal fluid | Eyes treated with aflibercept after a poor response to bevacizumab had improvement in BCVA and CMT. Few eyes had a poor response to aflibercept, and therefore, few eyes were switched to dexamethasone, with no statistical significative improvement in BCVA or CMT. |
| Yap et al. (2021) | [85] | Sixty-two injections in 62 patients associated with 26% central RVO and 74% branch RVO were treated with one DEX implant after a poor response. | At least 6 intravitreal anti-VEGF injections (bevacizumab, ranibizumab, aflibercept and combinations) | Anti-VEGF failure criteria included six consecutive anti-VEGF injections with a final response ≤5 ETDRS letters, CMT reduction ≤20%, and a documented unsatisfactory clinical response | DEX represents a useful rescue therapy in cases of anti-VEGF failure for macular edema following RVO, resulting in improved functional and anatomical outcomes at 30 days. A significant elevation of intraocular pressure was observed, with a peak rise of 10 mmHg or greater at 60 days. |
| Yuan et al. (2022) | [86] | 99 eyes presenting macular edema secondary to branch RVO in 72 eyes, central RVO in 26 eyes, and hemiretinal RVO in one eye underwent one intravitreal DEX implant and were followed up for 6 months after presenting anti-VEGF therapy resistance. | The mean number of anti-VEGF injections (bevacizumab, ranibizumab, aflibercept) was 3.83–9 | Clinical and anatomical absent response to a mean number of anti-VEGF injections ranging from 3.83 to 9. | RVO patients with refractory macular edema benefited significantly from switching therapy to DEX implant, with efficacy lasting 6 months after a single-dose application. In addition, DEX implant presented a good safety profile with only minor adverse events. |
| Alshahrani et al. (2016) | [87] | 53 eyes with refractory macular edema secondary to central RVO (13 eyes), branch RVO (14 eyes), and diabetic macular edema (26 eyes) were treated with a single 0.7 mg DEX implant. | At least 6 monthly anti-VEGF agents including bevacizumab, ranibizumab and aflibercept | Refractory macular edema was defined as no improvement of 2 or more lines in Snellen BCVA and of the CMT on spectral-domain OCT that remained above 350 μm. | BCVA improved significantly at 1 month and 3 months. The CMT decreased significantly at 1, 3, and 6 months. Fourteen (26%) eyes developed high intraocular pressure after DEX implant, and it was successfully controlled with topical medications, and cataract progressed in one (1.8%) eye. |
| Manousaridis et al. (2017) | [88] | Eleven eyes with ranibizumab-resistant macular edema secondary to RVO were treated with a single DEX implant. | The mean number of ranibizumab injections was 9 (range 6–16) | Macular edema was considered refractory to ranibizumab if no change in the pattern of macular fluid on OCT and no change in BCVA. | Treatment with DEX resulted in improvement of BCVA and reduction of CMT in patients with ranibizumab refractory macular edema due to RVO at 3 months. However, BCVA gain did not last up to 6 months. Therefore, a re-injection before this time point could be considered. |
| Lee et al. (2017) | [89] | 38 eyes with macular edema for branch RVO that did not respond to at least 2 consecutive bevacizumab intravitreal injections were switched to one DEX implant. | Two or more monthly bevacizumab injections | Patients refractory to 2 or more intravitreal bevacizumab were switched if presented no improvement or worsening BCVA, <150 µm reduction in CMT, and CMT >300 µm. | A single DEX implant improved both functional and anatomical outcomes for up to 6 months in about half of the patients with macular edema secondary to branch RVO who are refractory to intravitreal bevacizumab, particularly in those with initially low baseline BCVA. |
| Georgalas et al. (2019) | [90] | 23 eyes, 13 branch RVO, and 10 central RVO patients with persistent macular edema (>250 μm) after at least five anti-VEGF injections were switched to repeated intravitreal DEX administrated on an “as-needed” protocol. | At least five anti-VEGF injections (ranibizumab or aflibercept) | Persistent macular edema (>250 μm) | DEX implant represented an effective and safe alternative in patients with branch RVO and central RVO who have failed anti-VEGF therapy. In the branch RVO group, the mean CMT and BCVA significantly improved at 6 and 12 months. In the central RVO group, neither the mean CMT nor BCVA improved significantly at 6 months. At 12 months, CMT was significantly improved, but BCVA lacked significant improvement. Cataract progression was a rare event (2/23 eyes), while transient steroid-induced ocular hypertension (5/23 eyes) was managed successfully with intraocular-pressure-lowering medication. |
| Houben et al. (2018) | [91] | 72 eyes (40 with central RVO and 32 with branch RVO) were examined and received at least one DEX implant. 31 patients had prior vitrectomy. | Only the drugs (ranibizumab and/or bevacizumab) were clearly specified | Refractory macular edema was defined as CMT >290 µm despite intravitreal anti-VEGF agents | Multiple DEX implants are effective in reducing CMT in patients resistant to previous treatments and appear to be similarly effective in vitrectomized and non-vitrectomized eyes. 16.7% patients suffered from an intraocular pressure greater than 25 mmHg, which was well controlled with intraocular-pressure-lowering medication in 83.3% of cases. |
| Ye et al. (2023) | [92] | 27 eyes with macular edema associated with non-ischemic central RVO (15 patients) and ischemic central RVO (12 patients) were treated with anti-VEGF agents, followed by reinjections as needed or pro-re-nata regimen. Retinal laser photocoagulation or DEX implant were implemented in both groups when necessary. | Five consecutive intravitreal injections of conbercept or ranibizumab, followed by reinjections as needed or pro-re-nata regimen. | Drug switching was applied to central RVO-macular edema patients who showed persistent or recurrent macular edema, despite repeated anti-VEGF therapy. | BCVA improved significantly in all patients. Both the non-ischemic central RVO and the ischemic central RVO groups achieved BCVA improvement compared to the baseline at all visit points. The mean CMT was statistically reduced compared to baseline at all visit points in all the eyes. DEX was applied to four eyes in the non-ischemic central RVO group and five eyes in the ischemic central RVO group. |
| Yozgat et al. (2024) | [93] | Sixty-eight treatment-naïve branch RVO patients who started anti-VEGF treatment were included. After the loading dose, the patients were divided into two groups: early DEX group (n:34) (DEX implant started after 3 loading doses) and late DEX group (n:34) (DEX treatment started after 6 months). | A loading dose of bevacizumab (number of injections not clearly specified). | Insufficient therapeutic response | The late switch showed to be more effective than early switch. Specifically, the late DEX group presented a higher number of patients gaining more than 15 letters and a higher anatomical improvement than the early DEX group (26 vs. 14 eyes; 136.9 µm vs. 115.3 µm). |
Disclaimer/Publisher’s Note: The statements, opinions and data contained in all publications are solely those of the individual author(s) and contributor(s) and not of MDPI and/or the editor(s). MDPI and/or the editor(s) disclaim responsibility for any injury to people or property resulting from any ideas, methods, instructions or products referred to in the content. |
© 2024 by the authors. Licensee MDPI, Basel, Switzerland. This article is an open access article distributed under the terms and conditions of the Creative Commons Attribution (CC BY) license (https://creativecommons.org/licenses/by/4.0/).
Share and Cite
Vitiello, L.; Lixi, F.; Coppola, A.; Abbinante, G.; Gagliardi, V.; Salerno, G.; De Pascale, I.; Pellegrino, A.; Giannaccare, G. Intravitreal Dexamethasone Implant Switch after Anti-VEGF Treatment in Patients Affected by Retinal Vein Occlusion: A Review of the Literature. J. Clin. Med. 2024, 13, 5006. https://doi.org/10.3390/jcm13175006
Vitiello L, Lixi F, Coppola A, Abbinante G, Gagliardi V, Salerno G, De Pascale I, Pellegrino A, Giannaccare G. Intravitreal Dexamethasone Implant Switch after Anti-VEGF Treatment in Patients Affected by Retinal Vein Occlusion: A Review of the Literature. Journal of Clinical Medicine. 2024; 13(17):5006. https://doi.org/10.3390/jcm13175006
Chicago/Turabian StyleVitiello, Livio, Filippo Lixi, Alessia Coppola, Giulia Abbinante, Vincenzo Gagliardi, Giulio Salerno, Ilaria De Pascale, Alfonso Pellegrino, and Giuseppe Giannaccare. 2024. "Intravitreal Dexamethasone Implant Switch after Anti-VEGF Treatment in Patients Affected by Retinal Vein Occlusion: A Review of the Literature" Journal of Clinical Medicine 13, no. 17: 5006. https://doi.org/10.3390/jcm13175006
APA StyleVitiello, L., Lixi, F., Coppola, A., Abbinante, G., Gagliardi, V., Salerno, G., De Pascale, I., Pellegrino, A., & Giannaccare, G. (2024). Intravitreal Dexamethasone Implant Switch after Anti-VEGF Treatment in Patients Affected by Retinal Vein Occlusion: A Review of the Literature. Journal of Clinical Medicine, 13(17), 5006. https://doi.org/10.3390/jcm13175006

