Fibroblast Growth Factor 9 Inhibited Apoptosis in Random Flap via the ERK1/2–Nrf2 Pathway to Improve Tissue Survival
Abstract
1. Introduction
2. Materials and Methods
2.1. Reagents and Antibodies
2.2. Construction and Grouping of Random Skin Flap Animal Model
2.3. Treatment Protocols
2.4. General Evaluation of Flap Survival
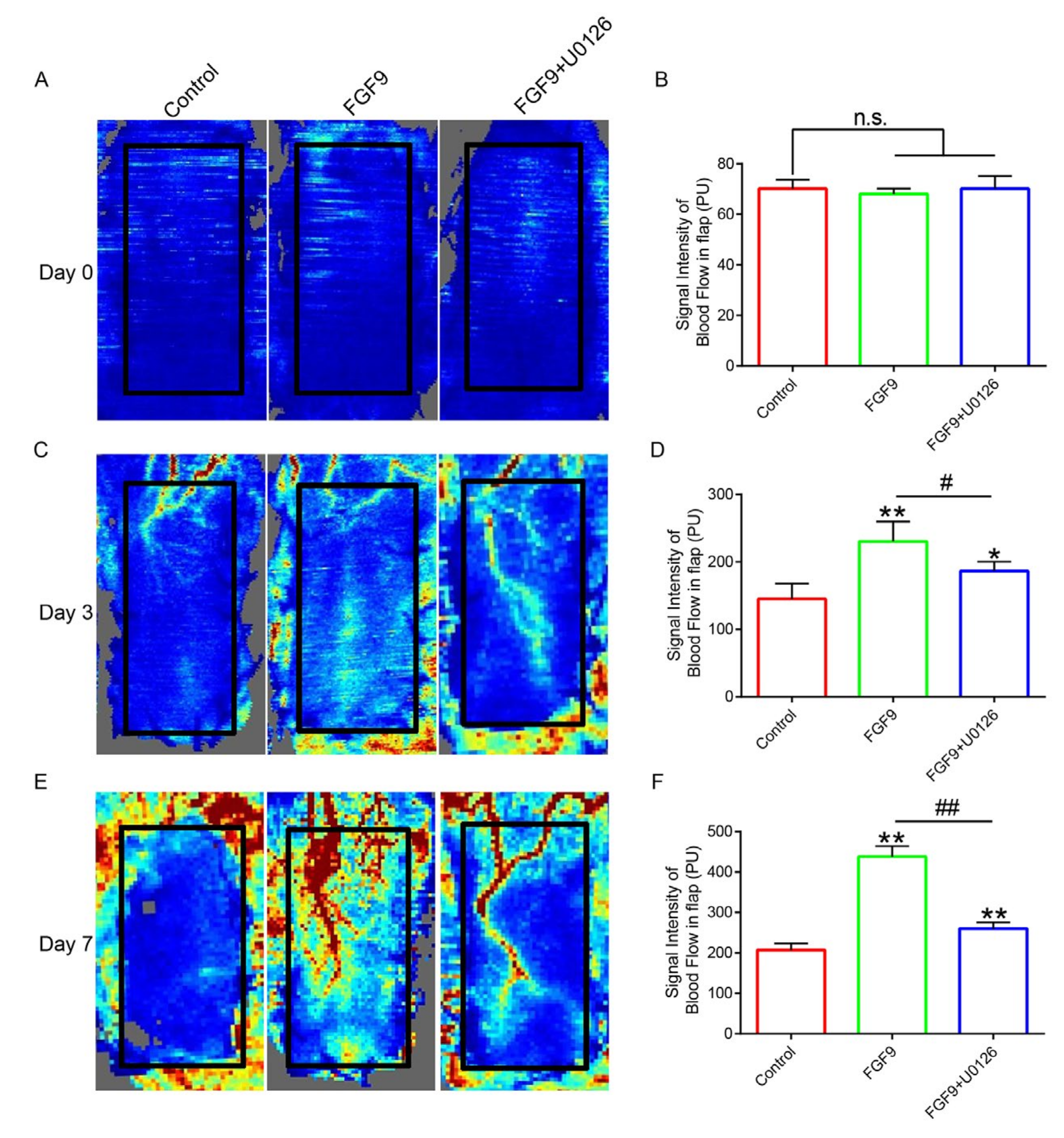
2.5. Laser Doppler Blood Flow (LDBF) Imaging
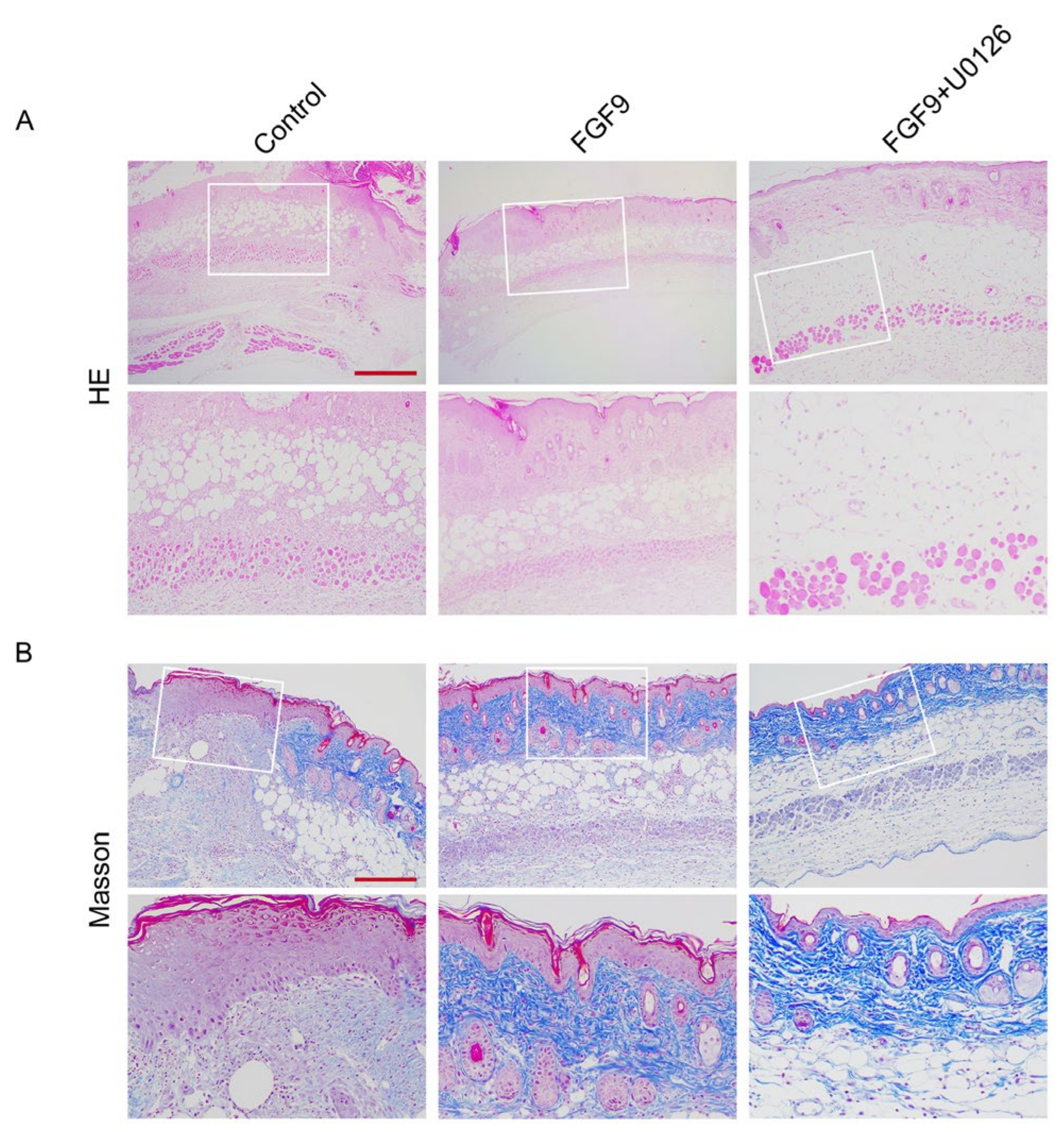
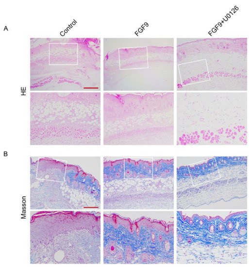
2.6. H&E and Masson Staining
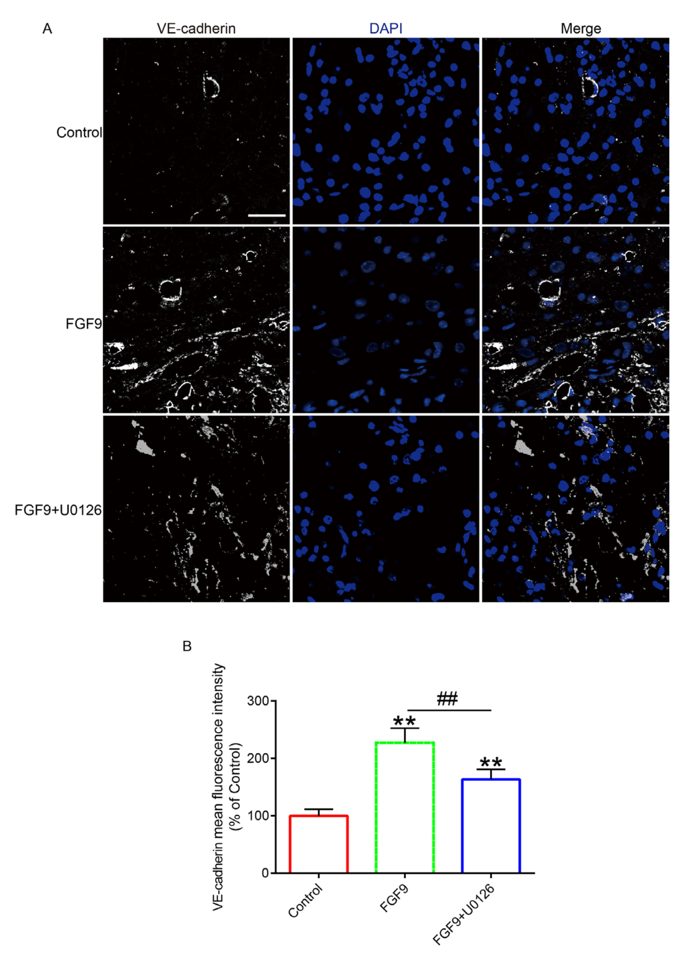
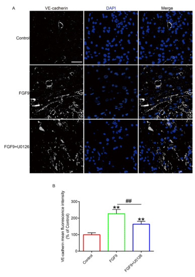
2.7. Immunofluorescence
2.8. Western Blot Analysis
2.9. Statistical Analysis
3. Results
3.1. FGF Could Enhance Random Flaps’ Survival Rate
3.2. FGF9 Could Promote Vascular Regeneration in Random Flaps
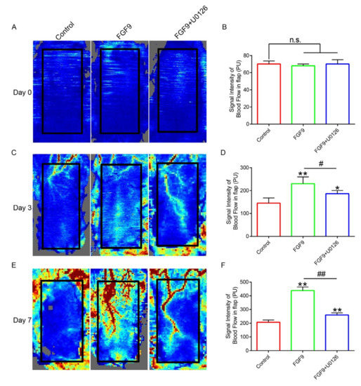
3.3. FGF9 Could Promote Functional Angiogenesis
3.4. FGF9 Inhibited Oxidative Stress by Mediating ERK1/2–Nrf2 Pathway
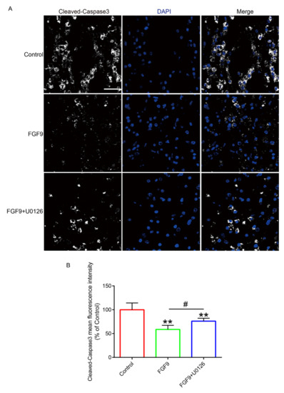
3.5. FGF9 Inhibited the Development of Apoptosis by Inhibiting Oxidative Stress
4. Discussion
5. Conclusions
Supplementary Materials
Author Contributions
Funding
Institutional Review Board Statement
Informed Consent Statement
Data Availability Statement
Conflicts of Interest
References
- Chen, Z.; Wu, H.; Yang, J.; Li, B.; Ding, J.; Cheng, S.; Bsoul, N.; Zhang, C.; Li, R.; Liu, H.; et al. Activating Parkin-dependent mitophagy alleviates oxidative stress, apoptosis, and promotes random-pattern skin flaps survival. Commun. Biol. 2022, 5, 14. [Google Scholar] [CrossRef] [PubMed]
- Shandalov, Y.; Egozi, D.; Koffler, J.; Dado-Rosenfeld, D.; Ben-Shimol, D.; Freiman, A.; Shor, E.; Kabala, A.; Levenberg, S. An engineered muscle flap for reconstruction of large soft tissue defects. Proc. Natl. Acad. Sci. USA 2014, 111, 6010–6015. [Google Scholar] [CrossRef] [PubMed]
- Kim, J.; Lee, J.; Chang, E.; Suh, K. Immediate Extended Latissimus Dorsi Flap Reconstruction After Skin-Sparing Mastectomy for Breast Cancer Associated with Paraffinoma: Report of a Case. Surg. Today 2011, 41, 1680–1683. [Google Scholar] [CrossRef] [PubMed]
- Nazanin, M.; Mahshad, M.; Mehdi, B.; Farzaneh, C. Enhanced survival and accelerated perfusion of skin flap to recipient site following administration of human amniotic membrane in rat models. J. Plast. Reconstr. Aesthetic Surg.JPRAS 2022, 75, 4321–4327. [Google Scholar] [CrossRef] [PubMed]
- Li, H.; Jiang, R.; Lou, L.; Jia, C.; Zou, L.; Chen, M. Formononetin Improves the Survival of Random Skin Flaps Through PI3K/Akt-Mediated Nrf2 Antioxidant Defense System. Front. Pharmacol. 2022, 13, 13. [Google Scholar]
- Wu, J.; Zhu, J.; He, C.; Xiao, Z.; Ye, J.; Li, Y.; Chen, A.; Zhang, H.; Li, X.; Lin, L.; et al. Comparative Study of Heparin-Poloxamer Hydrogel Modified bFGF and aFGF for in Vivo Wound Healing Efficiency. Acs Appl. Mater. Interfaces 2016, 8, 18710–18721. [Google Scholar] [CrossRef]
- Schumacher, J.; Guo, G. Regulation of Hepatic Stellate Cells and Fibrogenesis by Fibroblast Growth Factors. BioMed Res. Int. 2016, 2016, 8323747. [Google Scholar] [CrossRef]
- Kane, A.; Barker, J.; Mitchell, G.; Theile, D.; Romero, R.; Messina, A.; Wagh, M.; Fraulin, F.; Morrison, W.; Stewart, A. Inducible nitric oxide synthase (iNOS) activity promotes ischaemic skin flap survival. Br. J. Pharmacol. 2001, 132, 1631–1638. [Google Scholar] [CrossRef]
- Hsueh, Y.-Y.; Wang, D.-H.; Huang, T.-C.; Chang, Y.-J.; Shao, W.-C.; Tuan, T.-L.; Hughes, M.; Wu, C.-C. Novel skin chamber for rat ischemic flap studies in regenerative wound repair. Stem Cell Res. Ther. 2016, 7, 72. [Google Scholar] [CrossRef]
- Sies, H.; Berndt, C.; Jones, D. Oxidative Stress. Annu. Rev. Biochem. 2017, 86, 715–748. [Google Scholar] [CrossRef]
- Chen, J.; Jiang, Z.; Liu, X.; Wang, K.; Fan, W.; Chen, T.; Li, Z.; Lin, D. Berberine promotes the viability of random skin flaps via the PI3K/Akt/eNOS signaling pathway. Phytother. Res. 2022, 2022, 1–14. [Google Scholar] [CrossRef]
- Wang, N.; Tian, Y.; Yan, F.; Zhao, F.; Wang, R.; Luo, Y.; Zheng, Y. Berberine protects against chronic cerebral hypoperfusion-induced cognitive impairment and hippocampal damage via regulation of the ERK/Nrf2 pathway. J. Chem. Neuroanat. 2022, 123, 9. [Google Scholar] [CrossRef]
- Tang, L.; Wu, M.; Lu, S.; Zhang, H.; Shen, Y.; Shen, C.; Liang, H.; Ge, H.; Ding, X.; Wang, Z. Fgf9 Negatively Regulates Bone Mass by Inhibiting Osteogenesis and Promoting Osteoclastogenesis Via MAPK and PI3K/AKT Signaling. J. Bone Miner. Res. 2021, 36, 779–791. [Google Scholar] [CrossRef]
- Favata, M.; Horiuchi, K.; Manos, E.; Daulerio, A.; Stradley, D.; Feeser, W.; Van Dyk, D.; Pitts, W.; Earl, R.; Hobbs, F.; et al. Identification of a novel inhibitor of mitogen-activated protein kinase kinase. J. Biol. Chem. 1998, 273, 18623–18632. [Google Scholar] [CrossRef]
- Justet, A.; Joannes, A.; Besnard, V.; Marchal-Sommé, J.; Jaillet, M.; Bonniaud, P.; Sallenave, J.; Solhonne, B.; Castier, Y.; Mordant, P.; et al. FGF9 prevents pleural fibrosis induced by intrapleural adenovirus injection in mice. American journal of physiology. Lung Cell. Mol. Physiol. 2017, 313, L781–L795. [Google Scholar] [CrossRef]
- Fang, M.; He, J.; Ma, X.; Li, W.; Lin, D. Protective effects of dexmedetomidine on the survival of random flaps. Biomed. Pharmacother. 2020, 128, 110261. [Google Scholar] [CrossRef]
- Abraham, A.; Alabdali, M.; Alsulaiman, A.; Breiner, A.; Barnett, C.; Katzberg, H.; Lovblom, L.; Perkins, B.; Bril, V. Laser Doppler Flare Imaging and Quantitative Thermal Thresholds Testing Performance in Small and Mixed Fiber Neuropathies. PLoS ONE 2016, 11, e0165731. [Google Scholar] [CrossRef]
- Yang, J.; Bhattacharya, S.; West-Foyle, H.; Hung, C.; Wu, T.; Iglesias, P.; Huang, C. Integrating chemical and mechanical signals through dynamic coupling between cellular protrusions and pulsed ERK activation. Nat. Commun. 2018, 9, 13. [Google Scholar] [CrossRef]
- Wen, X.; Hu, G.; Xiao, X.; Zhang, X.; Zhang, Q.; Guo, H.; Li, X.; Liu, Q.; Li, H. FGF2 positively regulates osteoclastogenesis via activating the ERK-CREB pathway. Arch. Biochem. Biophys. 2022, 727, 109348. [Google Scholar] [CrossRef]
- Zhao, Y.; Xie, Y.; Li, X.; Song, J.; Guo, M.; Xian, D.; Zhong, J. The protective effect of proanthocyanidins on the psoriasis-like cell models via PI3K/AKT and HO-Redox Rep. Redox Rep. 2022, 27, 200–211. [Google Scholar] [CrossRef]
- Zhang, J.; Zhang, M.; Zhang, W.; Zhu, Q.; Ning, J.; Huo, X.; Sun, C.; Xiao, H. Total terpenoids of Inula japonica activated the Nrf2 receptor to alleviate the inflammation and oxidative stress in LPS-induced acute lung injury. Phytomedicine 2022, 107, 12. [Google Scholar] [CrossRef] [PubMed]
- Jiang, C.; Liu, F.; Yang, H.; Yang, M.; Li, Z.; Han, T.; Li, D.; Hua, H. Flavonolignans and biflavonoids from Cephalotaxus oliveri exert neuroprotective effect via Nrf2/ARE pathway. Phytochem. 2022, 204, 9. [Google Scholar] [CrossRef] [PubMed]
- Zhao, J.; Zhao, X.; Tian, J.; Xue, R.; Luo, B.; Lv, J.; Gao, J.; Wang, M. Theanine attenuates hippocampus damage of rat cerebral ischemia-reperfusion injury by inhibiting HO-1 expression and activating ERK1/2 pathway. Life Sci. 2020, 241, 117160. [Google Scholar] [CrossRef] [PubMed]
- Kemp, S.; Lin, P.; Sun, Z.; Castano, M.; Yrigoin, K.; Penn, M.; Davis, G. Molecular basis for pericyte-induced capillary tube network assembly and maturation. Front. Cell Dev. Biol. 2022, 10, 14. [Google Scholar] [CrossRef] [PubMed]
- Sheibani, N.; Wu, J. Sustained activation of MAPK/ERKs disrupts cadherin-mediated cell-cell adhesion in endothelial cells. Mol. Biol. Cell 2002, 13, 76A. [Google Scholar]
- Zhu, S.; Ying, Y.; He, Y.; Zhong, X.; Ye, J.; Huang, Z.; Chen, M.; Wu, Q.; Zhang, Y.; Xiang, Z.; et al. Hypoxia response element-directed expression of bFGF in dental pulp stem cells improve the hypoxic environment by targeting pericytes in SCI rats. Bioact. Mater. 2021, 6, 2452–2466. [Google Scholar] [CrossRef]
- Weinzierl, A.; Harder, Y.; Schmauss, D.; Menger, M.; Laschke, M. Bromelain Protects Critically Perfused Musculocutaneous Flap Tissue from Necrosis. Biomedicines 2022, 10, 13. [Google Scholar] [CrossRef]








Disclaimer/Publisher’s Note: The statements, opinions and data contained in all publications are solely those of the individual author(s) and contributor(s) and not of MDPI and/or the editor(s). MDPI and/or the editor(s) disclaim responsibility for any injury to people or property resulting from any ideas, methods, instructions or products referred to in the content. |
© 2023 by the authors. Licensee MDPI, Basel, Switzerland. This article is an open access article distributed under the terms and conditions of the Creative Commons Attribution (CC BY) license (https://creativecommons.org/licenses/by/4.0/).
Share and Cite
Zhang, D.; Raza, M.A.; Chen, J.; Li, B.; Liu, W.; Han, T.; Yan, H.; Jiang, L. Fibroblast Growth Factor 9 Inhibited Apoptosis in Random Flap via the ERK1/2–Nrf2 Pathway to Improve Tissue Survival. J. Clin. Med. 2023, 12, 809. https://doi.org/10.3390/jcm12030809
Zhang D, Raza MA, Chen J, Li B, Liu W, Han T, Yan H, Jiang L. Fibroblast Growth Factor 9 Inhibited Apoptosis in Random Flap via the ERK1/2–Nrf2 Pathway to Improve Tissue Survival. Journal of Clinical Medicine. 2023; 12(3):809. https://doi.org/10.3390/jcm12030809
Chicago/Turabian StyleZhang, Dupiao, Mazhar Ali Raza, Jianpeng Chen, Baolong Li, Wenbin Liu, Tao Han, Hede Yan, and Liangfu Jiang. 2023. "Fibroblast Growth Factor 9 Inhibited Apoptosis in Random Flap via the ERK1/2–Nrf2 Pathway to Improve Tissue Survival" Journal of Clinical Medicine 12, no. 3: 809. https://doi.org/10.3390/jcm12030809
APA StyleZhang, D., Raza, M. A., Chen, J., Li, B., Liu, W., Han, T., Yan, H., & Jiang, L. (2023). Fibroblast Growth Factor 9 Inhibited Apoptosis in Random Flap via the ERK1/2–Nrf2 Pathway to Improve Tissue Survival. Journal of Clinical Medicine, 12(3), 809. https://doi.org/10.3390/jcm12030809
