Proteomic-Based Platelet Activation-Associated Protein SELP May Be a Novel Biomarker for Coagulation and Prognostic in Essential Thrombocythemia
Abstract
1. Introduction
2. Materials and Methods
2.1. Study Population from September 2019 to October 2021
2.2. Inclusion Criteria
2.3. Exclusion Criteria
2.4. Clinical Data Definition
2.5. Reagents and Instruments
2.6. Serum Specimen Collection
2.7. Protein Lysis, Quantification, and Enzymatic Digestion
2.8. Liquid Chromatography–Tandem Mass Spectrometry Analysis of Enzymatic Digestion Products
2.9. Label-Free Quantification and Bioinformatics Analysis
2.10. PRM Validation
2.11. Statistical Analysis
3. Results
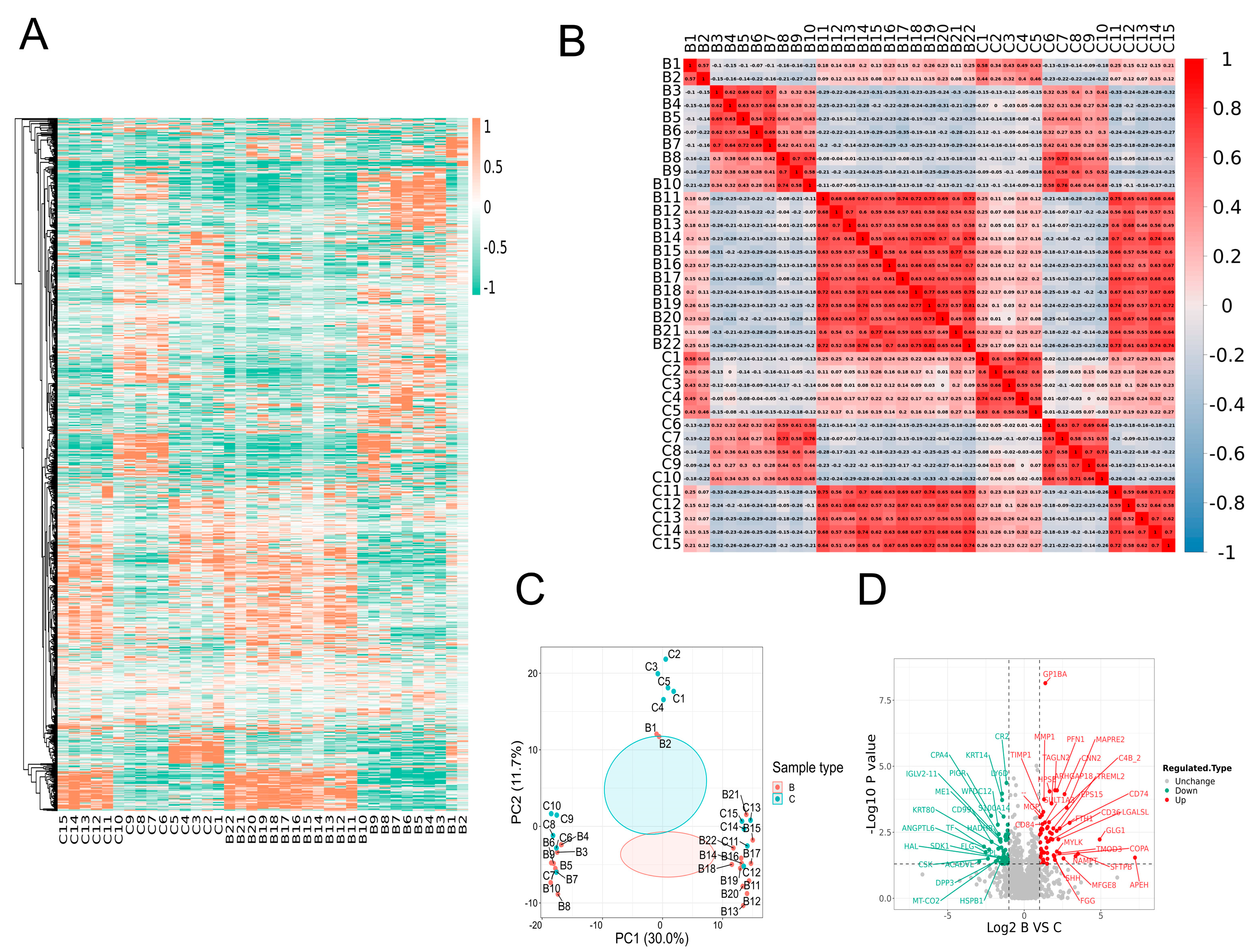
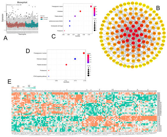
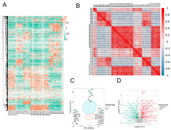
3.1. Quantification of Proteomic Profiling of ET and Healthy Controls
3.2. Identification of Differentially Expressed Proteins
3.3. Validation of Platelet Activation Protein Results
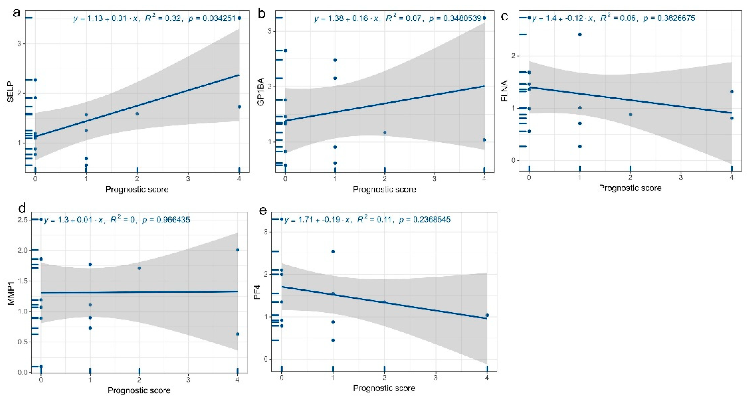
3.4. Serum SELP Levels Are Related to the Prognosis of ET Patients
3.4.1. Positive Correlation between Serum SELP Levels and Prognostic Scores
3.4.2. Serum SELP Levels Are Highly Expressed in ET Patients with Prognostic Risk Factors (Including Advanced Age, Leucocytosis, and History of Thrombosis)
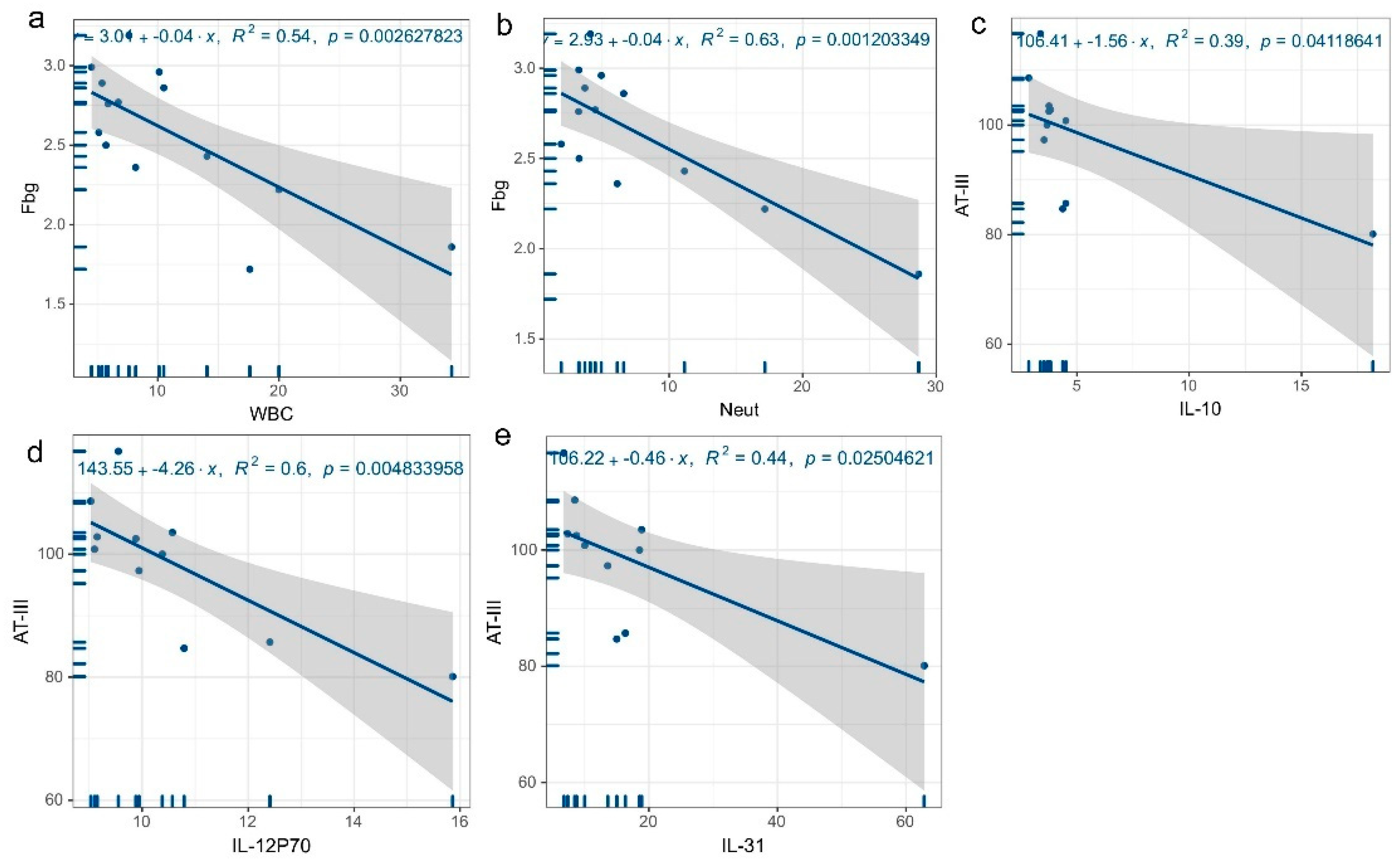
3.5. Serum SELP Levels Are Associated with Coagulation Abnormalities
3.5.1. Serum SELP Levels Were Negatively Correlated with Coagulation Factors AT-III and Fbg
3.5.2. Lower AT-III and Higher Fbg in Patients with a History of Thrombosis
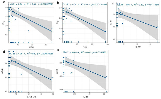
3.6. Serum SELP Promotes Coagulation Abnormalities via Inflammatory Factors
3.6.1. Inflammatory Factor Expression May Lead to Coagulation Abnormalities
3.6.2. Serum SELP Promotes the Expression of Inflammatory Factors
4. Discussion
5. Limitations
Supplementary Materials
Author Contributions
Funding
Institutional Review Board Statement
Informed Consent Statement
Data Availability Statement
Acknowledgments
Conflicts of Interest
Abbreviations
| ET | essential thrombocythemia |
| LFQ | label-free quantification |
| PRM | parallel reaction monitoring |
| IPSET | International Prognostic Score for ET |
| AT-III | antithrombin |
| GO | gene ontology |
| KEGG | Kyoto Encyclopedia of Genes and Genomes |
| PCA | principal component analysis |
| Fbg | fibrinogen concentration |
References
- Tefferi, A.; Barbui, T. Polycythemia vera and essential thrombocythemia: 2019 update on diagnosis, risk-stratification and management. Am. J. Hematol. 2019, 94, 133–143. [Google Scholar] [CrossRef] [PubMed]
- Passamonti, F.; Thiele, J.; Girodon, F.; Rumi, E.; Carobbio, A.; Gisslinger, H.; Kvasnicka, H.M.; Ruggeri, M.; Randi, M.L.; Gangat, N.; et al. A prognostic model to predict survival in 867 World Health Organization-defined essential thrombocythemia at diagnosis: A study by the International Working Group on Myelofibrosis Research and Treatment. Blood 2012, 120, 1197–1201. [Google Scholar] [CrossRef] [PubMed]
- Barbui, T.; Carobbio, A.; Rambaldi, A.; Finazzi, G. Perspectives on thrombosis in essential thrombocythemia and polycythemia vera: Is leukocytosis a causative factor? Blood 2009, 114, 759–763. [Google Scholar] [CrossRef] [PubMed]
- Pedersen, O.H.; Larsen, M.L.; Grove, E.L.; Niekerk, P.B.K.; Bønløkke, S.; Nissen, P.H.; Kristensen, S.D.; Hvas, A.-M. Platelet characteristics in patients with essential thrombocytosis. Cytom. B Clin. Cytom. 2018, 94, 918–927. [Google Scholar] [CrossRef]
- Patrono, C.; Rocca, B.; Stefano, V.D. Platelet activation and inhibition in polycythemia vera and essential thrombocythemia. Blood 2013, 121, 1701–1711. [Google Scholar] [CrossRef]
- Falanga, A.; Marchetti, M.; Vignoli, A.; Balducci, D.; Barbui, T. Leukocyte-platelet interaction in patients with essential thrombocythemia and polycythemia vera. Exp. Hematol. 2005, 33, 523–530. [Google Scholar] [CrossRef]
- Denorme, F.; Campbell, R.A. Procoagulant platelets: Novel players in thromboinflammation. Am. J. Physiol. Cell Physiol. 2022, 323, C951–C958. [Google Scholar] [CrossRef]
- Kvernberg, J.; Grove, E.L.; Ommen, H.B.; Hvas, A.M. Platelet Function and Turnover in Essential Thrombocythemia: A Systematic Review. Semin. Thromb Hemost. 2021, 47, 90–101. [Google Scholar] [CrossRef]
- Uhlmann, D.; Lauer, H.; Serr, F.; Witzigmann, H. Pathophysiological role of platelets and platelet system in acute pancreatitis. Microvasc. Res. 2008, 76, 114–123. [Google Scholar] [CrossRef]
- Vannucchi, A.; Barbui, T.; Cervantes, F.; Harrison, C.; Kiladjian, J.; Kröger, N.; Thiele, J.; Buske, C. Philadelphia chromosome-negative chronic myeloproliferative neoplasms: ESMO Clinical Practice Guidelines for diagnosis, treatment and follow-up. Ann. Oncol. 2015, 26, v85–v99. [Google Scholar] [CrossRef]
- Barbui, T.; Finazzi, G.; Carobbio, A.; Thiele, J.; Passamonti, F.; Rumi, E.; Ruggeri, M.; Rodeghiero, F.; Randi, M.L.; Bertozzi, L.; et al. Development and validation of an International Prognostic Score of thrombosis in World Health Organization-essential thrombocythemia (IPSET-thrombosis). Blood. 2012, 120, 5128–5133; quiz 5252. [Google Scholar] [CrossRef] [PubMed]
- Sankar, K.; Stein, B.L.; Rampal, R.K. Thrombosis in the Philadelphia Chromosome-Negative Myeloproliferative Neoplasms. Cancer Treat. Res. 2019, 179, 159–178. [Google Scholar] [PubMed]
- Wang, C.; Li, X.; Ning, W.; Gong, S.; Yang, F.; Fang, C.; Gong, Y.; Wu, D.; Huang, M.; Gou, Y.; et al. Multi-omic profiling of plasma reveals molecular alterations in children with COVID-19. Theranostics 2021, 11, 8008–8026. [Google Scholar] [CrossRef]
- Liu, H.; Wang, Z.; Li, H.; Li, M.; Han, B.; Qi, Y.; Wang, H.; Gao, J. Label-free Quantitative Proteomic Analysis of Cerebrospinal Fluid and Serum in Patients With Relapse-Remitting Multiple Sclerosis. Front. Genet. 2022, 13, 892491. [Google Scholar] [CrossRef] [PubMed]
- Peterson, A.C.; Russell, J.D.; Bailey, D.J.; Westphall, M.S.; Coon, J.J. Parallel reaction monitoring for high resolution and high mass accuracy quantitative, targeted proteomics. Mol. Cell. Proteom. 2012, 11, 1475–1488. [Google Scholar] [CrossRef]
- Rungjirajittranon, T.; Owattanapanich, W.; Ungprasert, P.; Siritanaratkul, N.; Ruchutrakool, T. A systematic review and meta-analysis of the prevalence of thrombosis and bleeding at diagnosis of Philadelphia-negative myeloproliferative neoplasms. BMC Cancer 2019, 19, 184. [Google Scholar] [CrossRef]
- El-Ghonemy, M.S.; El-Ashwah, S.; Denewer, M.; Soliman, E.A.; El-Baiomy, M.; Elkerdawy, H.; El-Sebaie, A. Predictive Value of Kozak Gene Polymorphism for Thrombosis in Patients with Philadelphia-Negative MPNs. Asian Pac. J. Cancer Prev. 2021, 22, 1195–1201. [Google Scholar] [CrossRef]
- Raszeja-Specht, A.; Skibowska, A.; Bieniaszewska, M.; Szutowicz, A. Relationships between thrombohemorrhagic complications and platelet function in patients with essential thrombocythaemia. Am. J. Hematol. 2001, 68, 32–36. [Google Scholar] [CrossRef]
- Zhao, L.; Wu, S.; Huang, E.; Gnatenko, D.; Bahou, W.F.; Zhu, W. Integrated micro/messenger RNA regulatory networks in essential thrombocytosis. PLoS ONE 2018, 13, e0191932. [Google Scholar] [CrossRef]
- Falet, H. New insights into the versatile roles of platelet FlnA. Platelets 2013, 24, 1–5. [Google Scholar] [CrossRef]
- Rosa, J.P.; Raslova, H.; Bryckaert, M. Filamin A: Key actor in platelet biology. Blood 2019, 134, 1279–1288. [Google Scholar] [CrossRef] [PubMed]
- De Silva, E.; Hong, F.; Falet, H.; Kim, H. Filamin A in platelets: Bridging the (signaling) gap between the plasma membrane and the actin cytoskeleton. Front. Mol. Biosci. 2022, 9, 1060361. [Google Scholar] [CrossRef] [PubMed]
- Berrou, E.; Adam, F.; Lebret, M.; Fergelot, P.; Kauskot, A.; Coupry, I.; Jandrot-Perrus, M.; Nurden, A.; Favier, R.; Rosa, J.P.; et al. Heterogeneity of platelet functional alterations in patients with filamin A mutations. Arter. Thromb. Vasc. Biol. 2013, 33, e11–e18. [Google Scholar] [CrossRef] [PubMed]
- Yeini, E.; Satchi-Fainaro, R. The role of P-selectin in cancer-associated thrombosis and beyond. Thromb. Res. 2022, 213, S22–S28. [Google Scholar] [CrossRef]
- Koyama, H.; Maeno, T.; Fukumoto, S.; Shoji, T.; Yamane, T.; Yokoyama, H.; Emoto, M.; Shoji, T.; Tahara, H.; Inaba, M.; et al. Platelet P-selectin expression is associated with atherosclerotic wall thickness in carotid artery in humans. Circulation 2003, 108, 524–529. [Google Scholar] [CrossRef]
- Xhelili, E.; Eichelberger, B.; Kopp, C.W.; Koppensteiner, R.; Panzer, S.; Gremmel, T. The Antiplatelet Effect of Clopidogrel Decreases With Patient Age. Angiology 2016, 67, 902–908. [Google Scholar] [CrossRef]
- Woollard, K.J.; Chin-Dusting, J. P-selectin antagonism in inflammatory disease. Curr. Pharm. Des. 2010, 16, 4113–4118. [Google Scholar] [CrossRef]
- Vandendries, E.R.; Furie, B.C.; Furie, B. Role of P-selectin and PSGL-1 in coagulation and thrombosis. Thromb. Haemost. 2004, 92, 459–466. [Google Scholar] [CrossRef]
- Koupenova, M.; Clancy, L.; Corkrey, H.A.; Freedman, J.E. Circulating Platelets as Mediators of Immunity, Inflammation, and Thrombosis. Circ. Res. 2018, 122, 337–351. [Google Scholar] [CrossRef]
- Barbaux, S.C.; Blankenberg, S.; Rupprecht, H.J.; Francomme, C.; Bickel, C.; Hafner, G.; Nicaud, V.; Meyer, J.; Cambien, F.; Tiret, L. Association between P-selectin gene polymorphisms and soluble P-selectin levels and their relation to coronary artery disease. Arter. Thromb. Vasc. Biol. 2001, 21, 1668–1673. [Google Scholar] [CrossRef]
- Pernerstorfer, T.; Eichler, H.G.; Stohlawetz, P.; Speiser, W.; Jilma, B. Effects of heparin and aspirin on circulating P-selectin, E-selectin and von Willebrand Factor levels in healthy men. Atherosclerosis 2001, 155, 389–393. [Google Scholar] [CrossRef] [PubMed]
- Jing, Y.; Hu, Y.; Li, H.; Wang, J.; Si, X.; Zheng, H.; Liu, J.; Liao, W.; Liao, Y.; Bin, J. Assessment of Thrombotic Risk in Atrial Fibrillation with Ultrasound Molecular Imaging of P-Selectin. Thromb. Haemost. 2018, 118, 388–400. [Google Scholar] [CrossRef] [PubMed]
- Mosad, E.; Elsayh, K.I.; Eltayeb, A.A. Tissue factor pathway inhibitor and P-selectin as markers of sepsis-induced non-overt disseminated intravascular coagulopathy. Clin. Appl. Thromb. Hemost. 2011, 17, 80–87. [Google Scholar] [CrossRef] [PubMed]
- George, R.; Bhatt, A.; Narayani, J.; Thulaseedharan, J.V.; Sivadasanpillai, H.; Tharakan, J.A. Enhanced P-selectin expression on platelet-a marker of platelet activation, in young patients with angiographically proven coronary artery disease. Mol. Cell. Biochem. 2016, 419, 125–133. [Google Scholar] [CrossRef]
- Zhou, B.R.; Pan, Y.; Zhai, Z.M. Fibrinogen and P-selectin expression in atherosclerosis model of Sprague Dawley rat. Chin. Med. J. 2011, 124, 3768–3772. [Google Scholar] [PubMed]
- Samra, N.; AlGhwass, M.; Elgawhary, S.; Hassan, M.; Bekhit, O.; Mohamed, W.; Eid, M. Serum Level of Antithrombin III (ATIII) Could Serve as a Prognostic Biomarker in Neonatal Sepsis. Fetal Pediatr. Pathol. 2019, 38, 290–298. [Google Scholar] [CrossRef]
- Xie, Y.; Zhang, Y.; Tian, R.; Jin, W.; Du, J.; Zhou, Z.; Wang, R. A prediction model of sepsis-associated acute kidney injury based on antithrombin III. Clin. Exp. Med. 2021, 21, 89–100. [Google Scholar] [CrossRef]
- ElSaadani, M.; Ahmed, S.M.; Jacovides, C.; Lopez, A.; Johnson, V.E.M.; Kaplan, L.J.; Smith, D.H.; Pascual, J.L.M. Post-traumatic brain injury antithrombin III recovers Morris water maze cognitive performance, improving cued and spatial learning. J. Trauma Acute Care Surg. 2021, 91, 108–113. [Google Scholar] [CrossRef]
- Afshari, A.; Wetterslev, J.; Brok, J.; Allingstrup, M.; Ravn, F.B.; Møller, A.M. Antithrombin III for critically ill patients. Cochrane Database Syst. Rev. 2016, 2, CD005370. [Google Scholar] [CrossRef]
- Kuroda, H.; Masuda, Y. Comparison of Protective Effects of Recombinant Antithrombin Gamma and Plasma-Derived Antithrombin on Sepsis-Induced Disseminated Intravascular Coagulation and Multiple Organ Failure. Clin. Appl. Thromb. Hemost. 2020, 26, 1076029620981630. [Google Scholar] [CrossRef]
- Lipinski, S.; Bremer, L.; Lammers, T.; Thieme, F.; Schreiber, S.; Rosenstiel, P. Coagulation and inflammation. Molecular insights and diagnostic implications. Hamostaseologie 2011, 31, 94–102, 104. [Google Scholar] [CrossRef] [PubMed]
- Pajkrt, D.; van der Poll, T.; Levi, M.; Cutler, D.L.; Affrime, M.B.; van den Ende, A.; ten Cate, J.W.; Deventer, S.J. Interleukin-10 inhibits activation of coagulation and fibrinolysis during human endotoxemia. Blood 1997, 89, 2701–2705. [Google Scholar] [CrossRef] [PubMed]
- Lauw, F.N.; Dekkers, P.E.; te Velde, A.A.T.; Speelman, P.; Levi, M.; Kurimoto, M.; Hack, C.E.; Van Deventer, S.J.H.; Van Der Poll, T. Interleukin-12 induces sustained activation of multiple host inflammatory mediator systems in chimpanzees. J. Infect. Dis. 1999, 179, 646–652. [Google Scholar] [CrossRef] [PubMed]
- Portielje, J.E.; Kruit, W.H.; Eerenberg, A.J.; Schuler, M.; Sparreboom, A.; Lamers, C.H.J.; Bolhuis, R.L.H.; Stoter, G.; Huber, C.; Hack, C.E. Interleukin 12 induces activation of fibrinolysis and coagulation in humans. Br. J. Haematol. 2001, 112, 499–505. [Google Scholar] [CrossRef] [PubMed]
- Andoh, T.; Li, S.; Uta, D. Involvement of thromboxane A2 in interleukin-31-induced itch-associated response in mice. Pharmacol. Rep. 2018, 70, 251–257. [Google Scholar] [CrossRef] [PubMed]
- Xiong, J.; Ma, F.; Ding, N.; Xu, L.; Ma, S.; Yang, A.; Hao, Y.; Zhang, H.; Jiang, Y. miR-195-3p alleviates homocysteine-mediated atherosclerosis by targeting IL-31 through its epigenetics modifications. Aging Cell 2021, 20, e13485. [Google Scholar] [CrossRef]
- Feng, Y.; Ye, D.; Wang, Z.; Pan, H.; Lu, X.; Wang, M.; Xu, Y.; Yu, J.; Zhang, J.; Zhao, M.; et al. The Role of Interleukin-6 Family Members in Cardiovascular Diseases. Front. Cardiovasc. Med. 2022, 9, 818890. [Google Scholar] [CrossRef]
- Di Salvo, E.; Allegra, A.; Casciaro, M.; Gangemi, S. IL-31, itch and hematological malignancies. Clin. Mol. Allergy 2021, 19, 8. [Google Scholar] [CrossRef]
- Di Salvo, E.; Ventura-Spagnolo, E.; Casciaro, M.; Navarra, M.; Gangemi, S. IL-33/IL-31 Axis: A Potential Inflammatory Pathway. Mediat. Inflamm. 2018, 2018, 3858032. [Google Scholar] [CrossRef]









| Title | Number |
|---|---|
| Total spectrums | 2,833,072 |
| Matched spectrums | 610,071 |
| Peptides | 13,951 |
| Unique peptides | 12,376 |
| Identified proteins | 1890 |
| Quantifiable proteins | 1754 |
| Protein | Relative Protein Abundance | ||
|---|---|---|---|
| Health Group | ET Group | p (Health vs. ET Group) | |
| GPIbα | 0.52 ± 0.19 | 1.53 ± 0.78 | 0.0000 |
| SELP | 0.41 ± 0.12 | 1.49 ± 0.77 | 0.0000 |
| PF4 | 0.58 ± 0.34 | 1.54 ± 0.76 | 0.0000 |
| MMP1 | 0.17 ± 0.09 | 1.39 ± 0.71 | 0.0000 |
| FLNA | 0.39 ± 0.24 | 1.41 ± 0.83 | 0.0001 |
| COL1A1 | 1.13 ± 0.54 | 0.98 ± 0.22 | 0.6670 |
Disclaimer/Publisher’s Note: The statements, opinions and data contained in all publications are solely those of the individual author(s) and contributor(s) and not of MDPI and/or the editor(s). MDPI and/or the editor(s) disclaim responsibility for any injury to people or property resulting from any ideas, methods, instructions or products referred to in the content. |
© 2023 by the authors. Licensee MDPI, Basel, Switzerland. This article is an open access article distributed under the terms and conditions of the Creative Commons Attribution (CC BY) license (https://creativecommons.org/licenses/by/4.0/).
Share and Cite
Wang, D.; Zhao, P.; Lv, Y.; Ming, J.; Wang, Z.; Yang, E.; Li, Y.; Wang, M.; Niu, J.; Zhang, Y.; et al. Proteomic-Based Platelet Activation-Associated Protein SELP May Be a Novel Biomarker for Coagulation and Prognostic in Essential Thrombocythemia. J. Clin. Med. 2023, 12, 1078. https://doi.org/10.3390/jcm12031078
Wang D, Zhao P, Lv Y, Ming J, Wang Z, Yang E, Li Y, Wang M, Niu J, Zhang Y, et al. Proteomic-Based Platelet Activation-Associated Protein SELP May Be a Novel Biomarker for Coagulation and Prognostic in Essential Thrombocythemia. Journal of Clinical Medicine. 2023; 12(3):1078. https://doi.org/10.3390/jcm12031078
Chicago/Turabian StyleWang, Dehao, Pei Zhao, Yan Lv, Jing Ming, Ziqing Wang, Erpeng Yang, Yumeng Li, Mingjing Wang, Jicong Niu, Yanyu Zhang, and et al. 2023. "Proteomic-Based Platelet Activation-Associated Protein SELP May Be a Novel Biomarker for Coagulation and Prognostic in Essential Thrombocythemia" Journal of Clinical Medicine 12, no. 3: 1078. https://doi.org/10.3390/jcm12031078
APA StyleWang, D., Zhao, P., Lv, Y., Ming, J., Wang, Z., Yang, E., Li, Y., Wang, M., Niu, J., Zhang, Y., Sun, Y., Chen, Y., Chen, K., Chen, Z., Liu, W., & Hu, X. (2023). Proteomic-Based Platelet Activation-Associated Protein SELP May Be a Novel Biomarker for Coagulation and Prognostic in Essential Thrombocythemia. Journal of Clinical Medicine, 12(3), 1078. https://doi.org/10.3390/jcm12031078

