Ischemic Stroke Induces Skeletal Muscle Damage and Alters Transcriptome Profile in Rats
Abstract
1. Introduction
2. Materials and Methods
2.1. Animals
2.2. MCAO Model in Rats
2.2.1. Neurological Deficit Tests
2.2.2. Tolerance and Capability of Exercise
2.2.3. Muscle Electrical Signal Acquisition
2.2.4. Evaluation of Cerebral Infarct Size
2.2.5. Length and Weight of Soleus Muscle
2.2.6. Hematoxylin and Eosin (H&E) Staining
2.2.7. mRNA Sequencing and Analysis Methods
2.2.8. Mitochondrial Membrane Potential Determination
2.2.9. Immunohistochemical Analysis
2.2.10. Western Blot Analysis
2.3. Statistical Analysis
3. Results
3.1. Reduction in Limb Function after Stroke
3.2. The Pathological Damage on Skeletal Muscle
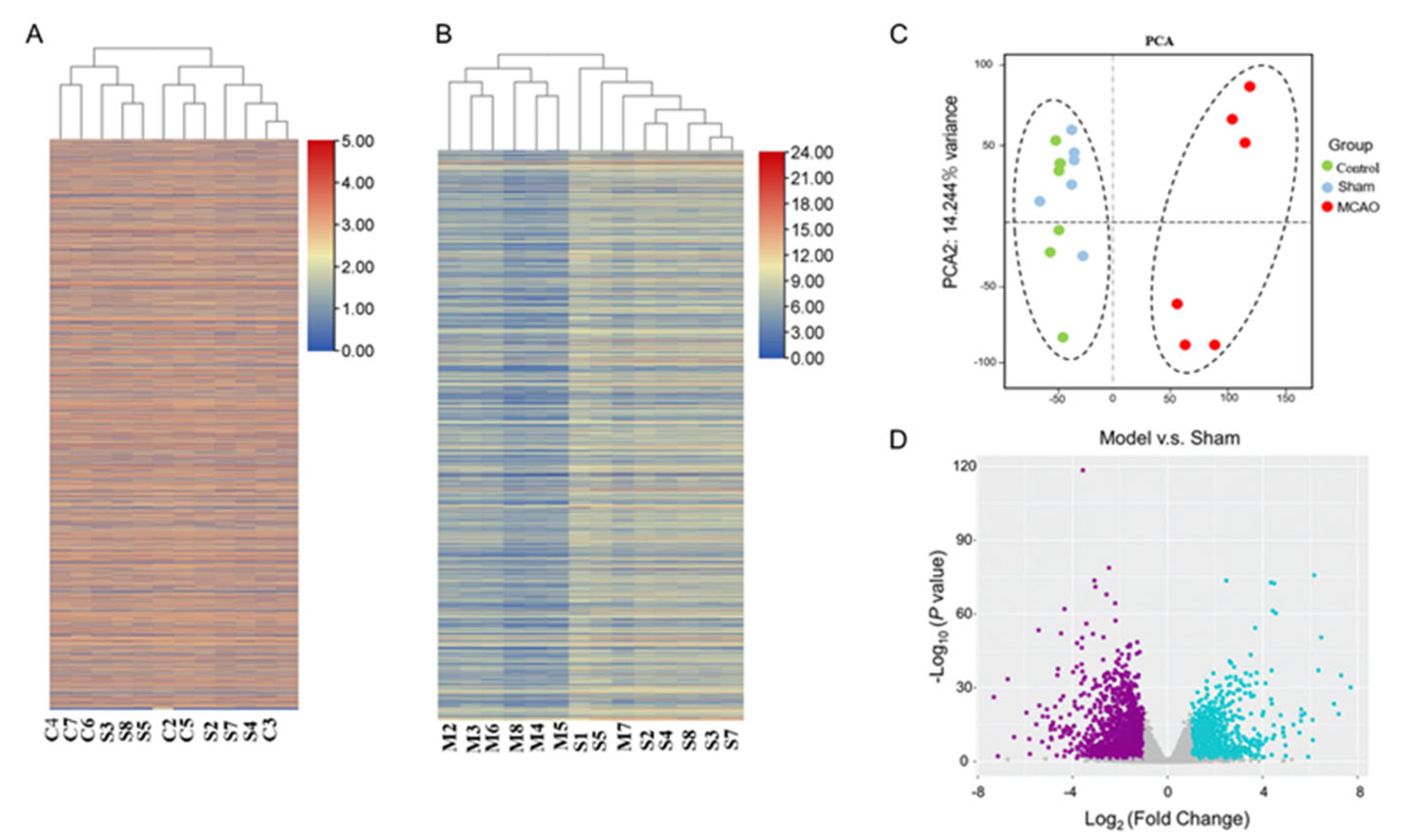
3.3. Alterations of the Transcriptome in Skeletal Muscle after Stroke
3.4. Mitochondrial Dysfunction
3.5. Stroke-Induced Autophagic Processes in Soleus Muscle
4. Discussion
5. Conclusions
Supplementary Materials
Author Contributions
Funding
Institutional Review Board Statement
Informed Consent Statement
Data Availability Statement
Conflicts of Interest
References
- Kikkert, W.J.; Delewi, R.; Ouweneel, D.M.; van Nes, S.H.; Vis, M.M.; Baan, J., Jr.; Koch, K.T.; Dangas, G.D.; Mehran, R.; de Winter, R.J.; et al. Prognostic value of access site and nonaccess site bleeding after percutaneous coronary intervention: A cohort study in st-segment elevation myocardial infarction and comprehensive meta-analysis. JACC Cardiovasc. Interv. 2014, 7, 622–630. [Google Scholar] [CrossRef] [PubMed]
- Mendelson, S.J.; Prabhakaran, S. Diagnosis and management of transient ischemic attack and acute ischemic stroke: A review. JAMA 2021, 325, 1088–1098. [Google Scholar] [CrossRef] [PubMed]
- Collaborators, G.S. Global, regional, and national burden of stroke and its risk factors, 1990–2019: A systematic analysis for the global burden of disease study 2019. Lancet Neurol. 2021, 20, 795–820. [Google Scholar] [CrossRef]
- Ding, Q.; Liu, S.; Yao, Y.; Liu, H.; Cai, T.; Han, L. Global, regional, and national burden of ischemic stroke, 1990–2019. Neurology 2022, 98, e279–e290. [Google Scholar] [CrossRef] [PubMed]
- Chen, C.J.; Ding, D.; Starke, R.M.; Mehndiratta, P.; Crowley, R.W.; Liu, K.C.; Southerland, A.M.; Worrall, B.B. Endovascular vs medical management of acute ischemic stroke. Neurology 2015, 85, 1980–1990. [Google Scholar] [CrossRef]
- Endres, M.; Moro, M.A.; Nolte, C.H.; Dames, C.; Buckwalter, M.S.; Meisel, A. Immune pathways in etiology, acute phase, and chronic sequelae of ischemic stroke. Circ. Res. 2022, 130, 1167–1186. [Google Scholar] [CrossRef]
- Lin, H.B.; Li, F.X.; Zhang, J.Y.; You, Z.J.; Xu, S.Y.; Liang, W.B.; Zhang, H.F. Cerebral-cardiac syndrome and diabetes: Cardiac damage after ischemic stroke in diabetic state. Front. Immunol. 2021, 12, 737170. [Google Scholar] [CrossRef]
- Zhang, S.R.; Phan, T.G.; Sobey, C.G. Targeting the immune system for ischemic stroke. Trends Pharmacol. Sci. 2021, 42, 96–105. [Google Scholar] [CrossRef]
- Han, B.; Jiang, W.; Cui, P.; Zheng, K.; Dang, C.; Wang, J.; Li, H.; Chen, L.; Zhang, R.; Wang, Q.M.; et al. Microglial pgc-1α protects against ischemic brain injury by suppressing neuroinflammation. Genome Med. 2021, 13, 47. [Google Scholar] [CrossRef]
- Li, C.; Zhao, Z.; Luo, Y.; Ning, T.; Liu, P.; Chen, Q.; Chu, Y.; Guo, Q.; Zhang, Y.; Zhou, W.; et al. Macrophage-disguised manganese dioxide nanoparticles for neuroprotection by reducing oxidative stress and modulating inflammatory microenvironment in acute ischemic stroke. Adv. Sci. 2021, 8, e2101526. [Google Scholar] [CrossRef]
- An, J.Q.; Cheng, Y.W.; Guo, Y.C.; Wei, M.; Gong, M.J.; Tang, Y.L.; Yuan, X.Y.; Song, W.F.; Mu, C.Y.; Zhang, A.F.; et al. Safety and efficacy of remote ischemic postconditioning after thrombolysis in patients with stroke. Neurology 2020, 95, e3355–e3363. [Google Scholar] [CrossRef]
- Hegland, K.W.; Davenport, P.W.; Brandimore, A.E.; Singletary, F.F.; Troche, M.S. Rehabilitation of swallowing and cough functions following stroke: An expiratory muscle strength training trial. Arch. Phys. Med. Rehabil. 2016, 97, 1345–1351. [Google Scholar] [CrossRef]
- Minn, Y.K.; Suk, S.H. Higher skeletal muscle mass may protect against ischemic stroke in community-dwelling adults without stroke and dementia: The present project. BMC Geriatr. 2017, 17, 45. [Google Scholar] [CrossRef]
- Veltkamp, R.; Pearce, L.A.; Korompoki, E.; Sharma, M.; Kasner, S.E.; Toni, D.; Ameriso, S.F.; Mundl, H.; Tatlisumak, T.; Hankey, G.J.; et al. Characteristics of recurrent ischemic stroke after embolic stroke of undetermined source: Secondary analysis of a randomized clinical trial. JAMA Neurol. 2020, 77, 1233–1240. [Google Scholar] [CrossRef]
- Scherbakov, N.; Sandek, A.; Valentova, M.; Mayer, A.; von Haehling, S.; Jankowska, E.; Anker, S.D.; Doehner, W. Iron deficiency and reduced muscle strength in patients with acute and chronic ischemic stroke. J. Clin. Med. 2022, 11, 595. [Google Scholar] [CrossRef]
- Stephan, J.S.; Sleiman, S.F. Exercise factors released by the liver, muscle, and bones have promising therapeutic potential for stroke. Front. Neurol. 2021, 12, 600365. [Google Scholar] [CrossRef]
- Chen, J.; Cui, C.; Yang, X.; Xu, J.; Venkat, P.; Zacharek, A.; Yu, P.; Chopp, M. Mir-126 affects brain-heart interaction after cerebral ischemic stroke. Transl. Stroke Res. 2017, 8, 374–385. [Google Scholar] [CrossRef]
- Chen, J.; Gong, J.; Chen, H.; Li, X.; Wang, L.; Qian, X.; Zhou, K.; Wang, T.; Jiang, S.; Li, L.; et al. Ischemic stroke induces cardiac dysfunction and alters transcriptome profile in mice. BMC Genom. 2021, 22, 641. [Google Scholar] [CrossRef]
- Meloux, A.; Rigal, E.; Rochette, L.; Cottin, Y.; Bejot, Y.; Vergely, C. Ischemic stroke increases heart vulnerability to ischemia-reperfusion and alters myocardial cardioprotective pathways. Stroke 2018, 49, 2752–2760. [Google Scholar] [CrossRef]
- Gulli, G.; Markus, H.S. The use of fast and abcd2 scores in posterior circulation, compared with anterior circulation, stroke and transient ischemic attack. J. Neurol. Neurosurg. Psychiatry 2012, 83, 228–229. [Google Scholar] [CrossRef]
- Fluri, F.S.M.K.; Kleinschnitz, C. Animal models of ischemic stroke and their application in clinical research. Drug Des. Dev. Ther. 2015, 9, 3445–3454. [Google Scholar] [CrossRef]
- Li, L.R.W.; Ke, Z.; Hu, X.; Yip, S.P.; Tong, K.Y. Muscle activation changes during body weight support treadmill training after focal cortical ischemia: A rat hindlimb model. J. Electromyogr. Kinesiol. Off. J. Int. Soc. Electrophysiol. Kinesiol. 2011, 21, 318–326. [Google Scholar] [CrossRef] [PubMed]
- McBride, D.W.; Zhang, J.H. Precision stroke animal models: The permanent mcao model should be the primary model, not transient mcao. Transl. Stroke Res. 2017, 8, 397–404. [Google Scholar] [CrossRef] [PubMed]
- Bachour, S.P.H.M.; Bachour, O.; Sweis, B.M.; Mahmoudi, J.; Brekke, J.A.; Divani, A.A. Comparisons between garcia, modo, and longa rodent stroke scales: Optimizing resource allocation in rat models of focal middle cerebral artery occlusion. J. Neurol. Sci. 2016, 364, 136–140. [Google Scholar] [CrossRef] [PubMed]
- Pang, Q.Z.H.; Chen, Z.; Wu, Y.; Bai, M.; Liu, Y.; Zhao, Y.; Tu, F.; Liu, C.; Chen, X. Role of caveolin-1/vascular endothelial growth factor pathway in basic fibroblast growth factor-induced angiogenesis and neurogenesis after treadmill training following focal cerebral ischemia in rats. Brain Res. 2017, 1663, 9–19. [Google Scholar] [CrossRef]
- Barbe, M.F.; Hilliard, B.A.; Fisher, P.W.; White, A.R.; Delany, S.P.; Iannarone, V.J.; Harris, M.Y.; Amin, M.; Cruz, G.E.; Popoff, S.N. Blocking substance p signaling reduces musculotendinous and dermal fibrosis and sensorimotor declines in a rat model of overuse injury. Connect. Tissue Res. 2020, 61, 604–619. [Google Scholar] [CrossRef]
- Coutinho, A.B.B.; Jotta, B.; Werneck-de-Castro, J.P.; Pino, A.V.; Souza, M.N. Invasive electrical impedance myography at different levels of contraction of gastrocnemius muscle of rat. Rev. Sci. Instrum. 2020, 91, 084130. [Google Scholar] [CrossRef]
- Onufriev, M.V.; Moiseeva, Y.V.; Zhanina, M.Y.; Lazareva, N.A.; Gulyaeva, N.V. A comparative study of koizumi and longa methods of intraluminal filament middle cerebral artery occlusion in rats: Early corticosterone and inflammatory response in the hippocampus and frontal cortex. Int. J. Mol. Sci. 2021, 22, 13544. [Google Scholar] [CrossRef]
- Shi, Y.H.; Zhang, X.L.; Ying, P.; Wu, Z.; Lin, L.; Chen, W.; Zheng, G.; Zhu, W. Neuroprotective effect of astragaloside iv on cerebral ischemia/reperfusion injury rats through sirt1/mapt pathway. Front. Pharmacol. 2021, 12, 639898. [Google Scholar] [CrossRef]
- Zbreski, M.G.; Helwig, B.G.; Mitchell, K.E.; Musch, T.I.; Weiss, M.L.; McAllister, R.M. Effects of cyclosporine-a on rat soleus muscle fiber size and phenotype. Med. Sci. Sport. Exerc. 2006, 38, 833–839. [Google Scholar] [CrossRef]
- Shengchen, W.; Jing, L.; Yu, Y.; Yue, W.; Shi, X. Polystyrene microplastics-induced ros overproduction disrupts the skeletal muscle regeneration by converting myoblasts into adipocytes. J. Hazard. Mater. 2021, 417, 125962. [Google Scholar] [CrossRef]
- Guo, H.; Zhang, Y.; Han, T.; Cui, X.; Lu, X. Chronic intermittent hypoxia aggravates skeletal muscle aging by down-regulating klc1/grx1 expression via wnt/beta-catenin pathway. Arch. Gerontol. Geriatr. 2021, 96, 104460. [Google Scholar] [CrossRef]
- Langmead, B.; Trapnell, C.; Pop, M.; Salzberg, S.L. Ultrafast and memory-efficient alignment of short DNA sequences to the human genome. Genome Biol. 2009, 10, R25. [Google Scholar] [CrossRef]
- Wang, L.; Wang, S.; Li, W. Rseqc: Quality control of rna-seq experiments. Bioinformatics. 2012, 28, 2184–2185. [Google Scholar] [CrossRef]
- Zheng, Q.; Liu, P.; Gao, G.; Yuan, J.; Wang, P.; Huang, J.; Xie, L.; Lu, X.; Di, F.; Tong, T.; et al. Mitochondrion-processed terc regulates senescence without affecting telomerase activities. Protein Cell 2019, 10, 631–648. [Google Scholar] [CrossRef]
- Xiong, S.; Sun, H.J.; Cao, L.; Zhu, M.; Liu, T.; Wu, Z.; Bian, J.S. Stimulation of na(+)/k(+)-atpase with an antibody against its 4(th) extracellular region attenuates angiotensin ii-induced h9c2 cardiomyocyte hypertrophy via an ampk/sirt3/ppargamma signaling pathway. Oxidat. Med. Cell. Longev. 2019, 2019, 4616034. [Google Scholar] [CrossRef]
- Huang, T.; Xu, T.; Wang, Y.; Zhou, Y.; Yu, D.; Wang, Z.; He, L.; Chen, Z.; Zhang, Y.; Davidson, D.; et al. Cannabidiol inhibits human glioma by induction of lethal mitophagy through activating trpv4. Autophagy 2021, 17, 3592–3606. [Google Scholar] [CrossRef]
- Zhao, Q.; Hao, C.; Wei, J.; Huang, R.; Li, C.; Yao, W. Bone marrow-derived mesenchymal stem cells attenuate silica-induced pulmonary fibrosis by inhibiting apoptosis and pyroptosis but not autophagy in rats. Ecotoxicol. Environ. Saf. 2021, 216, 112181. [Google Scholar] [CrossRef]
- Sions, J.M.; Tyrell, C.M.; Knarr, B.A.; Jancosko, A.; Binder-Macleod, S.A. Age- and stroke-related skeletal muscle changes: A review for the geriatric clinician. J. Geriatr. Phys. Ther. 2012, 35, 155–161. [Google Scholar] [CrossRef]
- Liu, W.J.; Lin, L.F.; Chiang, S.; Lu, L.; Chen, C.; Lin, C. Impacts of stroke on muscle perceptions and relationships with the motor and functional performance of the lower extremities. Sensors 2021, 21, 4740. [Google Scholar] [CrossRef]
- Kostka, J.; Niwald, M.; Guligowska, A.; Kostka, T.; Miller, E. Muscle power, contraction velocity and functional performance after stroke. Brain Behav. 2019, 9, e01243. [Google Scholar] [CrossRef] [PubMed]
- Paudyal, A.; Degens, H.; Baan, G.C.; Noort, W.; Slevin, M.; van Wegen, E.; Kwakkel, G.; Maas, H. Changes in muscle-tendon unit length-force characteristics following experimentally induced photothrombotic stroke cannot be explained by changes in muscle belly structure. Eur. J. Appl. Physiol. 2021, 121, 2509–2519. [Google Scholar] [CrossRef] [PubMed]
- Joanisse, S.; Nederveen, J.P.; Snijders, T.; McKay, B.R.; Parise, G. Skeletal muscle regeneration, repair and remodelling in aging: The importance of muscle stem cells and vascularization. Gerontology 2017, 63, 91–100. [Google Scholar] [CrossRef] [PubMed]
- Beyaert, C.; Vasa, R.; Frykberg, G.E. Gait post-stroke: Pathophysiology and rehabilitation strategies. Neurophysiol. Clin. Clin. Neurophysiol. 2015, 45, 335–355. [Google Scholar] [CrossRef]
- Ohyama, K.; Watanabe, M.; Nosaki, Y.; Hara, T.; Iwai, K.; Mokuno, K. Correlation between skeletal muscle mass deficit and poor functional outcome in patients with acute ischemic stroke. J. Stroke Cerebrovasc. Dis. Off. J. Natl. Stroke Assoc. 2020, 29, 104623. [Google Scholar] [CrossRef]
- Prabhakaran, S.; Zarahn, E.; Riley, C.; Speizer, A.; Chong, J.Y.; Lazar, R.M.; Marshall, R.S.; Krakauer, J.W. Inter-individual variability in the capacity for motor recovery after ischemic stroke. Neurorehabilit. Neural Repair 2008, 22, 64–71. [Google Scholar] [CrossRef]
- Monjo, H.F.Y.; Asai, T.; Ohshima, K.; Kubo, H.; Tajitsu, H.; Koyama, S. Changes in muscle thickness and echo intensity in chronic stroke survivors: A 2-year longitudinal study. J. Clin. Neurol. 2022, 18, 308–314. [Google Scholar] [CrossRef]
- Kołcz, A.; Urbacka-Josek, J.; Kowal, M.; Dymarek, R.; Paprocka-Borowicz, M. Evaluation of postural stability and transverse abdominal muscle activity in overweight post-stroke patients: A prospective, observational study. Diabetes Metab. Syndr. Obes. Targets Ther. 2020, 13, 451–462. [Google Scholar] [CrossRef]
- Karthikbabu, S.; Chakrapani, M.; Ganeshan, S.; Rakshith, K.C.; Nafeez, S.; Prem, V. A review on assessment and treatment of the trunk in stroke: A need or luxury. Neural Regen. Res. 2012, 7, 1974–1977. [Google Scholar] [CrossRef]






| Abbreviated Name | Full Name |
|---|---|
| MCAO | Middle cerebral artery occlusion |
| SD | Sprague Dawley rats |
| CCA | Common carotid artery |
| ECA | External carotid artery |
| ICA | Internal carotid artery |
| PBS | Phosphate Buffered Saline |
| HBSS | Hank’s Balanced Salt Solution |
| JC-1 | Mitochondrial membrane potential assay kit with JC-1 |
| PVDF | Polyvinylidene fluoride |
| ECL | Enhanced chemiluminescence |
| TTC | Triphenyltetrazolium chloride |
| TEM | Transmission electron microscopy |
| H&E | Hematoxylin-eosin staining |
| Drp1 | Dynamin related protein 1 |
| Mfn2 | Mitofusin 2 |
| p62 | Sequestosome-1 |
| Beclin-1 | Myosin-like BCL2 interacting protein |
| ATG5 | Autophagy related 5 homolog |
| Pink | PTEN induced putative kinase 1 |
| GAPDH | Glyceraldehyde-3-phosphate dehydrogenase |
Disclaimer/Publisher’s Note: The statements, opinions and data contained in all publications are solely those of the individual author(s) and contributor(s) and not of MDPI and/or the editor(s). MDPI and/or the editor(s) disclaim responsibility for any injury to people or property resulting from any ideas, methods, instructions or products referred to in the content. |
© 2023 by the authors. Licensee MDPI, Basel, Switzerland. This article is an open access article distributed under the terms and conditions of the Creative Commons Attribution (CC BY) license (https://creativecommons.org/licenses/by/4.0/).
Share and Cite
Qi, H.; Li, X.; Zhang, X.; Li, B.; Tian, D.; Wang, D.; Yang, R.; Zeng, N. Ischemic Stroke Induces Skeletal Muscle Damage and Alters Transcriptome Profile in Rats. J. Clin. Med. 2023, 12, 547. https://doi.org/10.3390/jcm12020547
Qi H, Li X, Zhang X, Li B, Tian D, Wang D, Yang R, Zeng N. Ischemic Stroke Induces Skeletal Muscle Damage and Alters Transcriptome Profile in Rats. Journal of Clinical Medicine. 2023; 12(2):547. https://doi.org/10.3390/jcm12020547
Chicago/Turabian StyleQi, Hu, Xiangyu Li, Xiumeng Zhang, Bin Li, Dan Tian, Dejian Wang, Ruocong Yang, and Nan Zeng. 2023. "Ischemic Stroke Induces Skeletal Muscle Damage and Alters Transcriptome Profile in Rats" Journal of Clinical Medicine 12, no. 2: 547. https://doi.org/10.3390/jcm12020547
APA StyleQi, H., Li, X., Zhang, X., Li, B., Tian, D., Wang, D., Yang, R., & Zeng, N. (2023). Ischemic Stroke Induces Skeletal Muscle Damage and Alters Transcriptome Profile in Rats. Journal of Clinical Medicine, 12(2), 547. https://doi.org/10.3390/jcm12020547

