Statin Use in Relation to COVID-19 and Other Respiratory Infections: Muscle and Other Considerations
Abstract
1. Introduction
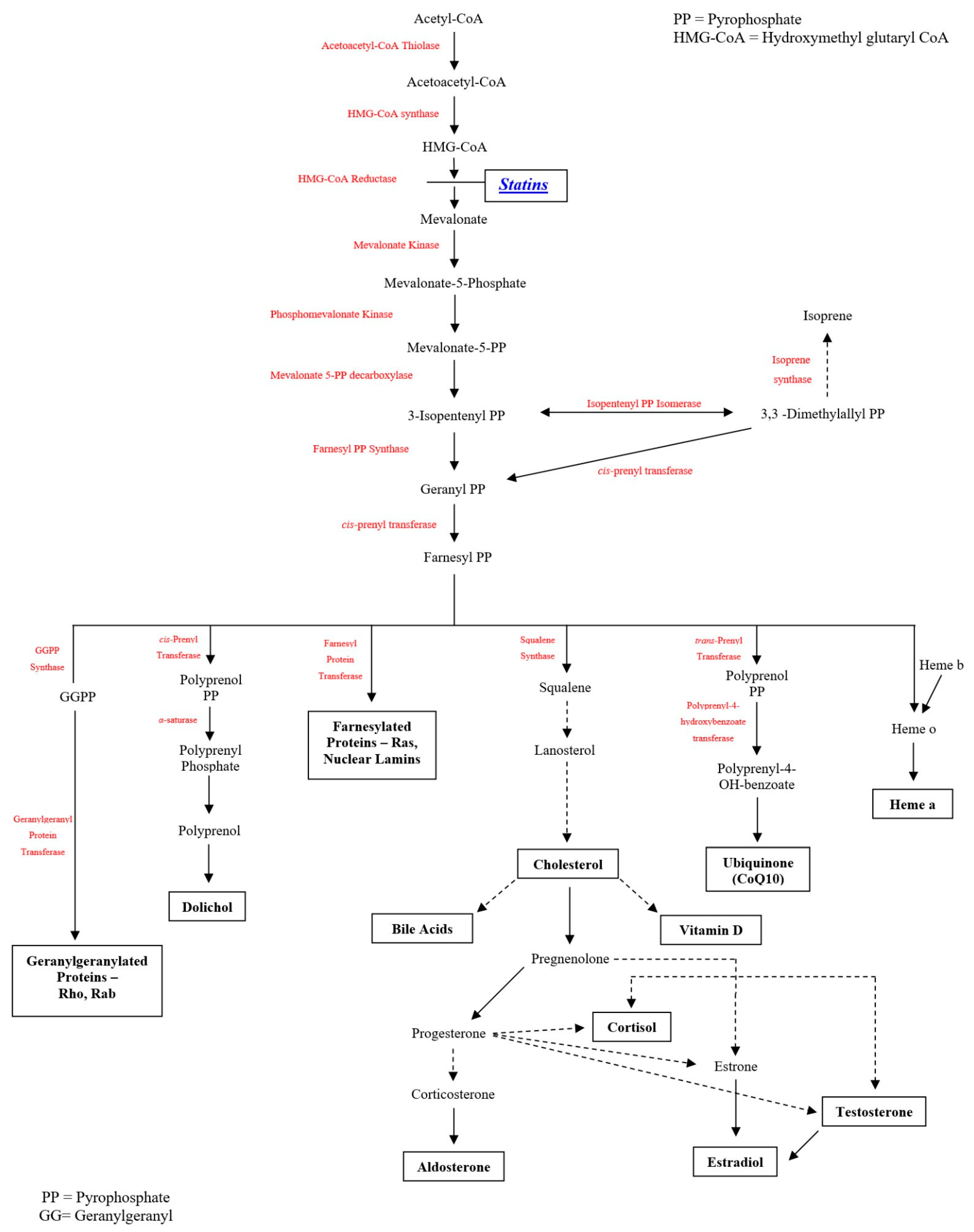
2. Statins
3. COVID-19 (SARS-CoV-2 Infection)
4. Statins and COVID-19 Outcomes: Observational Studies and Randomized Controlled Trials
| First Author | N | Population | % on Statins | Outcomes | Measure | Results | 95% CI | p |
|---|---|---|---|---|---|---|---|---|
| Daniels et al. (2020) [54] | 170 | Adult patients hospitalized with COVID-19, at UC San Diego Health | 27%, on admission | Reduced risk of severe COVID-19 | OR | 0.29 | 0.11–0.71 | p < 0.01 |
| Faster time to recovery among those without severe disease | HR | 2.69 | 1.36–5.33 | p < 0.01 | ||||
| Zhang et al. (2020) [55] | 13,981 | Adult hospitalized patients with COVID-19, in Hubei Province, China | 8.7% | Cox time-varying model: All-cause mortality | HR | 0.63 | 0.48–0.84 | p = 0.001 |
| Mixed-effects Cox model: All-cause mortality | 0.58 | 0.43–0.80 | p = 0.001 | |||||
| Grasselli et al. (2020) [64] | 3988 | Adult hospitalized patients with COVID-19, in Italy | 12% | Multivariable Cox proportional hazards regression analysis: mortality | HR | 0.98 | 0.81–1.20 | p = 0.87 |
| Ayeh et al. (2021) [68] | 4447 | Adult hospitalized patients with COVID-19, at John Hopkins Medical Institutions | 13.4% | Mortality | RR | 1.00 | 0.99–1.01 | p = 0.928 |
| Severe Infection | 1.18 | 1.11–1.27 | p < 0.001 | |||||
| Cariou et al. (2021) [69] | 2449 | Adult hospitalized patients with COVID-19 and Type 2 Diabetes, from CORONADO study | 49% | 7-day mortality | OR | 1.74 | 1.13–2.65 | N/A |
| 28-day mortality | 1.46 | 1.08–1.95 | ||||||
| Israel et al. (2020) [56] | 6530 | Adult hospitalized patients with COVID-19, in Israel | 5.0% | Hospitalization | OR | 0.673 | 0.596–0.758 | p < 0.001 |
| Meta-analyses | ||||||||
| Vahedian-Azimi et al. (2021) [57] | 32,715 (24 studies total) | Varies by study | Varies by study | Pre-hospital use of statins: mortality (n = 18 studies) | OR | 0.77 | 0.60–0.98 | N/A |
| In-hospital use of statins: mortality (n = 3 studies) | 0.40 | 0.22–0.73 | ||||||
| Wu et al. (2021) [58] | (22 studies total) | Varies by study | Varies by study | Pre-hospital use of statins: mortality | RR | 0.69 | 0.56–0.84 | p < 0.001 |
| In-hospital use of statins: mortality | 0.57 | 0.54–0.60 | p < 0.001 | |||||
| Vahedian-Azimi et al. (2021)—Follow-up [59] | 3,238,508 (47 studies total) | Varies by study | Varies by study | Pre-hospital use of statins: mortality (n = 29 studies) | OR | 1.06 | 0.82–1.37 | p = 0.670 |
| In-hospital use of statins: mortality (n = 7 studies) | 0.54 | 0.50–0.58 | p < 0.001 | |||||
| Kow et al. (2020) [60] | Four studies | Varies by study | Varies by study | “Fatal or severe” COVID-19 outcomes | HR | 0.70 | 0.53–0.94 | N/A |
| Pal et al. (2021) [65] | 19,988 (14 studies total) | Varies by study | Varies by study | Unadjusted analysis: statin use not associated with improved clinical outcomes | OR | 1.02 | 0.69–1.50 | p = 0.94 |
| Adjusted analysis: statin found to reduce risk of adverse outcomes | 0.51 | 0.41–-0.63 | p < 0.0005 | |||||
| Hariyanto et al. (2020) [67] | 3449 (Nine studies total) | Varies by study | Varies by study | Severe outcomes | OR | 1.64 | 0.51–5.23 | p = 0.41 |
| Mortality | 0.78 | 0.50–1.21 | p = 0.26 | |||||
5. Cholesterol and Infection
6. Statins in COVID-19 High-Risk Groups
7. Statins and Muscle: Airways and Heart
7.1. Skeletal Muscle (Airway Dilator Muscles and Muscles of Respiration)
7.2. Cardiac Muscle
8. Statins and COVID-19: Effects on Liver
9. Statin Effects on Testosterone: Implications for Muscle, as Well as Viral Entry to Cells, in Acute COVID-19
10. Rhabdomyolysis
11. Statin Risk–Benefit in Groups at High Risk for Adverse COVID-19 Outcomes
12. Statins and Long-COVID, Also Known as Post-COVID Syndrome
13. Summary
14. Conclusions
Supplementary Materials
Author Contributions
Funding
Institutional Review Board Statement
Informed Consent Statement
Data Availability Statement
Acknowledgments
Conflicts of Interest
References
- Rationale for Consideration of Statins for COVID-19 Patients. Available online: https://www.massgeneral.org/assets/MGH/pdf/news/coronavirus/covid-19_domID_statin.pdf (accessed on 4 October 2020).
- Ridker, P.M.; Danielson, E.; Fonseca, F.A.; Genest, J.; Gotto, A.M., Jr.; Kastelein, J.J.; Koenig, W.; Libby, P.; Lorenzatti, A.J.; MacFadyen, J.G.; et al. Rosuvastatin to prevent vascular events in men and women with elevated C-reactive protein. N. Engl. J. Med. 2008, 359, 2195–2207. [Google Scholar] [CrossRef] [PubMed]
- Scandinavian Simvastatin Survival Study Group. Randomised trial of cholesterol lowering in 4444 patients with coronary heart disease: The Scandinavian Simvastatin Survival Study (4S). Lancet 1994, 344, 1383–1389. [Google Scholar]
- Long, B.; Brady, W.J.; Koyfman, A.; Gottlieb, M. Cardiovascular complications in COVID-19. Am. J. Emerg. Med. 2020, 38, 1504–1507. [Google Scholar] [CrossRef] [PubMed]
- Reiner, Z.; Hatamipour, M.; Banach, M.; Pirro, M.; Al-Rasadi, K.; Jamialahmadi, T.; Radenkovic, D.; Montecucco, F.; Sahebkar, A. Statins and the COVID-19 main protease: In silico evidence on direct interaction. Arch. Med. Sci. 2020, 16, 490–496. [Google Scholar] [CrossRef]
- Dalakas, M.C. Complement in autoimmune inflammatory myopathies, the role of myositis-associated antibodies, COVID-19 associations, and muscle amyloid deposits. Expert Rev. Clin. Immunol. 2022, 18, 413–423. [Google Scholar] [CrossRef]
- Veyseh, M.; Koyoda, S.; Ayesha, B. COVID-19 IgG-related autoimmune inflammatory necrotizing myositis. BMJ Case Rep. 2021, 14, e239457. [Google Scholar] [CrossRef]
- De Marco, G.; Giryes, S.; Williams, K.; Alcorn, N.; Slade, M.; Fitton, J.; Nizam, S.; Smithson, G.; Iqbal, K.; Tran, G.; et al. A Large Cluster of New Onset Autoimmune Myositis in the Yorkshire Region Following SARS-CoV-2 Vaccination. Vaccines 2022, 10, 1184. [Google Scholar] [CrossRef]
- Loghman, M.; Rahmanian, E.; Alikhani, M.; Saffar, H.; Beikmohamadi Hezaveh, S.; Nekooeian, M.; Shahriarirad, R.; Faezi, S.T. Necrotizing autoimmune myositis following coronavirus disease 2019 infection: A case report. J. Med. Case Rep. 2022, 16, 488. [Google Scholar] [CrossRef]
- Nemati, M.; Srai, M.; Rudrangi, R. Statin-Induced Autoimmune Myopathy. Cureus 2021, 13, e13576. [Google Scholar] [CrossRef]
- Treppo, E.; Infantino, M.; Benucci, M.; Ravagnani, V.; Palterer, B.; Fabris, M.; Tomietto, P.; Manfredi, M.; Giudizi, M.G.; Ligobbi, F.; et al. Efficacy and Safety of High-Dose Immunoglobulin-Based Regimen in Statin-Associated Autoimmune Myopathy: A Multi-Center and Multi-Disciplinary Retrospective Study. J. Clin. Med. 2020, 9, 3454. [Google Scholar] [CrossRef]
- Troyanov, Y.; Landon-Cardinal, O.; Fritzler, M.J.; Ferreira, J.; Targoff, I.N.; Rich, E.; Goulet, M.; Goulet, J.R.; Bourre-Tessier, J.; Robitaille, Y.; et al. Atorvastatin-induced necrotizing autoimmune myositis: An emerging dominant entity in patients with autoimmune myositis presenting with a pure polymyositis phenotype. Medicine 2017, 96, e5694. [Google Scholar] [CrossRef]
- Qasim Agha, O.; Kaur, S.; Vijayavel, N. Statin-induced necrotising autoimmune myopathy and autoimmune hepatitis presenting with dysphagia. BMJ Case Rep. 2020, 13, e232391. [Google Scholar] [CrossRef]
- Ajmal, M.; Singh, A.; Kubba, S.; Hershman, M.; Acharya, T. Statin-Induced Triad of Autoimmune Myocarditis, Myositis, and Transaminitis. Case Rep. Cardiol. 2021, 2021, 6660362. [Google Scholar] [CrossRef]
- Frasson, E.; Simonetto, M.; Bertolasi, L.; Caneve, G.; Vilotti, C.; Ruzza, G.; Perelli, A.; Piccinno, M.G.; Monaco, S. Statin-associated necrotizing autoimmune myopathy with concurrent myasthenia gravis. Clin. Case Rep. 2021, 9, e03925. [Google Scholar] [CrossRef]
- Parikh, P.; Onuorah, N.; Vashisht, P. A rare overlap of statin-induced anti-3-hydroxy-3-methyl-glutaryl-coenzyme A necrotizing autoimmune myositis and dermatomyositis. Rheumatol. Adv. Pract. 2021, 5, rkab064. [Google Scholar] [CrossRef]
- Wolff, D.; Nee, S.; Hickey, N.S.; Marschollek, M. Risk factors for Covid-19 severity and fatality: A structured literature review. Infection 2021, 49, 15–28. [Google Scholar] [CrossRef]
- Golomb, B.A.; Evans, M.A.; Dimsdale, J.E.; White, H.L. Effects of statins on energy and fatigue with exertion: Results from a randomized controlled trial. Arch. Intern. Med. 2012, 172, 1180–1182. [Google Scholar] [CrossRef]
- Golomb, B.A.; Koperski, S. Who becomes weak on statins? Effect modification exposed in a RCT by risk factor compounding. Circulation 2013, 127, AP072. [Google Scholar] [CrossRef]
- Evans, M.A.; Golomb, B.A. Statin-associated adverse cognitive effects: Survey results from 171 patients. Pharmacotherapy 2009, 29, 800–811. [Google Scholar] [CrossRef]
- Cham, S.; Evans, M.A.; Denenberg, J.O.; Golomb, B.A. Statin-associated muscle-related adverse effects: A case series of 354 patients. Pharmacotherapy 2010, 30, 541–553. [Google Scholar] [CrossRef]
- Soares, M.N.; Eggelbusch, M.; Naddaf, E.; Gerrits, K.H.L.; van der Schaaf, M.; van den Borst, B.; Wiersinga, W.J.; van Vugt, M.; Weijs, P.J.M.; Murray, A.J.; et al. Skeletal muscle alterations in patients with acute Covid-19 and post-acute sequelae of Covid-19. J. Cachexia Sarcopenia Muscle 2022, 13, 11–22. [Google Scholar] [CrossRef] [PubMed]
- Fernandez-de-Las-Penas, C.; Palacios-Cena, D.; Gomez-Mayordomo, V.; Palacios-Cena, M.; Rodriguez-Jimenez, J.; de-la-Llave-Rincon, A.I.; Velasco-Arribas, M.; Fuensalida-Novo, S.; Ambite-Quesada, S.; Guijarro, C.; et al. Fatigue and Dyspnoea as Main Persistent Post-COVID-19 Symptoms in Previously Hospitalized Patients: Related Functional Limitations and Disability. Respiration 2022, 101, 132–141. [Google Scholar] [CrossRef] [PubMed]
- Gu, Q.; Paulose-Ram, R.; Burt, V.L.; Kit, B.K. Prescription cholesterol-lowering medication use in adults aged 40 and over: United States, 2003–2012. In NCHS Data Brief; United States National Center for Health Statistics: Hyattsville, MD, USA, 2014; pp. 1–8. [Google Scholar]
- Alcazar-Fabra, M.; Trevisson, E.; Brea-Calvo, G. Clinical syndromes associated with Coenzyme Q10 deficiency. Essays Biochem. 2018, 62, 377–398. [Google Scholar] [CrossRef] [PubMed]
- Navas, P.; Cascajo, M.V.; Alcazar-Fabra, M.; Hernandez-Camacho, J.D.; Sanchez-Cuesta, A.; Rodriguez, A.B.C.; Ballesteros-Simarro, M.; Arroyo-Luque, A.; Rodriguez-Aguilera, J.C.; Fernandez-Ayala, D.J.M.; et al. Secondary CoQ10 deficiency, bioenergetics unbalance in disease and aging. Biofactors 2021, 47, 551–569. [Google Scholar] [CrossRef]
- Littarru, G.P.; Tiano, L. Bioenergetic and antioxidant properties of coenzyme Q10: Recent developments. Mol. Biotechnol. 2007, 37, 31–37. [Google Scholar] [CrossRef]
- Mortensen, S.A.; Rosenfeldt, F.; Kumar, A.; Dolliner, P.; Filipiak, K.J.; Pella, D.; Alehagen, U.; Steurer, G.; Littarru, G.P. The effect of coenzyme Q10 on morbidity and mortality in chronic heart failure: Results from Q-SYMBIO: A randomized double-blind trial. JACC Heart Fail. 2014, 2, 641–649. [Google Scholar] [CrossRef]
- Sunesen, V.H.; Weber, C.; Holmer, G. Lipophilic antioxidants and polyunsaturated fatty acids in lipoprotein classes: Distribution and interaction. Eur. J. Clin. Nutr. 2001, 55, 115–123. [Google Scholar] [CrossRef]
- Barbiroli, B.; Frassineti, C.; Martinelli, P.; Iotti, S.; Lodi, R.; Cortelli, P.; Montagna, P. Coenzyme Q10 improves mitochondrial respiration in patients with mitochondrial cytopathies. An in vivo study on brain and skeletal muscle by phosphorous magnetic resonance spectroscopy. Cell Mol. Biol. 1997, 43, 741–749. [Google Scholar]
- Golomb, B.A.; Evans, M.A. Statin adverse effects: A review of the literature and evidence for a mitochondrial mechanism. Am. J. Cardiovasc. Drugs 2008, 8, 373–418. [Google Scholar] [CrossRef]
- Wei, Y.H. Oxidative stress and mitochondrial DNA mutations in human aging. Proc. Soc. Exp. Biol. Med. 1998, 217, 53–63. [Google Scholar] [CrossRef]
- Lee, H.C.; Wei, Y.H. Role of Mitochondria in Human Aging. J. Biomed. Sci. 1997, 4, 319–326. [Google Scholar] [CrossRef]
- Ward, N.C.; Watts, G.F.; Eckel, R.H. Statin Toxicity. Circ. Res. 2019, 124, 328–350. [Google Scholar] [CrossRef]
- Mollazadeh, H.; Tavana, E.; Fanni, G.; Bo, S.; Banach, M.; Pirro, M.; von Haehling, S.; Jamialahmadi, T.; Sahebkar, A. Effects of statins on mitochondrial pathways. J. Cachexia Sarcopenia Muscle 2021, 12, 237–251. [Google Scholar] [CrossRef]
- Haendeler, J.; Hoffmann, J.; Zeiher, A.M.; Dimmeler, S. Antioxidant effects of statins via S-nitrosylation and activation of thioredoxin in endothelial cells: A novel vasculoprotective function of statins. Circulation 2004, 110, 856–861. [Google Scholar] [CrossRef]
- Graham, D.; Huynh, N.N.; Hamilton, C.A.; Beattie, E.; Smith, R.A.; Cocheme, H.M.; Murphy, M.P.; Dominiczak, A.F. Mitochondria-targeted antioxidant MitoQ10 improves endothelial function and attenuates cardiac hypertrophy. Hypertension 2009, 54, 322–328. [Google Scholar] [CrossRef]
- Alleva, R.; Tomasetti, M.; Andera, L.; Gellert, N.; Borghi, B.; Weber, C.; Murphy, M.P.; Neuzil, J. Coenzyme Q blocks biochemical but not receptor-mediated apoptosis by increasing mitochondrial antioxidant protection. FEBS Lett. 2001, 503, 46–50. [Google Scholar] [CrossRef]
- Dave, M.; Attur, M.; Palmer, G.; Al-Mussawir, H.E.; Kennish, L.; Patel, J.; Abramson, S.B. The antioxidant resveratrol protects against chondrocyte apoptosis via effects on mitochondrial polarization and ATP production. Arthritis Rheum. 2008, 58, 2786–2797. [Google Scholar] [CrossRef]
- Reutelingsperger, C.P.; van Heerde, W.L. Annexin V, the regulator of phosphatidylserine-catalyzed inflammation and coagulation during apoptosis. Cell. Mol. Life Sci. 1997, 53, 527–532. [Google Scholar] [CrossRef]
- Carlino, M.V.; Valenti, N.; Cesaro, F.; Costanzo, A.; Cristiano, G.; Guarino, M.; Sforza, A. Predictors of Intensive Care Unit admission in patients with coronavirus disease 2019 (COVID-19). Monaldi. Arch. Chest Dis. 2020, 90, 1410. [Google Scholar] [CrossRef]
- Milenkovic, M.; Hadzibegovic, A.; Kovac, M.; Jovanovic, B.; Stanisavljevic, J.; Djikic, M.; Sijan, D.; Ladjevic, N.; Palibrk, I.; Djukanovic, M.; et al. D-dimer, CRP, PCT, and IL-6 Levels at Admission to ICU Can Predict In-Hospital Mortality in Patients with COVID-19 Pneumonia. Oxid. Med. Cell. Longev. 2022, 2022, 8997709. [Google Scholar] [CrossRef]
- Downs, J.R.; Clearfield, M.; Weis, S.; Whitney, E.; Shapiro, D.R.; Beere, P.A.; Langendorfer, A.; Stein, E.A.; Kruyer, W.; Gotto, A.M., Jr. Primary prevention of acute coronary events with lovastatin in men and women with average cholesterol levels: Results of AFCAPS/TexCAPS. Air Force/Texas Coronary Atherosclerosis Prevention Study. J. Am. Med. Assoc. 1998, 279, 1615–1622. [Google Scholar] [CrossRef] [PubMed]
- Major outcomes in moderately hypercholesterolemic, hypertensive patients randomized to pravastatin vs usual care: The Antihypertensive and Lipid-Lowering Treatment to Prevent Heart Attack Trial (ALLHAT-LLT). J. Am. Med. Assoc. 2002, 288, 2998–3007. [CrossRef] [PubMed]
- Shepherd, J.; Blauw, G.J.; Murphy, M.B.; Bollen, E.L.; Buckley, B.M.; Cobbe, S.M.; Ford, I.; Gaw, A.; Hyland, M.; Jukema, J.W.; et al. Pravastatin in elderly individuals at risk of vascular disease (PROSPER): A randomised controlled trial. Lancet 2002, 360, 1623–1630. [Google Scholar] [CrossRef] [PubMed]
- Moore, J.B.; June, C.H. Cytokine release syndrome in severe COVID-19. Science 2020, 368, 473–474. [Google Scholar] [CrossRef]
- Mao, L.; Jin, H.; Wang, M.; Hu, Y.; Chen, S.; He, Q.; Chang, J.; Hong, C.; Zhou, Y.; Wang, D.; et al. Neurologic Manifestations of Hospitalized Patients With Coronavirus Disease 2019 in Wuhan, China. JAMA Neurol. 2020, 77, 683–690. [Google Scholar] [CrossRef]
- Rismanbaf, A.; Zarei, S. Liver and Kidney Injuries in COVID-19 and Their Effects on Drug Therapy. Arch. Acad. Emerg. Med. 2020, 8, e17. [Google Scholar]
- Golomb, B.A. The starving cell: Metabolic syndrome as an adaptive process. Nat. Preced. 2011. [Google Scholar] [CrossRef]
- Petrilli, C.M.; Jones, S.A.; Yang, J.; Rajagopalan, H.; O’Donnell, L.F.; Chernyak, Y.; Tobin, K.; Cerfolio, R.J.; Francois, F.; Horwitz, L.I. Factors associated with hospitalization and critical illness among 4,103 patients with COVID-19 disease in New York City. medRxiv 2020, 369, m1966. [Google Scholar] [CrossRef]
- Janda, S.; Young, A.; Fitzgerald, J.M.; Etminan, M.; Swiston, J. The effect of statins on mortality from severe infections and sepsis: A systematic review and meta-analysis. J. Crit. Care 2010, 25, 656.e7–656.e22. [Google Scholar] [CrossRef]
- van den Hoek, H.L.; Bos, W.J.W.; de Boer, A.; van de Garde, E.M.W. Statins and prevention of infections: Systematic review and meta-analysis of data from large randomised placebo controlled trials. BMJ 2011, 343, 10. [Google Scholar] [CrossRef]
- Golomb, B.A. Do statins reduce the risk of infection? BMJ 2011, 343, d7134. [Google Scholar] [CrossRef]
- Daniels, L.B.; Sitapati, A.M.; Zhang, J.; Zou, J.; Bui, Q.M.; Ren, J.; Longhurst, C.A.; Criqui, M.H.; Messer, K. Relation of Statin Use Prior to Admission to Severity and Recovery Among COVID-19 Inpatients. Am. J. Cardiol. 2020, 136, 149–155. [Google Scholar] [CrossRef]
- Zhang, X.J.; Qin, J.J.; Cheng, X.; Shen, L.; Zhao, Y.C.; Yuan, Y.; Lei, F.; Chen, M.M.; Yang, H.; Bai, L.; et al. In-Hospital Use of Statins Is Associated with a Reduced Risk of Mortality among Individuals with COVID-19. Cell Metab. 2020, 32, 176–187.e174. [Google Scholar] [CrossRef]
- Israel, A.; Schaffer, A.; Cicurel, A.; Feldhamer, I.; Tal, A.; Cheng, K.; Sinha, S.; Schiff, E.; Lavie, G.; Ruppin, E. Large population study identifies drugs associated with reduced COVID-19 severity. medRxiv 2020. [Google Scholar] [CrossRef]
- Vahedian-Azimi, A.; Mohammadi, S.M.; Heidari Beni, F.; Banach, M.; Guest, P.C.; Jamialahmadi, T.; Sahebkar, A. Improved COVID-19 ICU admission and mortality outcomes following treatment with statins: A systematic review and meta-analysis. Arch. Med. Sci. 2021, 17, 579–595. [Google Scholar] [CrossRef]
- Wu, C.C.; Lee, A.J.; Su, C.H.; Huang, C.Y.; Islam, M.M.; Weng, Y.C. Statin Use Is Associated with a Decreased Risk of Mortality among Patients with COVID-19. J. Clin. Med. 2021, 10, 1450. [Google Scholar] [CrossRef]
- Vahedian-Azimi, A.; Mohammadi, S.M.; Banach, M.; Beni, F.H.; Guest, P.C.; Al-Rasadi, K.; Jamialahmadi, T.; Sahebkar, A. Improved COVID-19 Outcomes following Statin Therapy: An Updated Systematic Review and Meta-analysis. Biomed. Res. Int. 2021, 2021, 1901772. [Google Scholar] [CrossRef]
- Kow, C.S.; Hasan, S.S. Meta-analysis of Effect of Statins in Patients with COVID-19. Am. J. Cardiol. 2020, 134, 153–155. [Google Scholar] [CrossRef]
- Kouhpeikar, H.; Khosaravizade Tabasi, H.; Khazir, Z.; Naghipour, A.; Mohammadi Moghadam, H.; Forouzanfar, H.; Abbasifard, M.; Kirichenko, T.V.; Reiner, Z.; Banach, M.; et al. Statin Use in COVID-19 Hospitalized Patients and Outcomes: A Retrospective Study. Front. Cardiovasc. Med. 2022, 9, 820260. [Google Scholar] [CrossRef]
- Memel, Z.N.; Lee, J.J.; Foulkes, A.S.; Chung, R.T.; Thaweethai, T.; Bloom, P.P. Association of Statins and 28-Day Mortality Rates in Patients Hospitalized With Severe Acute Respiratory Syndrome Coronavirus 2 Infection. J. Infect. Dis. 2022, 225, 19–29. [Google Scholar] [CrossRef]
- Feingold, K.R.; Brinton, E.A.; Grunfeld, C. The Effect of Endocrine Disorders on Lipids and Lipoproteins. In Endotext; Feingold, K.R., Anawalt, B., Boyce, A., Chrousos, G., de Herder, W.W., Dhatariya, K., Dungan, K., Hershman, J.M., Hofland, J., Kalra, S., et al., Eds.; MDText.com, Inc.: South Dartmouth, MA, USA, 2000. [Google Scholar]
- Grasselli, G.; Greco, M.; Zanella, A.; Albano, G.; Antonelli, M.; Bellani, G.; Bonanomi, E.; Cabrini, L.; Carlesso, E.; Castelli, G.; et al. Risk Factors Associated With Mortality Among Patients With COVID-19 in Intensive Care Units in Lombardy, Italy. JAMA Intern. Med. 2020, 180, 1345–1355. [Google Scholar] [CrossRef] [PubMed]
- Pal, R.; Banerjee, M.; Yadav, U.; Bhattacharjee, S. Statin use and clinical outcomes in patients with COVID-19: An updated systematic review and meta-analysis. Postgrad. Med. J. 2021, 98, 354–359. [Google Scholar] [CrossRef] [PubMed]
- De Spiegeleer, A.; Bronselaer, A.; Teo, J.T.; Byttebier, G.; De Tre, G.; Belmans, L.; Dobson, R.; Wynendaele, E.; Van De Wiele, C.; Vandaele, F.; et al. The Effects of ARBs, ACEis, and Statins on Clinical Outcomes of COVID-19 Infection Among Nursing Home Residents. J. Am. Med. Dir. Assoc. 2020, 21, 909–914.e902. [Google Scholar] [CrossRef] [PubMed]
- Hariyanto, T.I.; Kurniawan, A. Statin therapy did not improve the in-hospital outcome of coronavirus disease 2019 (COVID-19) infection. Diabetes Metab. Syndr. 2020, 14, 1613–1615. [Google Scholar] [CrossRef]
- Ayeh, S.K.; Abbey, E.J.; Khalifa, B.A.A.; Nudotor, R.D.; Osei, A.D.; Chidambaram, V.; Osuji, N.; Khan, S.; Salia, E.L.; Oduwole, M.O.; et al. Statins use and COVID-19 outcomes in hospitalized patients. PLoS ONE 2021, 16, e0256899. [Google Scholar] [CrossRef]
- Cariou, B.; Goronflot, T.; Rimbert, A.; Boullu, S.; Le May, C.; Moulin, P.; Pichelin, M.; Potier, L.; Smati, S.; Sultan, A.; et al. Routine use of statins and increased COVID-19 related mortality in inpatients with type 2 diabetes: Results from the CORONADO study. Diabetes Metab. 2021, 47, 101202. [Google Scholar] [CrossRef]
- Rogers, A.J.; Guan, J.; Trtchounian, A.; Hunninghake, G.M.; Kaimal, R.; Desai, M.; Kozikowski, L.A.; DeSouza, L.; Mogan, S.; Liu, K.D.; et al. Association of Elevated Plasma Interleukin-18 Level With Increased Mortality in a Clinical Trial of Statin Treatment for Acute Respiratory Distress Syndrome. Crit. Care Med. 2019, 47, 1089–1096. [Google Scholar] [CrossRef]
- Xu, J.F.; Washko, G.R.; Nakahira, K.; Hatabu, H.; Patel, A.S.; Fernandez, I.E.; Nishino, M.; Okajima, Y.; Yamashiro, T.; Ross, J.C.; et al. Statins and pulmonary fibrosis: The potential role of NLRP3 inflammasome activation. Am. J. Respir. Crit. Care Med. 2012, 185, 547–556. [Google Scholar] [CrossRef]
- Ghafoori, M.; Saadati, H.; Taghavi, M.; Azimian, A.; Alesheikh, P.; Mohajerzadeh, M.S.; Behnamfar, M.; Pakzad, M.; Rameshrad, M. Survival of the hospitalized patients with COVID-19 receiving atorvastatin: A randomized clinical trial. J. Med. Virol. 2022, 94, 3160–3168. [Google Scholar] [CrossRef]
- Investigators, I.-S. Atorvastatin versus placebo in patients with COVID-19 in intensive care: Randomized controlled trial. BMJ 2022, 376, e068407. [Google Scholar] [CrossRef]
- Davoodi, L.; Jafarpour, H.; Oladi, Z.; Zakariaei, Z.; Tabarestani, M.; Ahmadi, B.M.; Razavi, A.; Hessami, A. Atorvastatin therapy in COVID-19 adult inpatients: A double-blind, randomized controlled trial. Int. J. Cardiol. Heart Vasc. 2021, 36, 100875. [Google Scholar] [CrossRef]
- Ghati, N.; Bhatnagar, S.; Mahendran, M.; Thakur, A.; Prasad, K.; Kumar, D.; Dwivedi, T.; Mani, K.; Tiwari, P.; Gupta, R.; et al. Statin and aspirin as adjuvant therapy in hospitalised patients with SARS-CoV-2 infection: A randomised clinical trial (RESIST trial). BMC Infect. Dis. 2022, 22, 606. [Google Scholar] [CrossRef]
- Gaitan-Duarte, H.G.; Alvarez-Moreno, C.; Rincon-Rodriguez, C.J.; Yomayusa-Gonzalez, N.; Cortes, J.A.; Villar, J.C.; Bravo-Ojeda, J.S.; Garcia-Pena, A.; Adarme-Jaimes, W.; Rodriguez-Romero, V.A.; et al. Effectiveness of rosuvastatin plus colchicine, emtricitabine/tenofovir and combinations thereof in hospitalized patients with COVID-19: A pragmatic, open-label randomized trial. EClinicalMedicine 2022, 43, 101242. [Google Scholar] [CrossRef]
- Xavier, D.P.; Chagas, G.C.L.; Gomes, L.G.F.; Ferri-Guerra, J.; Oquet, R.E.H. Effects of statin therapy in hospitalized adult COVID-19 patients: A systematic review and meta-analysis of randomized controlled trials. Einstein 2023, 21, eRW0351. [Google Scholar] [CrossRef]
- Marzolini, C.; Kuritzkes, D.R.; Marra, F.; Boyle, A.; Gibbons, S.; Flexner, C.; Pozniak, A.; Boffito, M.; Waters, L.; Burger, D.; et al. Recommendations for the Management of Drug-Drug Interactions Between the COVID-19 Antiviral Nirmatrelvir/Ritonavir (Paxlovid) and Comedications. Clin. Pharmacol. Ther. 2022, 112, 1191–1200. [Google Scholar] [CrossRef]
- Iribarren, C.; Dwyer, J. Serum total cholesterol, stroke and all-cause mortality: Lessons from the Honolulu heart program. Nutr. Metab. Cardiovasc. Dis. 1997, 7, 169–174. [Google Scholar]
- Jacobs, D.; Blackburn, H.; Higgins, M.; Reed, D.; Iso, H.; McMillan, G.; Neaton, J.; Nelson, J.; Potter, J.; Rifkind, B.; et al. Report of the Conference on Low Blood Cholesterol: Mortality Associations. Circulation 1992, 86, 1046–1060. [Google Scholar] [CrossRef]
- Neaton, J.D.; Wentworth, D.N. Low serum cholesterol and risk of death from AIDS. AIDS 1997, 11, 929–930. [Google Scholar]
- Hu, X.; Chen, D.; Wu, L.; He, G.; Ye, W. Low Serum Cholesterol Level among Patients with COVID-19 Infection in Wenzhou, China. Lancet 2020. [Google Scholar] [CrossRef]
- Takahashi, A.; Masuda, A.; Sun, M.; Centonze, V.E.; Herman, B. Oxidative stress-induced apoptosis is associated with alterations in mitochondrial caspase activity and Bcl-2-dependent alterations in mitochondrial pH (pHm). Brain Res. Bull 2004, 62, 497–504. [Google Scholar] [CrossRef]
- Chidambaram, V.; Shanmugavel Geetha, H.; Kumar, A.; Majella, M.G.; Sivakumar, R.K.; Voruganti, D.; Mehta, J.L.; Karakousis, P.C. Association of Lipid Levels With COVID-19 Infection, Disease Severity and Mortality: A Systematic Review and Meta-Analysis. Front. Cardiovasc. Med. 2022, 9, 862999. [Google Scholar] [CrossRef] [PubMed]
- Al-Kuraishy, H.M.; Hussien, N.R.; Al-Niemi, M.S.; Fahad, E.H.; Al-Buhadily, A.K.; Al-Gareeb, A.I.; Al-Hamash, S.M.; Tsagkaris, C.; Papadakis, M.; Alexiou, A.; et al. SARS-CoV-2 induced HDL dysfunction may affect the host’s response to and recovery from COVID-19. Immun. Inflamm. Dis. 2023, 11, e861. [Google Scholar] [CrossRef] [PubMed]
- Correa, Y.; Del Giudice, R.; Waldie, S.; Thepaut, M.; Micciula, S.; Gerelli, Y.; Moulin, M.; Delaunay, C.; Fieschi, F.; Pichler, H.; et al. High-Density Lipoprotein function is modulated by the SARS-CoV-2 spike protein in a lipid-type dependent manner. J. Colloid. Interface Sci. 2023, 645, 627–638. [Google Scholar] [CrossRef] [PubMed]
- Parra, S.; Saballs, M.; DiNubile, M.; Feliu, M.; Iftimie, S.; Revuelta, L.; Pavon, R.; Avila, A.; Levinson, S.; Castro, A. Low HDL-c levels at admission are associated with greater severity and worse clinical outcomes in patients with COVID-19 disease. Atheroscler. Plus 2023, 52, 1–8. [Google Scholar] [CrossRef] [PubMed]
- Feingold, K.R.; Grunfeld, C. The Effect of Inflammation and Infection on Lipids and Lipoproteins. 2015. Available online: https://www.ncbi.nlm.nih.gov/books/NBK326741/ (accessed on 7 July 2023).
- Bjornson, L.K.; Kayden, H.J.; Miller, E.; Moshell, A.N. The transport of alpha-tocopherol and beta-carotene in human blood. J. Lipid Res. 1976, 17, 343–352. [Google Scholar] [CrossRef]
- Gonzalez, M.J. Serum concentrations and cellular uptake of vitamin E. Med. Hypotheses 1990, 32, 107–110. [Google Scholar] [CrossRef]
- Johansen, K.; Theorell, H.; Karlsson, J.; Diamant, B.; Folkers, K. Coenzyme Q10, alpha-tocopherol and free cholesterol in HDL and LDL fractions. Ann. Med. 1991, 23, 649–656. [Google Scholar] [CrossRef]
- Kokoglu, E.; Ulakoglu, E. The transport of vitamin E in plasma and its correlation to plasma lipoproteins in non-insulin-dependent diabetes mellitus. Diabetes Res. Clin. Pract. 1991, 14, 175–181. [Google Scholar] [CrossRef]
- Littarru, G.P.; Langsjoen, P. Coenzyme Q(10) and statins: Biochemical and clinical implications. Mitochondrion 2007, 7 (Suppl. 1), S168–S174. [Google Scholar] [CrossRef]
- Cho, K.H.; Kim, J.R.; Lee, I.C.; Kwon, H.J. Native High-Density Lipoproteins (HDL) with Higher Paraoxonase Exerts a Potent Antiviral Effect against SARS-CoV-2 (COVID-19), While Glycated HDL Lost the Antiviral Activity. Antioxidants 2021, 10, 209. [Google Scholar] [CrossRef]
- Blatter Garin, M.C.; Moren, X.; James, R.W. Paraoxonase-1 and serum concentrations of HDL-cholesterol and apoA-I. J. Lipid Res. 2006, 47, 515–520. [Google Scholar] [CrossRef]
- Jaouad, L.; Milochevitch, C.; Khalil, A. PON1 paraoxonase activity is reduced during HDL oxidation and is an indicator of HDL antioxidant capacity. Free Radic Res. 2003, 37, 77–83. [Google Scholar] [CrossRef]
- Koren-Gluzer, M.; Aviram, M.; Meilin, E.; Hayek, T. The antioxidant HDL-associated paraoxonase-1 (PON1) attenuates diabetes development and stimulates beta-cell insulin release. Atherosclerosis 2011, 219, 510–518. [Google Scholar] [CrossRef]
- Kuhar, M.B. Update on managing hypercholesterolemia. The new NCEP guidelines. AAOHN J. 2002, 50, 360–364. [Google Scholar] [CrossRef]
- Hasvold, P.; Thuresson, M.; Sundström, J.; Hammar, N.; Kjeldsen, S.E.; Johansson, G.; Holme, I.; Bodegård, J. Association Between Paradoxical HDL Cholesterol Decrease and Risk of Major Adverse Cardiovascular Events in Patients Initiated on Statin Treatment in a Primary Care Setting. Clin. Drug Investig. 2016, 36, 225–233. [Google Scholar] [CrossRef]
- Guirgis, F.W.; Donnelly, J.P.; Dodani, S.; Howard, G.; Safford, M.M.; Levitan, E.B.; Wang, H.E. Cholesterol levels and long-term rates of community-acquired sepsis. Crit. Care 2016, 20, 408. [Google Scholar] [CrossRef]
- Sinzinger, H.; Chehne, F.; Lupattelli, G. Oxidation Injury in Patients Receiving HMG-CoA Reductase Inhibitors: Occurrence in Patients Without Enzyme Elevation or Myopathy. Drug Saf. 2002, 25, 877–883. [Google Scholar] [CrossRef]
- Sinzinger, H.; Lupattelli, G.; Chehne, F.; Oguogho, A.; Furberg, C.D. Isoprostane 8-epi-PGF2alpha is frequently increased in patients with muscle pain and/or CK-elevation after HMG-Co-enzyme-A-reductase inhibitor therapy. J. Clin. Pharm. Ther. 2001, 26, 303–310. [Google Scholar] [CrossRef]
- Schalke, B.B.; Schmidt, B.; Toyka, K.; Hartung, H.P. Pravastatin-associated inflammatory myopathy. N. Engl. J. Med. 1992, 327, 649–650. [Google Scholar]
- Kuncova, K.; Sedlackova, M.; Vencovsky, J.; Mann, H.; Tomcik, M.; Wenchich, L.; Zamecnik, J. Inflammatory myopathy associated with statins: Report of three cases. Mod. Rheumatol. 2014, 24, 366–371. [Google Scholar] [CrossRef]
- Hoffman, K.B.; Kraus, C.; Dimbil, M.; Golomb, B.A. A Survey of the FDA’s AERS Database Regarding Muscle and Tendon Adverse Events Linked to the Statin Drug Class. PLoS ONE 2012, 7, e42866. [Google Scholar] [CrossRef] [PubMed]
- Honarmand, A.; Sheybani, F.; Aflatoonian, E.; Saberinia, A. COVID-19 patients at referral to hospital during the first peak of disease: Common clinical findings including myalgia and fatigue. Eur. J. Transl. Myol. 2022. [Google Scholar] [CrossRef] [PubMed]
- Honda, M.; Kanda, T. Peripheral Neuropathy and Myopathy Associated with COVID-19. Brain Nerve 2022, 74, 867–871. [Google Scholar] [CrossRef] [PubMed]
- Meacci, E.; Pierucci, F.; Garcia-Gil, M. Skeletal Muscle and COVID-19: The Potential Involvement of Bioactive Sphingolipids. Biomedicines 2022, 10, 1068. [Google Scholar] [CrossRef] [PubMed]
- Attaway, A.; Welch, N.; Dasarathy, D.; Amaya-Hughley, J.; Bellar, A.; Biehl, M.; Dugar, S.; Engelen, M.; Zein, J.; Dasarathy, S. Acute skeletal muscle loss in SARS-CoV-2 infection contributes to poor clinical outcomes in COVID-19 patients. J. Cachexia Sarcopenia Muscle 2022, 13, 2436–2446. [Google Scholar] [CrossRef]
- Filippetti, L.; Pace, N.; Louis, J.S.; Mandry, D.; Goehringer, F.; Rocher, M.S.; Jay, N.; Selton-Suty, C.; Hossu, G.; Huttin, O.; et al. Long-Lasting Myocardial and Skeletal Muscle Damage Evidenced by Serial CMR During the First Year in COVID-19 Patients From the First Wave. Front. Cardiovasc. Med. 2022, 9, 831580. [Google Scholar] [CrossRef]
- Bouitbir, J.; Sanvee, G.M.; Panajatovic, M.V.; Singh, F.; Krahenbuhl, S. Mechanisms of statin-associated skeletal muscle-associated symptoms. Pharmacol. Res. 2020, 154, 104201. [Google Scholar] [CrossRef]
- Cros, D.; Palliyath, S.; DiMauro, S.; Ramirez, C.; Shamsnia, M.; Wizer, B. Respiratory failure revealing mitochondrial myopathy in adults. Chest 1992, 101, 824–828. [Google Scholar] [CrossRef]
- Arena, I.G.; Pugliese, A.; Volta, S.; Toscano, A.; Musumeci, O. Molecular Genetics Overview of Primary Mitochondrial Myopathies. J. Clin. Med. 2022, 11, 632. [Google Scholar] [CrossRef]
- Sumbalova, Z.; Kucharska, J.; Palacka, P.; Rausova, Z.; Langsjoen, P.H.; Langsjoen, A.M.; Gvozdjakova, A. Platelet mitochondrial function and endogenous coenzyme Q10 levels are reduced in patients after COVID-19. Bratisl. Lek. Listy 2022, 123, 9–15. [Google Scholar] [CrossRef]
- Langsjoen, P.H.; Langsjoen, J.O.; Langsjoen, A.M.; Rosenfeldt, F. Statin-Associated Cardiomyopathy Responds to Statin Withdrawal and Administration of Coenzyme Q10. Perm. J. 2019, 23, 257. [Google Scholar] [CrossRef]
- Silver, M.A.; Langsjoen, P.H.; Szabo, S.; Patil, H.; Zelinger, A. Effect of atorvastatin on left ventricular diastolic function and ability of coenzyme Q10 to reverse that dysfunction. Am. J. Cardiol. 2004, 94, 1306–1310. [Google Scholar] [CrossRef]
- Fried, J.A.; Ramasubbu, K.; Bhatt, R.; Topkara, V.K.; Clerkin, K.J.; Horn, E.; Rabbani, L.; Brodie, D.; Jain, S.S.; Kirtane, A.; et al. The Variety of Cardiovascular Presentations of COVID-19. Circulation 2020, 141, 1930–1936. [Google Scholar] [CrossRef]
- Zhou, F.; Yu, T.; Du, R.; Fan, G.; Liu, Y.; Liu, Z.; Xiang, J.; Wang, Y.; Song, B.; Gu, X.; et al. Clinical course and risk factors for mortality of adult inpatients with COVID-19 in Wuhan, China: A retrospective cohort study. Lancet 2020, 395, 1054–1062. [Google Scholar] [CrossRef]
- Cerveri, I.; Fanfulla, F.; Zoia, M.C.; Manni, R.; Tartara, A. Sleep disorders in neuromuscular diseases. Monaldi. Arch. Chest. Dis. 1993, 48, 318–321. [Google Scholar]
- Cham, S.; Gill, K.; Koperski, S.; Golomb, B.A. Improvement in sleep apnoea associated with switch from simvastatin to pravastatin. BMJ Case Rep. 2009, 2009, bcr05.2009.1875. [Google Scholar] [CrossRef]
- Corda, L.; Redolfi, S.; Montemurro, L.T.; La Piana, G.E.; Bertella, E.; Tantucci, C. Short- and long-term effects of CPAP on upper airway anatomy and collapsibility in OSAH. Sleep Breath 2009, 13, 187–193. [Google Scholar] [CrossRef]
- O-Brien, R. Doctors are Improvising Coronavirus Treatments, Then Quickly Sharing Them. Wall Street Journal, 9 April 2020. [Google Scholar]
- Elharrar, X.; Youssef, T.; Martinez, M.; Maulin, L. Prone Positioning in Spontaneously Breathing Nonintubated COVID-19 Patient: A Pilot Study (ProCov). Available online: https://clinicaltrials.gov/ct2/show/NCT04344106 (accessed on 5 May 2020).
- Bansal, M. Cardiovascular disease and COVID-19. Diabetes Metab. Syndr. 2020, 14, 247–250. [Google Scholar] [CrossRef]
- Lavie, L. Oxidative stress inflammation and endothelial dysfunction in obstructive sleep apnea. Front. Biosci. 2012, 4, 1391–1403. [Google Scholar] [CrossRef]
- Franco, C.M.; Lima, A.M.; Ataide, L., Jr.; Lins, O.G.; Castro, C.M.; Bezerra, A.A.; de Oliveira, M.F.; Oliveira, J.R. Obstructive Sleep Apnea Severity Correlates with Cellular and Plasma Oxidative Stress Parameters and Affective Symptoms. J. Mol. Neurosci. 2012, 47, 300–310. [Google Scholar] [CrossRef]
- Murri, M.; Garcia-Delgado, R.; Alcazar-Ramirez, J.; Fernandez de Rota, L.; Fernandez-Ramos, A.; Cardona, F.; Tinahones, F.J. Continuous positive airway pressure therapy reduces oxidative stress markers and blood pressure in sleep apnea-hypopnea syndrome patients. Biol. Trace Elem. Res. 2011, 143, 1289–1301. [Google Scholar] [CrossRef] [PubMed]
- Murri, M.; Alcazar-Ramirez, J.; Garrido-Sanchez, L.; Linde, F.; Alcaide, J.; Cardona, F.; Tinahones, F.J. Oxidative stress and metabolic changes after continuous positive airway pressure treatment according to previous metabolic disorders in sleep apnea-hypopnea syndrome patients. Transl. Res. 2009, 154, 111–121. [Google Scholar] [CrossRef] [PubMed]
- Montiel, V.; Lobysheva, I.; Gerard, L.; Vermeersch, M.; Perez-Morga, D.; Castelein, T.; Mesland, J.B.; Hantson, P.; Collienne, C.; Gruson, D.; et al. Oxidative stress-induced endothelial dysfunction and decreased vascular nitric oxide in COVID-19 patients. EBioMedicine 2022, 77, 103893. [Google Scholar] [CrossRef] [PubMed]
- Passos, F.R.S.; Heimfarth, L.; Monteiro, B.S.; Correa, C.B.; Moura, T.R.; Araujo, A.A.S.; Martins-Filho, P.R.; Quintans-Junior, L.J.; Quintans, J.S.S. Oxidative stress and inflammatory markers in patients with COVID-19: Potential role of RAGE, HMGB1, GFAP and COX-2 in disease severity. Int. Immunopharmacol. 2022, 104, 108502. [Google Scholar] [CrossRef]
- Seyhanli, E.S.; Koyuncu, I.; Yasak, I.H.; Demir, H.A.; Temiz, E. Asprosin and Oxidative Stress Level in COVID-19 Patients. Clin. Lab. 2022, 68, 35–42. [Google Scholar] [CrossRef]
- Skesters, A.; Kustovs, D.; Lece, A.; Moreino, E.; Petrosina, E.; Rainsford, K.D. Selenium, selenoprotein P, and oxidative stress levels in SARS-CoV-2 patients during illness and recovery. Inflammopharmacology 2022, 30, 499–503. [Google Scholar] [CrossRef]
- van Eijk, L.E.; Tami, A.; Hillebrands, J.L.; den Dunnen, W.F.A.; de Borst, M.H.; van der Voort, P.H.J.; Bulthuis, M.L.C.; Veloo, A.C.M.; Wold, K.I.; Vincenti Gonzalez, M.F.; et al. Mild Coronavirus Disease 2019 (COVID-19) Is Marked by Systemic Oxidative Stress: A Pilot Study. Antioxidants 2021, 10, 2022. [Google Scholar] [CrossRef]
- Liu, N.; Long, H.; Sun, J.; Li, H.; He, Y.; Wang, Q.; Pan, K.; Tong, Y.; Wang, B.; Wu, Q.; et al. New laboratory evidence for the association between endothelial dysfunction and COVID-19 disease progression. J. Med. Virol. 2022, 94, 3112–3120. [Google Scholar] [CrossRef]
- Tessema, B.; Sack, U.; Konig, B.; Serebrovska, Z.; Egorov, E. Effects of Intermittent Hypoxia in Training Regimes and in Obstructive Sleep Apnea on Aging Biomarkers and Age-Related Diseases: A Systematic Review. Front. Aging Neurosci. 2022, 14, 878278. [Google Scholar] [CrossRef]
- Zhou, X.; Zhai, X.; Ashraf, M. Direct evidence that initial oxidative stress triggered by preconditioning contributes to second window of protection by endogenous antioxidant enzyme in myocytes. Circulation 1996, 93, 1177–1184. [Google Scholar] [CrossRef]
- Akki, R.; Fath, N.; Mohti, H. COVID-19: Oxidative Preconditioning as a Potential Therapeutic Approach. ACS Chem. Neurosci. 2020, 11, 3732–3740. [Google Scholar] [CrossRef]
- Albayda, J.; Mammen, A.L. Is statin-induced myositis part of the polymyositis disease spectrum? Curr. Rheumatol. Rep. 2014, 16, 433. [Google Scholar] [CrossRef]
- Kawasaki, E.; Fukuyama, T.; Kuriyama, E.; Uchida, A.; Sagara, Y.; Tamai, H.; Nakano, Y.; Tojikubo, M.; Koga, N. Statin-induced autoimmune hepatitis in patients with type 1 diabetes: A report of two cases and literature review. J. Diabetes Investig. 2020, 11, 1673–1676. [Google Scholar] [CrossRef]
- Shah, J.; Lingiah, V.; Pyrsopoulos, N.; Galan, M. Acute Liver Injury in a Patient Treated with Rosuvastatin: A Rare Adverse Effect. Gastroenterol. Res. 2019, 12, 263–266. [Google Scholar] [CrossRef]
- Sanchez, M.; Castiella, A.; Zapata, E.; Zubiaurre, L.; Perez-Yeboles, J.; Mendibil, L.; Iribarren, A. Autoimmune Hepatitis (Immune-Mediated Liver Injury) Induced By Rosuvastatin. Gastroenterol. Hepatol. 2018, 41, 311–313. [Google Scholar] [CrossRef]
- Clarke, A.T.; Johnson, P.C.; Hall, G.C.; Ford, I.; Mills, P.R. High Dose Atorvastatin Associated with Increased Risk of Significant Hepatotoxicity in Comparison to Simvastatin in UK GPRD Cohort. PLoS ONE 2016, 11, e0151587. [Google Scholar] [CrossRef]
- de Jong, H.J.; Tervaert, J.W.; Saldi, S.R.; Vandebriel, R.J.; Souverein, P.C.; Meyboom, R.H.; van Loveren, H.; Klungel, O.H. Association between statin use and lupus-like syndrome using spontaneous reports. Semin. Arthritis Rheum. 2011, 41, 373–381. [Google Scholar] [CrossRef]
- Niklas, K.; Niklas, A.; Puszczewicz, M.; Wolska-Bulach, A.; Tykarski, A. Polymyositis induced by atorvastatin. Kardiol. Pol. 2015, 73, 1336. [Google Scholar] [CrossRef]
- Kanth, R.; Shah, M.S.; Flores, R.M. Statin-associated polymyositis following omeprazole treatment. Clin. Med. Res. 2013, 11, 91–95. [Google Scholar] [CrossRef]
- Gras-Champel, V.; Masmoudi, I.; Batteux, B.; Merle, P.E.; Liabeuf, S.; Masmoudi, K. Statin-associated myasthenia: A case report and literature review. Therapie 2020, 75, 301–309. [Google Scholar] [CrossRef]
- Gale, J.; Danesh-Meyer, H.V. Statins can induce myasthenia gravis. J. Clin. Neurosci. 2014, 21, 195–197. [Google Scholar] [CrossRef] [PubMed]
- Visconti, M.J.; Bashyam, A.M.; Jorizzo, J.L. Statin-induced dermatomyositis for the practicing dermatologist: A review of the literature. Int. J. Dermatol. 2020, 59, 383–387. [Google Scholar] [CrossRef] [PubMed]
- Tutal, E.; Ozaras, R.; Leblebicioglu, H. Systematic review of COVID-19 and autoimmune thyroiditis. Travel Med. Infect. Dis. 2022, 47, 102314. [Google Scholar] [CrossRef] [PubMed]
- Knight, J.S.; Caricchio, R.; Casanova, J.L.; Combes, A.J.; Diamond, B.; Fox, S.E.; Hanauer, D.A.; James, J.A.; Kanthi, Y.; Ladd, V.; et al. The intersection of COVID-19 and autoimmunity. J. Clin. Investig. 2021, 131, e154886. [Google Scholar] [CrossRef] [PubMed]
- Dotan, A.; Muller, S.; Kanduc, D.; David, P.; Halpert, G.; Shoenfeld, Y. The SARS-CoV-2 as an instrumental trigger of autoimmunity. Autoimmun. Rev. 2021, 20, 102792. [Google Scholar] [CrossRef]
- Gupta, M.; Weaver, D.F. COVID-19 as a Trigger of Brain Autoimmunity. ACS Chem. Neurosci. 2021, 12, 2558–2561. [Google Scholar] [CrossRef]
- Kabacam, G.; Wahlin, S.; Efe, C. Autoimmune hepatitis triggered by COVID-19: A report of two cases. Liver Int. 2021, 41, 2527–2528. [Google Scholar] [CrossRef]
- Monton Rodriguez, C.; Navarro Cortes, P.; Lluch Garcia, P.; Minguez Perez, M. Autoimmune hepatitis triggered by COVID-19. Rev. Esp. Enferm. Dig. 2022, 114, 64–65. [Google Scholar] [CrossRef]
- Dalakas, M.C. Guillain-Barre syndrome: The first documented COVID-19-triggered autoimmune neurologic disease: More to come with myositis in the offing. Neurol. Neuroimmunol. Neuroinflamm. 2020, 7, e781. [Google Scholar] [CrossRef]
- Rojas, M.; Rodriguez, Y.; Acosta-Ampudia, Y.; Monsalve, D.M.; Zhu, C.; Li, Q.Z.; Ramirez-Santana, C.; Anaya, J.M. Autoimmunity is a hallmark of post-COVID syndrome. J. Transl. Med. 2022, 20, 129. [Google Scholar] [CrossRef]
- Acosta-Ampudia, Y.; Monsalve, D.M.; Rojas, M.; Rodriguez, Y.; Zapata, E.; Ramirez-Santana, C.; Anaya, J.M. Persistent Autoimmune Activation and Proinflammatory State in Post-COVID Syndrome. J. Infect. Dis. 2022, 225, 2155–2162. [Google Scholar] [CrossRef]
- Steinestel, K.; Czech, A.; Hackenbroch, C.; Bloch, W.; Gagiannis, D. Clinical, radiological, and histopathological features of pulmonary post-COVID syndrome: A form of autoimmune-mediated interstitial lung disease? Pathologe 2021, 42, 160–164. [Google Scholar] [CrossRef]
- Blagova, O.V.; Kogan, E.A.; Lutokhina, Y.A.; Kukleva, A.D.; Ainetdinova, D.H.; Novosadov, V.M.; Rud, R.S.; Zaitsev, A.Y.; Zaidenov, V.A.; Kupriyanova, A.G.; et al. Subacute and chronic post-covid myoendocarditis: Clinical presentation, role of coronavirus persistence and autoimmune mechanisms. Kardiologiia 2021, 61, 11–27. [Google Scholar] [CrossRef]
- Su, Y.; Yuan, D.; Chen, D.G.; Ng, R.H.; Wang, K.; Choi, J.; Li, S.; Hong, S.; Zhang, R.; Xie, J.; et al. Multiple early factors anticipate post-acute COVID-19 sequelae. Cell 2022, 185, 881–895.e20. [Google Scholar] [CrossRef]
- Page, E.; McCallister, L.P. Quantitative electron microscopic description of heart muscle cells. Application to normal, hypertrophied and thyroxin-stimulated hearts. Am. J. Cardiol. 1973, 31, 172–181. [Google Scholar] [CrossRef] [PubMed]
- Hamilton, D.J. Mechanisms of disease: Is mitochondrial function altered in heart failure? Methodist. Debakey Cardiovasc. J. 2013, 9, 44–48. [Google Scholar] [CrossRef]
- Mortensen, S.A.; Leth, A.; Agner, E.; Rohde, M. Dose-related decrease of serum coenzyme Q10 during treatment with HMG-CoA reductase inhibitors. Mol. Asp. Med. 1997, 18 (Suppl. 1), S137–S144. [Google Scholar] [CrossRef]
- Godoy, J.C.; Niesman, I.R.; Busija, A.R.; Kassan, A.; Schilling, J.M.; Schwarz, A.; Alvarez, E.A.; Dalton, N.D.; Drummond, J.C.; Roth, D.M.; et al. Atorvastatin, but not pravastatin, inhibits cardiac Akt/mTOR signaling and disturbs mitochondrial ultrastructure in cardiac myocytes. FASEB J. 2018, 33, 1209–1225. [Google Scholar] [CrossRef]
- Greene, S.J.; Vaduganathan, M.; Lupi, L.; Ambrosy, A.P.; Mentz, R.J.; Konstam, M.A.; Nodari, S.; Subacius, H.P.; Fonarow, G.C.; Bonow, R.O.; et al. Prognostic significance of serum total cholesterol and triglyceride levels in patients hospitalized for heart failure with reduced ejection fraction (from the EVEREST Trial). Am. J. Cardiol. 2013, 111, 574–581. [Google Scholar] [CrossRef]
- Frohlich, H.; Raman, N.; Tager, T.; Schellberg, D.; Goode, K.M.; Kazmi, S.; Grundtvig, M.; Hole, T.; Cleland, J.G.F.; Katus, H.A.; et al. Statins attenuate but do not eliminate the reverse epidemiology of total serum cholesterol in patients with non-ischemic chronic heart failure. Int. J. Cardiol. 2017, 238, 97–104. [Google Scholar] [CrossRef]
- Dale, K.M.; White, C.M.; Henyan, N.N.; Kluger, J.; Coleman, C.I. Impact of statin dosing intensity on transaminase and creatine kinase. Am. J. Med. 2007, 120, 706–712. [Google Scholar] [CrossRef] [PubMed]
- Averbukh, L.D.; Turshudzhyan, A.; Wu, D.C.; Wu, G.Y. Statin-induced Liver Injury Patterns: A Clinical Review. J. Clin. Transl. Hepatol. 2022, 10, 543–552. [Google Scholar] [CrossRef] [PubMed]
- Tolosa, L.; Carmona, A.; Castell, J.V.; Gomez-Lechon, M.J.; Donato, M.T. High-content screening of drug-induced mitochondrial impairment in hepatic cells: Effects of statins. Arch. Toxicol. 2015, 89, 1847–1860. [Google Scholar] [CrossRef]
- Roshanshad, R.; Roshanshad, A.; Fereidooni, R.; Hosseini-Bensenjan, M. COVID-19 and liver injury: Pathophysiology, risk factors, outcome and management in special populations. World J. Hepatol. 2023, 15, 441–459. [Google Scholar] [CrossRef]
- Akbari, H.; Taghizadeh-Hesary, F. COVID-19 induced liver injury from a new perspective: Mitochondria. Mitochondrion 2023, 70, 103–110. [Google Scholar] [CrossRef]
- Helou, M.; Nasr, J.; El Osta, N.; Jabbour, E.; Husni, R. Liver manifestations in COVID-19 patients: A review article. World J. Clin. Cases 2023, 11, 2189–2200. [Google Scholar] [CrossRef]
- Martini, N.; Singla, P.; Arbuckle, E.; Goyal, G.; Liu, Q.; Santos-Zabala, M.L.; Zainah, H. SARS-CoV-2-Induced Autoimmune Hepatitis. Cureus 2023, 15, e38932. [Google Scholar] [CrossRef]
- Durazzo, M.; Ferro, A. SARS-CoV-2 and autoimmune hepatitis onset: A new association. Minerva Gastroenterol. 2022, 68, 259–260. [Google Scholar] [CrossRef]
- Miller, W.L. Steroid hormone synthesis in mitochondria. Mol. Cell Endocrinol. 2013, 379, 62–73. [Google Scholar] [CrossRef]
- Hyyppa, M.T.; Kronholm, E.; Virtanen, A.; Leino, A.; Jula, A. Does simvastatin affect mood and steroid hormone levels in hypercholesterolemic men? A randomized double-blind trial. Psychoneuroendocrinology 2003, 28, 181–194. [Google Scholar] [CrossRef]
- Schooling, C.M.; Au Yeung, S.L.; Freeman, G.; Cowling, B.J. The effect of statins on testosterone in men and women, a systematic review and meta-analysis of randomized controlled trials. BMC Med. 2013, 11, 57. [Google Scholar] [CrossRef] [PubMed]
- Dobs, A.S.; Schrott, H.; Davidson, M.H.; Bays, H.; Stein, E.A.; Kush, D.; Wu, M.; Mitchel, Y.; Illingworth, R.D. Effects of high-dose simvastatin on adrenal and gonadal steroidogenesis in men with hypercholesterolemia. Metabolism 2000, 49, 1234–1238. [Google Scholar] [CrossRef] [PubMed]
- Mohamed, M.S.; Moulin, T.C.; Schioth, H.B. Sex differences in COVID-19: The role of androgens in disease severity and progression. Endocrine 2021, 71, 3–8. [Google Scholar] [CrossRef] [PubMed]
- Pegiou, S.; Rentzeperi, E.; Koufakis, T.; Metallidis, S.; Kotsa, K. The role of sexual dimorphism in susceptibility to SARS-CoV-2 infection, disease severity, and mortality: Facts, controversies and future perspectives. Microbes Infect. 2021, 23, 104850. [Google Scholar] [CrossRef] [PubMed]
- Golomb, B.A. Higher LDL and Lesser LDL-Drop Linked to More Muscle Problems in Men on Statins. Circulation 2013, 127, AP073. [Google Scholar]
- Linares, L.; Golomb, B.; Jaojoco, J.; Sikand, H.; Phillips, P.S. The Modern Spectrum of Rhabdomyolysis: Drug Toxicity Revealed by Creatine Kinase Screening. Curr. Drug Saf. 2009, 4, 181–187. [Google Scholar] [CrossRef]
- Wang, F.; Cao, J.; Yu, Y.; Ding, J.; Eshak, E.S.; Liu, K.; Mubarik, S.; Shi, F.; Wen, H.; Zeng, Z.; et al. Epidemiological characteristics of patients with severe COVID-19 infection in Wuhan, China: Evidence from a retrospective observational study. Int. J. Epidemiol. 2020, 49, 1940–1950. [Google Scholar] [CrossRef]
- Wiggins, B.S.; Saseen, J.J.; Page, R.L., 2nd; Reed, B.N.; Sneed, K.; Kostis, J.B.; Lanfear, D.; Virani, S.; Morris, P.B. Recommendations for Management of Clinically Significant Drug-Drug Interactions With Statins and Select Agents Used in Patients With Cardiovascular Disease: A Scientific Statement From the American Heart Association. Circulation 2016, 134, e468–e495. [Google Scholar] [CrossRef]
- Jin, M.; Tong, Q. Rhabdomyolysis as potential late complication associated with 2019 novel coronavirus disease. Emerg. Infect. Dis. 2020, 26, 1618–1620. [Google Scholar] [CrossRef]
- Fadila, M.F.; Wool, K.J. Rhabdomyolysis secondary to influenza a infection: A case report and review of the literature. N. Am. J. Med. Sci. 2015, 7, 122–124. [Google Scholar] [CrossRef]
- Singh, U.; Scheld, W.M. Infectious etiologies of rhabdomyolysis: Three case reports and review. Clin. Infect. Dis. 1996, 22, 642–649. [Google Scholar] [CrossRef]
- Chauhan, P.; Saha, B. Metabolic regulation of infection and inflammation. Cytokine 2018, 112, 1–11. [Google Scholar] [CrossRef]
- Ganji, R.; Reddy, P.H. Impact of COVID-19 on Mitochondrial-Based Immunity in Aging and Age-Related Diseases. Front. Aging Neurosci. 2020, 12, 614650. [Google Scholar] [CrossRef]
- Ali, L.; Mohammed, I.; Janjua, I.; Naeem, M.; Adeli, G.; Elalamy, O.; Alhatou, M.; Akhtar, N.; Canibano, B.; Iqrar, A. Acute Myocardial Injury and Rhabdomyolysis in COVID-19 Patients: Incidence and Mortality. Cureus 2021, 13, e18899. [Google Scholar] [CrossRef]
- Haroun, M.W.; Dieiev, V.; Kang, J.; Barbi, M.; Marashi Nia, S.F.; Gabr, M.; Eman, G.; Kajita, G.; Swedish, K. Rhabdomyolysis in COVID-19 Patients: A Retrospective Observational Study. Cureus 2021, 13, e12552. [Google Scholar] [CrossRef]
- Ellis, R.; Graves, J.; Horton, L.E.; Lee, S.J.; Liang, N.-C.; Minassian, A.; Phreaner, N.; Wang, A. COVID-19 for the Long Haul: Symposium on Post COVID Recovery and Care. In Proceedings of the CME Symposium, Online, 26 February 2022. [Google Scholar]
- Twomey, R.; DeMars, J.; Franklin, K.; Culos-Reed, S.N.; Weatherald, J.; Wrightson, J.G. Chronic Fatigue and Postexertional Malaise in People Living with Long COVID: An Observational Study. Phys. Ther. 2022, 102, pzac005. [Google Scholar] [CrossRef]
- Stallmach, A.; Kesselmeier, M.; Bauer, M.; Gramlich, J.; Finke, K.; Fischer, A.; Fleischmann-Struzek, C.; Heutelbeck, A.; Katzer, K.; Mutschke, S.; et al. Comparison of fatigue, cognitive dysfunction and psychological disorders in post-COVID patients and patients after sepsis: Is there a specific constellation? Infection 2022, 50, 661–669. [Google Scholar] [CrossRef]
- Ceban, F.; Ling, S.; Lui, L.M.W.; Lee, Y.; Gill, H.; Teopiz, K.M.; Rodrigues, N.B.; Subramaniapillai, M.; Di Vincenzo, J.D.; Cao, B.; et al. Fatigue and cognitive impairment in Post-COVID-19 Syndrome: A systematic review and meta-analysis. Brain Behav. Immun. 2022, 101, 93–135. [Google Scholar] [CrossRef]
- Phillips, P.S.; Haas, R.H.; Bannykh, S.; Hathaway, S.; Gray, N.L.; Kimura, B.J.; Vladutiu, G.D.; England, J.D. Statin-associated myopathy with normal creatine kinase levels. Ann. Intern. Med. 2002, 137, 581–585. [Google Scholar] [CrossRef]
- Alam, M.S.; Czajkowsky, D.M. SARS-CoV-2 infection and oxidative stress: Pathophysiological insight into thrombosis and therapeutic opportunities. Cytokine Growth Factor. Rev. 2022, 63, 44–57. [Google Scholar] [CrossRef]
- Fodor, A.; Tiperciuc, B.; Login, C.; Orasan, O.H.; Lazar, A.L.; Buchman, C.; Hanghicel, P.; Sitar-Taut, A.; Suharoschi, R.; Vulturar, R.; et al. Endothelial Dysfunction, Inflammation, and Oxidative Stress in COVID-19-Mechanisms and Therapeutic Targets. Oxid. Med. Cell. Longev. 2021, 2021, 8671713. [Google Scholar] [CrossRef] [PubMed]
- Forcados, G.E.; Muhammad, A.; Oladipo, O.O.; Makama, S.; Meseko, C.A. Metabolic Implications of Oxidative Stress and Inflammatory Process in SARS-CoV-2 Pathogenesis: Therapeutic Potential of Natural Antioxidants. Front. Cell Infect. Microbiol. 2021, 11, 654813. [Google Scholar] [CrossRef] [PubMed]
- Chernyak, B.V.; Popova, E.N.; Prikhodko, A.S.; Grebenchikov, O.A.; Zinovkina, L.A.; Zinovkin, R.A. COVID-19 and Oxidative Stress. Biochemistry 2020, 85, 1543–1553. [Google Scholar] [CrossRef] [PubMed]
- Pliss, A.; Kuzmin, A.N.; Prasad, P.N.; Mahajan, S.D. Mitochondrial Dysfunction: A Prelude to Neuropathogenesis of SARS-CoV-2. ACS Chem. Neurosci. 2022, 13, 308–312. [Google Scholar] [CrossRef] [PubMed]
- Ajaz, S.; McPhail, M.J.; Singh, K.K.; Mujib, S.; Trovato, F.M.; Napoli, S.; Agarwal, K. Mitochondrial metabolic manipulation by SARS-CoV-2 in peripheral blood mononuclear cells of patients with COVID-19. Am. J. Physiol. Cell Physiol. 2021, 320, C57–C65. [Google Scholar] [CrossRef]
- Wieczfinska, J.; Kleniewska, P.; Pawliczak, R. Oxidative Stress-Related Mechanisms in SARS-CoV-2 Infections. Oxid. Med. Cell. Longev 2022, 2022, 5589089. [Google Scholar] [CrossRef]
- Wagstaff, L.R.; Mitton, M.W.; Arvik, B.M.; Doraiswamy, P.M. Statin-associated memory loss: Analysis of 60 case reports and review of the literature. Pharmacotherapy 2003, 23, 871–880. [Google Scholar] [CrossRef]
- U.S. Food and Drug Administration. FDA Drug Safety Communication: Important Safety Label Changes to Cholesterol-Lowering Statin Drugs; U.S. Food and Drug Administration: Silver Spring, MD, USA, 2012.
- Chatham, K.; Gelder, C.M.; Lines, T.A.; Cahalin, L.P. Suspected statin-induced respiratory muscle myopathy during long-term inspiratory muscle training in a patient with diaphragmatic paralysis. Phys. Ther. 2009, 89, 257–266. [Google Scholar] [CrossRef]
- Heinicke, K.; Taivassalo, T.; Wyrick, P.; Wood, H.; Babb, T.G.; Haller, R.G. Exertional dyspnea in mitochondrial myopathy: Clinical features and physiological mechanisms. Am. J. Physiol. Regul. Integr. Comp. Physiol. 2011, 301, R873–R884. [Google Scholar] [CrossRef]
- Scharfen, J.; Peters, J.M.; Holling, H. Retest effects in cognitive ability tests: A meta-analysis. Intelligence 2018, 67, 44–66. [Google Scholar] [CrossRef]
- Muldoon, M.F.; Barger, S.D.; Ryan, C.M.; Flory, J.D.; Lehoczky, J.P.; Matthews, K.A.; Manuck, S.B. Effects of lovastatin on cognitive function and psychological well-being. Am. J. Med. 2000, 108, 538–546. [Google Scholar] [CrossRef]
- Muldoon, M.F.; Ryan, C.M.; Sereika, S.M.; Flory, J.D.; Manuck, S.B. Randomized trial of the effects of simvastatin on cognitive functioning in hypercholesterolemic adults. Am. J. Med. 2004, 117, 823–829. [Google Scholar] [CrossRef]
- Mortensen, E.M.; Restrepo, M.I.; Copeland, L.A.; Pugh, M.J.; Anzueto, A. Statins and outcomes in patients with pneumonia: Not only healthy user bias. BMJ 2006, 333, 1123–1124. [Google Scholar] [CrossRef]
- Rundek, T.; Naini, A.; Sacco, R.; Coates, K.; DiMauro, S. Atorvastatin decreases the coenzyme Q10 level in the blood of patients at risk for cardiovascular disease and stroke. Arch. Neurol. 2004, 61, 889–892. [Google Scholar] [CrossRef]
- Myhill, S.; Booth, N.E.; McLaren-Howard, J. Chronic fatigue syndrome and mitochondrial dysfunction. Int. J. Clin. Exp. Med. 2009, 2, 1–16. [Google Scholar]
- Preiss, D.; Seshasai, S.R.; Welsh, P.; Murphy, S.A.; Ho, J.E.; Waters, D.D.; DeMicco, D.A.; Barter, P.; Cannon, C.P.; Sabatine, M.S.; et al. Risk of incident diabetes with intensive-dose compared with moderate-dose statin therapy: A meta-analysis. J. Am. Med. Assoc. 2011, 305, 2556–2564. [Google Scholar] [CrossRef]
- Sattar, N.; Preiss, D.; Murray, H.M.; Welsh, P.; Buckley, B.M.; de Craen, A.J.; Seshasai, S.R.; McMurray, J.J.; Freeman, D.J.; Jukema, J.W.; et al. Statins and risk of incident diabetes: A collaborative meta-analysis of randomised statin trials. Lancet 2010, 375, 735–742. [Google Scholar] [CrossRef]
- de Almeida Ferreira, M.; Mendonca, J.A. Long-term testosterone replacement therapy reduces fatigue in men with hypogonadism. Drugs Context 2022, 11, 1–6. [Google Scholar] [CrossRef]
- Bercea, R.M.; Mihaescu, T.; Cojocaru, C.; Bjorvatn, B. Fatigue and serum testosterone in obstructive sleep apnea patients. Clin. Respir. J. 2015, 9, 342–349. [Google Scholar] [CrossRef]
- Yu, G.; Traish, A.M. Induced testosterone deficiency: From clinical presentation of fatigue, erectile dysfunction and muscle atrophy to insulin resistance and diabetes. Horm. Mol. Biol. Clin. Investig. 2011, 8, 425–430. [Google Scholar] [CrossRef]
- Srinivas-Shankar, U.; Roberts, S.A.; Connolly, M.J.; O’Connell, M.D.; Adams, J.E.; Oldham, J.A.; Wu, F.C. Effects of testosterone on muscle strength, physical function, body composition, and quality of life in intermediate-frail and frail elderly men: A randomized, double-blind, placebo-controlled study. J. Clin. Endocrinol. Metab. 2010, 95, 639–650. [Google Scholar] [CrossRef] [PubMed]
- Chin, K.Y.; Soelaiman, I.N.; Naina Mohamed, I.; Shahar, S.; Teng, N.I.; Suhana Mohd Ramli, E.; Ahmad, F.; Aminuddin, A.; Zurinah Wan Ngah, W. Testosterone is associated with age-related changes in bone health status, muscle strength and body composition in men. Aging Male 2012, 15, 240–245. [Google Scholar] [CrossRef] [PubMed]
- Guilherme, J.; Semenova, E.A.; Borisov, O.V.; Larin, A.K.; Moreland, E.; Generozov, E.V.; Ahmetov, I.I. Genomic predictors of testosterone levels are associated with muscle fiber size and strength. Eur. J. Appl. Physiol. 2022, 122, 415–423. [Google Scholar] [CrossRef] [PubMed]
- Beauchet, O. Testosterone and cognitive function: Current clinical evidence of a relationship. Eur. J. Endocrinol. 2006, 155, 773–781. [Google Scholar] [CrossRef]
- Italia, L.; Tomasoni, D.; Bisegna, S.; Pancaldi, E.; Stretti, L.; Adamo, M.; Metra, M. COVID-19 and Heart Failure: From Epidemiology During the Pandemic to Myocardial Injury, Myocarditis, and Heart Failure Sequelae. Front. Cardiovasc. Med. 2021, 8, 713560. [Google Scholar] [CrossRef]
- Marik, P. EVMS Critical Care COVID-19 Management Protocol. Available online: https://www.evms.edu/media/evms_public/departments/internal_medicine/EVMS_Critical_Care_COVID-19_Protocol.pdf (accessed on 5 August 2020).
- Castiglione, V.; Chiriaco, M.; Emdin, M.; Taddei, S.; Vergaro, G. Statin therapy in COVID-19 infection. Eur. Heart J. Cardiovasc. Pharmacother. 2020, 6, 258–259. [Google Scholar] [CrossRef]

| First Author (Year) | N | Population | Statin (Dose) | Outcomes | Measure | Results | 95% CI | p |
|---|---|---|---|---|---|---|---|---|
| Ghafoori et al. (2022) [72] | 156 | Adult hospitalized patients with COVID-19, in Bojnourd city | Atorvastatin (20 mg) | Mean hospitalization days | Number of days | 7.72 days (statin) vs. 5.06 days (placebo) | N/A | p = 0.001 |
| Frequency of hospitalization in the ICU | Percent frequency | 18.4% (statin) vs. 1.3% (placebo) | p = 0.001 | |||||
| INSPIRATION-S Investigators (2022) [73] | 587 | Adult hospitalized patients with COVID-19, admitted to the ICU, in Iran | Atorvastatin (20 mg) | Composite of venous or arterial thrombosis, treatment with extracorporeal membrane oxygenation, or all-cause mortality | OR | 0.84 | 0.58–1.21 | N/A |
| Davoodi et al. (2021) [74] | 40 | Adult hospitalized patients with COVID-19, in Iran | Atorvastatin (40 mg) | Primary outcome: Duration of hospitalization | Days | 9.75 ± 2.29 (control) vs. 7.95 ± 2.04 (statin) | N/A | p = 0.012 |
| Ghati et al. (2022) [75] | 900 | Adult hospitalized patients with COVID-19, in Jhajjar, Haryana (India) | Atorvastatin (40 mg) | Primary outcome: “clinical deterioration to WHO Ordinal Scale for Clinical Improvement ≥ 6”. | Rate of outcome | 3.2% | N/A | N/A |
| HR | 1.0 | 0.41–2.46 | p = 0.99 | |||||
| Meta-analysis of above studies | ||||||||
| Xavier et al. (2023) [77] | 1231 | Varies by study. See above | Varies by study. See above | All-cause mortality | OR | 0.96 | 0.61–1.51 | p = 0.86 |
| Duration of hospitalization | Mean difference | 0.21 | −1.74–2.16 | p = 0.83 | ||||
| ICU admission | OR | 3.31 | 0.13–87.1 | p = 0.47 | ||||
| Need for mechanical ventilation | OR | 1.03 | 0.36–2.94 | p = 0.95 | ||||
Disclaimer/Publisher’s Note: The statements, opinions and data contained in all publications are solely those of the individual author(s) and contributor(s) and not of MDPI and/or the editor(s). MDPI and/or the editor(s) disclaim responsibility for any injury to people or property resulting from any ideas, methods, instructions or products referred to in the content. |
© 2023 by the authors. Licensee MDPI, Basel, Switzerland. This article is an open access article distributed under the terms and conditions of the Creative Commons Attribution (CC BY) license (https://creativecommons.org/licenses/by/4.0/).
Share and Cite
Golomb, B.A.; Han, J.H.; Langsjoen, P.H.; Dinkeloo, E.; Zemljic-Harpf, A.E. Statin Use in Relation to COVID-19 and Other Respiratory Infections: Muscle and Other Considerations. J. Clin. Med. 2023, 12, 4659. https://doi.org/10.3390/jcm12144659
Golomb BA, Han JH, Langsjoen PH, Dinkeloo E, Zemljic-Harpf AE. Statin Use in Relation to COVID-19 and Other Respiratory Infections: Muscle and Other Considerations. Journal of Clinical Medicine. 2023; 12(14):4659. https://doi.org/10.3390/jcm12144659
Chicago/Turabian StyleGolomb, Beatrice A., Jun Hee Han, Peter H. Langsjoen, Eero Dinkeloo, and Alice E. Zemljic-Harpf. 2023. "Statin Use in Relation to COVID-19 and Other Respiratory Infections: Muscle and Other Considerations" Journal of Clinical Medicine 12, no. 14: 4659. https://doi.org/10.3390/jcm12144659
APA StyleGolomb, B. A., Han, J. H., Langsjoen, P. H., Dinkeloo, E., & Zemljic-Harpf, A. E. (2023). Statin Use in Relation to COVID-19 and Other Respiratory Infections: Muscle and Other Considerations. Journal of Clinical Medicine, 12(14), 4659. https://doi.org/10.3390/jcm12144659

