METTL3-Mediated lncSNHG7 m6A Modification in the Osteogenic/Odontogenic Differentiation of Human Dental Stem Cells
Abstract
1. Introduction
2. Methods
2.1. hDPSCs Culture and Characterization
2.2. Single Base Site PCR (MazF)
2.3. Alkaline Phosphatase (ALP) and Alizarin Red Staining (ARS)
2.4. Real-Time Polymerase Chain Reaction
2.5. Western Blot Analysis
2.6. Gene Knockdown and Overexpression
2.7. Bioinformatic Analysis
2.8. RNA-Binding Protein Immunoprecipitation (RIP) Assay
2.9. Statistical Analysis
3. Results
3.1. Characteristics of hDPSCs
3.2. lncSNHG7 m6A Modification in hDPSCs
3.3. METTL3 Promoted Osteogenic/Odontogenic Differentiation of hDPSCs
3.4. lncSNHG7 Promoted Osteogenic/Odontogenic Differentiation of hDPSCs
3.5. METTL3 Regulated the m6A Modification of lncSNHG7
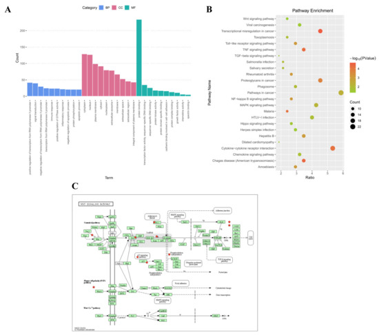
3.6. The METTL3/lncSNHG7 Axis Regulated the Wnt/β-Catenin Signaling Pathway
4. Discussion
5. Conclusions
Supplementary Materials
Author Contributions
Funding
Institutional Review Board Statement
Informed Consent Statement
Data Availability Statement
Conflicts of Interest
Abbreviations
References
- Zhang, Z. Bone regeneration by stem cell and tissue engineering in oral and maxillofacial region. Front. Med. 2011, 5, 401–413. [Google Scholar] [CrossRef] [PubMed]
- de Souza Lucena, E.E.; Guzen, F.P.; de Paiva Cavalcanti JR, L.; Barboza CA, G.; do Nascimento Júnior, E.S.; de Sousa Cavalcante, J. Experimental considerations concerning the use of stem cells and tissue engineering for facial nerve regeneration: A systematic review. J. Oral Maxillofac. Surg. 2014, 72, 1001–1012. [Google Scholar] [CrossRef] [PubMed]
- Ercal, P.; Pekozer, G.G.; Kose, G.T. Dental stem cells in bone tissue engineering: Current overview and challenges. In Cell Biology and Translational Medicine; Springer International Publishing: Cham, Switzerland, 2018; Volume 3, pp. 113–127. [Google Scholar]
- Brodzikowska, A.; Ciechanowska, M.; Kopka, M.; Stachura, A.; Włodarski, P.K. Role of Lipopolysaccharide, Derived from Various Bacterial Species, in Pulpitis—A Systematic Review. Biomolecules 2022, 12, 138. [Google Scholar] [CrossRef] [PubMed]
- Elnawam, H.; Abdelmougod, M.; Mobarak, A.; Hussein, M.; Aboualmakarem, H.; Girgis, M.; El Backly, R. Regenerative Endodontics and Minimally Invasive Dentistry: Intertwining Paths Crossing over into Clinical Translation. Front. Bioeng. Biotechnol. 2022, 10, 837639. [Google Scholar] [CrossRef]
- Gronthos, S.; Mankani, M.; Brahim, J.; Robey, P.G.; Shi, S. Postnatal human dental pulp stem cells (DPSCs) in vitro and in vivo. Proc. Natl. Acad. Sci. USA 2000, 97, 13625–13630. [Google Scholar] [CrossRef] [PubMed]
- Yamada, Y.; Nakamura-Yamada, S.; Kusano, K.; Baba, S. Clinical Potential and Current Progress of Dental Pulp Stem Cells for Various Systemic Diseases in Regenerative Medicine: A Concise Review. Int. J. Mol. Sci. 2019, 20, 1132. [Google Scholar] [CrossRef] [PubMed]
- Ching, H.; Luddin, N.; Rahman, I.; Ponnuraj, K. Expression of Odontogenic and Osteogenic Markers in DPSCs and SHED: A Review. Curr. Stem Cell Res. Ther. 2016, 12, 71–79. [Google Scholar] [CrossRef] [PubMed]
- Fazi, F.; Fatica, A. Interplay between N6-Methyladenosine (m6A) and Non-coding RNAs in Cell Development and Cancer. Front. Cell Dev. Biol. 2019, 7, 116. [Google Scholar] [CrossRef]
- Zhou, C.; Molinie, B.; Daneshvar, K.; Pondick, J.V.; Wang, J.; Van Wittenberghe, N.; Xing, Y.; Giallourakis, C.C.; Mullen, A.C. Genome-Wide Maps of m6A circRNAs Identify Widespread and Cell-Type-Specific Methylation Patterns that Are Distinct from mRNAs. Cell Rep. 2017, 20, 2262–2276. [Google Scholar] [CrossRef]
- Wang, P.; Doxtader, K.A.; Nam, Y. Structural Basis for Cooperative Function of Mettl3 and Mettl14 Methyltransferases. Mol. Cell 2016, 63, 306–317. [Google Scholar] [CrossRef]
- Lin, S.; Zhu, Y.; Ji, C.; Yu, W.; Zhang, C.; Tan, L.; Long, M.; Luo, D.; Peng, X. METTL3-Induced miR-222-3p Upregulation Inhibits STK4 and Promotes the Malignant Behaviors of Thyroid Carcinoma Cells. J. Clin. Endocrinol. Metab. 2021, 107, 474–490. [Google Scholar] [CrossRef] [PubMed]
- Xia, C.; Wang, J.; Wu, Z.; Miao, Y.; Chen, C.; Li, R.; Li, J.; Xing, H. METTL3-mediated M6A methylation modification is involved in colistin-induced nephrotoxicity through apoptosis mediated by Keap1/Nrf2 signaling pathway. Toxicology 2021, 462, 152961. [Google Scholar] [CrossRef] [PubMed]
- Bhattarai, P.Y.; Kim, G.; Poudel, M.; Lim, S.-C.; Choi, H.S. METTL3 induces PLX4032 resistance in melanoma by promoting m6A-dependent EGFR translation. Cancer Lett. 2021, 522, 44–56. [Google Scholar] [CrossRef] [PubMed]
- Yan, G.; Yuan, Y.; He, M.; Gong, R.; Lei, H.; Zhou, H.; Wang, W.; Du, W.; Ma, T.; Liu, S.; et al. m6A Methylation of Precursor-miR-320/RUNX2 Controls Osteogenic Potential of Bone Marrow-Derived Mesenchymal Stem Cells. Mol. Ther.—Nucleic Acids 2020, 19, 421–436. [Google Scholar] [CrossRef] [PubMed]
- Song, Y.; Pan, Y.; Wu, M.; Sun, W.; Luo, L.; Zhao, Z.; Liu, J. METTL3-Mediated lncRNA m6A Modification in the Osteogenic Differentiation of Human Adipose-Derived Stem Cells Induced by NEL-Like 1 Protein. Stem Cell Rev. Rep. 2021, 17, 2276–2290. [Google Scholar] [CrossRef]
- Luo, H.; Liu, W.; Zhang, Y.; Yang, Y.; Jiang, X.; Wu, S.; Shao, L. METTL3-mediated m6A modification regulates cell cycle progression of dental pulp stem cells. Stem Cell Res. Ther. 2021, 12, 159. [Google Scholar] [CrossRef]
- Feng, Z.; Li, Q.; Meng, R.; Yi, B.; Xu, Q. METTL 3 regulates alternative splicing of MyD88 upon the lipopolysaccharide-induced inflammatory response in human dental pulp cells. J. Cell. Mol. Med. 2018, 22, 2558–2568. [Google Scholar] [CrossRef]
- Liu, H.; Hu, L.; Yu, G.; Yang, H.; Cao, Y.; Wang, S.; Fan, Z. LncRNA, PLXDC2-OT promoted the osteogenesis potentials of MSCs by inhibiting the deacetylation function of RBM6/SIRT7 complex and OSX specific isoform. Stem Cells 2021, 39, 1049–1066. [Google Scholar] [CrossRef]
- Zhou, Z.; Hossain, M.S.; Da Liu, D. Involvement of the long noncoding RNA H19 in osteogenic differentiation and bone regeneration. Stem Cell Res. Ther. 2021, 12, 1–9. [Google Scholar] [CrossRef]
- Wang, J.; Liu, X.; Wang, Y.; Xin, B.; Wang, W. The role of long noncoding RNA THAP9-AS1 in the osteogenic differentiation of dental pulp stem cells via the miR-652-3p/VEGFA axis. Eur. J. Oral Sci. 2021, 129, e12790. [Google Scholar] [CrossRef]
- Liao, C.; Zhou, Y.; Li, M.; Xia, Y.; Peng, W. LINC00968 promotes osteogenic differentiation in vitro and bone formation in vivo via regulation of miR-3658/RUNX2. Differentiation 2020, 116, 1–8. [Google Scholar] [CrossRef] [PubMed]
- Wu, Y.; Lian, K.; Sun, C. LncRNA LEF1-AS1 promotes osteogenic differentiation of dental pulp stem cells via sponging miR-24-3p. Mol. Cell. Biochem. 2020, 475, 161–169. [Google Scholar] [CrossRef] [PubMed]
- Chen, M.; Yang, Y.; Zeng, J.; Deng, Z.; Wu, B. circRNA Expression Profile in Dental Pulp Stem Cells during Odontogenic Differentiation. Stem Cells Int. 2020, 2020, 1–19. [Google Scholar] [CrossRef] [PubMed]
- Jiang, W.; Lv, H.; Wang, H.; Wang, D.; Sun, S.; Jia, Q.; Wang, P.; Song, B.; Ni, L. Activation of the NLRP3/caspase-1 inflammasome in human dental pulp tissue and human dental pulp fibroblasts. Cell Tissue Res. 2015, 361, 541–555. [Google Scholar] [CrossRef] [PubMed]
- Wei, X.; Ling, J.; Wu, L.; Liu, L.; Xiao, Y. Expression of Mineralization Markers in Dental Pulp Cells. J. Endod. 2007, 33, 703–708. [Google Scholar] [CrossRef]
- Garcia-Campos, M.A.; Edelheit, S.; Toth, U.; Safra, M.; Shachar, R.; Viukov, S.; Winkler, R.; Nir, R.; Lasman, L.; Brandis, A.; et al. Deciphering the “m6A Code” via Antibody-Independent Quantitative Profiling. Cell 2019, 178, 731–747.e16. [Google Scholar] [CrossRef]
- Zhang, Z.; Chen, L.-Q.; Zhao, Y.-L.; Yang, C.-G.; Roundtree, I.A.; Zhang, Z.; Ren, J.; Xie, W.; He, C.; Luo, G.-Z. Single-base mapping of m 6 A by an antibody-independent method. Sci. Adv. 2019, 5, eaax0250. [Google Scholar] [CrossRef]
- Chen, Z.; Zhang, K.; Qiu, W.; Luo, Y.; Pan, Y.; Li, J.; Yang, Y.; Wu, B.; Fang, F. Genome-wide identification of long noncoding RNAs and their competing endogenous RNA networks involved in the odontogenic differentiation of human dental pulp stem cells. Stem Cell Res. Ther. 2020, 11, 114. [Google Scholar] [CrossRef]
- Liu, Z.; Xu, S.; Dao, J.; Gan, Z.; Zeng, X. Differential expression of lncRNA/miRNA/mRNA and their related functional networks during the osteogenic/odontogenic differentiation of dental pulp stem cells. J. Cell. Physiol. 2019, 235, 3350–3361. [Google Scholar] [CrossRef]
- Xin, Y.; He, Q.; Liang, H.; Zhang, K.; Guo, J.; Zhong, Q.; Chen, D.; Li, J.; Liu, Y.; Chen, S. m6A epitranscriptomic modification regulates neural progenitor-to-glial cell transition in the retina. Elife 2022, 11, e79994. [Google Scholar] [CrossRef]
- Feng, L.; Fan, Y.; Zhou, J.; Li, S.; Zhang, X. The RNA demethylase ALKBH5 promotes osteoblast differentiation by modulating Runx2 mRNA stability. FEBS Lett. 2021, 595, 2007–2014. [Google Scholar] [CrossRef] [PubMed]
- Sun, Z.; Wang, H.; Wang, Y.; Yuan, G.; Yu, X.; Jiang, H.; Wu, Q.; Yang, B.; Hu, Z.; Shi, F.; et al. MiR-103-3p targets the m6A methyltransferase METTL14 to inhibit osteoblastic bone formation. Aging Cell 2021, 20, e13298. [Google Scholar] [CrossRef] [PubMed]
- Yuan, X.; Shi, L.; Guo, Y.; Sun, J.; Miao, J.; Shi, J.; Chen, Y. METTL3 Regulates Ossification of the Posterior Longitudinal Ligament via the lncRNA XIST/miR-302a-3p/USP8 Axis. Front. Cell Dev. Biol. 2021, 9, 629895. [Google Scholar] [CrossRef] [PubMed]
- Sheng, R.; Wang, Y.; Wu, Y.; Wang, J.; Zhang, S.; Li, Q.; Zhang, D.; Qi, X.; Xiao, Q.; Jiang, S.; et al. METTL3-Mediated m6A mRNA Methylation Modulates Tooth Root Formation by Affecting NFIC Translation. J. Bone Miner. Res. 2021, 36, 412–423. [Google Scholar] [CrossRef] [PubMed]
- Cai, W.; Ji, Y.; Han, L.; Zhang, J.; Ni, Y.; Cheng, Y.; Zhang, Y. METTL3-Dependent Glycolysis Regulates Dental Pulp Stem Cell Differentiation. J. Dent. Res. 2021, 101, 580–589. [Google Scholar] [CrossRef] [PubMed]
- Liu, H.; Xu, Y.; Yao, B.; Sui, T.; Lai, L.; Li, Z. A novel N6-methyladenosine (m6A)-dependent fate decision for the lncRNA THOR. Cell Death Dis. 2020, 11, 613. [Google Scholar] [CrossRef]
- Wu, Y.; Yang, X.; Chen, Z.; Tian, L.; Jiang, G.; Chen, F.; Li, J.; An, P.; Lu, L.; Luo, N.; et al. m6A-induced lncRNA RP11 triggers the dissemination of colorectal cancer cells via upregulation of Zeb1. Mol. Cancer 2019, 18, 87. [Google Scholar] [CrossRef]
- Ni, W.; Yao, S.; Zhou, Y.; Liu, Y.; Huang, P.; Zhou, A.; Liu, J.; Che, L.; Li, J. Long noncoding RNA GAS5 inhibits progression of colorectal cancer by interacting with and triggering YAP phosphorylation and degradation and is negatively regulated by the m6A reader YTHDF3. Mol. Cancer 2019, 18, 143. [Google Scholar] [CrossRef]
- Wu, Y.; Xie, L.; Wang, M.; Xiong, Q.; Guo, Y.; Liang, Y.; Li, J.; Sheng, R.; Deng, P.; Wang, Y.; et al. Mettl3-mediated m6A RNA methylation regulates the fate of bone marrow mesenchymal stem cells and osteoporosis. Nat. Commun. 2018, 9, 4772. [Google Scholar] [CrossRef]
- Tian, C.; Huang, Y.; Li, Q.; Feng, Z.; Xu, Q. Mettl3 Regulates Osteogenic Differentiation and Alternative Splicing of Vegfa in Bone Marrow Mesenchymal Stem Cells. Int. J. Mol. Sci. 2019, 20, 551. [Google Scholar] [CrossRef]
- Li, D.; Cai, L.; Meng, R.; Feng, Z.; Xu, Q. METTL3 Modulates Osteoclast Differentiation and Function by Controlling RNA Stability and Nuclear Export. Int. J. Mol. Sci. 2020, 21, 1660. [Google Scholar] [CrossRef] [PubMed]
- Yu, J.; Shen, L.; Liu, Y.; Ming, H.; Zhu, X.; Chu, M.; Lin, J. The m6A methyltransferase METTL3 cooperates with demethylase ALKBH5 to regulate osteogenic differentiation through NF-κB signaling. Mol. Cell. Biochem. 2020, 463, 203–210. [Google Scholar] [CrossRef]
- Zhong, J.; Tu, X.; Kong, Y.; Guo, L.; Li, B.; Zhong, W.; Cheng, Y.; Jiang, Y.; Jiang, Q. LncRNA H19 promotes odontoblastic differentiation of human dental pulp stem cells by regulating miR-140-5p and BMP-2/FGF9. Stem Cell Res. Ther. 2020, 11, 202. [Google Scholar] [CrossRef] [PubMed]
- Luo, W.; Zhang, L.; Huang, B.; Zhang, H.; Zhang, Y.; Zhang, F.; Liang, P.; Chen, Q.; Cheng, Q.; Tan, D.; et al. BMP9-initiated osteogenic/odontogenic differentiation of mouse tooth germ mesenchymal cells (TGMCS) requires Wnt/β-catenin signalling activity. J. Cell. Mol. Med. 2021, 25, 2666–2678. [Google Scholar] [CrossRef] [PubMed]
- Lim, H.-M.; Nam, M.-H.; Kim, Y.-M.; Seo, Y.-K. Increasing Odontoblast-like Differentiation from Dental Pulp Stem Cells through Increase of β-Catenin/p-GSK-3β Expression by Low-Frequency Electromagnetic Field. Biomedicines 2021, 9, 1049. [Google Scholar] [CrossRef] [PubMed]
- He, L.; Zhou, J.; Chen, M.; Lin, C.-S.; Kim, S.G.; Zhou, Y.; Xiang, L.; Xie, M.; Bai, H.; Yao, H.; et al. Parenchymal and stromal tissue regeneration of tooth organ by pivotal signals reinstated in decellularized matrix. Nat. Mater. 2019, 18, 627–637. [Google Scholar] [CrossRef] [PubMed]








| Gene | Sequence 5′–3′ | |
|---|---|---|
| GAPDH | Forward: | TCAACAGCGACACCCACTC |
| Reverse: | GCTGTAGCCAAATTCGTTGTC | |
| ALP | Forward: | CCAAAGGCTTCTTCTTGCTG |
| Reverse: | CCACCAAATGTGAAGACGTG | |
| Runx2 | Forward: | TCGCCAGGCTTCATAGCAAA |
| Reverse: | GGCCTTGGGTAAGGCAGATT | |
| DSPP | Forward: | CAGCAGCGACAGCAGTGATAGC |
| Reverse: | TGTCACTGTCACTGTCACTTCCATTG | |
| DMP1 | Forward: | CTCCGAGTTGGACGATGAGG |
| Reverse: | TCATGCCTGCACTGTTCATTC | |
| METTL3 | Forward: | GAGGAGTGCATGAAAGCCAG |
| Reverse: | GGCCTCAGAATCCATGCAAG | |
| METTL14 | Forward: | GACGGGGACTTCATTCATGC |
| Reverse: | CCAGCCTGGTCGAATTGTAC | |
| IGF2BP1 | Forward: | TGAAGCTGGAGACCCACATA |
| Reverse: | GGGTCTGGTCTCTTGGTACT | |
| IGF2BP2 | Forward: | AGTGGAATTGCATGGGAAAATCA |
| Reverse: | CAACGGCGGTTTCTGTGTC | |
| IGF2BP3 | Forward: | TATATCGGAAACCTCAGCGAGA |
| Reverse: | GGACCGAGTGCTCAACTTCT | |
| ALKBH5 | Forward: | ACCCCATCCACATCTTCGAG |
| Reverse: | CTTGATGTCCTGAGGCCGTA | |
| HNRNPA2B1 | Forward: | CAGTTCTCACTACAGCGCCA |
| Reverse: | TTCCTCTCCAAAGGAACAGTTT | |
| FTO | Forward: | AGACACCTGGTTTGGCGATA |
| Reverse: | CCAAGGTTCCTGTTGAGCAC | |
| YTHDC1 | Forward: | CTTCTGATGAGCAAGGGAACAA |
| Reverse: | GGCCTCACTTCGAGTGTCATAA | |
| YTHDF1 | Forward: | ACCTGTCCAGCTATTACCCG |
| Reverse: | TGGTGAGGTATGGAATCGGAG | |
| FMR1 | Forward: | TATGCAGCATGTGATGCAACT |
| Reverse: | TTGTGGCAGGTTTGTTGGGAT | |
| HNRNPC | Forward: | GTTACCAACAAGACAGATCCTCG |
| Reverse: | AGGCAAAGCCCTTATGAACAG | |
| WTAP | Forward: | ACGCAGGGAGAACATTCTTG |
| Reverse: | CACACTCGGCTGCTGAACT | |
| lncSNHG7 | Forward: | TTGCTGGCGTCTCGGTTAAT |
| Reverse: | GGAAGTCCATCACAGGCGAA | |
Disclaimer/Publisher’s Note: The statements, opinions and data contained in all publications are solely those of the individual author(s) and contributor(s) and not of MDPI and/or the editor(s). MDPI and/or the editor(s) disclaim responsibility for any injury to people or property resulting from any ideas, methods, instructions or products referred to in the content. |
© 2022 by the authors. Licensee MDPI, Basel, Switzerland. This article is an open access article distributed under the terms and conditions of the Creative Commons Attribution (CC BY) license (https://creativecommons.org/licenses/by/4.0/).
Share and Cite
Yang, Y.; Zeng, J.; Jiang, C.; Chen, J.; Song, C.; Chen, M.; Wu, B. METTL3-Mediated lncSNHG7 m6A Modification in the Osteogenic/Odontogenic Differentiation of Human Dental Stem Cells. J. Clin. Med. 2023, 12, 113. https://doi.org/10.3390/jcm12010113
Yang Y, Zeng J, Jiang C, Chen J, Song C, Chen M, Wu B. METTL3-Mediated lncSNHG7 m6A Modification in the Osteogenic/Odontogenic Differentiation of Human Dental Stem Cells. Journal of Clinical Medicine. 2023; 12(1):113. https://doi.org/10.3390/jcm12010113
Chicago/Turabian StyleYang, Yeqing, Junkai Zeng, Chong Jiang, Jiawen Chen, Ci Song, Ming Chen, and Buling Wu. 2023. "METTL3-Mediated lncSNHG7 m6A Modification in the Osteogenic/Odontogenic Differentiation of Human Dental Stem Cells" Journal of Clinical Medicine 12, no. 1: 113. https://doi.org/10.3390/jcm12010113
APA StyleYang, Y., Zeng, J., Jiang, C., Chen, J., Song, C., Chen, M., & Wu, B. (2023). METTL3-Mediated lncSNHG7 m6A Modification in the Osteogenic/Odontogenic Differentiation of Human Dental Stem Cells. Journal of Clinical Medicine, 12(1), 113. https://doi.org/10.3390/jcm12010113

