Women in Advanced Reproductive Age: Are the Follicular Output Rate, the Follicle-Oocyte Index and the Ovarian Sensitivity Index Predictors of Live Birth in an IVF Cycle?
Abstract
:1. Introduction
2. Materials and Methods
2.1. Patient Population
2.2. ART Procedure
2.3. Embryo Selection and Transfer
2.4. Metrics
2.5. Statistical Analyses
2.6. Sample Size Calculation and Software
3. Results
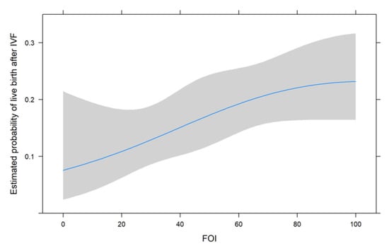
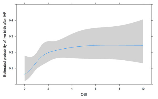
3.1. Non-Linear Associations between Metrics and Live Birth after IVF
3.2. Comparing Metrics to Their Two Components
4. Discussion
Author Contributions
Funding
Institutional Review Board Statement
Informed Consent Statement
Data Availability Statement
Acknowledgments
Conflicts of Interest
References
- Fatemi, H.M.; Doody, K.; Griesinger, G.; Witjes, H.; Mannaerts, B. High Ovarian Response Does Not Jeopardize Ongoing Pregnancy Rates and Increases Cumulative Pregnancy Rates in a GnRH-Antagonist Protocol. Hum. Reprod. 2013, 28, 442–452. [Google Scholar] [CrossRef] [PubMed] [Green Version]
- Li, H.W.R.; Lee, V.C.Y.; Lau, E.Y.L.; Yeung, W.S.B.; Ho, P.C.; Ng, E.H.Y. Role of Baseline Antral Follicle Count and Anti-Mullerian Hormone in Prediction of Cumulative Live Birth in the First in Vitro Fertilisation Cycle: A Retrospective Cohort Analysis. PLoS ONE 2013, 8, e61095. [Google Scholar] [CrossRef] [PubMed] [Green Version]
- Sunkara, S.K.; Khalaf, Y.; Maheshwari, A.; Seed, P.; Coomarasamy, A. Association between Response to Ovarian Stimulation and Miscarriage Following IVF: An Analysis of 124 351 IVF Pregnancies. Hum. Reprod. 2014, 29, 1218–1224. [Google Scholar] [CrossRef] [Green Version]
- La Marca, A.; Sighinolfi, G.; Argento, C.; Grisendi, V.; Casarini, L.; Volpe, A.; Simoni, M. Polymorphisms in Gonadotropin and Gonadotropin Receptor Genes as Markers of Ovarian Reserve and Response in In Vitro Fertilization. Fertil. Steril. 2013, 99, 970–978.e1. [Google Scholar] [CrossRef]
- Baerwald, A.R.; Adams, G.P.; Pierson, R.A. Characterization of Ovarian Follicular Wave Dynamics in Women. Biol. Reprod. 2003, 69, 1023–1031. [Google Scholar] [CrossRef] [PubMed]
- Conforti, A.; Vaiarelli, A.; Cimadomo, D.; Bagnulo, F.; Peluso, S.; Carbone, L.; Di Rella, F.; De Placido, G.; Ubaldi, F.M.; Huhtaniemi, I.; et al. Pharmacogenetics of FSH Action in the Female. Front. Endocrinol. 2019, 10, 398. [Google Scholar] [CrossRef]
- Biasoni, V.; Patriarca, A.; Dalmasso, P.; Bertagna, A.; Manieri, C.; Benedetto, C.; Revelli, A. Ovarian Sensitivity Index Is Strongly Related to Circulating AMH and May Be Used to Predict Ovarian Response to Exogenous Gonadotropins in IVF. Reprod. Biol. Endocrinol. 2011, 9, 112. [Google Scholar] [CrossRef] [Green Version]
- Huber, M.; Hadziosmanovic, N.; Berglund, L.; Holte, J. Using the Ovarian Sensitivity Index to Define Poor, Normal, and High Response after Controlled Ovarian Hyperstimulation in the Long Gonadotropin-Releasing Hormone-Agonist Protocol: Suggestions for a New Principle to Solve an Old Problem. Fertil. Steril. 2013, 100, 1270–1276. [Google Scholar] [CrossRef]
- Gallot, V.; Berwanger da Silva, A.L.; Genro, V.; Grynberg, M.; Frydman, N.; Fanchin, R. Antral Follicle Responsiveness to Follicle-Stimulating Hormone Administration Assessed by the Follicular Output RaTe (FORT) May Predict In Vitro Fertilization-Embryo Transfer Outcome. Hum. Reprod. 2012, 27, 1066–1072. [Google Scholar] [CrossRef] [PubMed] [Green Version]
- Genro, V.K.; Grynberg, M.; Scheffer, J.B.; Roux, I.; Frydman, R.; Fanchin, R. Serum Anti-Müllerian Hormone Levels Are Negatively Related to Follicular Output RaTe (FORT) in Normo-Cycling Women Undergoing Controlled Ovarian Hyperstimulation. Hum. Reprod. 2011, 26, 671–677. [Google Scholar] [CrossRef] [PubMed] [Green Version]
- Alviggi, C.; Conforti, A.; Esteves, S.C.; Vallone, R.; Venturella, R.; Staiano, S.; Castaldo, E.; Andersen, C.Y.; De Placido, G. Understanding Ovarian Hypo-Response to Exogenous Gonadotropin in Ovarian Stimulation and Its New Proposed Marker—The Follicle-To-Oocyte (FOI) Index. Front. Endocrinol. 2018, 9, 598. [Google Scholar] [CrossRef] [PubMed]
- Chen, L.; Wang, H.; Zhou, H.; Bai, H.; Wang, T.; Shi, W.; Shi, J. Follicular Output Rate and Follicle-to-Oocyte Index of Low Prognosis Patients According to POSEIDON Criteria: A Retrospective Cohort Study of 32,128 Treatment Cycles. Front. Endocrinol. 2020, 11, 181. [Google Scholar] [CrossRef] [PubMed]
- Revelli, A.; Gennarelli, G.; Biasoni, V.; Chiadò, A.; Carosso, A.; Evangelista, F.; Paschero, C.; Filippini, C.; Benedetto, C. The Ovarian Sensitivity Index (OSI) Significantly Correlates with Ovarian Reserve Biomarkers, Is More Predictive of Clinical Pregnancy than the Total Number of Oocytes, and Is Consistent in Consecutive IVF Cycles. J. Clin. Med. 2020, 9, 1914. [Google Scholar] [CrossRef] [PubMed]
- Bessow, C.; Donato, R.; de Souza, T.; Chapon, R.; Genro, V.; Cunha-Filho, J.S. Antral Follicle Responsiveness Assessed by Follicular Output RaTe(FORT) Correlates with Follicles Diameter. J. Ovarian Res. 2019, 12, 48. [Google Scholar] [CrossRef] [PubMed]
- Iliodromiti, S.; Iglesias Sanchez, C.; Messow, C.-M.; Cruz, M.; Garcia Velasco, J.; Nelson, S.M. Excessive Age-Related Decline in Functional Ovarian Reserve in Infertile Women: Prospective Cohort of 15,500 Women. J. Clin. Endocrinol. Metab. 2016, 101, 3548–3554. [Google Scholar] [CrossRef] [Green Version]
- WHO. WHO Laboratory Manual for the Examination and Processing of Human Semen, 5th ed.; World Health Organization: Geneva, Switzerland, 2010. [Google Scholar]
- Holte, J.; Berglund, L.; Milton, K.; Garello, C.; Gennarelli, G.; Revelli, A.; Bergh, T. Construction of an Evidence-Based Integrated Morphology Cleavage Embryo Score for Implantation Potential of Embryos Scored and Transferred on Day 2 after Oocyte Retrieval. Hum. Reprod. 2007, 22, 548–557. [Google Scholar] [CrossRef] [Green Version]
- Ferraretti, A.P.; La Marca, A.; Fauser, B.C.J.M.; Tarlatzis, B.; Nargund, G.; Gianaroli, L. ESHRE working group on Poor Ovarian Response Definition ESHRE Consensus on the Definition of “poor Response” to Ovarian Stimulation for In Vitro Fertilization: The Bologna Criteria. Hum. Reprod. 2011, 26, 1616–1624. [Google Scholar] [CrossRef] [Green Version]
- Akaike, H. A New Look at the Statistical Model Identification. IEEE Trans. Autom. Control 1974, 19, 716–723. [Google Scholar] [CrossRef]
- Wei, L.J.; Lin, D.Y.; Weissfeld, L. Regression Analysis of Multivariate Incomplete Failure Time Data by Modeling Marginal Distributions. J. Am. Stat. Assoc. 1989, 84, 1065–1073. [Google Scholar] [CrossRef]
- Peduzzi, P.; Concato, J.; Kemper, E.; Holford, T.R.; Feinstein, A.R. A Simulation Study of the Number of Events per Variable in Logistic Regression Analysis. J. Clin. Epidemiol. 1996, 49, 1373–1379. [Google Scholar] [CrossRef]
- Van Smeden, M.; Moons, K.G.; de Groot, J.A.; Collins, G.S.; Altman, D.G.; Eijkemans, M.J.; Reitsma, J.B. Sample Size for Binary Logistic Prediction Models: Beyond Events per Variable Criteria. Stat. Methods Med. Res. 2019, 28, 2455–2474. [Google Scholar] [CrossRef] [PubMed] [Green Version]
- Mutlu, M.F.; Erdem, M.; Erdem, A.; Yildiz, S.; Mutlu, I.; Arisoy, O.; Oktem, M. Antral Follicle Count Determines Poor Ovarian Response Better than Anti-Müllerian Hormone but Age Is the Only Predictor for Live Birth in in Vitro Fertilization Cycles. J. Assist. Reprod Genet. 2013, 30, 657–665. [Google Scholar] [CrossRef] [PubMed] [Green Version]
- Tal, R.; Seifer, D.B. Ovarian Reserve Testing: A User’s Guide. Am. J. Obstet. Gynecol. 2017, 217, 129–140. [Google Scholar] [CrossRef] [PubMed] [Green Version]
- Poseidon Group (Patient-Oriented Strategies Encompassing IndividualizeD Oocyte Number); Alviggi, C.; Andersen, C.Y.; Buehler, K.; Conforti, A.; De Placido, G.; Esteves, S.C.; Fischer, R.; Galliano, D.; Polyzos, N.P.; et al. A New More Detailed Stratification of Low Responders to Ovarian Stimulation: From a Poor Ovarian Response to a Low Prognosis Concept. Fertil. Steril. 2016, 105, 1452–1453. [Google Scholar] [CrossRef] [Green Version]
- Grynberg, M.; Labrosse, J. Understanding Follicular Output Rate (FORT) and Its Implications for POSEIDON Criteria. Front. Endocrinol. 2019, 10, 246. [Google Scholar] [CrossRef] [PubMed]
- Weghofer, A.; Barad, D.H.; Darmon, S.K.; Kushnir, V.A.; Albertini, D.F.; Gleicher, N. The Ovarian Sensitivity Index Is Predictive of Live Birth Chances after IVF in Infertile Patients. Hum. Reprod. Open 2020, 2020, hoaa049. [Google Scholar] [CrossRef]
- Broer, S.L.; Broekmans, F.J.M.; Laven, J.S.E.; Fauser, B.C.J.M. Anti-Müllerian Hormone: Ovarian Reserve Testing and Its Potential Clinical Implications. Hum. Reprod. Update 2014, 20, 688–701. [Google Scholar] [CrossRef] [Green Version]
- Huang, Y.; Li, J.; Zhang, F.; Liu, Y.; Xu, G.; Guo, J.; Zhang, R.; Wu, Y.; Liu, J.; Chen, K.; et al. Factors Affecting the Live-Birth Rate in Women with Diminished Ovarian Reserve Undergoing IVF-ET. Arch. Gynecol. Obstet. 2018, 298, 1017–1027. [Google Scholar] [CrossRef] [Green Version]
- Peres Fagundes, P.A.; Chapon, R.; Olsen, P.R.; Schuster, A.K.; Mattia, M.M.C.; Cunha-Filho, J.S. Evaluation of Three-Dimensional SonoAVC Ultrasound for Antral Follicle Count in Infertile Women: Its Agreement with Conventional Two-Dimensional Ultrasound and Serum Levels of Anti-Müllerian Hormone. Reprod. Biol. Endocrinol. 2017, 15, 96. [Google Scholar] [CrossRef] [Green Version]
- Broekmans, F.J. Individualization of FSH Doses in Assisted Reproduction: Facts and Fiction. Front. Endocrinol. 2019, 10, 181. [Google Scholar] [CrossRef]
- Van Tilborg, T.C.; Oudshoorn, S.C.; Eijkemans, M.J.C.; Mochtar, M.H.; van Golde, R.J.T.; Hoek, A.; Kuchenbecker, W.K.H.; Fleischer, K.; de Bruin, J.P.; Groen, H.; et al. Individualized FSH Dosing Based on Ovarian Reserve Testing in Women Starting IVF/ICSI: A Multicentre Trial and Cost-Effectiveness Analysis. Hum. Reprod. 2017, 32, 2485–2495. [Google Scholar] [CrossRef] [PubMed] [Green Version]
- Allegra, A.; Marino, A.; Volpes, A.; Coffaro, F.; Scaglione, P.; Gullo, S.; La Marca, A. A Randomized Controlled Trial Investigating the Use of a Predictive Nomogram for the Selection of the FSH Starting Dose in IVF/ICSI Cycles. Reprod. Biomed. Online 2017, 34, 429–438. [Google Scholar] [CrossRef] [PubMed] [Green Version]
- Papaleo, E.; Zaffagnini, S.; Munaretto, M.; Vanni, V.S.; Rebonato, G.; Grisendi, V.; Di Paola, R.; La Marca, A. Clinical Application of a Nomogram Based on Age, Serum FSH and AMH to Select the FSH Starting Dose in IVF/ICSI Cycles: A Retrospective Two-Centres Study. Eur. J. Obstet. Gynecol. Reprod. Biol. 2016, 207, 94–99. [Google Scholar] [CrossRef] [PubMed]
- Nargund, G.; Datta, A.K. Maximizing Live Birth Rates Cannot Be the Only Key Performance Indicator of IVF. Reprod. Biomed. Online, 2021; in press. [Google Scholar] [CrossRef] [PubMed]
- Shi, W.-H.; Jiang, Z.-R.; Zhou, Z.-Y.; Ye, M.-J.; Qin, N.-X.; Huang, H.-F.; Chen, S.-C.; Xu, C.-M. Different Strategies of Preimplantation Genetic Testing for Aneuploidies in Women of Advanced Maternal Age: A Systematic Review and Meta-Analysis. J. Clin. Med. 2021, 10, 3895. [Google Scholar] [CrossRef] [PubMed]
- LA Marca, A.; Capuzzo, M.; Imbrogno, M.G.; Donno, V.; Spedicato, G.A.; Sacchi, S.; Minasi, M.G.; Spinella, F.; Greco, P.; Fiorentino, F.; et al. The Complex Relationship between Female Age and Embryo Euploidy. Minerva Obstet. Gynecol. 2021, 73, 103–110. [Google Scholar] [CrossRef] [PubMed]



| Baseline Characteristics | |
|---|---|
| Female age at treatment (years) | 40.8 (39.0−42.0) |
| Male age at treatment (years) | 42.0 (33.0−53.0) |
| Duration of infertility (median, years) | 2.0 (1.0−9.3) |
| Percentage of progressive motile sperm (median) | 40 (32−48) |
| AMH (median) | 1.1 (0.1−6.9) |
| FSH total dose, UI | 3062 (1018−5850) |
| AFC (median) | 10 (2−30) |
| OSI (median) | 1.8 (0.3−11.1) |
| FORT (median) | 50 (14−165) |
| FOI (median) | 57 (13−175) |
| Number of preovulatory follicles (median) | 5 (1−15) |
| Number of oocytes collected (median) | 5 (1−18) |
| Infertility (primary versus secondary) | 363 (62%) |
| Smoking (yes versus no) | 69 (12%) |
| Poor responders (yes versus no) | 326 (55%) |
| Previous ART | |
| None | 238 (40.3%) |
| Only IUI | 185 (31.4%) |
| IVF | 167 (28.3%) |
| Patient Characteristics | Odds Ratio for Live Birth (95% CI) |
|---|---|
| Female age at treatment (years) | 0.58 (0.48–0.72) |
| Duration of infertility (median, years) | 0.93 (0.84–1.03) |
| AFC (median) | 0.98 (0.94–1.03) |
| FSH UI, total dose | 1.00 (0.98–1.02) |
| Number of preovulatory follicles (median) | 1.06 (0.96–1.17) |
| Number of oocytes collected (median) | 1.05 (0.94–1.17) |
| Infertility (primary versus secondary) | 0.89 (0.58–1.37) |
| Poor responders (yes versus no) | 0.84 (0.50–1.41) |
| Previous ART | |
| Only IUI versus none | 0.74 (0.42–1.33) |
| IVF versus none | 1.23 (0.79–1.93) |
| OSI (median) | 0.98 (0.88–1.11) |
| FORT (median) | 1.00 (0.99–1.01) |
| FOI (median) | 1.00 (0.99–1.01) |
Publisher’s Note: MDPI stays neutral with regard to jurisdictional claims in published maps and institutional affiliations. |
© 2022 by the authors. Licensee MDPI, Basel, Switzerland. This article is an open access article distributed under the terms and conditions of the Creative Commons Attribution (CC BY) license (https://creativecommons.org/licenses/by/4.0/).
Share and Cite
Carosso, A.R.; van Eekelen, R.; Revelli, A.; Canosa, S.; Mercaldo, N.; Benedetto, C.; Gennarelli, G. Women in Advanced Reproductive Age: Are the Follicular Output Rate, the Follicle-Oocyte Index and the Ovarian Sensitivity Index Predictors of Live Birth in an IVF Cycle? J. Clin. Med. 2022, 11, 859. https://doi.org/10.3390/jcm11030859
Carosso AR, van Eekelen R, Revelli A, Canosa S, Mercaldo N, Benedetto C, Gennarelli G. Women in Advanced Reproductive Age: Are the Follicular Output Rate, the Follicle-Oocyte Index and the Ovarian Sensitivity Index Predictors of Live Birth in an IVF Cycle? Journal of Clinical Medicine. 2022; 11(3):859. https://doi.org/10.3390/jcm11030859
Chicago/Turabian StyleCarosso, Andrea Roberto, Rik van Eekelen, Alberto Revelli, Stefano Canosa, Noemi Mercaldo, Chiara Benedetto, and Gianluca Gennarelli. 2022. "Women in Advanced Reproductive Age: Are the Follicular Output Rate, the Follicle-Oocyte Index and the Ovarian Sensitivity Index Predictors of Live Birth in an IVF Cycle?" Journal of Clinical Medicine 11, no. 3: 859. https://doi.org/10.3390/jcm11030859
APA StyleCarosso, A. R., van Eekelen, R., Revelli, A., Canosa, S., Mercaldo, N., Benedetto, C., & Gennarelli, G. (2022). Women in Advanced Reproductive Age: Are the Follicular Output Rate, the Follicle-Oocyte Index and the Ovarian Sensitivity Index Predictors of Live Birth in an IVF Cycle? Journal of Clinical Medicine, 11(3), 859. https://doi.org/10.3390/jcm11030859

