Changing Metabolic Patterns along the Colorectal Adenoma–Carcinoma Sequence
Abstract
1. Introduction
2. Materials and Methods
2.1. Definition of Groups
2.2. Sample Preparation and Metabolomic Measurements
2.3. Statistical Analyses
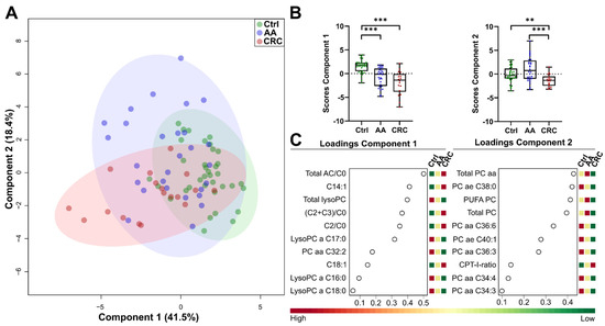
3. Results
3.1. Clinical Characteristics
3.2. Metabolic Profiling
3.3. Clustering of Groups
3.4. Correlation, Pattern Discovery and ROC Analyses
3.5. Validation Cohorts
4. Discussion
Limitations of the Study
5. Conclusions
Supplementary Materials
Author Contributions
Funding
Institutional Review Board Statement
Informed Consent Statement
Data Availability Statement
Acknowledgments
Conflicts of Interest
References
- WHO. Colorectal Cancer. Available online: https://www.euro.who.int/en/health-topics/noncommunicable-diseases/cancer/news/news/2012/2/early-detection-of-common-cancers/colorectal-cancer (accessed on 10 November 2021).
- ECIS. Colorectal Cancer Burden in EU-27. Available online: https://ecis.jrc.ec.europa.eu (accessed on 10 November 2021).
- Kuipers, E.J.; Grady, W.M.; Lieberman, D.; Seufferlein, T.; Sung, J.J.; Boelens, P.G.; Van De Velde, C.J.H.; Watanabe, T. Colorectal cancer. Nat. Rev. Dis. Primers 2015, 1, 15065. [Google Scholar] [CrossRef] [PubMed]
- Niikura, R.; Hirata, Y.; Suzuki, N.; Yamada, A.; Hayakawa, Y.; Suzuki, H.; Yamamoto, S.; Nakata, R.; Komatsu, J.; Okamoto, M.; et al. Colonoscopy reduces colorectal cancer mortality: A multicenter, long-term, colonoscopy-based cohort study. PLoS ONE 2017, 12, e0185294. [Google Scholar] [CrossRef] [PubMed]
- Stadlmayr, A.; Aigner, E.; Steger, B.; Scharinger, L.; Lederer, D.; Mayr, A.; Strasser, M.; Brunner, E.; Heuberger, A.; Hohla, F.; et al. Nonalcoholic fatty liver disease: An independent risk factor for colorectal neoplasia. J. Intern. Med. 2011, 270, 41–49. [Google Scholar] [CrossRef] [PubMed]
- Zhang, A.; Sun, H.; Wang, X. Serum metabolomics as a novel diagnostic approach for disease: A systematic review. Anal. Bioanal. Chem. 2012, 404, 1239–1245. [Google Scholar] [CrossRef]
- Hamilton, S.R.; Vogelstein, B.; Kudo, S.; Riboli, E.; Nakamura, S.; Hainaut, P.; Rubio, C.A.; Sobin, L.H.; Fogt, F.; Winawer, S.J.; et al. Pathology and Genetics of Tumours of the Digestive System. In World Health Organization Classification of Tumours; IARC Press: Lyon, France, 2000; pp. 105–120. [Google Scholar]
- Strum, W.B. Colorectal Adenomas. N. Engl. J. Med. 2016, 374, 1065–1075. [Google Scholar] [CrossRef]
- Koveitypour, Z.; Panahi, F.; Vakilian, M.; Peymani, M.; Seyed Forootan, F.; Nasr Esfahani, M.H.; Ghaedi, K. Signaling pathways involved in colorectal cancer progression. Cell. Biosci. 2019, 9, 97. [Google Scholar] [CrossRef]
- Denkert, C.; Budczies, J.; Weichert, W.; Wohlgemuth, G.; Scholz, M.; Kind, T.; Niesporek, S.; Noske, A.; Buckendahl, A.; Dietel, M.; et al. Metabolite profiling of human colon carcinoma—Deregulation of TCA cycle and amino acid turnover. Mol. Cancer 2008, 7, 72. [Google Scholar] [CrossRef]
- Ong, E.S.; Zou, L.; Li, S.; Cheah, P.Y.; Eu, K.W.; Ong, C.N. Metabolic profiling in colorectal cancer reveals signature metabolic shifts during tumorigenesis. Mol. Cell. Proteom. 2010, 9. [Google Scholar] [CrossRef]
- Satoh, K.; Yachida, S.; Sugimoto, M.; Oshima, M.; Nakagawa, T.; Akamoto, S.; Tabata, S.; Saitoh, K.; Kato, K.; Sato, S.; et al. Global metabolic reprogramming of colorectal cancer occurs at adenoma stage and is induced by MYC. Proc. Natl. Acad. Sci. USA 2017, 114, E7697–E7706. [Google Scholar] [CrossRef]
- Warburg, O. On the Origin of Cancer Cells. Science 1956, 123, 309–314. [Google Scholar] [CrossRef]
- Ashton, T.M.; McKenna, W.G.; Kunz-Schughart, L.A.; Higgins, G.S. Oxidative Phosphorylation as an Emerging Target in Cancer Therapy. Clin. Cancer Res. 2018, 24, 2482–2490. [Google Scholar] [CrossRef]
- Chekulayev, V.; Mado, K.; Shevchuk, I.; Koit, A.; Kaldma, A.; Klepinin, A.; Timohhina, N.; Tepp, K.; Kandashvili, M.; Ounpuu, L.; et al. Metabolic remodeling in human colorectal cancer and surrounding tissues: Alterations in regulation of mitochondrial respiration and metabolic fluxes. Biochem. Biophys. Rep. 2015, 4, 111–125. [Google Scholar] [CrossRef] [PubMed]
- Teicher, B.A.; Linehan, W.M.; Helman, L.J. Targeting Cancer Metabolism. Clin. Cancer Res. 2012, 18, 5537–5545. [Google Scholar] [CrossRef] [PubMed]
- Zhao, Y.; Zhao, X.; Chen, V.; Feng, Y.; Wang, L.; Croniger, C.; Conlon, R.A.; Markowitz, S.; Fearon, E.; Puchowicz, M.; et al. Colorectal cancers utilize glutamine as an anaplerotic substrate of the TCA cycle in vivo. Sci. Rep. 2019, 9, 19180. [Google Scholar] [CrossRef] [PubMed]
- Carracedo, A.; Cantley, L.C.; Pandolfi, P.P. Cancer metabolism: Fatty acid oxidation in the limelight. Nat. Rev. Cancer 2013, 13, 227–232. [Google Scholar] [CrossRef]
- Pakiet, A.; Kobiela, J.; Stepnowski, P.; Sledzinski, T.; Mika, A. Changes in lipids composition and metabolism in colorectal cancer: A review. Lipids Health Dis. 2019, 18, 29. [Google Scholar] [CrossRef] [PubMed]
- Shen, S.; Yang, L.; Li, L.; Bai, Y.; Cai, C.; Liu, H. A plasma lipidomics strategy reveals perturbed lipid metabolic pathways and potential lipid biomarkers of human colorectal cancer. J. Chromatogr. B Analyt. Technol. Biomed. Life Sci. 2017, 1068–1069, 41–48. [Google Scholar] [CrossRef] [PubMed]
- Rodenhuis, S.; McGuire, J.J.; Narayanan, R.; Bertino, J.R. Development of an assay system for the detection and classification of methotrexate resistance in fresh human leukemic cells. Cancer Res. 1986, 46, 6513–6519. [Google Scholar]
- Vargas, T.; Moreno-Rubio, J.; Herranz, J.; Cejas, P.; Molina, S.; González-Vallinas, M.; Mendiola, M.; Burgos, E.; Aguayo, C.; Custodio, A.B.; et al. ColoLipidGene: Signature of lipid metabolism-related genes to predict prognosis in stage-II colon cancer patients. Oncotarget 2015, 6, 7348–7363. [Google Scholar] [CrossRef]
- Soltani, G.; Poursheikhani, A.; Yassi, M.; Hayatbakhsh, A.; Kerachian, M.; Kerachian, M.A. Obesity, diabetes and the risk of colorectal adenoma and cancer. BMC Endocr. Disord. 2019, 19, 113. [Google Scholar] [CrossRef]
- Wang, C.; Ma, J.; Zhang, N.; Yang, Q.; Jin, Y.; Wang, Y. The acetyl-CoA carboxylase enzyme: A target for cancer therapy? Expert Rev. Anticancer Ther. 2015, 15, 667–676. [Google Scholar] [CrossRef] [PubMed]
- Wang, D.; Dubois, R.N. Associations Between Obesity and Cancer: The Role of Fatty Acid Synthase. J. Natl. Cancer Inst. 2012, 104, 343–345. [Google Scholar] [CrossRef] [PubMed]
- Huang, A.; Fuchs, D.; Widner, B.; Glover, C.J.; Henderson, D.C.; Allen-Mersh, T.G. Serum tryptophan decrease correlates with immune activation and impaired quality of life in colorectal cancer. Br. J. Cancer 2002, 86, 1691–1696. [Google Scholar] [CrossRef] [PubMed]
- Di Donato, S.; Vignoli, A.; Biagioni, C.; Malorni, L.; Mori, E.; Tenori, L.; Calamai, V.; Parnofiello, A.; Di Pierro, G.; Migliaccio, I.; et al. A Serum Metabolomics Classifier Derived from Elderly Patients with Metastatic Colorectal Cancer Predicts Relapse in the Adjuvant Setting. Cancers 2021, 13, 2762. [Google Scholar] [CrossRef] [PubMed]
- Farshidfar, F.; Weljie, A.M.; Kopciuk, K.; Buie, W.D.; MacLean, A.; Dixon, E.; Sutherland, F.R.; Molckovsky, A.; Vogel, H.J.; Bathe, O.F. Serum metabolomic profile as a means to distinguish stage of colorectal cancer. Genome Med. 2012, 4, 42. [Google Scholar] [CrossRef]
- Corn, K.C.; Windham, M.A.; Rafat, M. Lipids in the tumor microenvironment: From cancer progression to treatment. Prog. Lipid Res. 2020, 80, 101055. [Google Scholar] [CrossRef] [PubMed]
- Swierczynski, J.; Hebanowska, A.; Sledzinski, T. Role of abnormal lipid metabolism in development, progression, diagnosis and therapy of pancreatic cancer. World J. Gastroenterol. 2014, 20, 2279–2303. [Google Scholar] [CrossRef]
- Glunde, K.; Bhujwalla, Z.M.; Ronen, S.M. Choline metabolism in malignant transformation. Nat. Rev. Cancer 2011, 11, 835–848. [Google Scholar] [CrossRef]
- Zhao, Z.; Xiao, Y.; Elson, P.; Tan, H.; Plummer, S.J.; Berk, M.; Aung, P.P.; Lavery, I.C.; Achkar, J.P.; Li, L.; et al. Plasma Lysophosphatidylcholine Levels: Potential Biomarkers for Colorectal Cancer. J. Clin. Oncol. 2007, 25, 2696–2701. [Google Scholar] [CrossRef]
- Jiang, C.H.; Yuan, X.; Li, J.F.; Xie, Y.F.; Zhang, A.Z.; Wang, X.L.; Yang, L.; Liu, C.X.; Liang, W.H.; Pang, L.J.; et al. Bioinformatics-based screening of key genes for transformation of liver cirrhosis to hepatocellular carcinoma. J. Transl. Med. 2020, 18, 40. [Google Scholar] [CrossRef]
- Long, J.; Chen, P.; Lin, J.; Bai, Y.; Yang, X.; Bian, J.; Lin, Y.; Wang, D.; Yang, X.; Zheng, Y.; et al. DNA methylation-driven genes for constructing diagnostic, prognostic, and recurrence models for hepatocellular carcinoma. Theranostics 2019, 9, 7251–7267. [Google Scholar] [CrossRef] [PubMed]
- Ouyang, G.; Yi, B.; Pan, G.; Chen, X. A robust twelve-gene signature for prognosis prediction of hepatocellular carcinoma. Cancer Cell Int. 2020, 20, 207. [Google Scholar] [CrossRef] [PubMed]
- Russell, M.R.; Graham, C.; D’Amato, A.; Gentry-Maharaj, A.; Ryan, A.; Kalsi, J.K.; Whetton, A.D.; Menon, U.; Jacobs, I.; Graham, R.L.J. Diagnosis of epithelial ovarian cancer using a combined protein biomarker panel. Br. J. Cancer 2019, 121, 483–489. [Google Scholar] [CrossRef] [PubMed]
- Zheng, Y.; Liu, Y.; Zhao, S.; Zheng, Z.; Shen, C.; An, L.; Yuan, Y. Large-scale analysis reveals a novel risk score to predict overall survival in hepatocellular carcinoma. Cancer Manag. Res. 2018, 10, 6079–6096. [Google Scholar] [CrossRef]
- Sun, J.; Zhao, Y.; Qin, L.; Li, K.; Zhao, Y.; Sun, H.; Zhang, T.; Zhang, Y. Metabolomic Profiles for HBV Related Hepatocellular Carcinoma Including Alpha-Fetoproteins Positive and Negative Subtypes. Front. Oncol. 2019, 9, 1069. [Google Scholar] [CrossRef]
- Ressom, H.W.; Xiao, J.F.; Tuli, L.; Varghese, R.S.; Zhou, B.; Tsai, T.-H.; Ranjbar, M.R.N.; Zhao, Y.; Wang, J.; Di Poto, C.; et al. Utilization of metabolomics to identify serum biomarkers for hepatocellular carcinoma in patients with liver cirrhosis. Anal. Chim. Acta 2012, 743, 90–100. [Google Scholar] [CrossRef]
- Butler, L.M.; Perone, Y.; Dehairs, J.; Lupien, L.E.; de Laat, V.; Talebi, A.; Loda, M.; Kinlaw, W.B.; Swinnen, J.V. Lipids and cancer: Emerging roles in pathogenesis, diagnosis and therapeutic intervention. Adv. Drug Deliv. Rev. 2020, 159, 245–293. [Google Scholar] [CrossRef]
- Mika, A.; Kobiela, J.; Pakiet, A.; Czumaj, A.; Sokołowska, E.; Makarewicz, W.; Chmielewski, M.; Stepnowski, P.; Marino-Gammazza, A.; Sledzinski, T. Preferential uptake of polyunsaturated fatty acids by colorectal cancer cells. Sci. Rep. 2020, 10, 1954. [Google Scholar] [CrossRef]
- Han, X. Lipidomics for studying metabolism. Nat. Rev. Endocrinol. 2016, 12, 668–679. [Google Scholar] [CrossRef]
- Hannun, Y.A.; Obeid, L.M. Principles of bioactive lipid signalling: Lessons from sphingolipids. Nat. Rev. Mol. Cell Biol. 2008, 9, 139–150. [Google Scholar] [CrossRef]
- Merrill, A.H., Jr.; Sullards, M.C.; Allegood, J.C.; Kelly, S.; Wang, E. Sphingolipidomics: High-throughput, structure-specific, and quantitative analysis of sphingolipids by liquid chromatography tandem mass spectrometry. Methods 2005, 36, 207–224. [Google Scholar] [CrossRef] [PubMed]
- Cheng, Y.; Ohlsson, L.; Duan, R.-D. Psyllium and fat in diets differentially affect the activities and expressions of colonic sphingomyelinases and caspase in mice. Br. J. Nutr. 2004, 91, 715–723. [Google Scholar] [CrossRef] [PubMed]
- Kurek, K.; Łukaszuk, B.; Świdnicka-Siergiejko, A.; Rogalski, P.; Wróblewski, E.; Chabowski, A.; Dabrowski, A.; Żendzian-Piotrowska, M. Sphingolipid metabolism in colorectal adenomas varies depending on histological architecture of polyps and grade of nuclear dysplasia. Lipids 2015, 50, 349–358. [Google Scholar] [CrossRef] [PubMed]
- Colin, S.; Chinetti-Gbaguidi, G.; Staels, B. Macrophage phenotypes in atherosclerosis. Immunol. Rev. 2014, 262, 153–166. [Google Scholar] [CrossRef]
- Marschallinger, J.; Iram, T.; Zardeneta, M.; Lee, S.E.; Lehallier, B.; Haney, M.S.; Pluvinage, J.V.; Mathur, V.; Hahn, O.; Morgens, D.W.; et al. Lipid-droplet-accumulating microglia represent a dysfunctional and proinflammatory state in the aging brain. Nat. Neurosci. 2020, 23, 194–208. [Google Scholar] [CrossRef] [PubMed]
- Moore, K.J.; Sheedy, F.J.; Fisher, E.A. Macrophages in atherosclerosis: A dynamic balance. Nat. Rev. Immunol. 2013, 13, 709–721. [Google Scholar] [CrossRef] [PubMed]
- Wu, H.; Han, Y.; Rodriguez Sillke, Y.; Deng, H.; Siddiqui, S.; Treese, C.; Schmidt, F.; Friedrich, M.; Keye, J.; Wan, J.; et al. Lipid droplet-dependent fatty acid metabolism controls the immune suppressive phenotype of tumor-associated macrophages. EMBO Mol. Med. 2019, 11, e10698. [Google Scholar] [CrossRef] [PubMed]
- Puccetti, P.; Fallarino, F.; Italiano, A.; Soubeyran, I.; MacGrogan, G.; Debled, M.; Velasco, V.; Bodet, D.; Eimer, S.; Veldhoen, M.; et al. Accumulation of an Endogenous Tryptophan-Derived Metabolite in Colorectal and Breast Cancers. PLoS ONE 2015, 10, e0122046. [Google Scholar] [CrossRef] [PubMed]
- Suzuki, Y.; Suda, T.; Furuhashi, K.; Suzuki, M.; Fujie, M.; Hahimoto, D.; Nakamura, Y.; Inui, N.; Nakamura, H.; Chida, K. Increased serum kynurenine/tryptophan ratio correlates with disease progression in lung cancer. Lung Cancer 2010, 67, 361–365. [Google Scholar] [CrossRef] [PubMed]
- Siska, P.J.; Jiao, J.; Matos, C.; Singer, K.; Berger, R.S.; Dettmer, K.; Oefner, P.J.; Cully, M.D.; Wang, Z.; QuinnIII, W.J.; et al. Kynurenine induces T cell fat catabolism and has limited suppressive effects in vivo. EBioMedicine 2021, 74, 103734. [Google Scholar] [CrossRef]
- Gutiérrez-Vázquez, C.; Quintana, F.J. Regulation of the Immune Response by the Aryl Hydrocarbon Receptor. Immunity 2018, 48, 19–33. [Google Scholar] [CrossRef] [PubMed]
- Werner, E.R.; Werner-Felmayer, G.; Fuchs, D.; Hausen, A.; Reibnegger, G.; Wachter, H. Parallel induction of tetrahydrobiopterin biosynthesis and indoleamine 2,3-dioxygenase activity in human cells and cell lines by interferon-gamma. Biochem. J. 1989, 262, 861–866. [Google Scholar] [CrossRef]
- Prendergast, G.C.; Smith, C.; Thomas, S.; Mandik-Nayak, L.; Laury-Kleintop, L.; Metz, R.; Muller, A.J. Indoleamine 2,3-dioxygenase pathways of pathogenic inflammation and immune escape in cancer. Cancer Immunol. Immunother. 2014, 63, 721–735. [Google Scholar] [CrossRef] [PubMed]
- Brandacher, G.; Perathoner, A.; Ladurner, R.; Schneeberger, S.; Obrist, P.; Winkler, C.; Werner, E.R.; Werner-Felmayer, G.; Weiss, H.G.; Gobel, G.; et al. Prognostic value of indoleamine 2,3-dioxygenase expression in colorectal cancer: Effect on tumor-infiltrating T cells. Clin. Cancer Res. 2006, 12, 1144–1151. [Google Scholar] [CrossRef] [PubMed]
- Venkateswaran, N.; Lafita-Navarro, M.C.; Hao, Y.-H.; Kilgore, J.A.; Perez-Castro, L.; Braverman, J.; Borenstein-Auerbach, N.; Kim, M.; Lesner, N.P.; Mishra, P.; et al. MYC promotes tryptophan uptake and metabolism by the kynurenine pathway in colon cancer. Genes Dev. 2019, 33, 1236–1251. [Google Scholar] [CrossRef] [PubMed]
- Beaugerie, L.; Svrcek, M.; Seksik, P.; Bouvier, A.M.; Simon, T.; Allez, M.; Brixi, H.; Gornet, J.M.; Altwegg, R.; Beau, P.; et al. Risk of Colorectal High-Grade Dysplasia and Cancer in a Prospective Observational Cohort of Patients with Inflammatory Bowel Disease. Gastroenterology 2013, 145, 166–175.e168. [Google Scholar] [CrossRef]
- Grivennikov, S.I.; Greten, F.R.; Karin, M. Immunity, inflammation, and cancer. Cell 2010, 140, 883–899. [Google Scholar] [CrossRef] [PubMed]
- Kraus, S.; Arber, N. Inflammation and colorectal cancer. Curr. Opin. Pharmacol. 2009, 9, 405–410. [Google Scholar] [CrossRef]
- Ciorba, M.A. Indoleamine 2,3 dioxygenase in intestinal disease. Curr. Opin. Gastroenterol. 2013, 29, 146–152. [Google Scholar] [CrossRef]
- Santhanam, S.; Alvarado, D.M.; Ciorba, M.A. Therapeutic targeting of inflammation and tryptophan metabolism in colon and gastrointestinal cancer. Transl. Res. 2016, 167, 67–79. [Google Scholar] [CrossRef] [PubMed]
- Schmitt, M.; Greten, F.R. The inflammatory pathogenesis of colorectal cancer. Nat. Rev. Immunol. 2021, 21, 653–667. [Google Scholar] [CrossRef] [PubMed]
- Pflügler, S.; Svinka, J.; Scharf, I.; Crncec, I.; Filipits, M.; Charoentong, P.; Tschurtschenthaler, M.; Kenner, L.; Awad, M.; Stift, J.; et al. IDO1(+) Paneth cells promote immune escape of colorectal cancer. Commun. Biol. 2020, 3, 252. [Google Scholar] [CrossRef] [PubMed]
- Gu, J.; Xiao, Y.; Shu, D.; Liang, X.; Hu, X.; Xie, Y.; Lin, D.; Li, H. Metabolomics Analysis in Serum from Patients with Colorectal Polyp and Colorectal Cancer by (1)H-NMR Spectrometry. Dis. Markers 2019, 2019, 3491852. [Google Scholar] [CrossRef] [PubMed]
- Miller, D.M.; Thomas, S.D.; Islam, A.; Muench, D.; Sedoris, K. c-Myc and Cancer Metabolism. Clin. Cancer Res. 2012, 18, 5546–5553. [Google Scholar] [CrossRef] [PubMed]
- Caldwell, R.B.; Toque, H.A.; Narayanan, S.P.; Caldwell, R.W. Arginase: An old enzyme with new tricks. Trends Pharmacol. Sci. 2015, 36, 395–405. [Google Scholar] [CrossRef] [PubMed]
- Chachaj, A.; Wiśniewski, J.; Rybka, J.; Butrym, A.; Biedroń, M.; Krzystek-Korpacka, M.; Fleszar, M.G.; Karczewski, M.; Wróbel, T.; Mazur, G.; et al. Asymmetric and symmetric dimethylarginines and mortality in patients with hematological malignancies—A prospective study. PLoS ONE 2018, 13, e0197148. [Google Scholar] [CrossRef] [PubMed]
- Krzystek-Korpacka, M.; Szczęśniak-Sięga, B.; Szczuka, I.; Fortuna, P.; Zawadzki, M.; Kubiak, A.; Mierzchała-Pasierb, M.; Fleszar, M.G.; Lewandowski, Ł.; Serek, P.; et al. L-Arginine/Nitric Oxide Pathway Is Altered in Colorectal Cancer and Can Be Modulated by Novel Derivatives from Oxicam Class of Non-Steroidal Anti-Inflammatory Drugs. Cancers 2020, 12, 2594. [Google Scholar] [CrossRef]
- Li, H.; Zhou, Y.; Zhao, A.; Qiu, Y.; Xie, G.; Jiang, Q.; Zheng, X.; Zhong, W.; Sun, X.; Zhou, Z.; et al. Asymmetric dimethylarginine attenuates serum starvation-induced apoptosis via suppression of the Fas (APO-1/CD95)/JNK (SAPK) pathway. Cell Death Dis. 2013, 4, e830. [Google Scholar] [CrossRef]
- Hulin, J.-A.; Gubareva, E.A.; Jarzebska, N.; Rodionov, R.N.; Mangoni, A.A.; Tommasi, S. Inhibition of Dimethylarginine Dimethylaminohydrolase (DDAH) Enzymes as an Emerging Therapeutic Strategy to Target Angiogenesis and Vasculogenic Mimicry in Cancer. Front. Oncol. 2019, 9, 1455. [Google Scholar] [CrossRef]
- Wang, H.; Wang, L.; Xie, Z.; Zhou, S.; Li, Y.; Zhou, Y.; Sun, M. Nitric Oxide (NO) and NO Synthases (NOS)-Based Targeted Therapy for Colon Cancer. Cancers 2020, 12, 1881. [Google Scholar] [CrossRef]
- Szefel, J.; Danielak, A.; Kruszewski, W.J. Metabolic pathways of L-arginine and therapeutic consequences in tumors. Adv. Med Sci. 2019, 64, 104–110. [Google Scholar] [CrossRef] [PubMed]
- Chen, C.-L.; Hsu, S.-C.; Ann, D.K.; Yen, Y.; Kung, H.-J. Arginine Signaling and Cancer Metabolism. Cancers 2021, 13, 3541. [Google Scholar] [CrossRef] [PubMed]
- Guo, Q.; Xu, J.; Huang, Z.; Yao, Q.; Chen, F.; Liu, H.; Zhang, Z.; Lin, J. ADMA mediates gastric cancer cell migration and invasion via Wnt/beta-catenin signaling pathway. Clin. Transl. Oncol. 2021, 23, 325–334. [Google Scholar] [CrossRef] [PubMed]
- Chen, M.; Li, Y.; Yang, T.; Wang, Y.; Bai, Y.; Xie, X. ADMA induces monocyte adhesion via activation of chemokine receptors in cultured THP-1 cells. Cytokine 2008, 43, 149–159. [Google Scholar] [CrossRef]
- Zhu, Z.D.; Yu, Z.; Zhang, X.; Wang, Y.J.; Wang, D.H. Effect of asymmetric dimethylarginine on MIF expression and TNF-α and IL-8 secretion in THP-1 monocytes-derived macrophages. Nan fang yi ke da xue xue bao = J. South. Med Univ. 2011, 31, 1–4. [Google Scholar]
- Chen, C.-H.; Zhao, J.-F.; Hsu, C.-P.; Kou, Y.R.; Lu, T.-M.; Lee, T.-S. The detrimental effect of asymmetric dimethylarginine on cholesterol efflux of macrophage foam cells: Role of the NOX/ROS signaling. Free. Radic. Biol. Med. 2019, 143, 354–365. [Google Scholar] [CrossRef]
- Senol, S.; Senol, A. Investigation of Asymmetric and Symmetric Dimethylarginine Levels after Iloprost Treatment in Patients with Buerger’s Disease. Eur. J. Vasc. Endovasc. Surg. 2017, 53, 439–442. [Google Scholar] [CrossRef][Green Version]
- Capuron, L.; Geisler, S.; Kurz, K.; Leblhuber, F.; Sperner-Unterweger, B.; Fuchs, D. Activated Immune System and Inflammation in Healthy Ageing: Relevance for Tryptophan and Neopterin Metabolism. Curr. Pharm. Des. 2014, 20, 6048–6057. [Google Scholar] [CrossRef]
- Davis, J.S.; Darcy, C.J.; Piera, K.; McNeil, Y.R.; Woodberry, T.; Anstey, N.M. Ex-vivo changes in amino acid concentrations from blood stored at room temperature or on ice: Implications for arginine and taurine measurements. BMC Clin. Pathol. 2009, 9, 10. [Google Scholar] [CrossRef]
- Torell, F.; Bennett, K.; Rännar, S.; Lundstedt-Enkel, K.; Lundstedt, T.; Trygg, J. The effects of thawing on the plasma metabolome: Evaluating differences between thawed plasma and multi-organ samples. Metabolomics 2017, 13, 66. [Google Scholar] [CrossRef]






| Control (n = 36) | AA (n = 28) | CRC (n = 18) | Post Hoc p-Value | |||
|---|---|---|---|---|---|---|
| Control vs. AA | Control vs. CRC | AA vs. CRC | ||||
| Age (years) | 53 ± 8 | 60 ± 10 | 67 ± 12 | <0.001 | 0.001 | 0.271 |
| Gender (f/m) | 18/18 | 14/14 | 7/11 | 1.000 | 0.444 | 0.465 |
| BMI (kg/m2) | 25.7 ± 2.8 | 26.6 ± 4.7 | 26.2 ± 3.6 | 0.892 | 0.956 | 1.000 |
| Waist circumference (cm) | 95 ± 12 | 97 ± 14 | 99 ± 14 | 0.645 | 0.286 | 0.582 |
| Hip circumference (cm) | 98 ± 11 | 103 ± 10 | 100 ± 10 | 0.723 | 0.940 | 0.541 |
| Waist-to-hip-ratio | 0.98 ± 0.19 | 0.95 ± 0.08 | 1.00 ± 0.16 | 0.903 | 0.407 | 0.373 |
| Fatty liver | 0 (0%) | 8 (29%) | 4 (22%) | 0.001 | 0.004 | 0.636 |
| GGT (U/L) | 31.9 ± 27.7 | 48.7 ± 50.2 | 41.4 ± 64.0 | 0.093 | 0.934 | 0.251 |
| AST (U/L) | 21.5 ± 6.4 | 24.2 ± 17.4 | 18.9 ± 7.4 | 0.887 | 0.070 | 0.080 |
| ALT (U/L) | 21.7 ± 9.3 | 25.6 ± 24.2 | 22.2 ± 17.8 | 0.973 | 0.321 | 0.380 |
| FI (µU/mL) | 6.7 ± 3.0 | 7.7 ± 3.8 | 8.9 ± 6.9 | 0.461 | 0.446 | 0.788 |
| FG (mg/dL) | 92.9 ± 6.9 | 100.3 ± 13.2 | 109.9 ± 30.0 | 0.016 | 0.016 | 0.690 |
| HOMA index | 1.5 ± 0.7 | 2.0 ± 1.1 | 2.6 ± 2.8 | 0.157 | 0.069 | 0.574 |
| Diabetes | 0 (0%) | 5 (18%) | 4 (22%) | 0.009 | 0.004 | 0.719 |
| HbA1C (%) | 5.4 ± 0.3 | 6.0 ± 1.7 | 5.7 ± 0.8 | 0.001 | 0.103 | 0.436 |
| CRP (mg/L) | 0.17 ± 0.17 | 0.34 ± 0.35 | 2.80 ± 6.05 | 0.021 | <0.001 | 0.042 |
| Ferritin (ng/mL) | 112 ± 107 | 194 ± 284 | 89 ± 89 | 0.102 | 0.290 | 0.029 |
| Hb (g/dL) | 14.8 ± 1.1 | 14.7 ± 1.1 | 13.1 ± 2.5 | 0.994 | 0.155 | 0.215 |
| TG (mg/L) | 103.5 ± 52.7 | 118.3 ± 59.7 | 87.1 ± 40.0 | 0.182 | 0.569 | 0.110 |
| HDL–C (mg/L) | 60.4 ± 12.3 | 58.9 ± 12.1 | 45.7 ± 12.7 | 0.996 | 0.003 | 0.004 |
| LDL–C (mg/L) | 142.5 ± 33.8 | 141.7 ± 36.7 | 129.3 ± 37.5 | 1.000 | 0.957 | 0.939 |
| Hypertension | 15 (42%) | 16 (57%) | 7 (39%) | 0.223 | 0.846 | 0.232 |
| MetS | 3 (8%) | 3 (11%) | 6 (33%) | 0.748 | 0.021 | 0.062 |
| Class | Metabolite | Control (n = 36) | AA (n = 28) | CRC (n = 18) | Post Hoc p-Value | ||
|---|---|---|---|---|---|---|---|
| Control vs. AA | Control vs. CRC | AA vs. CRC | |||||
| PC aa | PC aa C32:2 | 3.22 ± 0.96 | 2.60 ± 1.03 | 1.83 ± 0.76 | 0.031 | <0.001 | 0.028 |
| PC aa C32:3 | 0.29 ± 0.07 | 0.26 ± 0.07 | 0.20 ± 0.06 | 0.229 | <0.001 | 0.012 | |
| PC aa C34:3 | 11.08 ± 2.55 | 10.21 ± 3.29 | 7.54 ± 2.44 | 0.099 | <0.001 | 0.006 | |
| PC aa C34:4 | 1.40 ± 0.39 | 1.21 ± 0.52 | 0.74 ± 0.31 | 0.226 | <0.001 | 0.002 | |
| PC aa C36:3 | 87.51 ± 11.98 | 86.21 ± 16.29 | 70.58 ± 16.24 | 0.990 | 0.001 | 0.002 | |
| PC aa C36:6 | 0.59 ± 0.18 | 0.56 ± 0.27 | 0.31 ± 0.14 | 0.948 | <0.001 | <0.001 | |
| Total PC aa | 1039 ± 118 | 1055 ± 197 | 870 ± 147 | 0.969 | 0.001 | 0.001 | |
| PC ae | PC ae C38:0 | 1.40 ± 0.32 | 1.41 ± 0.50 | 0.92 ± 0.34 | 0.665 | <0.001 | 0.001 |
| PC ae C40:1 | 1.22 ± 0.18 | 1.17 ± 0.34 | 0.87 ± 0.27 | 0.159 | <0.001 | 0.003 | |
| PC aa, ae | PUFA PC | 940 ± 98 | 949 ± 167 | 788 ± 141 | 0.991 | 0.001 | 0.001 |
| Total PC | 1157 ± 129 | 1167 ± 210 | 970 ± 163 | 0.994 | 0.001 | 0.001 | |
| LysoPC | LysoPC a C16:0 | 128 ± 22 | 112 ± 22 | 97 ± 25 | 0.032 | 0.027 | 0.845 |
| LysoPC a C17:0 | 2.35 ± 0.48 | 1.85 ± 0.56 | 1.63 ± 0.60 | 0.001 | 0.007 | 0.980 | |
| LysoPC a C18:0 | 31 ± 6 | 26 ± 6 | 23 ± 8 | 0.012 | 0.024 | 0.939 | |
| LysoPC a C18:1 | 25 ± 5 | 21 ± 5 | 18 ± 6 | 0.034 | 0.033 | 0.876 | |
| LysoPC a C18:2 | 32 ± 9 | 27 ± 9 | 21 ± 9 | 0.041 | 0.001 | 0.167 | |
| LysoPC a C20:3 | 2.40 ± 0.61 | 2.06 ± 0.64 | 1.57 ± 0.5 | 0.129 | 0.019 | 0.476 | |
| LysoPC a C28:1 | 0.49 ± 0.10 | 0.43 ± 0.13 | 0.34 ± 0.10 | 0.233 | 0.003 | 0.090 | |
| Total lysoPC | 233 ± 38 | 201 ± 38 | 172 ± 46 | 0.007 | <0.001 | 0.056 | |
| SM | SM (OH)/SM (non-OH) | 0.16 ± 0.02 | 0.14 ± 0.02 | 0.14 ± 0.02 | 0.020 | <0.001 | 0.358 |
| AC | C2 | 6.49 ± 1.99 | 9.16 ± 3.50 | 8.86 ± 2.65 | <0.001 | 0.001 | 0.982 |
| C12:1 | 0.04 ± 0.056 | 0.08 ± 0.06 | 0.11 ± 0.07 | 0.004 | 0.001 | 0.215 | |
| C14:1 | 0.06 ± 0.02 | 0.09 ± 0.02 | 0.10 ± 0.04 | 0.002 | 0.007 | 0.920 | |
| C14:2 | 0.02 ± 0.01 | 0.03 ± 0.01 | 0.03 ± 0.01 | 0.033 | 0.088 | 0.990 | |
| C18:1 | 0.11 ± 0.03 | 0.13 ± 0.03 | 0.16 ± 0.04 | 0.017 | <0.001 | 0.110 | |
| C2/C0 | 0.17 ± 0.04 | 0.24 ± 0.08 | 0.25 ± 0.08 | <0.001 | <0.001 | 0.514 | |
| (C2 + C3)/C0 | 0.18 ± 0.04 | 0.25 ± 0.08 | 0.26 ± 0.08 | <0.001 | <0.001 | 0.543 | |
| CPT-I-ratio | 0.0085 ± 0.002 | 0.0094 ± 0.002 | 0.012 ± 0.005 | 0.020 | <0.001 | 0.034 | |
| Total AC/C0 | 0.21 ± 0.05 | 0.30 ± 0.09 | 0.32 ± 0.09 | <0.001 | <0.001 | 0.322 | |
| Amine | Total DMA | 0.83 ± 0.12 | 0.89 ± 0.15 | 1.01 ± 0.16 | 0.307 | <0.001 | 0.007 |
| Validation CRC (Val. CRC) | Validation AA (Val. AA) | p-Value Training Cohort vs. | ||||||||
|---|---|---|---|---|---|---|---|---|---|---|
| Control (n = 29) | CRC (n = 48) | p-Value | Control (n = 28) | AA (n = 48) | p-Value | Control Val. CRC | Control Val. AA | AA | CRC | |
| Age (years) | 68 ± 7 | 69 ± 10 | 0.694 | 66 ± 5 | 66 ± 10 | 0.718 | <0.001 | <0.001 | 0.011 | 0.521 |
| Gender (f/m) | 26/3 | 17/31 | <0.001 | 0/28 | 22/26 | <0.001 | 0.001 | <0.001 | 0.727 | 0.796 |
| BMI (kg/m2) | 26.3 ± 6.3 | 26.5 ± 3.7 | 0.845 | 28.3 ± 3.7 | 27.4 ± 3.9 | 0.357 | 0.833 | 0.005 | 0.193 | 0.416 |
| Waist-to-hip-ratio | 0.9 ± 0.01 | 1.0 ± 0.1 | 0.001 | 1.00 ± 0.08 | 1.0 ± 0.1 | 0.015 | 0.052 | 0.033 | 0.652 | 0.760 |
| Fatty liver | 10 (37%) | 22 (46%) | 0.189 | 17 (61%) | 25 (52%) | 0.468 | <0.001 | <0.001 | 0.048 | 0.039 |
| GGT (U/L) | 31.3 ± 29.4 | 38.3 ± 38.3 | 0.131 | 50.1 ± 49.4 | 46.5 ± 67.5 | 0.146 | 0.565 | 0.028 | 0.354 | 0.569 |
| AST (U/L) | 21.8 ± 6.0 | 22.7 ± 12.3 | 0.273 | 24.8 ± 11.0 | 22.8 10.4 | 0.223 | 0.493 | 0.233 | 0.395 | 0.086 |
| ALT (U/L) | 25.9 ± 15.9 | 22.2 ± 15.9 | 0.244 | 26.9 ± 12.8 | 26.8 ± 21.5 | 0.280 | 0.428 | 0.126 | 0.456 | 0.545 |
| FI (µU/mL) | 7.9 ± 4.7 | 8.5 ± 4.7 | 0.628 | 12.8 ± 7.1 | 8.8 ± 4.9 | 0.103 | 0.412 | 0.004 | 0.363 | 0.427 |
| FG (mg/dL) | 105.3 ± 16.2 | 104.6 ± 18.9 | 0.797 | 112.1 ± 23.6 | 106.1 ± 15.8 | 0.377 | <0.001 | <0.001 | 0.034 | 0.749 |
| HOMA index | 2.5 ± 1.6 | 2.3 ± 1.5 | 0.505 | 3.8 ± 2.5 | 2.4 ± 1.5 | 0.155 | 0.022 | 0.003 | 0.275 | 0.650 |
| Diabetes | 4 (14%) | 9 (19%) | 0.620 | 7 (25%) | 4 (8%) | 0.048 | 0.020 | 0.002 | 0.218 | 0.754 |
| HbA1C (%) | 5.7 ± 0.4 | 6.0 ± 0.9 | 0.307 | 5.9 ± 0.6 | 5.9 ± 0.6 | 0.824 | <0.001 | <0.001 | 0.321 | 0.180 |
| CRP (mg/L) | 0.64 ± 2.39 | 1.14 ± 1.86 | <0.001 | 0.52 ± 0.92 | 0.46 ± 0.87 | 0.290 | 0.311 | <0.001 | 0.741 | 0.432 |
| Ferritin (ng/mL) | 161 ± 115 | 110 ± 96 | 0.043 | 297 ± 236 | 224 ± 230 | 0.063 | 0.045 | <0.001 | 0.162 | 0.492 |
| Hb (g/dL) | 14.5 ± 1.2 | 13.9 ± 2.2 | 0.553 | 15.2 ± 1.4 | 16.7 ± 14.5 | 0.024 | 0.319 | 0.057 | 0.970 | 0.152 |
| TG (mg/L) | 107.9 ± 44.2 | 121.6 ± 57.9 | 0.386 | 136.7 ± 58.7 | 125.7 ± 69.6 | 0.274 | 0.253 | 0.015 | 0.575 | 0.041 |
| HDL-C (mg/L) | 66.3 ± 18.6 | 57.5 ± 11.7 | 0.030 | 52.5 ± 12.7 | 64.0 ± 16.1 | 0.004 | 0.313 | 0.020 | 0.209 | 0.002 |
| LDL-C (mg/L) | 139.7 ± 36.1 | 134.4 ± 39.0 | 0.561 | 147.8 ± 43.3 | 145.7 ± 38.0 | 0.828 | 0.957 | 0.713 | 0.876 | 0.624 |
| Hypertension | 14 (50%) | 31 (65%) | 0.215 | 14 (50%) | 23 (48%) | 0.862 | 0.510 | 0.510 | 0.441 | 0.062 |
| MetS | 10 (36%) | 15 (31%) | 0.691 | 13 (46%) | 14 (29%) | 0.132 | 0.007 | 0.001 | 0.064 | 0.872 |
| Validation CRC | ||||
| Class | Metabolite | Control (n = 29) | CRC (n = 48) | p-Value |
| PC aa | PC aa C32:3 | 0.44 ± 0.14 | 0.33 ± 0.09 | <0.001 |
| PC ae | PC ae C36:2 | 14.60 ± 3.44 | 11.52 ± 3.51 | <0.001 |
| LysoPC | LysoPC a C17:0 | 3.01 ± 0.76 | 2.31 ± 0.77 | <0.001 |
| LysoPC a C24:0 | 0.22 ± 0.10 | 0.17 ± 0.10 | <0.001 | |
| LysoPC a C28:0 | 0.80 ± 0.27 | 0.24 ± 0.33 | 0.002 | |
| LysoPC a C28:1 | 0.65 ± 0.27 | 0.48 ± 0.24 | 0.001 | |
| SM | SM (OH) C22:1 | 19.27 ± 4.18 | 16.12 ± 4.60 | 0.001 |
| SM (OH) C22:2 | 19.10 ± 3.48 | 15.50 ± 4.85 | 0.001 | |
| SM (OH)/SM (non-OH) | 0.17 ± 0.02 | 0.15 ± 0.03 | <0.001 | |
| Total SM (OH) | 54.86 ± 10.38 | 45.62 ± 12.96 | <0.001 | |
| Validation AA | ||||
| Class | Metabolite | Control (n = 28) | AA (n = 48) | p-Value |
| PC aa | PC aa C38:6 | 60.44 ± 18.06 | 76.49 ± 20.76 | 0.001 |
| PC ae | PC ae C38:6 | 5.92 ± 1.53 | 7.19 ± 1.60 | 0.001 |
| PC ae C40:6 | 4.23 ± 1.02 | 5.05 ± 1.00 | 0.001 | |
| SM | SM C18:1 | 12.19 ± 3.37 | 14.72 ± 3.04 | 0.001 |
| SM C24:1 | 55.63 ± 12.91 | 64.34 ± 10.72 | 0.002 | |
| SM (OH) C22:2 | 13.51 ± 3.54 | 16.33 ± 3.51 | 0.001 | |
| SM (OH) C24:1 | 1.45 ± 0.35 | 1.71 ± 0.37 | 0.003 | |
| Total SM | 308.06 ± 61.13 | 347.89 ± 49.01 | 0.003 | |
| Total SM (OH) | 40.08 ± 10.05 | 47.17 ± 9.52 | 0.003 | |
| AA | Cit/Arg | 0.22 ± 0.06 | 0.27 ± 0.07 | 0.001 |
Publisher’s Note: MDPI stays neutral with regard to jurisdictional claims in published maps and institutional affiliations. |
© 2022 by the authors. Licensee MDPI, Basel, Switzerland. This article is an open access article distributed under the terms and conditions of the Creative Commons Attribution (CC BY) license (https://creativecommons.org/licenses/by/4.0/).
Share and Cite
Tevini, J.; Eder, S.K.; Huber-Schönauer, U.; Niederseer, D.; Strebinger, G.; Gostner, J.M.; Aigner, E.; Datz, C.; Felder, T.K. Changing Metabolic Patterns along the Colorectal Adenoma–Carcinoma Sequence. J. Clin. Med. 2022, 11, 721. https://doi.org/10.3390/jcm11030721
Tevini J, Eder SK, Huber-Schönauer U, Niederseer D, Strebinger G, Gostner JM, Aigner E, Datz C, Felder TK. Changing Metabolic Patterns along the Colorectal Adenoma–Carcinoma Sequence. Journal of Clinical Medicine. 2022; 11(3):721. https://doi.org/10.3390/jcm11030721
Chicago/Turabian StyleTevini, Julia, Sebastian K. Eder, Ursula Huber-Schönauer, David Niederseer, Georg Strebinger, Johanna M. Gostner, Elmar Aigner, Christian Datz, and Thomas K. Felder. 2022. "Changing Metabolic Patterns along the Colorectal Adenoma–Carcinoma Sequence" Journal of Clinical Medicine 11, no. 3: 721. https://doi.org/10.3390/jcm11030721
APA StyleTevini, J., Eder, S. K., Huber-Schönauer, U., Niederseer, D., Strebinger, G., Gostner, J. M., Aigner, E., Datz, C., & Felder, T. K. (2022). Changing Metabolic Patterns along the Colorectal Adenoma–Carcinoma Sequence. Journal of Clinical Medicine, 11(3), 721. https://doi.org/10.3390/jcm11030721

