Examining Relationships among Chinese Preschool Children’s Meeting 24-Hour Movement Guidelines and Fundamental Movement Skills
Abstract
1. Introduction
2. Materials and Methods
2.1. Design and Participants
2.2. Measures
2.2.1. PA
2.2.2. Screen Time and Sleep Duration
2.2.3. FMS
2.2.4. Demographic Status
2.3. Statistical Analysis
3. Results
3.1. Descriptive Analysis
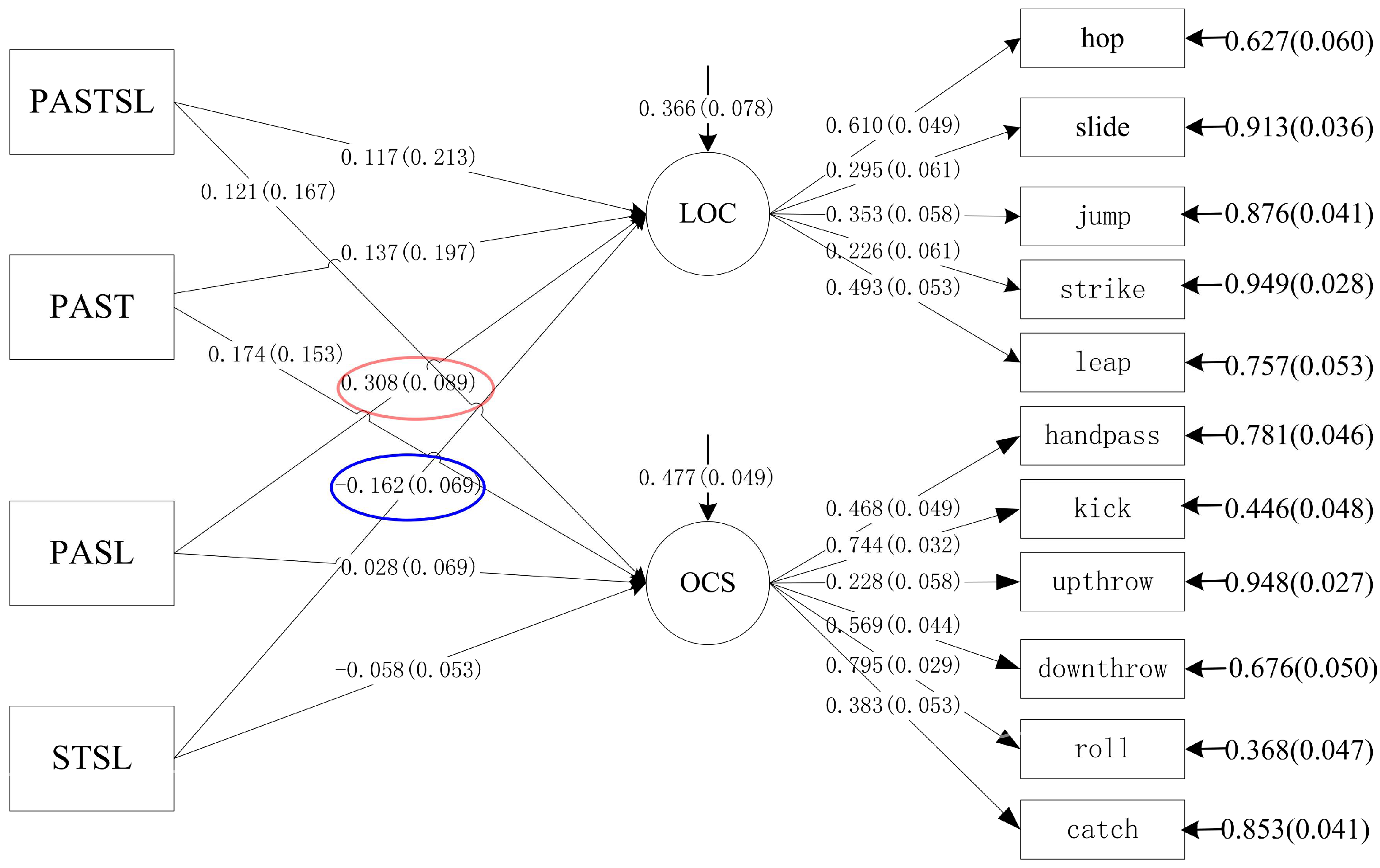
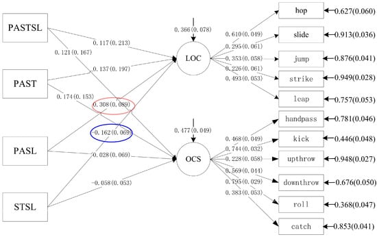
3.2. Associations among Meeting the Guidelines and FMS
4. Discussion
4.1. Descriptive Findings of Meeting the Guidelines and Gender Differences
4.2. Relationships among Children’s Meeting the Guidelines and Their FMS
4.3. Study Strengths and Limitations
5. Conclusions
Author Contributions
Funding
Institutional Review Board Statement
Informed Consent Statement
Data Availability Statement
Conflicts of Interest
References
- Bryant, E.S.; Duncan, M.J.; Birch, S.L. Fundamental movement skills and weight status in British primary school children. Eur. J. Sport Sci. 2014, 14, 730–736. [Google Scholar] [CrossRef] [PubMed]
- Barnett, L.M.; Salmon, J.; Hesketh, K.D. More active pre-school children have better motor competence at school starting age: An observational cohort study. BMC Public Health 2016, 16, 1068. [Google Scholar] [CrossRef] [PubMed]
- Barnett, L.M.; Morgan, P.J.; van Beurden, E.; Beard, J.R. Perceived sports competence mediates the relationship between childhood motor skill proficiency and adolescent physical activity and fitness: A longitudinal assessment. Int. J. Behav. Nutr. Phys. Act. 2008, 5, 40. [Google Scholar] [CrossRef] [PubMed]
- Lubans, D.R.; Morgan, P.J.; Cliff, D.P.; Barnett, L.M.; Okely, A.D. Fundamental Movement Skills in Children and Adolescents. Sports Med. 2010, 40, 1019–1035. [Google Scholar] [CrossRef] [PubMed]
- Adamo, K.B.; Wilson, S.; Harvey, A.L.J.; Grattan, K.P.; Naylor, P.J.; Temple, V.A.; Goldfield, G.S. Does Intervening in Childcare Settings Impact Fundamental Movement Skill Development? Med. Sci. Sports Exerc. 2016, 48, 926–932. [Google Scholar] [CrossRef]
- Alhassan, S.; Nwaokelemeh, O.; Ghazarian, M.; Roberts, J.; Mendoza, A.; Shitole, S. Effects of locomotor skill program on minority preschoolers’ physical activity levels. Pediatr. Exerc. Sci. 2012, 24, 435–449. [Google Scholar] [CrossRef]
- Gao, Z.; Zeng, N.; Pope, Z.C.; Wang, R.; Yu, F. Effects of exergaming on motor skill competence, perceived competence, and physical activity in preschool children. J. Sport Health Sci. 2019, 8, 106–113. [Google Scholar] [CrossRef]
- Jones, D.; Innerd, A.; Giles, E.L.; Azevedo, L.B. Association between fundamental motor skills and physical activity in the early years: A systematic review and meta-analysis. J. Sport Health Sci. 2020, 9, 542–552. [Google Scholar] [CrossRef]
- Barnett, L.M.; van Beurden, E.; Morgan, P.J.; Brooks, L.O.; Beard, J.R. Childhood motor skill proficiency as a predictor of adolescent physical activity. J. Adolesc. Health 2009, 44, 252–259. [Google Scholar] [CrossRef]
- Martins, C.; Ribeiro Bandeira, P.F.; Filho, A.S.; Bezerra, T.; Clark, C.; Webster, E.K.; Mota, J.; Duncan, M. The combination of three movement behaviours is associated with object control skills, but not locomotor skills, in preschoolers. Eur. J. Pediatr. 2021, 180, 1505–1512. [Google Scholar] [CrossRef] [PubMed]
- Webster, E.K.; Staiano, A.E.; Martin, C.K.; Weathers-Meyer, A.J. Screen-time usage and fundamental motor skill competency in preschool children. J. Sport Exerc. Psychol. 2018, 40, S39. [Google Scholar]
- Webster, E.K.; Martin, C.K.; Staiano, A.E. Fundamental motor skills, screen-time, and physical activity in preschoolers. J. Sport Health Sci. 2019, 8, 114–121. [Google Scholar] [CrossRef] [PubMed]
- World Health Organization. Guidelines on physical activity, sedentary behaviour and sleep for children under 5 years of age. Available online: https://apps.who.int/iris/bitstream/handle/10665/336656/9789240032156-chi.pdf (accessed on 10 July 2022).
- Hui, S.S.; Zhang, R.; Suzuki, K.; Naito, H.; Balasekaran, G.; Song, J.K.; Park, S.Y.; Liou, Y.M.; Lu, D.; Poh, B.K.; et al. The associations between meeting 24-Hour movement guidelines and adiposity in Asian Adolescents: The Asia-Fit Study. Scand. J. Med. Sci. Sports. 2021, 31, 763–771. [Google Scholar] [CrossRef]
- Pratt, M. What’s new in the 2020 World Health Organization Guidelines on Physical Activity and Sedentary Behavior? J. Sport Health Sci. 2021, 10, 288–289. [Google Scholar] [CrossRef]
- Figuerola, W.B.; Ribeiro, S. Sono e plasticidade neural. Revista USP 2013, 98, 17–30. [Google Scholar] [CrossRef]
- Mota, J.G.; Clark, C.C.T.; Bezerra, T.A.; De Lemos, L.F.G.; Reuter, C.P.; Mota, J.; Duncan, M.J.; Martins, C.M.D. Twenty-four-hour movement behaviours and fundamental movement skills in preschool children: A compositional and isotemporal substitution analysis. J. Sports Sci. 2020, 38, 2071–2079. [Google Scholar] [CrossRef]
- Chaput, J.P.; Carson, V.; Gray, C.E.; Tremblay, M.S. Importance of all movement behaviors in a 24 hour period for overall health. Int. J. Environ. Res. Public Health 2014, 11, 12575–12581. [Google Scholar] [CrossRef]
- Prochaska, J.O. Multiple Health Behavior Research represents the future of preventive medicine. Prev. Med. 2008, 46, 281–285. [Google Scholar] [CrossRef]
- Pedisic, Z. Measurement issues and poor adjustments for physical activity and sleep undermine sedentary behaviour research–the focus should shift to the balance between sleep, sedentary behaviour, standing and activity. Kinesiology 2014, 46, 135–146. [Google Scholar]
- Pedisic, Z.; Dumuid, D.; Olds, T.S. Integrating sleep, sedentary behaviour, and physical activity research in the emerging field of time-use epidemiology: Definitions, concepts, statistical methods, theoretical framework, and future directions. Kinesiology 2017, 49, 252–269. [Google Scholar]
- Carson, V.; Tremblay, M.S.; Chastin, S.F.M. Cross-sectional associations between sleep duration, sedentary time, physical activity, and adiposity indicators among Canadian preschool-aged children using compositional analyses. BMC Public Health 2017, 17, 9. [Google Scholar] [CrossRef] [PubMed]
- Tremblay, M.S.; Rollo, S.; Saunders, T.J. Sedentary Behavior Research Network members support new Canadian 24-Hour Movement Guideline recommendations. J. Sport Health Sci. 2020, 9, 479–481. [Google Scholar] [CrossRef] [PubMed]
- Rollo, S.; Antsygina, O.; Tremblay, M.S. The whole day matters: Understanding 24-Hour movement guideline adherence and relationships with health indicators across the lifespan. J. Sport Health Sci. 2020, 9, 493–510. [Google Scholar] [CrossRef] [PubMed]
- Bornstein, D.B.; Beets, M.W.; Byun, W.; McIver, K. Accelerometer-derived physical activity levels of preschoolers: A meta-analysis. J. Sci. Med. Sport 2011, 14, 504–511. [Google Scholar] [CrossRef]
- Quan, M.H.; Zhang, H.B.; Zhang, J.Y.; Zhou, T.; Zhang, J.M.; Zhao, G.G.; Fang, H.; Sun, S.L.; Wang, R.; Chen, P.J. Are preschool children active enough in Shanghai: An accelerometer-based cross-sectional study. BMJ Open 2019, 9, e024090. [Google Scholar] [CrossRef]
- Chang, Z.; Lei, W. A Study on the Relationship Between Physical Activity, Sedentary Behavior, and Sleep Duration in Preschool Children. Front. Public Health 2021, 9, 618962. [Google Scholar] [CrossRef]
- Barnett, L.M.; van Beurden, E.; Morgan, P.J.; Brooks, L.O.; Beard, J.R. Gender Differences in Motor Skill Proficiency From Childhood to Adolescence: A Longitudinal Study. Res. Q. Exerc. Sport. 2010, 81, 162–170. [Google Scholar] [CrossRef]
- Nilsen, A.K.O.; Anderssen, S.A.; Loftesnes, J.M.; Johannessen, K.; Ylvisaaker, E.; Aadland, E. The multivariate physical activity signature associated with fundamental motor skills in preschoolers. J. Sports Sci. 2020, 38, 264–272. [Google Scholar] [CrossRef]
- Chen, S.T.; Liu, Y.; Tremblay, M.S.; Hong, J.T.; Tang, Y.; Cao, Z.B.; Zhuang, J.; Zhu, Z.; Wu, X.; Wang, L.; et al. Meeting 24-Hour movement guidelines: Prevalence, correlates, and the relationships with overweight and obesity among Chinese children and adolescents. J. Sport Health Sci. 2021, 10, 349–359. [Google Scholar] [CrossRef]
- Choi, L.; Liu, Z.; Matthews, C.E.; Buchowski, M.S. Validation of Accelerometer Wear and Nonwear Time Classification Algorithm. Med. Sci. Sports Exerc. 2011, 43, 357–364. [Google Scholar] [CrossRef]
- Butte, N.F.; Wong, W.W.; Lee, J.S.; Adolph, A.L.; Puyau, M.R.; Zakeri, I.F. Prediction of energy expenditure and physical activity in preschoolers. Med. Sci. Sports Exerc. 2014, 46, 1216–1226. [Google Scholar] [CrossRef] [PubMed]
- Liu, Z.; Wang, G.; Geng, L.; Luo, J.; Li, N.; Owens, J. Sleep Patterns, Sleep Disturbances, and Associated Factors Among Chinese Urban Kindergarten Children. Behav. Sleep Med. 2016, 14, 100–117. [Google Scholar] [CrossRef] [PubMed]
- Ulrich, D.A. The test of gross motor development-3 (TGMD-3): Administration, scoring, and international norms. Spor Bilimleri Dergisi. 2013, 24, 27–33. [Google Scholar]
- Zhang, N.; Wang, Y.; Xu, Z.-x. A Study of the Influence of Family Socioeconomic Status on Students’ Guardians’ Satisfaction of Education. J. Educ. Stud. 2013, 9, 81–91. [Google Scholar] [CrossRef]
- Guan, H.; Zhang, Z.; Wang, B.; Okely, A.D.; Tong, M.; Wu, J.; Zhang, T. Proportion of kindergarten children meeting the WHO guidelines on physical activity, sedentary behaviour and sleep and associations with adiposity in urban Beijing. BMC Pediatr. 2020, 20, 70. [Google Scholar] [CrossRef]
- Penpraze, V.; Reilly, J.J.; MacLean, C.M.; Montgomery, C.; Kelly, L.A.; Paton, J.Y.; Aitchison, T.; Grant, S. Monitoring of Physical Activity in Young Children: How Much Is Enough? Pediatr. Exerc. Sci. 2006, 18, 483–491. [Google Scholar] [CrossRef]
- Tapia-Serrano, M.A.; Sevil-Serrano, J.; Sánchez-Miguel, P.A. Adherence to 24-Hour Movement Guidelines among Spanish Adolescents: Differences between Boys and Girls. Children 2021, 8, 95. [Google Scholar] [CrossRef] [PubMed]
- Martins, C.M.D.; Clark, C.C.T.; Bandeira, P.F.R.; Mota, J.; Duncan, M.J. Association between Compliance with the 24-Hour Movement Guidelines and Fundamental Movement Skills in Preschoolers: A Network Perspective. Int. J. Environ. Res. Public Health 2020, 17, 5443. [Google Scholar] [CrossRef]
- Stodden, D.F.; Goodway, J.D.; Langendorfer, S.J.; Roberton, M.A.; Rudisill, M.E.; Garcia, C.; Garcia, L.E. A Developmental Perspective on the Role of Motor Skill Competence in Physical Activity: An Emergent Relationship. Quest 2008, 60, 290–306. [Google Scholar] [CrossRef]
- Ryu, S.; Lee, J.E.; Liu, W.; McDonough, D.J.; Gao, Z. Investigating Relationships between Preschool Children’s Perceived Competence, Motor Skills, and Physical Activity: A Cross-Lagged Panel Model. J. Clin. Med. 2021, 10, 5620. [Google Scholar] [CrossRef]
- Roscoe, C.M.P.; Duncan, M.J.; Clark, C.C.T. The 24-Hour Movement Compositions in Weekday, Weekend Day or Four-Day Periods Differentially Associate with Fundamental Movement Skills. Children 2021, 8, 828. [Google Scholar] [CrossRef]
- Kracht, C.L.; Webster, E.K.; Staiano, A.E. Relationship between the 24-Hour Movement Guidelines and fundamental motor skills in preschoolers. J. Sci. Med. Sport 2020, 23, 1185–1190. [Google Scholar] [CrossRef]
- Hulteen, R.M.; Morgan, P.J.; Barnett, L.M.; Stodden, D.F.; Lubans, D.R. Development of Foundational Movement Skills: A Conceptual Model for Physical Activity Across the Lifespan. Sports Med. 2018, 48, 1533–1540. [Google Scholar] [CrossRef]
- Barnett, L.M.; Lai, S.K.; Veldman, S.L.C.; Hardy, L.L.; Cliff, D.P.; Morgan, P.J.; Zask, A.; Lubans, D.R.; Shultz, S.P.; Ridgers, N.D.; et al. Correlates of Gross Motor Competence in Children and Adolescents: A Systematic Review and Meta-Analysis. Sports Med. 2016, 46, 1663–1688. [Google Scholar] [CrossRef] [PubMed]
- He, Q.; Ng, J.Y.Y.; Cairney, J.; Bedard, C.; Ha, A.S.C. Association between Physical Activity and Fundamental Movement Skills in Preschool-Aged Children: Does Perceived Movement Skill Competence Mediate This Relationship? Int. J. Environ. Res. Public Health 2021, 18, 1289. [Google Scholar] [CrossRef] [PubMed]
- Fang, C.; Zhang, J.; Zhou, T.; Li, L.; Lu, Y.; Gao, Z.; Quan, M. Associations between Daily Step Counts and Physical Fitness in Preschool Children. J. Clin. Med. 2020, 9, 163. [Google Scholar] [CrossRef]
- Gao, Z.; Lee, J.E.; Zeng, N.; Pope, Z.C.; Zhang, Y.; Li, X. Home-Based Exergaming on Preschoolers’ Energy Expenditure, Cardiovascular Fitness, Body Mass Index and Cognitive Flexibility: A Randomized Controlled Trial. J. Clin. Med. 2019, 8, 1745. [Google Scholar] [CrossRef]
- Bang, F.; Roberts, K.C.; Chaput, J.P.; Goldfield, G.S.; Prince, S.A. Physical activity, screen time and sleep duration: Combined associations with psychosocial health among Canadian children and youth. Health Rep. 2020, 31, 9–16. [Google Scholar] [CrossRef] [PubMed]
- Martins, C.M.D.; Lemos, L.; de Souza, A.N.; Bezerra, T.A.; Soares, I.A.A.; Mota, J.G.; Bandeira, P.F.R.; Mota, J.; Tassitano, R.M.; Duncan, M.J. Adherence to 24-Hour movement guidelines in low-income Brazilian preschoolers and associations with demographic correlates. Am. J. Hum. Biol. 2021, 33, 12. [Google Scholar] [CrossRef]
- Haegele, J.A.; Zhu, X.; Healy, S.; Patterson, F. The 24-Hour Movement Guidelines and Body Composition Among Youth Receiving Special Education Services in the United States. J. Phys. Act. Health 2021, 18, 838–843. [Google Scholar] [CrossRef]
- Gómez-García, M.; Bia, D.; Zócalo, Y. Physical Activity, Sedentary Behavior and Sleep Time: Association with Cardiovascular Hemodynamic Parameters, Blood Pressure and Structural and Functional Arterial Properties in Childhood. J. Cardiovasc. Dev. Dis. 2021, 8, 62. [Google Scholar] [CrossRef]
- Janssen, I.; Roberts, K.C.; Thompson, W. Is adherence to the Canadian 24-Hour Movement Behaviour Guidelines for Children and Youth associated with improved indicators of physical, mental, and social health? Appl. Physiol. Nutr. Metab. 2017, 42, 725–731. [Google Scholar] [CrossRef]
- Decraene, M.; Verbestel, V.; Cardon, G.; Iotova, V.; Koletzko, B.; Moreno, L.A.; Miguel-Berges, M.L.; Gurzkowska, B.; Androutsos, O.; Manios, Y.; et al. Compliance with the 24-Hour Movement Behavior Guidelines and Associations with Adiposity in European Preschoolers: Results from the ToyBox-Study. Int. J. Environ. Res. Public Health 2021, 18, 7499. [Google Scholar] [CrossRef] [PubMed]
- Gao, Z.; Huang, C.Q.; Liu, T.; Xiong, W. Impact of interactive dance games on urban children’s physical activity correlates and behavior. J. Exerc. Sci. Fit. 2012, 10, 107–112. [Google Scholar] [CrossRef]
- Zeng, N.; Gao, Z. Exergaming and obesity in youth: Current perspectives. Int. J. Gen. Med. 2016, 9, 275–284. [Google Scholar] [CrossRef] [PubMed]
- Chaput, J.P.; Gray, C.E.; Poitras, V.J.; Carson, V.; Gruber, R.; Birken, C.S.; MacLean, J.E.; Aubert, S.; Sampson, M.; Tremblay, M.S. Systematic review of the relationships between sleep duration and health indicators in the early years (0-4 years). BMC Public Health 2017, 17, 855. [Google Scholar] [CrossRef]
- Tononi, G.; Cirelli, C. Sleep and the price of plasticity: From synaptic and cellular homeostasis to memory consolidation and integration. Neuron 2014, 81, 12–34. [Google Scholar] [CrossRef]
- Afthentopoulou, A.-E.; Venetsanou, F.; Zounhia, A.; Petrogiannis, K. Physical activity, motor competence, and perceived physical competence: What is their relationship in children aged 6–9 years? Hum. Mov. 2018, 2018, 51–56. [Google Scholar] [CrossRef]
- Han, A.; Fu, A.; Cobley, S.; Sanders, R.H. Effectiveness of exercise intervention on improving fundamental movement skills and motor coordination in overweight/obese children and adolescents: A systematic review. J. Sci. Med. Sport 2018, 21, 89–102. [Google Scholar] [CrossRef]
- Cadoret, G.; Bigras, N.; Lemay, L.; Lehrer, J.; Lemire, J. Relationship between screen-time and motor proficiency in children: A longitudinal study. Early Child Dev. Care 2018, 188, 231–239. [Google Scholar] [CrossRef]
- Li, X.; Atkins, M.S. Early childhood computer experience and cognitive and motor development. Pediatrics 2004, 113, 1715–1722. [Google Scholar] [CrossRef]
- Gao, Z.; Liu, W.; McDonough, D.J.; Zeng, N.; Lee, J.E. The Dilemma of Analyzing Physical Activity and Sedentary Behavior with Wrist Accelerometer Data: Challenges and Opportunities. J. Clin. Med. 2021, 10, 5951. [Google Scholar] [CrossRef]
- Paterson, D.C.; Ramage, K.; Moore, S.A.; Riazi, N.; Tremblay, M.S.; Faulkner, G. Exploring the impact of COVID-19 on the movement behaviors of children and youth: A scoping review of evidence after the first year. J. Sport Health Sci. 2021, 10, 675–689. [Google Scholar] [CrossRef]



| Num | Parameter Content | Parameter Setting |
|---|---|---|
| 1 | Testing instrument | Actigraph WGT3X-BT |
| 2 | Sampling interval | 15S |
| 3 | No definition is worn | Choi (2011) [31] |
| 4 | Valid data for every day | ≥480 min |
| 5 | Valid data for wear day | At least 3 days (2 weekdays + 1 weekend) |
| 6 | Cut-points | Butte (2014) [32] |
| SB | 0–239 | |
| LPA | 240–2119 | |
| MPA | 2120–4449 | |
| VPA | 4450 and above |
| Variables | Boys M (SD) | Girls M (SD) | p-Value |
|---|---|---|---|
| Age | 4.74 (0.89) | 4.63 (0.83) | 0.06 * |
| hop | 4.28 (2.23) | 4.18 (2.20) | 0.69 |
| run | 4.77 (1.99) | 4.84 (2.17) | 0.77 |
| slide | 4.87 (2.19) | 4.26 (2.29) | 0.02 * |
| jump | 4.04 (2.05) | 4.23 (2.01) | 0.41 |
| strike | 4.66 (1.89) | 4.89 (1.84) | 0.26 |
| leap | 3.50 (2.18) | 3.90 (1.97) | 0.08 * |
| dribble | 5.11 (1.78) | 4.59 (1.78) | 0.01 ** |
| handpass | 4.87 (2.28) | 3.71 (2.37) | 0.00 ** |
| kick | 2.48 (2.19) | 1.72 (1.65) | 0.00 ** |
| upthrow | 4.37 (2.33) | 3.48 (2.12) | 0.00 ** |
| downthrow | 4.72 (1.94) | 4.47 (1.68) | 0.21 |
| roll | 2.76 (2.17) | 2.14 (1.96) | 0.01 * |
| catch | 3.77 (1.96) | 4.18 (1.75) | 0.05 * |
| PA (min/day) | 267 (40) | 247 (39) | 0.00 ** |
| MVPA (min/day) | 52.4 (13.6) | 43.9 (13.6) | 0.00 ** |
| Sleep (hr/day) | 10.64 (0.94) | 10.86 (0.90) | 0.03 * |
| ST (hr/day) | 1.71 (1.18) | 1.71 (1.15) | 0.97 |
| BMI | 15.51 (1.49) | 15.63 (1.61) | 0.51 |
| Movement Behaviors | Boys N (%) | Girls N (%) | p-Value | ||
|---|---|---|---|---|---|
| Compliant (%) | Non-Compliant (%) | Compliant (%) | Non-Compliant (%) | ||
| Not meeting guidelines | 6 (3.3) | 175 (96.7) | 7 (4.97) | 134 (95.03) | 0.320 |
| PA | 53 (29.3) | 128 (70.7) | 11 (7.8) | 130 (92.2) | 0.000 ** |
| SL | 165 (91.2) | 16 (8.8) | 127 (90) | 14 (10) | 0.442 |
| ST | 99 (54.7) | 82 (45.3) | 73 (51.8) | 68 (48.2) | 0.341 |
| PA_ST_SL | 26 (14.36) | 155 (85.63) | 4 (2.84) | 137 (97.16) | 0.000 ** |
| PA_ST | 29 (16.02) | 152 (83.98) | 4 (2.84) | 137 (97.16) | 0.000 ** |
| PA_SL | 47 (25.97) | 134 (74.03) | 11 (7.80) | 130 (92.19) | 0.000 ** |
| ST_SL | 92 (50.82) | 99 (49.17) | 66 (46.81) | 75 (53.19) | 0.237 |
| Locomotor Skills | Object Control Skills | |||||||
|---|---|---|---|---|---|---|---|---|
| β | SE | p | R2 | β | SE | p | R2 | |
| PA | 0.48 | 0.06 | 0.00 | 0.21 | 0.05 | 0.00 | ||
| SL | 0.01 | 0.06 | 0.89 | 0.62 | −0.03 | 0.05 | 0.56 | 0.49 |
| ST | 0.13 | 0.06 | 0.05 | −0.04 | 0.05 | 0.47 | ||
| PA + ST + SL | 0.12 | 0.21 | 0.55 | 0.12 | 0.17 | 0.47 | ||
| PA + ST | 0.14 | 0.20 | 0.49 | 0.63 | 0.17 | 0.15 | 0.26 | 0.52 |
| PA + SL | 0.31 | 0.09 | 0.001 | 0.03 | 0.07 | 0.69 | ||
| ST + SL | −0.16 | 0.07 | 0.02 | −0.06 | 0.05 | 0.28 | ||
Publisher’s Note: MDPI stays neutral with regard to jurisdictional claims in published maps and institutional affiliations. |
© 2022 by the authors. Licensee MDPI, Basel, Switzerland. This article is an open access article distributed under the terms and conditions of the Creative Commons Attribution (CC BY) license (https://creativecommons.org/licenses/by/4.0/).
Share and Cite
Li, F.; Yin, L.; Sun, M.; Gao, Z. Examining Relationships among Chinese Preschool Children’s Meeting 24-Hour Movement Guidelines and Fundamental Movement Skills. J. Clin. Med. 2022, 11, 5623. https://doi.org/10.3390/jcm11195623
Li F, Yin L, Sun M, Gao Z. Examining Relationships among Chinese Preschool Children’s Meeting 24-Hour Movement Guidelines and Fundamental Movement Skills. Journal of Clinical Medicine. 2022; 11(19):5623. https://doi.org/10.3390/jcm11195623
Chicago/Turabian StyleLi, Fang, Long Yin, Mingyun Sun, and Zan Gao. 2022. "Examining Relationships among Chinese Preschool Children’s Meeting 24-Hour Movement Guidelines and Fundamental Movement Skills" Journal of Clinical Medicine 11, no. 19: 5623. https://doi.org/10.3390/jcm11195623
APA StyleLi, F., Yin, L., Sun, M., & Gao, Z. (2022). Examining Relationships among Chinese Preschool Children’s Meeting 24-Hour Movement Guidelines and Fundamental Movement Skills. Journal of Clinical Medicine, 11(19), 5623. https://doi.org/10.3390/jcm11195623

