Genome Sequencing and Transcriptome Profiling in Twins Discordant for Mayer-Rokitansky-Küster-Hauser Syndrome
Abstract
1. Introduction
2. Materials and Methods
2.1. Patients and Ethical Approval
2.2. DNA Isolation and Sequencing
2.3. Genome Analysis and Variant Calling
2.4. Validation Using Sanger Sequencing
2.5. RNA Isolation and Sequencing
2.6. RNA Quality Control, Alignment, and Differential Expression Analysis
3. Results
3.1. Case Reports
3.2. Multi-Sample Analysis of Twin Genomes for Discordant Variants
3.3. Analysis of Genome Data for Rare Conserved Variants in MRKH Candidate Genes
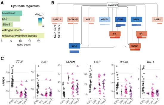
3.4. MRKH Twins and Sporadic Cases Showed Largely Similar Endometrial Transcriptome Changes
4. Discussion
4.1. Etiology of MRKH Syndrome
4.2. Genomic Differences of Monozygotic Twins
4.3. Mosaic Variant in ACTR3B
4.4. Pathogenic GREB1L Variant
4.5. Variants of Unknown Significance
4.5.1. WNT9B
4.5.2. PAX8
4.6. Transcriptome Analysis of MRKH Twins
5. Conclusions
Supplementary Materials
Author Contributions
Funding
Institutional Review Board Statement
Informed Consent Statement
Data Availability Statement
Acknowledgments
Conflicts of Interest
References
- Herlin, M.K.; Petersen, M.B.; Brannstrom, M. Mayer-Rokitansky-Kuster-Hauser (MRKH) syndrome: A comprehensive update. Orphanet. J. Rare. Dis. 2020, 15, 214. [Google Scholar] [CrossRef] [PubMed]
- Rall, K.; Eisenbeis, S.; Henninger, V.; Henes, M.; Wallwiener, D.; Bonin, M.; Brucker, S. Typical and Atypical Associated Findings in a Group of 346 Patients with Mayer-Rokitansky-Kuester-Hauser Syndrome. J. Pediatr. Adolesc. Gynecol. 2015, 28, 362–368. [Google Scholar] [CrossRef] [PubMed]
- Blontzos, N.; Iavazzo, C.; Vorgias, G.; Kalinoglou, N. Leiomyoma development in Mayer-Rokitansky-Kuster-Hauser syndrome: A case report and a narrative review of the literature. Obstet. Gynecol. Sci. 2019, 62, 294–297. [Google Scholar] [CrossRef] [PubMed]
- Romano, F.; Carlucci, S.; Stabile, G.; Mirenda, G.; Mirandola, M.; Mangino, F.P.; Romano, A.; Ricci, G. The Rare, Unexpected Condition of a Twisted Leiomyoma in Mayer-Rokitansky-Kuster-Hauser (MRKH) Syndrome: Etiopathogenesis, Diagnosis and Management. Our Experience and Narrative Review of the Literature. Int. J. Environ. Res. Public. Health 2021, 18, 5895. [Google Scholar] [CrossRef]
- Chmel, R., Jr.; Novackova, M.; Chubanovova, N.; Pastor, Z. Sexuality in women with Mayer-Rokitansky-Kuster-Hauser syndrome. Ceska Gynekol. 2021, 86, 194–199. [Google Scholar] [CrossRef]
- Herlin, M.; Hojland, A.T.; Petersen, M.B. Familial occurrence of Mayer-Rokitansky-Kuster-Hauser syndrome: A case report and review of the literature. Am. J. Med. Genet. A 2014, 164, 2276–2286. [Google Scholar] [CrossRef]
- Chen, N.; Zhao, S.; Jolly, A.; Wang, L.; Pan, H.; Yuan, J.; Chen, S.; Koch, A.; Ma, C.; Tian, W.; et al. Perturbations of genes essential for Mullerian duct and Wolffian duct development in Mayer-Rokitansky-Kuster-Hauser syndrome. Am. J. Hum. Genet. 2021, 108, 337–345. [Google Scholar] [CrossRef]
- Mikhael, S.; Dugar, S.; Morton, M.; Chorich, L.P.; Tam, K.B.; Lossie, A.C.; Kim, H.G.; Knight, J.; Taylor, H.S.; Mukherjee, S.; et al. Genetics of agenesis/hypoplasia of the uterus and vagina: Narrowing down the number of candidate genes for Mayer-Rokitansky-Kuster-Hauser Syndrome. Hum. Genet. 2021, 140, 667–680. [Google Scholar] [CrossRef]
- Kyei Barffour, I.; Kyei Baah Kwarkoh, R. GREB1L as a candidate gene of Mayer-Rokitansky-Kuster-Hauser Syndrome. Eur. J. Med. Genet. 2021, 64, 104158. [Google Scholar] [CrossRef]
- Backhouse, B.; Hanna, C.; Robevska, G.; van den Bergen, J.; Pelosi, E.; Simons, C.; Koopman, P.; Juniarto, A.Z.; Grover, S.; Faradz, S.; et al. Identification of Candidate Genes for Mayer-Rokitansky-Kuster-Hauser Syndrome Using Genomic Approaches. Sex Dev. 2019, 13, 26–34. [Google Scholar] [CrossRef]
- Ledig, S.; Wieacker, P. Clinical and genetic aspects of Mayer-Rokitansky-Kuster-Hauser syndrome. Med. Genet. 2018, 30, 3–11. [Google Scholar] [CrossRef] [PubMed]
- Pan, H.X.; Luo, G.N.; Wan, S.Q.; Qin, C.L.; Tang, J.; Zhang, M.; Du, M.; Xu, K.K.; Shi, J.Q. Detection of de novo genetic variants in Mayer-Rokitansky-Kuster-Hauser syndrome by whole genome sequencing. Eur. J. Obstet. Gynecol. Reprod. Biol. X 2019, 4, 100089. [Google Scholar] [CrossRef] [PubMed]
- Lischke, J.H.; Curtis, C.H.; Lamb, E.J. Discordance of vaginal agenesis in monozygotic twins. Obstet. Gynecol. 1973, 41, 920–924. [Google Scholar] [PubMed]
- Regenstein, A.C.; Berkeley, A.S. Discordance of mullerian agenesis in monozygotic twins. A case report. J. Reprod. Med. 1991, 36, 396–397. [Google Scholar]
- Steinkampf, M.P.; Dharia, S.P.; Dickerson, R.D. Monozygotic twins discordant for vaginal agenesis and bilateral tibial longitudinal deficiency. Fertil. Steril. 2003, 80, 643–645. [Google Scholar] [CrossRef]
- Hentrich, T.; Koch, A.; Weber, N.; Kilzheimer, A.; Maia, A.; Burkhardt, S.; Rall, K.; Casadei, N.; Kohlbacher, O.; Riess, O.; et al. The Endometrial Transcription Landscape of MRKH Syndrome. Front. Cell. Dev. Biol. 2020, 8, 572281. [Google Scholar] [CrossRef]
- Andrews, S. FastQC: A quality control tool for high throughput sequence data. 2010. in press. Available online: http://www.bioinformatics.babraham.ac.uk/projects/fastqc (accessed on 15 June 2021).
- Dobin, A.; Davis, C.A.; Schlesinger, F.; Drenkow, J.; Zaleski, C.; Jha, S.; Batut, P.; Chaisson, M.; Gingeras, T.R. STAR: Ultrafast universal RNA-seq aligner. Bioinformatics 2013, 29, 15–21. [Google Scholar] [CrossRef]
- Li, H.; Handsaker, B.; Wysoker, A.; Fennell, T.; Ruan, J.; Homer, N.; Marth, G.; Abecasis, G.; Durbin, R.; Genome Project Data Processing Subgroup. The Sequence Alignment/Map format and SAMtools. Bioinformatics 2009, 25, 2078–2079. [Google Scholar] [CrossRef]
- Love, M.I.; Huber, W.; Anders, S. Moderated estimation of fold change and dispersion for RNA-seq data with DESeq2. Genome Biol. 2014, 15, 550. [Google Scholar] [CrossRef]
- Srinivasan, K.; Friedman, B.A.; Larson, J.L.; Lauffer, B.E.; Goldstein, L.D.; Appling, L.L.; Borneo, J.; Poon, C.; Ho, T.; Cai, F.; et al. Untangling the brain’s neuroinflammatory and neurodegenerative transcriptional responses. Nat. Commun. 2016, 7, 11295. [Google Scholar] [CrossRef]
- Shannon, P.; Markiel, A.; Ozier, O.; Baliga, N.S.; Wang, J.T.; Ramage, D.; Amin, N.; Schwikowski, B.; Ideker, T. Cytoscape: A software environment for integrated models of biomolecular interaction networks. Genome Res. 2003, 13, 2498–2504. [Google Scholar] [CrossRef] [PubMed]
- Wang, W.; Vilella, F.; Alama, P.; Moreno, I.; Mignardi, M.; Isakova, A.; Pan, W.; Simon, C.; Quake, S.R. Single-cell transcriptomic atlas of the human endometrium during the menstrual cycle. Nat. Med. 2020, 26, 1644–1653. [Google Scholar] [CrossRef] [PubMed]
- De Tomasi, L.; David, P.; Humbert, C.; Silbermann, F.; Arrondel, C.; Tores, F.; Fouquet, S.; Desgrange, A.; Niel, O.; Bole-Feysot, C.; et al. Mutations in GREB1L Cause Bilateral Kidney Agenesis in Humans and Mice. Am. J. Hum. Genet. 2017, 101, 803–814. [Google Scholar] [CrossRef]
- Schrauwen, I.; Liaqat, K.; Schatteman, I.; Bharadwaj, T.; Nasir, A.; Acharya, A.; Ahmad, W.; Van Camp, G.; Leal, S.M. Autosomal Dominantly Inherited GREB1L Variants in Individuals with Profound Sensorineural Hearing Impairment. Genes 2020, 11, 687. [Google Scholar] [CrossRef]
- Wang, M.; Li, Y.; Ma, W.; Li, H.; He, F.; Pu, D.; Su, T.; Wang, S. Analysis of WNT9B mutations in Chinese women with Mayer-Rokitansky-Kuster-Hauser syndrome. Reprod. Biomed. Online 2014, 28, 80–85. [Google Scholar] [CrossRef] [PubMed]
- Waschk, D.E.; Tewes, A.C.; Romer, T.; Hucke, J.; Kapczuk, K.; Schippert, C.; Hillemanns, P.; Wieacker, P.; Ledig, S. Mutations in WNT9B are associated with Mayer-Rokitansky-Kuster-Hauser syndrome. Clin. Genet. 2016, 89, 590–596. [Google Scholar] [CrossRef]
- Karczewski, K.J.; Francioli, L.C.; Tiao, G.; Cummings, B.B.; Alfoldi, J.; Wang, Q.; Collins, R.L.; Laricchia, K.M.; Ganna, A.; Birnbaum, D.P.; et al. The mutational constraint spectrum quantified from variation in 141,456 humans. Nature 2020, 581, 434–443. [Google Scholar] [CrossRef]
- Carlson, R.W. The history and mechanism of action of fulvestrant. Clin. Breast. Cancer 2005, 6, S5–S8. [Google Scholar] [CrossRef]
- Nathan, M.R.; Schmid, P. A Review of Fulvestrant in Breast Cancer. Oncol. Ther. 2017, 5, 17–29. [Google Scholar] [CrossRef]
- Kyei-Barffour, I.; Margetts, M.; Vash-Margita, A.; Pelosi, E. The Embryological Landscape of Mayer-Rokitansky-Kuster-Hauser Syndrome: Genetics and Environmental Factors. Yale J. Biol. Med. 2021, 94, 657–672. [Google Scholar]
- Jonsson, H.; Magnusdottir, E.; Eggertsson, H.P.; Stefansson, O.A.; Arnadottir, G.A.; Eiriksson, O.; Zink, F.; Helgason, E.A.; Jonsdottir, I.; Gylfason, A.; et al. Differences between germline genomes of monozygotic twins. Nat. Genet. 2021, 53, 27–34. [Google Scholar] [CrossRef] [PubMed]
- Rall, K.; Eisenbeis, S.; Barresi, G.; Ruckner, D.; Walter, M.; Poths, S.; Wallwiener, D.; Riess, O.; Bonin, M.; Brucker, S. Mayer-Rokitansky-Kuster-Hauser syndrome discordance in monozygotic twins: Matrix metalloproteinase 14, low-density lipoprotein receptor-related protein 10, extracellular matrix, and neoangiogenesis genes identified as candidate genes in a tissue-specific mosaicism. Fertil. Steril. 2015, 103, 494–502 e493. [Google Scholar]
- Ringwald, M.; Baldock, R.; Bard, J.; Kaufman, M.; Eppig, J.T.; Richardson, J.E.; Nadeau, J.H.; Davidson, D. A database for mouse development. Science 1994, 265, 2033–2034. [Google Scholar] [CrossRef] [PubMed]
- Brophy, P.D.; Rasmussen, M.; Parida, M.; Bonde, G.; Darbro, B.W.; Hong, X.; Clarke, J.C.; Peterson, K.A.; Denegre, J.; Schneider, M.; et al. A Gene Implicated in Activation of Retinoic Acid Receptor Targets Is a Novel Renal Agenesis Gene in Humans. Genetics 2017, 207, 215–228. [Google Scholar] [CrossRef] [PubMed]
- Herlin, M.K.; Le, V.Q.; Hojland, A.T.; Ernst, A.; Okkels, H.; Petersen, A.C.; Petersen, M.B.; Pedersen, I.S. Whole-exome sequencing identifies a GREB1L variant in a three-generation family with Mullerian and renal agenesis: A novel candidate gene in Mayer-Rokitansky-Kuster-Hauser (MRKH) syndrome. A case report. Hum. Reprod. 2019, 34, 1838–1846. [Google Scholar] [CrossRef]
- Sanna-Cherchi, S.; Khan, K.; Westland, R.; Krithivasan, P.; Fievet, L.; Rasouly, H.M.; Ionita-Laza, I.; Capone, V.P.; Fasel, D.A.; Kiryluk, K.; et al. Exome-wide Association Study Identifies GREB1L Mutations in Congenital Kidney Malformations. Am. J. Hum. Genet. 2017, 101, 789–802. [Google Scholar] [CrossRef]
- Carroll, T.J.; Park, J.S.; Hayashi, S.; Majumdar, A.; McMahon, A.P. Wnt9b plays a central role in the regulation of mesenchymal to epithelial transitions underlying organogenesis of the mammalian urogenital system. Dev. Cell 2005, 9, 283–292. [Google Scholar] [CrossRef]
- Kobayashi, A.; Behringer, R.R. Developmental genetics of the female reproductive tract in mammals. Nat. Rev. Genet. 2003, 4, 969–980. [Google Scholar] [CrossRef]
- Ma, W.; Li, Y.; Wang, M.; Li, H.; Su, T.; Li, Y.; Wang, S. Associations of Polymorphisms in WNT9B and PBX1 with Mayer-Rokitansky-Kuster-Hauser Syndrome in Chinese Han. PLoS ONE 2015, 10, e0130202. [Google Scholar] [CrossRef][Green Version]
- Tang, R.; Dang, Y.; Qin, Y.; Zou, S.; Li, G.; Wang, Y.; Chen, Z.J. WNT9B in 542 Chinese women with Mullerian duct abnormalities: Mutation analysis. Reprod. Biomed. Online 2014, 28, 503–507. [Google Scholar] [CrossRef][Green Version]
- Mansouri, A.; Chowdhury, K.; Gruss, P. Follicular cells of the thyroid gland require Pax8 gene function. Nat. Genet. 1998, 19, 87–90. [Google Scholar] [CrossRef]
- Bouchard, M.; Pfeffer, P.; Busslinger, M. Functional equivalence of the transcription factors Pax2 and Pax5 in mouse development. Development 2000, 127, 3703–3713. [Google Scholar] [CrossRef]
- Torres, M.; Gomez-Pardo, E.; Dressler, G.R.; Gruss, P. Pax-2 controls multiple steps of urogenital development. Development 1995, 121, 4057–4065. [Google Scholar] [CrossRef]
- Mittag, J.; Winterhager, E.; Bauer, K.; Grummer, R. Congenital hypothyroid female pax8-deficient mice are infertile despite thyroid hormone replacement therapy. Endocrinology 2007, 148, 719–725. [Google Scholar] [CrossRef]
- Smol, T.; Ribero-Karrouz, W.; Edery, P.; Gorduza, D.B.; Catteau-Jonard, S.; Manouvrier-Hanu, S.; Ghoumid, J. Mayer-Rokitansky-Kunster-Hauser syndrome due to 2q12.1q14.1 deletion: PAX8 the causing gene? Eur. J. Med. Genet. 2020, 63, 103812. [Google Scholar] [CrossRef]
- Brucker, S.Y.; Eisenbeis, S.; Konig, J.; Lamy, M.; Salker, M.S.; Zeng, N.; Seeger, H.; Henes, M.; Scholler, D.; Schonfisch, B.; et al. Decidualization is Impaired in Endometrial Stromal Cells from Uterine Rudiments in Mayer-Rokitansky-Kuster-Hauser Syndrome. Cell Physiol. Biochem. 2017, 41, 1083–1097. [Google Scholar] [CrossRef]
- Brucker, S.Y.; Frank, L.; Eisenbeis, S.; Henes, M.; Wallwiener, D.; Riess, O.; van Eijck, B.; Scholler, D.; Bonin, M.; Rall, K.K. Sequence variants in ESR1 and OXTR are associated with Mayer-Rokitansky-Kuster-Hauser syndrome. Acta. Obstet. Gynecol. Scand. 2017, 96, 1338–1346. [Google Scholar] [CrossRef]
- Rall, K.; Barresi, G.; Walter, M.; Poths, S.; Haebig, K.; Schaeferhoff, K.; Schoenfisch, B.; Riess, O.; Wallwiener, D.; Bonin, M.; et al. A combination of transcriptome and methylation analyses reveals embryologically-relevant candidate genes in MRKH patients. Orphanet. J. Rare Dis. 2011, 6, 32. [Google Scholar] [CrossRef]
- Masse, J.; Watrin, T.; Laurent, A.; Deschamps, S.; Guerrier, D.; Pellerin, I. The developing female genital tract: From genetics to epigenetics. Int. J. Dev. Biol. 2009, 53, 411–424. [Google Scholar] [CrossRef]
- Block, K.; Kardana, A.; Igarashi, P.; Taylor, H.S. In utero diethylstilbestrol (DES) exposure alters Hox gene expression in the developing mullerian system. FASEB J. 2000, 14, 1101–1108. [Google Scholar] [CrossRef]
- Kaufman, R.H.; Adam, E.; Hatch, E.E.; Noller, K.; Herbst, A.L.; Palmer, J.R.; Hoover, R.N. Continued follow-up of pregnancy outcomes in diethylstilbestrol-exposed offspring. Obstet. Gynecol. 2000, 96, 483–489. [Google Scholar] [PubMed]
- Wautier, A.; Tournaire, M.; Devouche, E.; Epelboin, S.; Pouly, J.L.; Levadou, A. Genital tract and reproductive characteristics in daughters of women and men prenatally exposed to diethylstilbestrol (DES). Therapie 2020, 75, 439–448. [Google Scholar] [CrossRef] [PubMed]
- Petrozza, J.C.; Gray, M.R.; Davis, A.J.; Reindollar, R.H. Congenital absence of the uterus and vagina is not commonly transmitted as a dominant genetic trait: Outcomes of surrogate pregnancies. Fertil. Steril. 1997, 67, 387–389. [Google Scholar] [CrossRef]
- Albers, C.A.; Newbury-Ecob, R.; Ouwehand, W.H.; Ghevaert, C. New insights into the genetic basis of TAR (thrombocytopenia-absent radii) syndrome. Curr. Opin. Genet. Dev. 2013, 23, 316–323. [Google Scholar] [CrossRef]




| Twin Pair | Individual | Age at Surgery (Years) | Mrkh Type | Kidney Malformation | Skeletal Malformation | Heart Malfomation | Vision |
|---|---|---|---|---|---|---|---|
| 1 | 1-1 | 29 | MRKH 2 | Malrotation of kidney | Herniated disc | Fallot tetralogy | |
| 2 | 2-1 | 19 | MRKH 2 | Kidney agenesis | Strabism | ||
| 3 | 3-1 | 32 | MRKH 2 | Pelvic kidney | |||
| 3 | 3-2 | - | - | Kidney agenesis | Hip dysplasia, scoliosis | ||
| 4 | 4-1 | 19 | MRKH 1 | - | |||
| 5 | 5-1 | 16 | MRKH 2 | Kidney agenesis | Strabism, poor vision |
| Analysis Type | Sample | MRKHS Classification | Zygosity | Transcript (ENST-Number) | Variant Reads | Total Reads | Gene | cDNA Change | Protein Change | phyloP | gnomAD-Allele Frequency | Inheritance |
|---|---|---|---|---|---|---|---|---|---|---|---|---|
| Single sample analysis | Tissue MRKH-twin 1 | MRKH-I | het | ENST00000263334.9 | 14 | 37 | PAX8 | c.1315G>A | p.Ala439Thr | 42.050 | 0 | AD |
| Single sample analysis | Tissue MRKH-twin 2 | MRKH-I | het | ENST00000290015.7 | 20 | 31 | Wnt9B | c.205C>T | p.Arg69Trp | 27.030 | 0.0002180 | AD |
| Single sample analysis | Tissue MRKH-twin 3 | MRKH-II | het | ENST00000269218.10 | 33 | 51 | GREB1L | c.4665T>A | p.Tyr1555Ter | -0.7730 | 0 | AD |
| Multi sample analysis | Tissue MRKH-twin 2 | MRKH-I | het | ENST00000256001.13 | 18 | 46 | ACTR3B | c.1066G>A | p.Gly356Arg | 75.720 | 0 | AD |
| Blood MRKH-twin 2 | MRKH-I | het | 6 | 56 | ||||||||
| Blood healthy-twin 2 | MRKH-I | wt | 1 | 47 | - | - | - | - | - | - |
Publisher’s Note: MDPI stays neutral with regard to jurisdictional claims in published maps and institutional affiliations. |
© 2022 by the authors. Licensee MDPI, Basel, Switzerland. This article is an open access article distributed under the terms and conditions of the Creative Commons Attribution (CC BY) license (https://creativecommons.org/licenses/by/4.0/).
Share and Cite
Buchert, R.; Schenk, E.; Hentrich, T.; Weber, N.; Rall, K.; Sturm, M.; Kohlbacher, O.; Koch, A.; Riess, O.; Brucker, S.Y.; et al. Genome Sequencing and Transcriptome Profiling in Twins Discordant for Mayer-Rokitansky-Küster-Hauser Syndrome. J. Clin. Med. 2022, 11, 5598. https://doi.org/10.3390/jcm11195598
Buchert R, Schenk E, Hentrich T, Weber N, Rall K, Sturm M, Kohlbacher O, Koch A, Riess O, Brucker SY, et al. Genome Sequencing and Transcriptome Profiling in Twins Discordant for Mayer-Rokitansky-Küster-Hauser Syndrome. Journal of Clinical Medicine. 2022; 11(19):5598. https://doi.org/10.3390/jcm11195598
Chicago/Turabian StyleBuchert, Rebecca, Elisabeth Schenk, Thomas Hentrich, Nico Weber, Katharina Rall, Marc Sturm, Oliver Kohlbacher, André Koch, Olaf Riess, Sara Y. Brucker, and et al. 2022. "Genome Sequencing and Transcriptome Profiling in Twins Discordant for Mayer-Rokitansky-Küster-Hauser Syndrome" Journal of Clinical Medicine 11, no. 19: 5598. https://doi.org/10.3390/jcm11195598
APA StyleBuchert, R., Schenk, E., Hentrich, T., Weber, N., Rall, K., Sturm, M., Kohlbacher, O., Koch, A., Riess, O., Brucker, S. Y., & Schulze-Hentrich, J. M. (2022). Genome Sequencing and Transcriptome Profiling in Twins Discordant for Mayer-Rokitansky-Küster-Hauser Syndrome. Journal of Clinical Medicine, 11(19), 5598. https://doi.org/10.3390/jcm11195598

