Effect of Whole-Body Cryotherapy on Morphological, Rheological and Biochemical Indices of Blood in People with Multiple Sclerosis
Abstract
1. Introduction
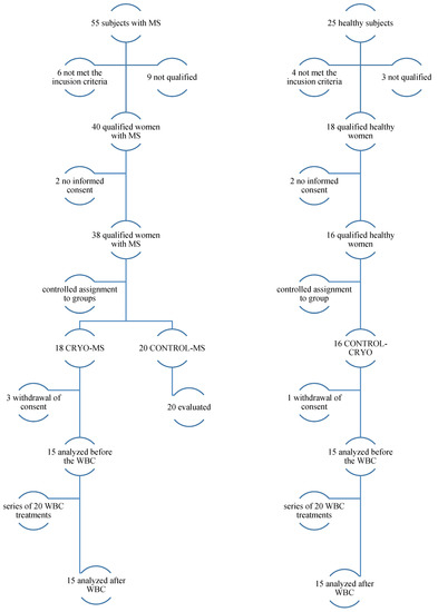
2. Materials and Methods
2.1. Materials
2.1.1. Inclusion Criteria
- Diagnosis of MS (ICD10:G35) according to the McDonald review criteria (groups with MS) [28];
- Female;
- Aged 30–55 years old;
- Expanded Disability Status Scale (EDSS) with a value from 0 to 6.5 (groups with MS);
- Written consent of the patient to participate in the study
2.1.2. Exclusion Criteria
- Vitamin D supplementation;
- Consuming more than 4 cups of coffee or more than 2 alcoholic beverages per day;
- Changing the diet immediately before or during the project;
- Participation in other forms of physical activity directly before or during the study
- Contraindications to whole-body cryotherapy (i.e., pregnancy, severe hypertension (BP > 180/100), acute or recent myocardial infarction, unstable angina pectoris, arrhythmia, symptomatic cardiovascular disease, cardiac pacemakers, peripheral arterial occlusive disease, venous thrombosis, acute or recent cerebrovascular accident, uncontrolled seizures, Raynaud’s Syndrome, fever, tumor disease, symptomatic lung disorders, bleeding disorders, severe anemia, infection, cold allergy, and acute kidney and urinary tract diseases)
2.1.3. Characteristics of the Participants
2.2. Methods
2.2.1. Description of the Intervention
- Atrium temperature: −60 °C (adaptation to low temperature);
- Chamber temperature: −120 °C.
- The time of a single WBC session during study period was respectively:
- 1.5 min (1 treatment);
- 2 min (2 treatments);
- 3 min (3–20 treatments).
2.2.2. Blood Indices Analysis
- With EDTA (for hematological analysis of the whole blood, K2 potassium edetate salt (6 ml) was used as an anticoagulant);
- With clotting activator (for serum testing, the main activator ingredient was SiO2 (6 mL)).
- WBC (109/L)—White Blood Cells
- RBC (1012/L)—Red Blood Cell
- HGB (g/dl)—Hemoglobin
- HCT (%)—Hematocrit
- PLT (109/L)—Platelet Count
- MCH (pg)—Mean Corpuscular Hemoglobin
- MCV (fl)—Mean Corpuscular Volume
- MCHC (g/dl)—Mean Corpuscular Hemoglobin Concentration
Assessment of Elongation and Aggregation Indexes
Parameters Determining the Kinetics of Erythrocyte Aggregation Were Investigated (Figure 3)
- AI (%) (ang. Aggregation Index)
- AMP (au) (ang. Total Extend of Aggregation)
- T½ (s) (ang. Half Time Kinetics of Aggregation)
Assessment of Protein Level
- Total protein (g/L)
- Albumin (g/L)
- Alfa-1 globulin (g/L)
- Alfa-2 globulin (g/L)
- Beta-1 globulin (g/L)
- Beta-2 globulin (g/L)
- Gamma globulin (g/L)
- A/G ratio
Determination of Fibrinogen Concentration
2.2.3. Statistical Analysis
3. Results
4. Discussion
5. Conclusions
- There was no significant effect of a series of 20 systemic cryotherapy treatments on changes in blood counts, rheology, and biochemistry in women with multiple sclerosis.
- The use of whole-body cryotherapy significantly increases the deformation capacity of erythrocytes and reduces the hematocrit value (within physiological norms) of healthy women, which has a positive effect on the rheological properties of blood.
- WBC is a safe form of therapy in MS patients, as changes in blood rheology are not responsible for the effectiveness of treatment and WBC does not adversely affect red blood cell deformability and aggregation.
Study Limitation
Author Contributions
Funding
Institutional Review Board Statement
Informed Consent Statement
Data Availability Statement
Conflicts of Interest
References
- Kingwell, E.; Marriott, J.J.; Jetté, N.; Pringsheim, T.; Makhani, N.; Morrow, S.A.; Fisk, J.D.; Evans, C.; Béland, S.G.; Kulaga, S.; et al. Incidence and prevalence of multiple sclerosis in Europe: A systematic review. BMC Neurol. 2013, 13, 128. [Google Scholar] [CrossRef]
- Guzik, A.; Kwolek, A. The prevalence and distribution of multiple sclerosis in Poland and around the world. Prz. Med. Uniw. Rzesz. Inst. Leków 2015, 1, 55–62. [Google Scholar]
- Potemkowski, A. Multiple sclerosis in Poland and worldwide-epidemiological considerations. Aktualn Neurol. 2009, 9, 9197. [Google Scholar]
- Opara, J.; Jaracz, K.; Brola, W. Aktualne możliwości oceny jakości życia w stwardnieniu rozsianym. Neurol. Neuroch. Pol. 2006, 4, 336–341. [Google Scholar]
- Potemkowski, A. Analiza epidemiologiczna ogniska stwardnienia rozsianego na terenie byłego województwa szczecińskiego. Prz. Epidemiol. 2001, 55, 331–341. [Google Scholar]
- Ebers, G.C. Environmental factors and multiple sclerosis. Lancet Neurol. 2008, 7, 268–277. [Google Scholar] [CrossRef]
- Albatineh, A.N.; Alroughani, R.; Al-Temaimi, R. Predictors of Multiple Sclerosis Severity Score in Patients with Multiple Sclerosis. Int. J. MS Care 2020, 22, 233–238. [Google Scholar] [CrossRef] [PubMed]
- Calderón-Garcidueñas, L.; Leray, E.; Heydarpour, P.; Torres-Jardón, R.; Reis, J. Air pollution, a rising environmental risk factor for cognition, neuroinflammation and neurodegeneration: The clinical impact on children and beyond. Rev. Neurol. 2016, 172, 69–80. [Google Scholar] [CrossRef]
- Belbasis, L.; Bellou, V.; Evangelou, E.; Ioannidis, J.P.; Tzoulaki, I. Environmental risk factors and multiple sclerosis: An umbrella review of systematic reviews and meta-analyses. Lancet Neurol. 2015, 14, 263–273. [Google Scholar] [CrossRef]
- Thompson, A.J.; Baranzini, S.E.; Geurts, J.; Hemmer, B.; Ciccarelli, O. Multiple sclerosis. Lancet 2018, 391, 1622–1636. [Google Scholar] [CrossRef]
- Skrzek, A. Historia krioterapii ogólnoustrojowej w Polsce. Acta Bio-Opt. Inform. Med. 2009, 4, 309–314. [Google Scholar]
- Bittel, J.H.M. The different types of general cold adaptation in man. Int. J. Sports Med. 1992, 13, S172–S176. [Google Scholar] [CrossRef]
- Šimečková, M.; Janský, L.; Lesná, I.; Vybíral, S.; Šrámek, P. Role of beta adrenoceptors in metabolic and cardiovascular responses of cold exposed humans. J. Therm. Biol. 2000, 25, 437–442. [Google Scholar] [CrossRef]
- Konstantinova, E.; Tolstaya, T.; Prishchep, S.; Milutin, A.; Mironova, E.; Ivanova, L. Plasma lipid levels, blood rheology, platelet aggregation, microcirculation state and oxygen transfer to tissues in young and middle-aged healthy people. Clin. Hemorheol. Microcirc. 2004, 30, 443–448. [Google Scholar] [PubMed]
- Leppäluoto, J.; Westerlund, T.; Huttunen, P.; Oksa, J.; Smolander, J.; Dugue, B.; Mikkelsson, M. Effects of long-term whole-body cold exposures on plasma concentrations of ACTH, beta-endorphin, cortisol, catecholamines and cytokines in healthy females. Scand. J. Clin. Lab. Investig. 2008, 68, 145–153. [Google Scholar] [CrossRef] [PubMed]
- Banfi, G.; Melegati, G.; Barassi, A.; Dogliotti, G.; Melzi D’eril, G.; Dugue, B.; Corsi, M.M. Effects of whole-body cryotherapy on serum mediator of inflammation and serum muscle enzymes in athletes. J. Therm Biol. 2009, 34, 55–59. [Google Scholar] [CrossRef]
- Brenke, R. Effekte und Wirkmechanismen der so genannten Abhärtung. Schweiz. Z. Für Ganzheitsmed 2010, 22, 37–44. [Google Scholar] [CrossRef]
- Cholewka, A.; Stanek, A.; Sieroń, A.; Drzazga, Z. Thermography study of skin response due to whole-body cryotherapy. Ski. Res. Technol. 2011, 18, 180–187. [Google Scholar] [CrossRef]
- Zagrobelny, Z.; Halawa, B.; Kuliczkowski, K.; Frydecka, I.; Gregorowicz, H. Wpływ ogólnoustrojowej krioterapii w komorze niskotemperaturowej oraz leczenia ruchem na subpopulacje limfocytów we krwi obwodowej u chorych na chorobę zwyrodnieniową stawów i reumatoidalne zapalenia stawów. Reumatologia 1996, 4, 763–771. [Google Scholar]
- Straburzyńska-Lupa, A.; Konarska, A.; Nowak, A.; Straburzyńska-Migaj, E.; Konarski, J.; Kijewski, K. Pilaczyńska-Scześniak, Ł. Wpływ krioterapii ogólnoustrojowej na wybrane parametry biochemiczne krwi obwodowej zawodników hokeja na trawie. Fizjoter Pol 2007, 7, 15–20. [Google Scholar]
- Banffi, G.; Krajewska, M.; Melegati, G.; Patacchini, M. Effects of whole-body cryotherapy on haematological values in athletes. Br. J. Sports Med. 2008, 42, 858. [Google Scholar]
- Klimek, A.T.; Lubkowska, A.; Szyguła, Z.; Chudecka, M.; Frączek, B. Influence of the ten sessions of the whole body cry-ostimulationon aerobic and anaerobic capacity. Int. J. Occup. Med. Environ. 2010, 23, 181–189. [Google Scholar]
- Lombardi, G.; Lanteri, P.; Porcelli, S.; Mauri, C.; Colombini, A. Hematological profile and material status in rugby players during whole body cryostimulation. PLoS ONE 2013, 8, e55803. [Google Scholar] [CrossRef]
- Lubkowska, A.; Banfi, G.; Dołęgowska, B.; D’Eril, G.V.M.; Łuczak, J.; Barassi, A. Changes in lipid profile in response to three different protocols of whole-body cryostimulation treatments. Cryobiology 2010, 61, 22–26. [Google Scholar] [CrossRef]
- Lubkowska, A.; Suska, M. The increase in systolic and diastolic blood pressure after exposure to cryogenic temperatures in normotensive men as a contraindication for whole-body cryostimulation. J. Therm. Biol. 2011, 36, 264–268. [Google Scholar] [CrossRef]
- Ziemann, E.; Olek, R.A.; Kujach, S.; Grzywacz, T.; Antosiewicz, J.; Garsztka, T.; Laskowski, R. Five-day whole-body cryostimulation, blood inflammatory markers, and performance in high-ranking professional tennis players. J. Athl. Train. 2012, 47, 664–672. [Google Scholar] [CrossRef]
- Blatteis, C.M. Physiology and Pathophysiology of Temperature Regulation; World Scientific: Singapore, 1998. [Google Scholar]
- Thompson, A.J.; Banwell, B.L.; Barkhof, F.; Carroll, W.M.; Coetzee, T.; Comi, G.; Correale, J.; Fazekas, F.; Filippi, M.; Freedman, M.S.; et al. Diagnosis of multiple sclerosis: 2017 re-visions of the McDonald criteria. Lancet Neurol. 2018, 17, 162–173. [Google Scholar] [CrossRef]
- Hardeman, M.R.; Goedhart, P.T.; Dobbe, J.G.C.; Lettinga, K.P. Laser-assisted optical rotational cell analyser (LORCA); I. A new instrument for measurement of various structural hemorheological parameters. Clin. Hemorheol. Microcirc. 1994, 14, 605–618. [Google Scholar] [CrossRef]
- Hardeman, M.R.; Dobbe, J.G.C.; Ince, C. The lasser-assisted optical rotational cell analyzer, (LORCA) as red blood cell ag-gregometer. Clin. Hemorheol. Microcirc. 2001, 25, 1–11. [Google Scholar]
- Słowińska, L.; Monkos, K. Kliniczne zastosowania laserowo-optycznego rotacyjnego analizatora krwinek czerwonych LORCA. Ann. Acad. Med. Siles 2010, 64, 42–47. [Google Scholar]
- Dobbe, J.G.G.; Hardeman, M.R.; Streekstra, G.J.; Grimbergen, C.A. Validation and application of an automated rheoscope for measuring red blood cell deformability distributions in different species. Biorheology 2004, 41, 65–77. [Google Scholar]
- Correale, J.; Gaitán, M.I.; Ysrraelit, M.C.; Fiol, M.P. Progressive multiple sclerosis: From pathogenic mechanisms to treatment. Brain 2017, 140, 527–546. [Google Scholar] [CrossRef] [PubMed]
- Poniatowska, R.; Kulczycki, J.; Sobczyk, W.; Krawczyk, R.; Bogusławska, R. Korelacja między niesprawnością ruchową i obrazami MR u chorych ze stwardnieniem rozsianym. Postępy Psychiatr. Neurol. 2005, 1, 19–24. [Google Scholar]
- Polman, C.H.; Thompson, A.J.; Murray, T.J.; Bowling, A.C.; Noseworthy, J.H. Stwardnienie Rozsiane. Przewodnik po Lekach i Leczeniu; Polskie Towarzystwo Stwardnienia Rozsianego: Warszawa, Poland, 2007; pp. 7–140. [Google Scholar]
- Oh, J.; Vidal-Jordana, A.; Montalban, X. Multiple sclerosis: Clinical aspects. Curr. Opin. Neurol. 2018, 31, 752–759. [Google Scholar] [CrossRef] [PubMed]
- Palasik, W. Stwardnienie rozsiane-nowe tendencje terapeutyczne. Przew Lek 2007, 9, 41–45. [Google Scholar]
- Rasova, K.; Feys, P.; Henze, T.; Van Tongeren, H.; Cattaneo, D.; Jonsdottir, J.; Herbenova, A. Emerging evidence-based physical reha-bilitation for multiple sclerosis-Towards an inventory of current content across Europe. Health Qual Life Out 2010, 8, 76. [Google Scholar] [CrossRef] [PubMed]
- Dąbrowski, Z. Hemoreologia. Diagn Lab. 2010, 46, 365–369. [Google Scholar]
- Kowal, P.; Marcinkowska-Gapińska, A. Wykorzystanie badań reologicznych w neurologii. Neuroskop 2005, 7, 149–152. [Google Scholar]
- Marcinkowska-Gapińska, A.; Kowal, P. Podstawy i znaczenie hemoreologii. Neuroskop 2005, 7, 176–182. [Google Scholar]
- Cicha, I. Reologia erytrocytów-podstawowe parametry i metody pomiarów. Acta Haematol. Pol. 1997, 28, 223–229. [Google Scholar]
- Maeda, N. Erythrocyte rheology in microcirculation. Jpn. J. Physiol. 1996, 46, 1–14. [Google Scholar] [CrossRef] [PubMed]
- Jaroszyński, W.; Kwiatkowski, B.; Boguś, P. Wpływ hematokrytu na stopień i kinetykę agregacji erytrocytów ludzkich. Badania metodą spektroskopii dielektrycznej. Ann. Acad. Med. 2010, 40, 19–31. [Google Scholar]
- Brunetti, A.; Ricchieri, G.L.; Patrassi, G.M.; Girolami, A.; Tavolato, B. Rheological and fibrinolytic findings in multiple sclerosis. J. Neurol. Neurosurg. Psychiatry 1981, 44, 340–343. [Google Scholar] [CrossRef]
- Pollock, S.; Harrison, M.J.; O’Connell, G. Erythrocyte deformability in multiple sclerosis. J. Neurol. Neurosurg. Psychiatry 1982, 45, 762. [Google Scholar] [CrossRef][Green Version]
- Reynolds, E.H.; Linnell, J.C. Vitamin B12 deficiency, demyelination, and multiple sclerosis. Lancet 1987, 330, 920. [Google Scholar] [CrossRef]
- Al-Din, A.S.N.; Khojali, M.; Habbosh, H.; Farah, S.; Idris, A.R.; Al-Muhtasib, F. Macrocytosis in multiple sclerosis. A study in 82 de novo Arab patients. J. Neurol. Neurosurg. Psychiatry 1991, 54, 415–416. [Google Scholar] [CrossRef] [PubMed]
- Grasso, M.G.; Colleluori, A.; Millefiorini, E.; Pozzilli, C. Lack of association between macrocytosis and multiple sclerosis. J. Neurol. Neurosurg. Psychiatry 1992, 55, 1096. [Google Scholar] [CrossRef] [PubMed][Green Version]
- Kocer, B.; Engur, S.; Aka, F.; Yılmaz, M. Serum vitamin B12, folate, and homocysteine levels and their association with clin-ical and electrophysiological parameters in multiple sclerosis. J. Clin. Neurosci. 2009, 16, 399–403. [Google Scholar] [CrossRef] [PubMed]
- De Freitas, M.V.; de Oliveira, M.R.; dos Santos, D.F.; de Ca’ssia Mascarenhas Netto, R.; Fenelon, S.B.; Penha-Silva, N. Influence of the use of statin on the stability of erythrocyte membranes in multiple sclerosis. J. Membrane Biol. 2010, 233, 127–134. [Google Scholar] [CrossRef]
- Kim, Y.; Kim, K.; Park, Y. Measurement techniques for red blood cell deformability: Recent advances. InTechOpen 2012, 10. [Google Scholar] [CrossRef]
- Langer, H.F.; Choi, E.Y.; Zhou, H.; Schleicher, R.; Chung, K.J.; Tang, Z.; Kerstin Göbel, K.; Khalil Bdeir, K.; Chatzigeorgiou, A.; Wong, C.; et al. Platelets contribute to the pathogenesis of ex-perimental autoimmune encephalomyelitis. Circ. Res. 2012, 110, 12021210. [Google Scholar] [CrossRef] [PubMed]
- Simmonds, M.J.; Meiselman, H.J.; Baskurt, O.K. Blood rheology and aging. J. Geriatr. Cardiol. 2013, 10, 291–301. [Google Scholar] [CrossRef]
- Hamlin, S.K.; Benedik, P.S. Basic concepts of hemorheology in microvascular hemodynamics. Crit. Care Nurs. Clin. N. Am. 2014, 26, 337–344. [Google Scholar] [CrossRef] [PubMed]
- Ballabh, P.; Braun, A.; Nedergaard, M. The blood–brain barrier: An overview: Structure, regulation, and clinical implications. Neurobiol. Dis. 2004, 16, 1–13. [Google Scholar] [CrossRef] [PubMed]
- Simpson, L.O.; Shand, B.I.; Olds, R.J.; Larking, P.W.; Arnott, M.J. Red cell and hemorheological changes in multiple sclerosis. Pathol. 1987, 19, 51–55. [Google Scholar] [CrossRef] [PubMed]
- Jennewein, C.; Tran, N.; Paulus, P.; Ellinghaus, P.; Eble, J.A.; Zacharowski, K. Novel aspects of fibrin(ogen) fragments during inflammation. Mol. Med. 2011, 17, 568–573. [Google Scholar] [CrossRef]
- Levy, J.H.; Szlam, F.; Tanaka, K.A.; Sniecienski, R. Fibrinogen and hemostasis: A primary hemostatic target for the management of acquired bleeding. Anesth Analg 2012, 114, 261–274. [Google Scholar] [CrossRef]
- Sen, U.; Tyagi, N.; Patibandla, P.K.; Dean, W.L.; Tyagi, S.C.; Roberts, A.M.; Lominadze, D. Fibrinogen-induced endothelin-1 production from endothelial cells. Am. J. Physiol. Physiol. 2009, 296, C840–C847. [Google Scholar] [CrossRef]
- Szaba, F.M.; Smiley, S.T. Roles for thrombin and fibrin(ogen) in cytokine/chemokine production and macrophage adhesion in vivo. Blood 2002, 99, 1053–1059. [Google Scholar] [CrossRef]
- Davalos, D.; Akassoglou, K. Fibrinogen as a key regulator of inflammation in disease. Semin. Immunopathol. 2012, 34, 43–62. [Google Scholar] [CrossRef]
- Miranda Acuña, J.; Hidalgo de la Cruz, M.; Ros, A.L.; Tapia, S.P.; Martínez Ginés, M.L.; de Andrés Frutos, C.D. Elevated plasma fibrinogen levels in multiple sclerosis patients during relapse. Mult. Scler. Relat. Dis. 2017, 18, 157–160. [Google Scholar] [CrossRef] [PubMed]
- Ehling, R.; Di Pauli, F.; Lackner, P.; Kuenz, B.; Santner, W.; Lutterotti, A.; Gneiss, C.; Hegen, H.; Schocke, M.; Deisenhammer, F.; et al. Fibrinogen is not elevated in the cerebrospinal fluid of patients with multiple sclerosis. Fluids Barriers CNS 2011, 8, 25. [Google Scholar] [CrossRef]
- Aksungar, F.B.; Topkaya, A.E.; Yildiz, Z.; Sahin, S.; Turk, U. Coagulation status and biochemical and inflammatory markers in multiple sclerosis. J. Clin. Neurosci. 2008, 15, 393–397. [Google Scholar] [CrossRef]
- Arpaia, G.; Bavera, P.M.; Caputo, D.; Mendozzi, L.; Cavarretta, R.; Rovaris, M.; Agus, G.B.; Belcaro, G.; Milani, M.; Ippolito, E.; et al. Effects of elastic compression on hypomobility edema and fibrinolysis activation in multiple sclerosis. Panminerva Med. 2011, 53, 7174. [Google Scholar]
- Adams, R.A.; Bauer, J.; Flick, M.J.; Sikorski, S.L.; Nuriel, T.; Lassmann, H.; Degen, J.L.; Akassoglou, K. The fibrinderived gamma377−395 peptide inhibits microglia activation and suppresses relapsing paralysis in central nervous system autoimmune disease. J. Exp. Med. 2007, 204, 571582. [Google Scholar] [CrossRef] [PubMed]
- Davalos, D.; Ryu, J.K.; Merlini, M.; Baeten, K.M.; Le Moan, N.; Petersen, M.A.; Deerinck, T.J.; Smirnoff, D.S.; Bedard, C.; Hakozaki, H.; et al. Fibrinogen-induced perivascular microglial clustering is required for the development of axonal damage in neuroinflammation. Nat. Commun. 2012, 3, 1227. [Google Scholar] [CrossRef] [PubMed]
- Bryczkowska, I.; Radecka, A.; Knyszyńska, A.; Łuczak, J.; Lubkowska, A. Effect of whole body cryotherapy treatments on antioxidant enzyme activity and biochemical parameters in patients with multiple sclerosis. Fam. Med. Prim. Care Rev. 2018, 20, 214–217. [Google Scholar] [CrossRef]





| Experimental Group CRYO-MS | Control Group 1 CONTROL-MS | Control Group 2 CONTROL-CRYO | ||
|---|---|---|---|---|
| Age (years) | 41.53 ± 6.98 | 40.45 ± 4.77 | 38.47 ± 6.00 | |
| Body height (cm) | 165.93 ± 6.53 | 167.25 ± 5.85 | 169.4 ± 5.79 | |
| Body weight (kg) | 66.75 ± 16.78 | 68.78 ± 16.54 | 72.35 ± 13.85 | |
| Body mass index (BMI) (kg/m2) | 24.18 ± 5.68 | 24.60 ± 6.04 | 25.22 ± 4.81 | |
| FAT% (%) | 33.26 ± 7.45 | 34.29 ± 8.23 | 30.47 ± 6.65 | |
| FAT (kg) | 23.31 ± 11.40 | 24.81 ± 11.47 | 22.82 ± 8.99 | |
| Fat free mass (FFM) (kg) | 43.45 ± 5.68 | 43.98 ± 5.44 | 49.55 ± 5.90 | |
| Total body water (TBW) (kg) | 31.83 ± 4.21 | 32.23 ± 4.02 | 36.28 ± 4.32 | |
| Expanded Disability Status Scale (EDSS) | 3.03 ± 1.67 | 3.08 ± 1.54 | - | |
| Duration of illness (years) | 11.00 ± 6.49 | 13.10 ± 5.45 | - | |
| Place of residence (%) | City (100–199 k inhabitants) | 20.00 | 15.00 | 6.67 |
| City (200 k inhabitants or more) | 73.33 | 65.00 | 86.67 | |
| Countryside | 6.67 | 20.00 | 6.67 | |
| Education (%) | Secondary | 26.67 | 5.00 | 13.33 |
| Higher | 73.33 | 95.00 | 86.67 | |
| Employment status (%) | Currently employed | 86.67 | 90.00 | 93.33 |
| Unemployed | 13.33 | 10.00 | 6.67 | |
| Course of disease (%) | Primary progressive | 13.33 | - | - |
| Relapsing-remitting | 86.67 | 100.00 | - | |
| Occurrence of relapses (%) | Several times a year | 6.67 | 5.00 | - |
| Once a year | 20.00 | 25.00 | - | |
| Every few years | 60.00 | 65.00 | - | |
| No relapse; MS progresses | 13.33 | 5.00 | - | |
| Occurring disorders (%) | Spasticity | 40.00 | 40.00 | - |
| Tremor | 6.67 | 10.00 | - | |
| Excessive fatigue | 80.00 | 90.00 | - | |
| Blurred vision | 20.00 | 35.00 | - | |
| Paresthesia | 46.67 | 30.00 | - | |
| Balance disorders | 46.67 | 55.00 | - | |
| Mood disorders | 53.33 | 35.00 | - | |
| Bladder dysfunction | 33.33 | 35.00 | - | |
| Pharmacological treatment (%) | Immunomodulating drugs | 67.67 | 85.00 | - |
| Steroid drugs | 33.33 | 20.00 | - | |
| None | 6.67 | 5.00 | - | |
| Low Dose Naltrexone (LDN) | 6.67 | - | - | |
| Psychoactive substances (%) | Coffee | 60.00 | 75.00 | 67.67 |
| Cigarettes | 6.67 | - | - | |
| Alcohol | - | 15.00 | 6.67 | |
| Orthopedic aids (%) | Orthopedic crutches | - | 15.00 | - |
| Nordic walking sticks | 13.33 | 15.00 | - | |
| Parameter | CRYO-MS N = 15 | CONTROL-MS N = 20 | CONTROL-CRYO N = 15 | p (ANOVA) | p (CRYO-MS/CONTROL-MS) | p (CRYO-MS/CONTROL-CRYO) | p (CONTROL-MS/CONTROL-CRYO) |
|---|---|---|---|---|---|---|---|
| WBC (109/L) | 5.01 ± 1.16 | 4.96 ± 1.27 | 5.25 ± 1.40 | 0.786 | |||
| RBC (1012/L) | 4.23 ± 0.61 | 4.30 ± 0.67 | 4.80 ± 0.27 | 0.013 | 0.939 | 0.021 | 0.048 |
| HGB (g/dL) | 12.31 ± 1.07 | 12.50 ± 1.51 | 13.39 ± 0.80 | 0.036 | 0.899 | 0.045 | 0.116 |
| HCT (%) | 35.97 ± 5.65 | 35.90 ± 5.88 | 40.54 ± 2.50 | 0.007 | 0.999 | 0.043 | 0.039 |
| PLT (109/L) | 240.60 ± 80.97 | 252.70 ± 78.39 | 275.67 ± 35.49 | 0.377 | |||
| MCV (fl) | 85.00 ± 5.37 | 83.65 ± 5.58 | 84.40 ± 4.03 | 0.738 | |||
| MCH (pg) | 29.54 ± 4.03 | 29.42 ± 3.87 | 27.94 ± 1.61 | 0.355 | |||
| MCHC (g/dL) | 34.19 ± 5.24 | 35.14 ± 3.37 | 33.05 ± 0.65 | 0.245 | |||
| IE0.30 | 0.03 ± 0.02 | 0.03 ± 0.02 | 0.05 ± 0.02 | 0.017 | 0.941 | 0.063 | 0.029 |
| IE0.58 | 0.05 ± 0.01 | 0.05 ± 0.01 | 0.15 ± 0.20 | 0.017 | 0.983 | 0.051 | 0.034 |
| IE1.13 | 0.11 ± 0.02 | 0.11 ± 0.02 | 0.15 ± 0.03 | <0.001 | 0.797 | <0.001 | <0.001 |
| IE2.19 | 0.20 ± 0.03 | 0.20 ± 0.02 | 0.21 ± 0.05 | 0.557 | |||
| IE4.24 | 0.30 ± 0.03 | 0.30 ± 0.03 | 0.26 ± 0.07 | 0.016 | 0.999 | 0.038 | 0.039 |
| IE8.24 | 0.38 ± 0.04 | 0.38 ± 0.03 | 0.30 ± 0.09 | <0.001 | 0.996 | <0.001 | <0.001 |
| IE15.98 | 0.45 ± 0.04 | 0.45 ± 0.04 | 0.36 ± 0.09 | <0.001 | 0.996 | <0.001 | <0.001 |
| IE31.03 | 0.50 ± 0.04 | 0.50 ± 0.04 | 0.40 ± 0.10 | <0.001 | 0.999 | <0.001 | <0.001 |
| IE60.30 | 0.53 ± 0.03 | 0.52 ± 0.05 | 0.42 ± 0.09 | <0.001 | 0.953 | <0.001 | <0.001 |
| AI (%) | 62.25 ± 5.65 | 64.27 ± 9.10 | 58.28 ± 8.04 | 0.093 | |||
| AMP (au) | 19.89 ± 2.26 | 18.16 ± 4.57 | 21.62 ± 4.06 | 0.039 | 0.442 | 0.443 | 0.046 |
| T1/2 (s) | 2.26 ± 0.62 | 2.17 ± 0.75 | 2.81 ± 1.03 | 0.059 | |||
| Total protein (g/L) | 70.17 ± 3.98 | 70.29 ± 2.79 | 73.56 ± 3.68 | 0.012 | 0.995 | 0.026 | 0.033 |
| alb. (g/L) | 44.75 ± 2.77 | 44.46 ± 2.60 | 45.85 ± 3.49 | 0.373 | |||
| a-1 g (g/L) | 2.60 ± 0.38 | 2.61 ± 0.50 | 2.67 ± 0.33 | 0.871 | |||
| a-2 g (g/L) | 6.29 ± 0.91 | 6.39 ± 0.81 | 5.92 ± 0.57 | 0.212 | |||
| b-1 g (g/L) | 4.03 ± 0.60 | 4.19 ± 0.45 | 4.43 ± 0.60 | 0.140 | |||
| b-2 g (g/L) | 3.12 ± 0.61 | 3.21 ± 0.67 | 3.19 ± 0.34 | 0.892 | |||
| g g (g/L) | 9.41 ± 2.22 | 9.47 ± 2.29 | 11.53 ± 2.37 | 0.019 | 0.997 | 0.039 | 0.046 |
| a/g | 1.80 ± 0.29 | 1.76 ± 0.33 | 1.67 ± 0.22 | 0.460 | |||
| fibr. (g/L) | 2.78 ± 1.30 | 3.18 ± 1.28 | 2.52 ± 0.59 | 0.231 | |||
| Parameter | CRYO-MS N = 15 | CONTROL-MS N = 20 | CONTROL-CRYO N = 15 | p (ANOVA) | p (CRYO-MS/CONTROL-MS) | p (CRYO-MS/CONTROL-CRYO) | p (CONTROL-MS/CONTROL-CRYO) |
|---|---|---|---|---|---|---|---|
| WBC (109/L) | 4.71 ± 1.01 | 4.96 ± 1.27 | 5.31 ± 1.35 | 0.410 | |||
| RBC (1012/L) | 4.11 ± 0.51 | 4.30 ± 0.67 | 4.57 ± 0.28 | 0.112 | |||
| HGB (g/dL) | 12.19 ± 1.20 | 12.50 ± 1.51 | 12.88 ± 0.73 | 0.310 | |||
| HCT (%) | 34.70 ± 4.84 | 35.90 ± 5.88 | 38.35 ± 2.20 | 0.068 | |||
| PLT (109/L) | 238.13 ± 79.14 | 252.70 ± 78.39 | 271.73 ± 48.65 | 0.437 | |||
| MCV (fl) | 84.27 ± 5.39 | 83.65 ± 5.58 | 84.00 ± 4.16 | 0.939 | |||
| MCH (pg) | 30.04 ± 4.43 | 29.42 ± 3.87 | 28.25 ± 1.60 | 0.377 | |||
| MCHC (g/dL) | 35.58 ± 4.46 | 35.14 ± 3.37 | 33.60 ± 0.42 | 0.832 | |||
| IE0.30 | 0.04 ± 0.02 | 0.03 ± 0.02 | 0.02 ± 0.01 | 0.045 | 0.470 | 0.035 | 0.354 |
| IE0.58 | 0.06 ± 0.02 | 0.05 ± 0.01 | 0.07 ± 0.01 | <0.001 | 0.193 | 0.029 | <0.001 |
| IE1.13 | 0.11 ± 0.02 | 0.11 ± 0.02 | 0.15 ± 0.02 | <0.001 | 0.445 | <0.001 | <0.001 |
| IE2.19 | 0.20 ± 0.02 | 0.20 ± 0.02 | 0.24 ± 0.02 | <0.001 | 0.638 | <0.001 | <0.001 |
| IE4.24 | 0.30 ± 0.02 | 0.30 ± 0.03 | 0.33 ± 0.02 | 0.001 | 0.958 | 0.009 | 0.004 |
| IE8.24 | 0.38 ± 0.03 | 0.38 ± 0.03 | 0.40 ± 0.03 | 0.211 | |||
| IE15.98 | 0.45 ± 0.03 | 0.45 ± 0.04 | 0.47 ± 0.02 | 0.124 | |||
| IE31.03 | 0.50 ± 0.03 | 0.50 ± 0.04 | 0.52 ± 0.02 | 0.089 | |||
| IE60.30 | 0.54 ± 0.03 | 0.52 ± 0.05 | 0.56 ± 0.02 | 0.017 | 0.482 | 0.171 | 0.012 |
| AI (%) | 60.67 ± 6.33 | 64.27 ± 9.10 | 58.96 ± 7.51 | 0.238 | |||
| AMP (au) | 21.05 ± 3.07 | 18.16 ± 4.57 | 21.91 ± 2.07 | 0.007 | 0.075 | 0.783 | 0.015 |
| T1/2 (s) | 2.50 ± 0.75 | 2.17 ± 0.75 | 2.75 ± 1.11 | 0.147 | |||
| Total protein (g/L) | 69.64 ± 3.13 | 70.29 ± 2.79 | 71.73 ± 2.53 | 0.125 | |||
| alb. (g/L) | 44.70 ± 2.39 | 44.46 ± 2.60 | 44.19 ± 3.13 | 0.878 | |||
| a-1 g (g/L) | 2.53 ± 0.43 | 2.61 ± 0.50 | 2.65 ± 0.40 | 0.739 | |||
| a-2 g (g/L) | 6.11 ± 0.65 | 6.39 ± 0.81 | 5.98 ± 0.76 | 0.270 | |||
| b-1 g (g/L) | 4.01 ± 0.58 | 4.19 ± 0.45 | 4.55 ± 0.67 | 0.032 | 0.646 | 0.028 | 0.189 |
| b-2 g (g/L) | 2.99 ± 0.55 | 3.21 ± 0.67 | 3.20 ± 0.35 | 0.447 | |||
| g g (g/L) | 9.35 ± 1.92 | 9.47 ± 2.29 | 11.19 ± 2.46 | 0.046 | 0.989 | 0.043 | 0.099 |
| a/g | 1.82 ± 0.26 | 1.76 ± 0.33 | 1.63 ± 0.25 | 0.170 | |||
| fibr. (g/L) | 4.01 ± 1.70 | 3.18 ± 1.28 | 3.38 ± 1.17 | 0.212 | |||
| Parameter | CRYO-MS N = 15 | p (t-Student/Wilcoxon) | |
|---|---|---|---|
| Before | After | ||
| WBC (109/L) | 5.01 ± 1.16 | 4.71 ± 1.01 | 0.330 |
| RBC (1012/L) | 4.23 ± 0.61 | 4.11 ± 0.51 | 0.547 |
| HGB (g/dL) | 12.31 ± 1.07 | 12.19 ± 1.20 | 0.506 |
| HCT (%) | 35.97 ± 5.65 | 34.70 ± 4.84 | 0.482 |
| PLT (109/L) | 240.60 ± 80.97 | 238.13 ± 79.14 | 0.649 |
| MCV (fl) | 85.00 ± 5.37 | 84.27 ± 5.39 | 0.308 |
| MCH (pg) | 29.54 ± 4.03 | 30.04 ± 4.43 | 0.532 |
| MCHC (g/dL) | 34.19 ± 5.24 | 35.58 ± 4.46 | 0.504 |
| IE0.30 | 0.03 ± 0.02 | 0.04 ± 0.02 | 0.444 |
| IE0.58 | 0.05 ± 0.01 | 0.06 ± 0.02 | 0.615 |
| IE1.13 | 0.11 ± 0.02 | 0.11 ± 0.02 | 0.677 |
| IE2.19 | 0.20 ± 0.03 | 0.20 ± 0.02 | 0.659 |
| IE4.24 | 0.30 ± 0.03 | 0.30 ± 0.02 | 0.812 |
| IE8.24 | 0.38 ± 0.04 | 0.38 ± 0.03 | 0.820 |
| IE15.98 | 0.45 ± 0.04 | 0.45 ± 0.03 | 0.670 |
| IE31.03 | 0.50 ± 0.04 | 0.50 ± 0.03 | 0.683 |
| IE60.30 | 0.53 ± 0.03 | 0.54 ± 0.03 | 0.504 |
| AI (%) | 62.25 ± 5.65 | 60.67 ± 6.33 | 0.386 |
| AMP (au) | 19.89 ± 2.26 | 21.05 ± 3.07 | 0.092 |
| T1/2 (s) | 2.26 ± 0.62 | 2.50 ± 0.75 | 0.875 |
| Total protein (g/L) | 70.17 ± 3.98 | 69.64 ± 3.13 | 0.509 |
| alb. (g/L) | 44.75 ± 2.77 | 44.70 ± 2.39 | 0.930 |
| a-1 g (g/L) | 2.60 ± 0.38 | 2.53 ± 0.43 | 0.394 |
| a-2 g (g/L) | 6.29 ± 0.91 | 6.11 ± 0.65 | 0.232 |
| b-1 g (g/L) | 4.03 ± 0.60 | 4.01 ± 0.58 | 0.849 |
| b-2 g (g/L) | 3.12 ± 0.61 | 2.99 ± 0.55 | 0.126 |
| g g (g/L) | 9.41 ± 2.22 | 9.35 ± 1.92 | 0.699 |
| a/g | 1.80 ± 0.29 | 1.82 ± 0.26 | 0.500 |
| fibr. (g/L) | 2.78 ± 1.30 | 4.01 ± 1.70 | 0.053 |
| Parameter | CONTROL-CRYO N = 15 | p (t-Student/Wilcoxon) | |
|---|---|---|---|
| Before | After | ||
| WBC (109/L) | 5.25 ± 1.40 | 5.31 ± 1.35 | 0.859 |
| RBC (1012/L) | 4.80 ± 0.27 | 4.57 ± 0.28 | 0.007 |
| HGB (g/dL) | 13.39 ± 0.80 | 12.88 ± 0.73 | 0.014 |
| HCT (%) | 40.54 ± 2.50 | 38.35 ± 2.20 | 0.003 |
| PLT (109/L) | 275.67 ± 35.49 | 271.73 ± 48.65 | 0.699 |
| MCV (fl) | 84.40 ± 4.03 | 84.00 ± 4.16 | 0.028 |
| MCH (pg) | 27.94 ± 1.61 | 28.25 ± 1.60 | 0.090 |
| MCHC (g/dL) | 33.05 ± 0.65 | 33.60 ± 0.42 | 0.013 |
| IE0.30 | 0.05 ± 0.02 | 0.02 ± 0.01 | 0.001 |
| IE0.58 | 0.15 ± 0.20 | 0.07 ± 0.01 | 0.161 |
| IE1.13 | 0.15 ± 0.03 | 0.15 ± 0.02 | 0.611 |
| IE2.19 | 0.21 ± 0.05 | 0.24 ± 0.02 | 0.011 |
| IE4.24 | 0.26 ± 0.07 | 0.33 ± 0.02 | <0.001 |
| IE8.24 | 0.30 ± 0.09 | 0.40 ± 0.03 | <0.001 |
| IE15.98 | 0.36 ± 0.09 | 0.47 ± 0.02 | <0.001 |
| IE31.03 | 0.40 ± 0.10 | 0.52 ± 0.02 | <0.001 |
| IE60.30 | 0.42 ± 0.09 | 0.56 ± 0.02 | <0.0001 |
| AI (%) | 58.28 ± 8.04 | 58.96 ± 7.51 | 0.688 |
| AMP (au) | 21.62 ± 4.06 | 21.91 ± 2.07 | 0.742 |
| T1/2 (s) | 2.81 ± 1.03 | 2.75 ± 1.11 | 0.799 |
| Total protein (g/L) | 73.56 ± 3.68 | 71.73 ± 2.53 | 0.039 |
| alb. (g/L) | 45.85 ± 3.49 | 44.19 ± 3.13 | 0.009 |
| a-1 g (g/L) | 2.67 ± 0.33 | 2.65 ± 0.40 | 0.762 |
| a-2 g (g/L) | 5.92 ± 0.57 | 5.98 ± 0.76 | 0.708 |
| b-1 g (g/L) | 4.43 ± 0.60 | 4.55 ± 0.67 | 0.136 |
| b-2 g (g/L) | 3.19 ± 0.34 | 3.20 ± 0.35 | 0.938 |
| g g (g/L) | 11.53 ± 2.37 | 11.19 ± 2.46 | 0.373 |
| a/g | 1.67 ± 0.22 | 1.63 ± 0.25 | 0.254 |
| fibr. (g/L) | 2.52 ± 0.59 | 3.38 ± 1.17 | 0.012 |
Publisher’s Note: MDPI stays neutral with regard to jurisdictional claims in published maps and institutional affiliations. |
© 2021 by the authors. Licensee MDPI, Basel, Switzerland. This article is an open access article distributed under the terms and conditions of the Creative Commons Attribution (CC BY) license (https://creativecommons.org/licenses/by/4.0/).
Share and Cite
Ptaszek, B.; Teległów, A.; Adamiak, J.; Głodzik, J.; Podsiadło, S.; Mucha, D.; Marchewka, J.; Halski, T.; Mucha, D. Effect of Whole-Body Cryotherapy on Morphological, Rheological and Biochemical Indices of Blood in People with Multiple Sclerosis. J. Clin. Med. 2021, 10, 2833. https://doi.org/10.3390/jcm10132833
Ptaszek B, Teległów A, Adamiak J, Głodzik J, Podsiadło S, Mucha D, Marchewka J, Halski T, Mucha D. Effect of Whole-Body Cryotherapy on Morphological, Rheological and Biochemical Indices of Blood in People with Multiple Sclerosis. Journal of Clinical Medicine. 2021; 10(13):2833. https://doi.org/10.3390/jcm10132833
Chicago/Turabian StylePtaszek, Bartłomiej, Aneta Teległów, Justyna Adamiak, Jacek Głodzik, Szymon Podsiadło, Dawid Mucha, Jakub Marchewka, Tomasz Halski, and Dariusz Mucha. 2021. "Effect of Whole-Body Cryotherapy on Morphological, Rheological and Biochemical Indices of Blood in People with Multiple Sclerosis" Journal of Clinical Medicine 10, no. 13: 2833. https://doi.org/10.3390/jcm10132833
APA StylePtaszek, B., Teległów, A., Adamiak, J., Głodzik, J., Podsiadło, S., Mucha, D., Marchewka, J., Halski, T., & Mucha, D. (2021). Effect of Whole-Body Cryotherapy on Morphological, Rheological and Biochemical Indices of Blood in People with Multiple Sclerosis. Journal of Clinical Medicine, 10(13), 2833. https://doi.org/10.3390/jcm10132833

