Nanomembranes as Eco-Friendly Instruments for Modern Food Processing, from Filtration to Packaging
Abstract
1. Introduction
1.1. Sustainability Background
1.2. Distinct Approaches for Membranes
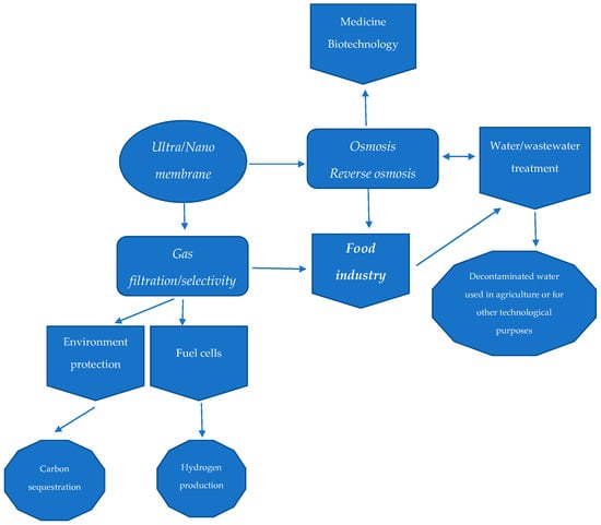
2. Nanomembranes
2.1. Background
2.2. Nanomembrane Classification
2.2.1. Carbon Type
2.2.2. Metal Type
2.2.3. Polymer Type
2.2.4. Zeolite Type
3. Conclusions
4. Discussion, Limitations, and Future Developments
Funding
Institutional Review Board Statement
Informed Consent Statement
Data Availability Statement
Conflicts of Interest
References
- Zhang, Z.; Valeo, C. Low impact development technologies for mitigating climate change: Summary and prospects. Natl. Sci. Open 2024, 3, 20230025. [Google Scholar] [CrossRef]
- Tanguy, A.; Carrière, L.; Laforest, V. Low-tech approaches for sustainability: Key principles from the literature and practice. Sustain. Sci. Pract. Policy 2023, 19, 2170143. [Google Scholar] [CrossRef]
- Ben-Daoud, A.; Ben-Daoud, M.; Moroșanu, G.A.; M’Rabet, S. The use of low impact development technologies in the attenuation of flood flows in an urban area: Settat city (Morocco) as a case. Environ. Chall. 2022, 6, 100403. [Google Scholar] [CrossRef]
- Huang, W.; Lin, W.; Huang, L.; Weng, H.; Huang, P.; Xia, Q. Discussion of application of low impact development technology in the construction of sponge city in China. Desalination Water Treat. 2020, 188, 297–302. [Google Scholar] [CrossRef]
- Guiver, M.D. Field grand challenge for membrane science and technology. Front. Membr. Sci. Technol. 2022, 1, 878879. [Google Scholar] [CrossRef]
- Wang, H.; Yang, J.; Zhang, H.; Zhao, J.; Liu, H.; Wang, J.; Li, G.; Liang, H. Membrane-based technology in water and resources recovery from the perspective of water social circulation: A review. Sci. Total Environ. 2024, 908, 168277. [Google Scholar] [CrossRef]
- Liu, L.; Cheng, R.; Chen, X.; Zheng, X.; Shi, L.; Cao, D.; Zhang, Z. Applications of membrane technology in treating wastewater from the dyeing industry in China: Current status and prospect. Desalination Water Treat. 2017, 77, 366–376. [Google Scholar] [CrossRef]
- Obotey Ezugbe, E.; Rathilal, S. Membrane Technologies in Wastewater Treatment: A Review. Membranes 2020, 10, 89. [Google Scholar] [CrossRef]
- Othman, N.H.; Alias, N.H.; Fuzil, N.S.; Marpani, F.; Shahruddin, M.Z.; Chew, C.M.; David Ng, K.M.; Lau, W.J.; Ismail, A.F. A Review on the Use of Membrane Technology Systems in Developing Countries. Membranes 2022, 12, 30. [Google Scholar] [CrossRef]
- Osman, A.I.; Chen, Z.; Elgarahy, A.M.; Farghali, M.; Mohamed, I.M.; Priya, A.; Hawash, H.B.; Yap, P.S. Membrane technology for energy saving: Principles, techniques, applications, challenges, and prospects. Adv. Energy Sustain. Res. 2024, 5, 2400011. [Google Scholar] [CrossRef]
- Shen, Y.; Zhang, Y.; Jiang, Y.; Cheng, H.; Wang, B.; Wang, H. Membrane processes enhanced by various forms of physical energy: A systematic review on mechanisms, implementation, application and energy efficiency. Sci. Total Environ. 2024, 906, 167268. [Google Scholar] [CrossRef] [PubMed]
- Yuan, Z.; Li, X. Grand challenges in membrane applications—Energy. Front. Membr. Sci. Technol. 2022, 1, 1053646. [Google Scholar] [CrossRef]
- Safari, P.; Rahnema, H.; Lipscomb, G. Opportunities for membrane technology in controlled environment agriculture. Front. Membr. Sci. Technol. 2024, 3, 1406326. [Google Scholar] [CrossRef]
- Quist-Jensen, C.A.; Macedonio, F.; Drioli, E. Membrane technology for water production in agriculture: Desalination and wastewater reuse. Desalination 2015, 364, 17–32. [Google Scholar] [CrossRef]
- Kamalesh, R.; Karishma, S.; Saravanan, A.; Yaashikaa, P.R. Emerging breakthroughs in membrane filtration techniques and their application in agricultural wastewater treatment: Reusability aspects. Sustain. Chem. Environ. 2024, 8, 100183. [Google Scholar] [CrossRef]
- Ma, R.; Li, J.; Zeng, P.; Duan, L.; Dong, J.; Ma, Y.; Yang, L. The Application of Membrane Separation Technology in the Pharmaceutical Industry. Membranes 2024, 14, 24. [Google Scholar] [CrossRef]
- Salehi, F. Current and future applications for nanofiltration technology in the food processing. Food Bioprod. Process. 2014, 92, 161–177. [Google Scholar] [CrossRef]
- Manikandan, S.; Subbaiya, R.; Saravanan, M.; Ponraj, M.; Selvam, M.; Pugazhendhi, A. A critical review of advanced nanotechnology and hybrid membrane based water recycling, reuse, and wastewater treatment processes. Chemosphere 2022, 289, 132867. [Google Scholar] [CrossRef] [PubMed]
- Wahab, Y.A.; Al-Ani, L.A.; Khalil, I.; Schmidt, S.; Tran, N.N.; Escribà-Gelonch, M.; Woo, M.W.; Davey, K.; Gras, S.; Hessel, V.; et al. Nanomaterials: A critical review of impact on food quality control and packaging. Food Control 2024, 163, 110466. [Google Scholar] [CrossRef]
- Lakhani, K.G.; Salimi, M.; Idrissi, A.E.; Hamid, R.; Motamedi, E. Nanocellulose-hydrogel hybrids: A review on synthesis and applications in agriculture, food packaging and water remediation. Int. J. Biol. Macromol. 2025, 309, 143081. [Google Scholar] [CrossRef]
- Gorde, P.M.; Dash, D.R.; Singh, S.K.; Singha, P. Advancements in sustainable food packaging: A comprehensive review on utilization of nanomaterials, machine learning and deep learning. Sustain. Chem. Pharm. 2024, 39, 101619. [Google Scholar] [CrossRef]
- Chandra, D.K.; Kumar, A.; Mahapatra, C. Advanced nano-enhanced bioplastics for smart food packaging: Enhancing functionalities and sustainability. Clean. Circ. Bioecon. 2025, 10, 100140. [Google Scholar] [CrossRef]
- Jafarzadeh, S.; Nooshkam, M.; Qazanfarzadeh, Z.; Oladzadabbasabadi, N.; Strachowski, P.; Rabiee, N.; Shirvanimoghaddam, K.; Abdollahi, M.; Naebe, M. Unlocking the potential of 2D nanomaterials for sustainable intelligent packaging. Chem. Eng. J. 2024, 490, 151711. [Google Scholar] [CrossRef]
- Morelos-Gomez, A.; Terashima, S.; Yamanaka, A.; Cruz-Silva, R.; Ortiz-Medina, J.; Sánchez-Salas, R.; Fajardo-Díaz, J.L.; Muñoz-Sandoval, E.; López-Urías, F.; Takeuchi, K.; et al. Graphene oxide membranes for lactose-free milk. Carbon 2021, 181, 118–129. [Google Scholar] [CrossRef]
- Li, A.; Zheng, J.; Han, X.; Yang, S.; Cheng, S.; Zhao, J.; Zhou, W.; Lu, Y. Advances in Low-Lactose/Lactose-Free Dairy Products and Their Production. Foods 2023, 12, 2553. [Google Scholar] [CrossRef]
- El Rayess, Y.; Castro-Muñoz, R.; Cassano, A. Current advances in membrane processing of wines: A comprehensive review. Trends Food Sci. Technol. 2024, 147, 104453. [Google Scholar] [CrossRef]
- Varga, Á.; Ladányi, M.; Márki, E. Modeling of beer membrane filtration. Desalination Water Treat. 2020, 192, 382–391. [Google Scholar] [CrossRef]
- Esteras-Saz, J.; de la Iglesia, Ó.; Marechal, W.; Lorain, O.; Peña, C.; Escudero, A.; Téllez, C.; Coronas, J. PVDF hydrophobic hollow fiber membrane modules for partial dealcoholization of red wine by osmotic distillation as a strategy to minimize the loss of aromas. Food Bioprod. Process. 2024, 143, 191–201. [Google Scholar] [CrossRef]
- García-Martín, N.; Perez-Magariño, S.; Ortega-Heras, M.; González-Huerta, C.; Mihnea, M.; González-Sanjosé, M.L.; Palacio, L.; Prádanos, P.; Hernández, A. Sugar reduction in musts with nanofiltration membranes to obtain low alcohol-content wines. Sep. Purif. Technol. 2010, 76, 158–170. [Google Scholar] [CrossRef]
- Esteras-Saz, J.; Maach, A.; de la Iglesia, Ó.; Fumanal, A.J.; Kumakiri, I.; Téllez, C.; Coronas, J. Sustainable Low-Alcohol Beer Production by Combination of Membrane Osmotic Distillation and Pervaporation. Macromol. Mater. Eng. 2024, 309, 2400079. [Google Scholar] [CrossRef]
- Kumar, Y.; Khalangre, A.; Suhag, R.; Cassano, A. Applications of Reverse Osmosis and Nanofiltration Membrane Process in Wine and Beer Industry. Membranes 2025, 15, 140. [Google Scholar] [CrossRef] [PubMed]
- Gaglianò, M.; Conidi, C.; De Luca, G.; Cassano, A. Partial Removal of Sugar from Apple Juice by Nanofiltration and Discontinuous Diafiltration. Membranes 2022, 12, 712. [Google Scholar] [CrossRef] [PubMed]
- Su, J.; Zhang, W.; Moradi, Z.; Rouhi, M.; Parandi, E.; Garavand, F. Recent functionality developments of carboxymethyl chitosan as an active food packaging film material. Food Chem. 2025, 463, 141356. [Google Scholar] [CrossRef] [PubMed]
- Bagri, F.; Pircheraghi, G.; Imani, M.; Riahi, Z.; Douraghi, M.; Rhim, J.-W. Active packaging film based on quince seed mucilage/alginate integrated with biosilica nanoparticles containing oak extract for extending the shelf life of meat. Food Packag. Shelf Life 2025, 48, 101466. [Google Scholar] [CrossRef]
- He, Y.; Zhong, T.; Liu, Y.; Wan, M.; Sun, L.; Zhao, Y.; Wang, Z. Development of a multifunctional active food packaging membrane based on electrospun polyvinyl alcohol/chitosan for preservation of fruits. Int. J. Biol. Macromol. 2024, 277, 134636. [Google Scholar] [CrossRef]
- Hao, Y.; Han, J.; Cao, Q.; Yu, Y.; Jiang, C.; Wu, L.; Zhang, P.; Sun, W. Application of electrospun biomimetic packaging materials for prolonged preservation and quality retention of Mongolian cheese. Int. Dairy J. 2025, 167, 106263. [Google Scholar] [CrossRef]
- Qu, B.; Xiao, Z.; Luo, Y. Facile in situ synthesis of ZnO-infused caseinate/carboxymethyl cellulose films with antibacterial properties for cheddar cheese packaging. Carbohydr. Polym. Technol. Appl. 2025, 10, 100779. [Google Scholar] [CrossRef]
- Oro, C.E.D.; Dos Santos, M.; Dallago, R.M.; Tres, M.V. Membrane Applications in the Dairy Industry. Biointerface Res. Appl. Chem. 2021, 12, 5012–5020. [Google Scholar] [CrossRef]
- Gould, S.B. Membranes and evolution. Curr. Biol. 2018, 28, R381–R385. [Google Scholar] [CrossRef]
- Haque, S.R. Preparation, characterization, applications and future challenges of Nanomembrane-A review. Hybrid Adv. 2023, 3, 100027. [Google Scholar] [CrossRef]
- Priya, A.K.; VigneshKumar, S.; Virpanan, N.K.; Vivekananthan, V.; Vinothkumar, V. Water quality analysis and purification through nanomembrane. Mater. Today Proc. 2021, 37, 1243–1247. [Google Scholar] [CrossRef]
- He, G.; Wan, M.; Wang, Z.; Zhou, X.; Zhao, Y.; Sun, L. A simple surface modification method to prepare versatile PVDF electrospun nanofibrous felts for separation, sterilization and degradation. Prog. Org. Coat. 2023, 182, 107664. [Google Scholar] [CrossRef]
- Zhang, K.; Wu, H.-H.; Huo, H.-Q.; Ji, Y.-L.; Zhou, Y.; Gao, C.-J. Recent advances in nanofiltration, reverse osmosis membranes and their applications in biomedical separation field. Chin. J. Chem. Eng. 2022, 49, 76–99. [Google Scholar] [CrossRef]
- Tahir, R.; Jalalah, M.; Nazir, A.; Qadir, M.B.; Khaliq, Z.; Bakht, U.; Faheem, S.; Ahmad, A.; Hareem, F.; Faisal, M.; et al. Fabrication of sustainable, antioxidant, and antibacterial PVA nanomembranes loaded with plant extracts for dermal applications. Mater. Today Commun. 2024, 39, 109148. [Google Scholar] [CrossRef]
- García-Ávila, F.; Zambrano-Jaramillo, A.; Velecela-Garay, C.; Coronel-Sánchez, K.; Valdiviezo-Gonzalez, L. Effectiveness of membrane technologies in removing emerging contaminants from wastewater: Reverse Osmosis and Nanofiltration. Water Cycle 2025, 6, 357–373. [Google Scholar] [CrossRef]
- Yang, Z.; Zhou, Y.; Feng, Z.; Rui, X.; Zhang, T.; Zhang, Z. A Review on Reverse Osmosis and Nanofiltration Membranes for Water Purification. Polymers 2019, 11, 1252. [Google Scholar] [CrossRef]
- Geng, H.; Zhang, W.; Zhao, X.; Shao, W.; Wang, H. Research on Reverse Osmosis (RO)/Nanofiltration (NF) Membranes Based on Thin Film Composite (TFC) Structures: Mechanism, Recent Progress and Application. Membranes 2024, 14, 190. [Google Scholar] [CrossRef] [PubMed]
- Alhussaini, M.A.; Souza-Chaves, B.M.; Felix, V.; Achilli, A. Comparative analysis of reverse osmosis and nanofiltration for the removal of dissolved contaminants in water reuse applications. Desalination 2024, 586, 117822. [Google Scholar] [CrossRef]
- Sawadogo, B.; Nouhou Moussa, A.W.; Konaté, Y.; Tiendrebeogo, C.; Sossou, S.; Sidibé, S.D.S.; Karambiri, H. Integrated coagulation-flocculation with nanofiltration and reverse osmosis membrane for treating sugar cane industry effluent. Heliyon 2024, 10, e40805. [Google Scholar] [CrossRef]
- Hazarika, G.; Ingole, P.G. Nano-enabled gas separation membranes: Advancing sustainability in the energy-environment Nexus. Sci. Total Environ. 2024, 944, 173264. [Google Scholar] [CrossRef]
- Regmi, C.; Kshetri, Y.K.; Wickramasinghe, S.R. Carbon-Based Nanocomposite Membranes for Membrane Distillation: Progress, Problems and Future Prospects. Membranes 2024, 14, 160. [Google Scholar] [CrossRef] [PubMed]
- Jakšić, Z.; Jakšić, O. Biomimetic Nanomembranes: An Overview. Biomimetics 2020, 5, 24. [Google Scholar] [CrossRef]
- Dimitropoulos, M.; Trakakis, G.; Meyerbröker, N.; Gehra, R.; Angelova, P.; Schnieders, A.; Pavlou, C.; Kostaras, C.; Galiotis, C.; Dassios, K. Nanomechanics of Ultrathin Carbon Nanomembranes. Nanomaterials 2023, 13, 267. [Google Scholar] [CrossRef] [PubMed]
- Angelova, P.; Gölzhäuser, A. Carbon Nanomembranes. Phys. Sci. Rev. 2017, 2, 20160105. [Google Scholar] [CrossRef]
- Li, C.; Qin, X.; Zhang, Z.; Lv, Y.; Zhang, S.; Fan, Y.; Liang, S.; Guo, B.; Li, Z.; Liu, Y.; et al. Structure-activity collective properties underlying self-assembled superstructures. Nano Today 2022, 42, 101354. [Google Scholar] [CrossRef]
- Saleh, M.; Gul, A.; Nasir, A.; Moses, T.O.; Nural, Y.; Yabalak, E. Comprehensive review of Carbon-based nanostructures: Properties, synthesis, characterization, and cross-disciplinary applications. J. Ind. Eng. Chem. 2025, 146, 176–212. [Google Scholar] [CrossRef]
- Turchanin, A.; Gölzhäuser, A. Carbon nanomembranes from self-assembled monolayers: Functional surfaces without bulk. Prog. Surf. Sci. 2012, 87, 108–162. [Google Scholar] [CrossRef]
- Alizadeh Sani, M.; Khezerlou, A.; Rezvani-Ghalhari, M.; McClements, D.J.; Varma, R.S. Advanced carbon-based nanomaterials: Application in the development of multifunctional next-generation food packaging materials. Adv. Colloid Interface Sci. 2025, 339, 103422. [Google Scholar] [CrossRef] [PubMed]
- Sonali J, M.I.; Subhashree, S.; Kumar, P.S.; Gayathri K, V. New analytical strategies amplified with carbon-based nanomaterial for sensing food pollutants. Chemosphere 2022, 295, 133847. [Google Scholar] [CrossRef]
- Ahmed, E.M.; Isawi, H.; Morsy, M.; Hemida, M.H.; Moustafa, H. Effective nanomembranes from chitosan/PVA blend decorated graphene oxide with gum rosin and silver nanoparticles for removal of heavy metals and microbes from water resources. Surf. Interfaces 2023, 39, 102980. [Google Scholar] [CrossRef]
- Song, Z.; Yao, S.; Wu, C.; Yang, J.; Shi, J.; Cao, W.; Pan, G.; Hu, C.; Wang, Y.; Chen, L. Photothermal carbon nanoparticles-cellulose nanocrystal nanocomposite films and their application in enhancing fruit preservation. LWT 2025, 217, 117354. [Google Scholar] [CrossRef]
- Mao, L.; Dong, Z.; Dong, F.; Dai, X.; Cao, Z. Development of sustainable and active food packaging films based on alginate enriched with plant polyphenol carbon dots and layered clay. Int. J. Biol. Macromol. 2025, 296, 139738. [Google Scholar] [CrossRef] [PubMed]
- Riahi, Z.; Khan, A.; Rhim, J.-W.; Shin, G.H.; Kim, J.T. Synergistic effect of iron-based metal-organic framework hybridized with carbon quantum dots in agar/gelatin films for fruit preservation. Food Packag. Shelf Life 2024, 45, 101330. [Google Scholar] [CrossRef]
- Chen, S.; Zeng, Q.; Tan, X.; Ye, M.; Zhang, Y.; Zou, L.; Liu, S.; Yang, Y.; Liu, A.; He, L.; et al. Photodynamic antibacterial chitosan/nitrogen-doped carbon dots composite packaging film for food preservation applications. Carbohydr. Polym. 2023, 314, 120938. [Google Scholar] [CrossRef]
- Kuchaiyaphum, P.; Amornsakchai, T.; Chotichayapong, C.; Saengsuwan, N.; Yordsri, V.; Thanachayanont, C.; Batpo, P.; Sotawong, P. Pineapple stem starch-based films incorporated with pineapple leaf carbon dots as functional filler for active food packaging applications. Int. J. Biol. Macromol. 2024, 282, 137224. [Google Scholar] [CrossRef]
- Ashfaq, A.; Khursheed, N.; Fatima, S.; Anjum, Z.; Younis, K. Application of nanotechnology in food packaging: Pros and Cons. J. Agric. Food Res. 2022, 7, 100270. [Google Scholar] [CrossRef]
- Onyeaka, H.; Passaretti, P.; Miri, T.; Al-Sharify, Z.T. The safety of nanomaterials in food production and packaging. Curr. Res. Food Sci. 2022, 5, 763–774. [Google Scholar] [CrossRef]
- Nguyen, D.H.H.; El-Ramady, H.; Prokisch, J. Food safety aspects of carbon dots: A review. Environ. Chem. Lett. 2025, 23, 337–360. [Google Scholar] [CrossRef]
- Bashambu, L.; Singh, R.; Verma, J. Metal/metal oxide nanocomposite membranes for water purification. Mater. Today Proc. 2021, 44, 538–545. [Google Scholar] [CrossRef]
- Joshi, N.C.; Negi, P.B.; Gururani, P. A review on metal/metal oxide nanoparticles in food processing and packaging. Food Sci. Biotechnol. 2024, 33, 1307–1322. [Google Scholar] [CrossRef]
- Xu, H.; Quan, Q.; Chang, X.; Ge, S.; Xu, S.; Wang, R.; Xu, Y.; Luo, Z.; Shan, Y.; Ding, S. A new nanohybrid particle reinforced multifunctional active packaging film for efficiently preserving postharvest fruit. Food Hydrocoll. 2023, 144, 109017. [Google Scholar] [CrossRef]
- Ibrahim, F.M.; El-Liethy, M.A.; Abouzeid, R.; Youssef, A.M.; Mahdy, S.Z.A.; El Habbasha, E.S. Preparation and characterization of pectin/hydroxyethyl cellulose/clay/TiO2 bionanocomposite films for microbial pathogen removal from contaminated water. Int. J. Biol. Macromol. 2024, 274, 133511. [Google Scholar] [CrossRef] [PubMed]
- Zhou, J.; Zhang, S.; Zhang, Y.; Liu, T.; Yang, S.; Lv, G.; Wang, Y.; Feng, K.; Yuan, Y.; Yue, T.; et al. Silver nanoparticle-functionalized covalent organic frameworks for the inhibition of foodborne pathogenic bacteria and their application in green grape preservation. Food Chem. 2025, 463, 141310. [Google Scholar] [CrossRef]
- Demirbas, A.; Karsli, B. Innovative chitosan-silver nanoparticles: Green synthesis, antimicrobial properties, and migration assessment for food packaging. Food Chem. 2025, 467, 142363. [Google Scholar] [CrossRef]
- Shaw, S.; Mondal, R.; Dam, P.; Mandal, A.; Acharya, R.; Manna, S.; Gangopadhyay, D.; Mandal, A.K. Synthesis, characterization and application of silk sericin-based silver nanocomposites for antibacterial and food coating solutions. RSC Adv. 2024, 14, 33068–33079. [Google Scholar] [CrossRef]
- Khan, S.; Hashim, S.B.H.; Arslan, M.; Zhang, K.; Siman, L.; Mukhtar, A.; Zhihua, L.; Tahir, H.E.; Zhai, X.; Shishir, M.R.I.; et al. Development of an active biogenic silver nanoparticles composite film based on berry wax and chitosan for rabbit meat preservation. Int. J. Biol. Macromol. 2024, 275, 133128. [Google Scholar] [CrossRef]
- Zhang, L.; Sathiyaseelan, A.; Zhang, X.; Lu, Y.; Wang, M.-H. Development and analysis of silver-iron nitroprusside nanoparticles incorporated into starch-xanthan gum films for extending blueberry shelf life. Prog. Org. Coat. 2025, 199, 108941. [Google Scholar] [CrossRef]
- Shobana, B.; Renugadevi, K.; Prakash, P. Transformative microbe (E. Coli O157:H7) detection: Advancing microbial surveillance in food matrices with a photosensor of silver doped titanium dioxide/MXene nanocomposite. Microchem. J. 2024, 206, 111461. [Google Scholar] [CrossRef]
- Zhao, X.; Tian, R.; Zhou, J.; Liu, Y. Multifunctional chitosan/grape seed extract/silver nanoparticle composite for food packaging application. Int. J. Biol. Macromol. 2022, 207, 152–160. [Google Scholar] [CrossRef]
- Nguyen, T.T.; Huynh Nguyen, T.-T.; Tran Pham, B.-T.; Van Tran, T.; Bach, L.G.; Bui Thi, P.Q.; Ha Thuc, C.N. Development of poly (vinyl alcohol)/agar/maltodextrin coating containing silver nanoparticles for banana (Musa acuminate) preservation. Food Packag. Shelf Life 2021, 29, 100740. [Google Scholar] [CrossRef]
- Nirmal, N.; Vashisht, P.; Sharma, S.; Singh, L.; Awasti, N.; Mahanta, S.; Gill, A.; Rathnakumar, K.; Khanashyam, A.C. Enhancement in the active food packaging system through metal-based nanomaterials: A review of innovations, challenges, and future directions. Discov. Food 2024, 4, 108. [Google Scholar] [CrossRef]
- Mohammad, Z.H.; Ahmad, F.; Ibrahim, S.A.; Zaidi, S. Application of nanotechnology in different aspects of the food industry. Discov. Food 2022, 2, 12. [Google Scholar] [CrossRef]
- Tul Muntha, S.; Kausar, A.; Siddiq, M. Advances in Polymeric Nanofiltration Membrane: A Review. Polym.-Plast. Technol. Eng. 2017, 56, 841–856. [Google Scholar] [CrossRef]
- Noah, N.M. Current Status and Advancement of Nanomaterials within Polymeric Membranes for Water Purification. ACS Appl. Nano Mater. 2024, 7, 18610–18625. [Google Scholar] [CrossRef]
- Vallejos, S.; Trigo-López, M.; Arnaiz, A.; Miguel, Á.; Muñoz, A.; Mendía, A.; García, J.M. From Classical to Advanced Use of Polymers in Food and Beverage Applications. Polymers 2022, 14, 4954. [Google Scholar] [CrossRef]
- Pattnaik, R.; Panda, S.K.; Biswas, S.; De, S.; Satahrada, S.; Kumar, S. Prospects and challenges of nanomaterials in sustainable food preservation and packaging: A review. Discov. Nano 2024, 19, 178. [Google Scholar] [CrossRef] [PubMed]
- Wypij, M.; Trzcińska-Wencel, J.; Golińska, P.; Avila-Quezada, G.D.; Ingle, A.P.; Rai, M. The strategic applications of natural polymer nanocomposites in food packaging and agriculture: Chances, challenges, and consumers’ perception. Front. Chem. 2023, 10, 1106230. [Google Scholar] [CrossRef]
- Biswas, R.; Alam, M.; Sarkar, A.; Haque, M.I.; Hasan, M.M.; Hoque, M. Application of nanotechnology in food: Processing, preservation, packaging and safety assessment. Heliyon 2022, 8, e11795. [Google Scholar] [CrossRef]
- Singh, T.; Shukla, S.; Kumar, P.; Wahla, V.; Bajpai, V.K.; Rather, I.A. Application of Nanotechnology in Food Science: Perception and Overview. Front. Microbiol. 2017, 8, 1501. [Google Scholar] [CrossRef]
- Su, Q.; Zhao, X.; Zhang, X.; Wang, Y.; Zeng, Z.; Cui, H.; Wang, C. Nano Functional Food: Opportunities, Development, and Future Perspectives. Int. J. Mol. Sci. 2023, 24, 234. [Google Scholar] [CrossRef]
- Wang, Y.; Xie, Z.; Li, H.; Zhang, G.; Liu, R.; Han, J.; Zhang, L. Improvement in probiotic intestinal survival by electrospun milk fat globule membrane-pullulan nanofibers: Fabrication and structural characterization. Food Chem. X 2024, 23, 101756. [Google Scholar] [CrossRef] [PubMed]
- Candido, G.S.; Natarelli, C.V.L.; Carvalho, E.E.N.; Oliveira, J.E. Bionanocomposites of pectin and pracaxi oil nanoemulsion as active packaging for butter. Food Packag. Shelf Life 2022, 32, 100862. [Google Scholar] [CrossRef]
- Khan, J.; An, H.; Alam, S.; Kalsoom, S.; Huan Chen, S.; Ayano Begeno, T.; Du, Z. Smart colorimetric indicator films prepared from chitosan and polyvinyl alcohol with high mechanical strength and hydrophobic properties for monitoring shrimp freshness. Food Chem. 2024, 445, 138784. [Google Scholar] [CrossRef] [PubMed]
- Xia, S.; Fang, D.; Guo, Y.; Shi, C.; Wang, J.; Lyu, L.; Wu, Y.; Deng, Z.; Su, E.; Cao, F.; et al. Temperature-sensitive poly(N-isopropylacrylamide)/polylactic acid/lemon essential oil nanofiber films prepared via different electrospinning processes: Controlled release and preservation effect. Int. J. Biol. Macromol. 2024, 281, 136217. [Google Scholar] [CrossRef]
- Abbas, S.M.; Al-Jubouri, S.M. High performance and antifouling zeolite@polyethersulfone/cellulose acetate asymmetric membrane for efficient separation of oily wastewater. J. Environ. Chem. Eng. 2024, 12, 112775. [Google Scholar] [CrossRef]
- Bahrouni, J.; Aloulou, H.; Attia, A.; Dammak, L.; Amar, R.B. Surface Modification of a Zeolite Microfiltration Membrane: Characterization and Application to the Treatment of Colored and oily Wastewaters. Chem. Afr. 2024, 7, 4513–4527. [Google Scholar] [CrossRef]
- Lu, X.; Wang, H.; Yang, Y.; Wang, Z. Microstructural manipulation of MFI-type zeolite films/membranes: Current status and perspectives. J. Membr. Sci. 2022, 662, 120931. [Google Scholar] [CrossRef]
- Sharma, P.; Sutar, P.P.; Xiao, H.; Zhang, Q. The untapped potential of zeolites in techno-augmentation of the biomaterials and food industrial processing operations: A review. J. Future Foods 2023, 3, 127–141. [Google Scholar] [CrossRef]
- Sakai, M. Recent Trends in Synthesis and Applications of Zeolite Membranes. Mater. Trans. 2024, 65, 1218–1223. [Google Scholar] [CrossRef]
- Pina, M.P.; Mallada, R.; Arruebo, M.; Urbiztondo, M.; Navascués, N.; de la Iglesia, O.; Santamaria, J. Zeolite films and membranes. Emerging applications. Microporous Mesoporous Mater. 2011, 144, 19–27. [Google Scholar] [CrossRef]
- Zhu, Y.; Jian, M.; Meng, N.; Ji, Y.; Bai, X.; Wu, L.; Yang, H.; Tan, C.; Li, H. Recent progress in developing 2D MOFs/COFs/Zeolites nanosheets membranes for water purification. Sep. Purif. Technol. 2024, 337, 126404. [Google Scholar] [CrossRef]
- Alizadeh Sani, M.; Khezerlou, A.; McClements, D.J. Zeolitic imidazolate frameworks (ZIFs): Advanced nanostructured materials to enhance the functional performance of food packaging materials. Adv. Colloid Interface Sci. 2024, 327, 103153. [Google Scholar] [CrossRef] [PubMed]
- Nazir, L.S.M.; Fong, Y.Y.; Chew, T.L. Methods and synthesis parameters affecting the formation of FAU type zeolite membrane and its separation performance: A review. J. Asian Ceram. Soc. 2020, 8, 553–571. [Google Scholar] [CrossRef]
- Villa, C.C.; Valencia, G.A.; López Córdoba, A.; Ortega-Toro, R.; Ahmed, S.; Gutiérrez, T.J. Zeolites for food applications: A review. Food Biosci. 2022, 46, 101577. [Google Scholar] [CrossRef]
- Chiang, A.S.T.; Chao, K.-J. Membranes and films of zeolite and zeolite-like materials. J. Phys. Chem. Solids 2001, 62, 1899–1910. [Google Scholar] [CrossRef]
- Negishi, E.; Sakai, M.; Matsukata, M. Fouling-resistant Na-ZSM-5 zeolite membrane for fruit juice concentration in forward osmosis process. Appl. Food Res. 2024, 4, 100487. [Google Scholar] [CrossRef]
- Bostan, R.; Glevitzky, M.; Varvara, S.; Dumitrel, G.-A.; Rusu, G.I.; Popa, M.; Glevitzky, I.; Vică, M.L. Utilization of Natural Adsorbents in the Purification of Used Sunflower and Palm Cooking Oils. Appl. Sci. 2024, 14, 4417. [Google Scholar] [CrossRef]
- Wang, S.; Jiang, X.; Nie, G.; Wang, Z.; Yu, H.; Liu, Y.; Wu, Q.; Yu, S.; Liu, S. Trash into treasure: Nano ZSM-5 catalyst for cracking waste cooking oil to bio-gasoline with enhanced selectivity. Fuel Process. Technol. 2023, 242, 107666. [Google Scholar] [CrossRef]
- Nath, K.; Dave, H.K.; Patel, T.M. Revisiting the recent applications of nanofiltration in food processing industries: Progress and prognosis. Trends Food Sci. Technol. 2018, 73, 12–24. [Google Scholar] [CrossRef]
- Cerqueira, M.Â.; Pastrana, L.M. Does the Future of Food Pass by Using Nanotechnologies? Front. Sustain. Food Syst. 2019, 3, 16. [Google Scholar] [CrossRef]
- Morker, H.; Saini, B.; Dey, A. Role of membrane technology in food industry effluent treatment. Mater. Today Proc. 2023, 77, 314–321. [Google Scholar] [CrossRef]
- Kotsanopoulos, K.V.; Arvanitoyannis, I.S. Membrane processing technology in the food industry: Food processing, wastewater treatment, and effects on physical, microbiological, organoleptic, and nutritional properties of foods. Crit. Rev. Food Sci. Nutr. 2015, 55, 1147–1175. [Google Scholar] [CrossRef] [PubMed]
- Cassano, A.; Conidi, C.; Castro-Muñoz, R. Chapter 9—Current and Future Applications of Nanofiltration in Food Processing. In Separation of Functional Molecules in Food by Membrane Technology; Galanakis, C.M., Ed.; Academic Press: Cambridge, MA, USA, 2019; pp. 305–348. [Google Scholar]
- Singh, R.; Dutt, S.; Sharma, P.; Sundramoorthy, A.K.; Dubey, A.; Singh, A.; Arya, S. Future of nanotechnology in food industry: Challenges in processing, packaging, and food safety. Glob. Chall. 2023, 7, 2200209. [Google Scholar] [CrossRef] [PubMed]
- Pradhan, N.; Singh, S.; Ojha, N.; Shrivastava, A.; Barla, A.; Rai, V.; Bose, S. Facets of nanotechnology as seen in food processing, packaging, and preservation industry. BioMed Res. Int. 2015, 2015, 365672. [Google Scholar] [CrossRef]
- Ayala-Fuentes, J.C.; Chavez-Santoscoy, R.A. Nanotechnology as a Key to Enhance the Benefits and Improve the Bioavailability of Flavonoids in the Food Industry. Foods 2021, 10, 2701. [Google Scholar] [CrossRef]
- Metak, A.M.; Nabhani, F.; Connolly, S.N. Migration of engineered nanoparticles from packaging into food products. LWT-Food Sci. Technol. 2015, 64, 781–787. [Google Scholar] [CrossRef]
- Paidari, S.; Tahergorabi, R.; Anari, E.S.; Nafchi, A.M.; Zamindar, N.; Goli, M. Migration of Various Nanoparticles into Food Samples: A Review. Foods 2021, 10, 2114. [Google Scholar] [CrossRef]
- Störmer, A.; Bott, J.; Kemmer, D.; Franz, R. Critical review of the migration potential of nanoparticles in food contact plastics. Trends Food Sci. Technol. 2017, 63, 39–50. [Google Scholar] [CrossRef]
- EFSA Scientific Committee; More, S.; Bampidis, V.; Benford, D.; Bragard, C.; Halldorsson, T.; Hernández-Jerez, A.; Hougaard Bennekou, S.; Koutsoumanis, K.; Lambré, C.; et al. Guidance on risk assessment of nanomaterials to be applied in the food and feed chain: Human and animal health. FESA J. 2021, 9, 48. [Google Scholar] [CrossRef]
- Cuperus, F.P. Membrane processes in agro-food: State-of-the-art and new opportunities. Sep. Purif. Technol. 1998, 14, 233–239. [Google Scholar] [CrossRef]
- Park, H.W.; Baek, J.; Kim, W.-J. Forward osmosis and direct contact membrane distillation: Emerging membrane technologies in food and beverage processing. Innov. Food Sci. Emerg. Technol. 2024, 93, 103626. [Google Scholar] [CrossRef]
- Anh-Vu, N.; Nomura, Y.; Hidaka, T.; Fujiwara, T. Forward osmosis membrane process: A review of temperature effects on system performance and membrane parameters from experimental studies. J. Environ. Chem. Eng. 2024, 12, 113429. [Google Scholar] [CrossRef]
- Charcosset, C. Classical and Recent Applications of Membrane Processes in the Food Industry. Food Eng. Rev. 2021, 13, 322–343. [Google Scholar] [CrossRef]
- Sahoo, M.; Panigrahi, C.; Vishwakarma, S.; Kumar, J. A review on nanotechnology: Applications in food industry, future opportunities, challenges and potential risks. J. Nanotechnol. Nanomater. 2022, 3, 28–33. [Google Scholar] [CrossRef]
- Ravichandran, R. Nanotechnology Applications in Food and Food Processing: Innovative Green Approaches, Opportunities and Uncertainties for Global Market. Int. J. Green Nanotechnol. Phys. Chem. 2010, 1, P72–P96. [Google Scholar] [CrossRef]
- Tripathy, D.B.; Gupta, A. Nanomembranes-Affiliated Water Remediation: Chronology, Properties, Classification, Challenges and Future Prospects. Membranes 2023, 13, 713. [Google Scholar] [CrossRef] [PubMed]
- Rabiee, N.; Sharma, R.; Foorginezhad, S.; Jouyandeh, M.; Asadnia, M.; Rabiee, M.; Akhavan, O.; Lima, E.C.; Formela, K.; Ashrafizadeh, M.; et al. Green and Sustainable Membranes: A review. Environ. Res. 2023, 231, 116133. [Google Scholar] [CrossRef]
- Ansari, M.A. Nanotechnology in Food and Plant Science: Challenges and Future Prospects. Plants 2023, 12, 2565. [Google Scholar] [CrossRef]
- Gupta, R.K.; Gawad, F.A.E.; Ali, E.A.E.; Karunanithi, S.; Yugiani, P.; Srivastav, P.P. Nanotechnology: Current applications and future scope in food packaging systems. Meas. Food 2024, 13, 100131. [Google Scholar] [CrossRef]
- de Sousa, M.S.; Schlogl, A.E.; Estanislau, F.R.; Souza, V.G.L.; dos Reis Coimbra, J.S.; Santos, I.J.B. Nanotechnology in Packaging for Food Industry: Past, Present, and Future. Coatings 2023, 13, 1411. [Google Scholar] [CrossRef]
- Naseer, B.; Srivastava, G.; Qadri, O.S.; Faridi, S.A.; Islam, R.U.; Younis, K. Importance and health hazards of nanoparticles used in the food industry. Nanotechnol. Rev. 2018, 7, 623–641. [Google Scholar] [CrossRef]
- McClements, D.J.; Xiao, H. Is nano safe in foods? Establishing the factors impacting the gastrointestinal fate and toxicity of organic and inorganic food-grade nanoparticles. NPJ Sci. Food 2017, 1, 6. [Google Scholar] [CrossRef] [PubMed]
- Ali, S.S.; Al-Tohamy, R.; Koutra, E.; Moawad, M.S.; Kornaros, M.; Mustafa, A.M.; Mahmoud, Y.A.G.; Badr, A.; Osman, M.E.H.; Elsamahy, T.; et al. Nanobiotechnological advancements in agriculture and food industry: Applications, nanotoxicity, and future perspectives. Sci. Total Environ. 2021, 792, 148359. [Google Scholar] [CrossRef] [PubMed]
- Prasad, R.; Bhattacharyya, A.; Nguyen, Q.D. Nanotechnology in Sustainable Agriculture: Recent Developments, Challenges, and Perspectives. Front. Microbiol. 2017, 8, 1014. [Google Scholar] [CrossRef]
- Trägårdh, G. Membrane applications in the food industry. Polym. J. 1991, 23, 521–529. Available online: https://www.nature.com/articles/pj199164.pdf (accessed on 5 April 2025). [CrossRef][Green Version]
- do Nascimento, N.N.; Paraíso, C.M.; Molina, L.C.A.; Dzyazko, Y.S.; Bergamasco, R.; Vieira, A.M.S. Innovative Trends in Modified Membranes: A Mini Review of Applications and Challenges in the Food Sector. Membranes 2024, 14, 209. [Google Scholar] [CrossRef]
- Chen, Y.; Shafiq, M.; Liu, M.; Morsi, Y.; Mo, X. Advanced fabrication for electrospun three-dimensional nanofiber aerogels and scaffolds. Bioact. Mater. 2020, 5, 963–979. [Google Scholar] [CrossRef]
- Khdary, N.H.; Almuarqab, B.T.; El Enany, G. Nanoparticle-Embedded Polymers and Their Applications: A Review. Membranes 2023, 13, 537. [Google Scholar] [CrossRef]
- Xia, M.; Gao, J.; Xu, P.; Fang, J.; Yang, Q.; He, Q.; Chen, Y. Bio-inspired high-strengthsupramolecular fiber membrane by ice-dissolving-regeneration for achieving self-healing, self-cleaning and water purification. Chem. Eng. J. 2024, 485, 150023. [Google Scholar] [CrossRef]
- Tian, C.; Chen, J.; Li, X.; Dai, R.; Wang, Z. Chemical cleaning−solvent treatment−hydrophilic modification strategy for regenerating end-of-life PVDF membrane. J. Membr. Sci. 2023, 669, 121325. [Google Scholar] [CrossRef]
- Yang, Y.; Huang, L.; Huang, Y.; Sakil, M.; Dong, K.; Yang, J.; Zhang, W.; Zhang, G.; Jia, M.; Xiong, Z. The self-cleaning hybrid membranes with nano-TiO2 modification for deeply removing the humic acid and heavy metal from water: Mechanism and feasibility. J. Membr. Sci. 2025, 717, 123648. [Google Scholar] [CrossRef]
- Li, X.; Wang, T.; Zhang, G.; Wen, X.; Ma, X.; Xie, G.; Ma, L.; Zhang, L. A multi-layer structure β-FeOOH@GO/AgNWs membrane with robust photo-Fenton self-cleaning property for high-efficiency wastewater remediation. J. Environ. Chem. Eng. 2025, 13, 115063. [Google Scholar] [CrossRef]
- Zhang, G.; Wan, Y.; Ma, X.; Wen, X.; Wang, X.; Shi, X.; Zhang, L.; Ma, L. An underwater superoleophobic Fe, Co, Ni-MOF@GO composite membrane with photo-induced persulfate-activation self-cleaning for efficient separation of crude oil/water emulsion. J. Environ. Chem. Eng. 2025, 13, 115840. [Google Scholar] [CrossRef]




| Type and Components | Application Field | Target Element/Activity and Efficiency | Reference |
|---|---|---|---|
| bio-adsorbent nanomembranes graphene oxide, rosin and silver 3% nanoparticles, chitosan, and polyvinyl alcohol | water | The maximum removal efficiency at the following: temp, 30 °C; time, 120 min; ions conc. = 10 mg/L; adsorbent dose, 2 g/L. Cd3+, Co2+, Cu2+, Mn2+, Ni2+, Pb2+, Sr2+, and Zn2+ at pH 6 were 87, 84, 86, 88, 87, 96, 99.2, and 94%, while for Fe3+ = 92 and Cr3+ = 98 at pH 4, while Al3+ = 96 at pH 5. Inhibitory zone (mm) E. coli 17 ± 0.19 and S. aureus 19 ± 0.23. | [60] |
| photothermal film carbon nanoparticles 0.2%, and cellulose nanocrystals | kiwifruit | Weight loss = 2.38% after 8 days of storage | [61] |
| film chlorogenic acid carbon dots, and polysaccharide–alginate | apple slides | Antibacterial rates against Escherichia coli = 86.0% and Staphylococcus aureus = 91.6% | [62] |
| film carbon quantum dots, iron-based metal–organic framework, and agar/gelatin (blend polymers) | cherry tomatoes | Antioxidant capability of 29.1% for DPPH and 62.5% for ABTS Freshness decreases by d 1.9 ± 0.1 kg/cm2 after 24 days of storage | [63] |
| composite film nitrogen-doped carbon dots, and chitosan | blueberries pork | Photodynamic antibacterial rates for E. coli = 91.2% and S. aureus = 99.9% | [64] |
| pineapple leaf waste film and carbon dots 6% | pork | Antioxidant activity (IC50) against DPPH = 34.77 g/mL TVB-N 3.36 ± 0.74 mgN/100 g after 3 h of UV exposure | [65] |
| Type and Components | Application Field | Target Element/Activity and Efficiency | Reference |
|---|---|---|---|
| active packaging film gelatin, chitosan, ferulic acid, and titanium dioxide nanohybrid particles (0.40 mg/mL) | fruits preservation; strawberry and banana | antioxidant activity reported to radical scavenging activities (%) DPPH 58.99, ABTS 50.52 antimicrobial activity through relative bacteriostatic rate against (%) E. coli 99.51, S. aureus 99.80 | [71] |
| bionanocomposite pectin, hydroxyethyl cellulose, clay, and titanium dioxide nanoparticles | wastewater | antimicrobial activity E. coli, Salmonella and Candida spp. total removal after 120, 30, and 60 min | [72] |
| composite silver nanoparticles (10–20 μg/mL) and covalent organic frameworks | green grapes | water permeability 53.94 ± 4.28% antimicrobial activity (S. aureus, E. coli, B. subtilis) to a bacteriostatic rate of 94.01–98.77% | [73] |
| nanocomposite chitosan-based silver nanoparticles | refrigerated tomatoes | inhibition zones against standard bacterial strains (mm) S. aureus 11.07 ± 0.76, E. coli 9.19 ± 0.28, S. enterica 9.87 ± 0.35, L. monocytogenes 10.12 ± 0.01, and A. hydrophila 9.69 ± 0.3 | [74] |
| silk sericin-based silver nanoparticles | tomatoes | antibacterial activity reported for inhibition zones of 20 ± 0.5 mm against Pseudomonas sp. RTCS 2 and 16 ± 0.4 mm against Staphylococcus sp. weigh decrease of 15.5% after 18 days of storage | [75] |
| nanocomposite film silver nanoparticles, berry wax, and chitosan | rabbit meat | water vapor permeability decreased from 6.5 to 3.5, light transparency decreased from 10 to 0.78%, and opacity increased from 1.76 to 9.96% in a linear dependency on AGNP concentration from 0.5% to 1.5% w/w variation inhibition diameters with 1.25% AgNPs against E. coli were 15.0 mm, and 1.5% AgNPs against S. aureus were 13.0 mm | [76] |
| packaging film silver–iron nitroprusside nanoparticles and starch–xanthan gum | blueberries | fruit preservation through weight loss of 16.83% antibacterial activity inhibitory zone (mm) was S. aureus 21, L. monocytogenes 23.25 ± 0.25, and S. enterica 22.25 ± 0.25, and E. coli c 20 IC50 values against DPPH 133.7 μg/mL and ABTS 623.5 μg/mL | [77] |
| photosensor (light-assisted electrochemical biosensor) glassy carbon electrode-modified silver-doped titanium dioxide/Mxene nanocomposite | sensitivity | E. coli LOD: 1 CFU/mL Linearity 1–17 CFU/mL | [78] |
| nanocomposite silver nanoparticles synthesized from fruit waste grape seed extracts | grape | inhibition zone diameter (mm) P. chrysogenum T16 17.0 ± 1.0 and A. niger ATCC16404 17.8 ± 0.3 weight loss after five storage days of 45% | [79] |
| nanocomposite poly(vinyl alcohol), agar, maltodextrin, and silver nanoparticles 6% | banana | antibacterial inhibition zone at 19 mm against E. coli and 15 mm for S. aureus respiration rate (mgCO2/kg/h) on day 5 was 105.30 ± 1.93; and 55% lower weight loss compared to the uncoated fruit | [80] |
| Type and Components | Application Field | Target Element/Activity and Efficiency | Reference |
|---|---|---|---|
| matrix milk fat globule membrane, and pullulan polysaccharide | encapsulation | increased viability after storage at different temperatures of Lacticaseibacillus rhamnosus; GG | [91] |
| Bionanocomposite with 0.4 wt% pracaxi oil nanoemulsion and plasticized xylitol–pectin matrix | butter stability | water permeability insurance after 60 days, reported to the malondialdehyde-formed level DPPH antioxidant activity was 36.3 ± 0.3% | [92] |
| film chitosan, polyvinyl alcohol, and shikonin from radix Lithospermi, 2% | shrimp freshness | antimicrobial activities reported at the inhibition area (mm) for Escherichia and Staphylococcus aureus were 2 ± 0.00 and 8 ± 0.02 antioxidant activity radical inhibition (%) DPPH 98 ABTS 67 | [93] |
| film poly(N-isopropylacrylamide), polyvinyl alcohol, polylactic acid, and lemon essential oil | extended blackberry shelf life | average weight loss of 0.6 (%) average firmness of 6.72 (N) average inhibition rate initially for antibacterial activity (%) Escherichia coli ≈ 45 Staphylococcus aureus ≈ 48 | [94] |
Disclaimer/Publisher’s Note: The statements, opinions and data contained in all publications are solely those of the individual author(s) and contributor(s) and not of MDPI and/or the editor(s). MDPI and/or the editor(s) disclaim responsibility for any injury to people or property resulting from any ideas, methods, instructions or products referred to in the content. |
© 2025 by the author. Licensee MDPI, Basel, Switzerland. This article is an open access article distributed under the terms and conditions of the Creative Commons Attribution (CC BY) license (https://creativecommons.org/licenses/by/4.0/).
Share and Cite
Gavrilaș, S. Nanomembranes as Eco-Friendly Instruments for Modern Food Processing, from Filtration to Packaging. Membranes 2025, 15, 167. https://doi.org/10.3390/membranes15060167
Gavrilaș S. Nanomembranes as Eco-Friendly Instruments for Modern Food Processing, from Filtration to Packaging. Membranes. 2025; 15(6):167. https://doi.org/10.3390/membranes15060167
Chicago/Turabian StyleGavrilaș, Simona. 2025. "Nanomembranes as Eco-Friendly Instruments for Modern Food Processing, from Filtration to Packaging" Membranes 15, no. 6: 167. https://doi.org/10.3390/membranes15060167
APA StyleGavrilaș, S. (2025). Nanomembranes as Eco-Friendly Instruments for Modern Food Processing, from Filtration to Packaging. Membranes, 15(6), 167. https://doi.org/10.3390/membranes15060167

