Theoretical and Experimental Studies of CO2 Absorption in Double-Unit Flat-Plate Membrane Contactors
Abstract
:1. Introduction
2. Experimental Apparatus
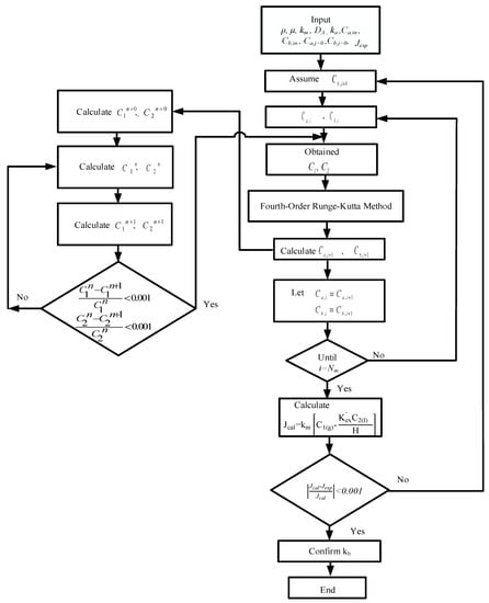
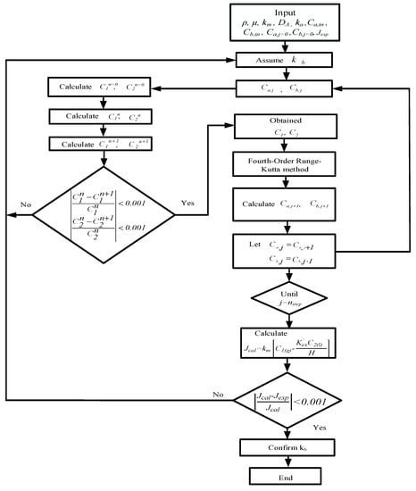
3. Mathematical Modeling
4. Results and Discussions
5. Conclusions
- The absorption flux enhancement increases with an increase in the volumetric flow rate.
- The higher the inlet saline temperature yields a higher absorption flux enhancement.
- The absorption flux enhancement is obtained by embedding both Circle and Square shapes of 3D turbulence promoters, and the improvement of the Type B configuration is higher than that of Type the A configuration.
- A more considerable absorption flux is accomplished in countercurrent flow operations than that in concurrent flow operations because of the larger concentration gradient across both membrane surfaces.
- A maximum of 40% absorption flux enhancement was found in the module with embedding Square turbulence promoters of the Type B configuration compared with that in the empty-channel module under the countercurrent-flow operation.
- The economic viewpoint of for absorption flux enhancement to power consumption increment indicates that the energy utilization is more effective for the module with embedding 3D turbulence promoters at the higher MEA flow rate.
- The ratio of for the Type B configuration is higher than that of the Type A configuration.
Author Contributions
Funding
Acknowledgments
Conflicts of Interest
Abbreviations
| Concentration (mol m−3) | |
| Mean value of (mol m−3) | |
| Membrane coefficient based on the Knudsen diffusion model () | |
| Membrane coefficient based on the molecular diffusion model () | |
| Membrane permeation coefficient () | |
| Diffusion coefficient of CO2 in MEA (m2 s−1) | |
| Turbulence promoter thickness (m) | |
| Equivalent hydraulic diameter of channel (m), | |
| Absorption flux enhancement | |
| Accuracy deviation of experimental results from the theoretical predictions | |
| Fanning friction factor | |
| Dimensionless Henry’s constant | |
| Channel height (m) | |
| Hydraulic dissipate energy (J kg−1), | |
| Absorption flux enhancement | |
| Power consumption relative index | |
| Absorption flux (mol m−2 s−1) | |
| Mass transfer coefficient in the gas feed stream (m s−1) | |
| Mass transfer coefficient in the liquid absorbent side (m s−1) | |
| Equilibrium constant | |
| Reduced equilibrium constant | |
| Overall mass transfer coefficient of membrane (m s−1) | |
| Friction loss (J kg−1), | |
| Channel length (m) | |
| Molecular weight of water (kg mol−1) | |
| Nexp | Number of experimental measurements |
| N1 | Number of 3D turbulence promoters in a row |
| Saturation vapor pressure in the gas feed flow side (Pa) | |
| Saturation vapor pressure in the liquid absorbent flow side (Pa) | |
| Volumetric flow rate of the gas feed stream (m3 s−1) | |
| Volumetric flow rate of the MEA absorbent side (m3 s−1) | |
| Gas constant (8.314 J mol−1 K−1) | |
| Re | Reynolds number |
| Schmidt number | |
| ShP | Enhanced dimensionless Sherwood number |
| Sherwood number for laminar flow | |
| Channel width (m) | |
| Natural log mean CO2 mole fraction in the membrane | |
| Axial coordinate along the flow direction (m) | |
| Greek letters | |
| Mass transfer enhancement factor | |
| Thickness of membrane (µm) | |
| Membrane porosity | |
| Average velocity (m3 s−1) | |
| Density (kg m−3), | |
| Concentration polarization coefficients | |
| Subscripts | |
| 1 | Membrane surface on gas feed side |
| Liquid phase on membrane surface on MEA side | |
| Gas phase on membrane surface on MEA side | |
| a | Gas feed flow channel |
| b | Liquid absorbent flow channel |
| cal | Calculated results |
| empty | Channel without embedding turbulence promoters |
| exp | Experimental results |
| g | Gas feed side |
| in | Inlet |
| MEA feed side | |
| out | Outlet |
| p | Double-unit device with embedded turbulence promoters |
| promoter | Channel embedding turbulence promoters |
| theo | Theoretical predictions |
References
- Brettschneider, O.; Thiele, R.; Faber, R.; Thielert, H.; Wozny, G. Experimental investigation and simulation of the chemical absorption in a packed column for the system NH3–CO2–H2S–NaOH–H2O. Sep. Purif. Technol. 2004, 39, 139–159. [Google Scholar] [CrossRef]
- Rangwala, H.A. Absorption of carbon dioxide into aqueous solutions using hollow fiber membrane contactors. J. Membr. Sci. 1996, 112, 229–240. [Google Scholar] [CrossRef]
- Mangalapally, H.P.; Notz, R.; Hoch, S.; Asprion, N.; Sieder, G.; Garcia, H.; Hasse, H. Pilot plant experimental studies of post combustion CO2 capture by reactive absorption with MEA and new solvents. Energy Procedia 2009, 1, 963–970. [Google Scholar] [CrossRef] [Green Version]
- Sayari, A.; Belmabkhout, Y.; Serna-Guerrero, R. Flue gas treatment via CO2 adsorption. Chem. Eng. J. 2011, 171, 760–774. [Google Scholar] [CrossRef]
- Li, J.L.; Chen, B.H. Review of CO2 absorption using chemical solvents in hollow fiber membrane contactors. Sep. Purif. Technol. 2005, 41, 109–122. [Google Scholar] [CrossRef]
- Eide-Haugmo, I.; Lepaumier, H.; Einbu, A.; Vernstad, K.; da Silva, E.F.; Svendsen, H.F. Chemical stability and biodegradability of new solvents for CO2 capture. Energy Procedia 2011, 4, 1636–1637. [Google Scholar] [CrossRef] [Green Version]
- Bernardo, P.; Drioli, E.; Golemme, G. Membrane gas separation: A review/state of the art. Ind. Eng. Chem. Res. 2009, 48, 4638–4663. [Google Scholar] [CrossRef]
- Faiz, R.; Al-Marzouqi, M. CO2 removal from natural gas at high pressure using membrane contactors: Model validation and membrane parametric studies. J. Membr. Sci. 2010, 365, 232–241. [Google Scholar] [CrossRef]
- Rezakazemi, M.; Sadrzadeh, M.; Matsuura, T. Thermally stable polymers for advanced high-performance gas separation membranes. Prog. Energy Combust. Sci. 2018, 66, 1–41. [Google Scholar] [CrossRef]
- Wang, W.P.; Lin, H.T.; Ho, C.D. An analytical study of laminar co-current flow gas absorption through a parallel-plate gas-liquid membrane contactor. J. Membr. Sci. 2006, 278, 181–189. [Google Scholar] [CrossRef]
- Belaissaoui, B.; Favre, E. Evaluation of a dense skin hollow fiber gas-liquid membrane contactor for high pressure removal of CO2 from syngas using Selexol as the absorbent. Chem. Eng. Sci. 2018, 184, 186–199. [Google Scholar] [CrossRef]
- Zhang, Z.E.; Yan, Y.F.; Zhang, L.; Ju, S.X.; Chen, Y.X.; Ran, J.Y.; Pu, G.; Qin, C.L. Theoretical study on CO2 absorption from biogas by membrane contactors. Ind. Eng. Chem. Res. 2014, 53, 14075–14083. [Google Scholar] [CrossRef]
- Sea, B.; Park, Y.I. Comparison of porous hollow fibers as a membrane contactor for carbon dioxide absorption. J. Ind. Eng. Chem. 2002, 8, 290–296. [Google Scholar]
- Bandini, S.; Gostoli, C.; Sarti, G.C. Role of heat and mass transfer in membrane distillation process. Desalination 1991, 81, 91–106. [Google Scholar] [CrossRef]
- Rongwong, W.; Boributh, S.; Assabumrungrat, S.; Laosiripojana, N.; Jiraratananon, R. Simultaneous absorption of CO2 and H2S from biogas by capillary membrane contactor. J. Membr. Sci. 2012, 392–393, 38–47. [Google Scholar] [CrossRef]
- Rochelle, G.T. Amine Scrubbing for CO2 Capture. Science 2009, 325, 1652–1654. [Google Scholar] [CrossRef]
- Martinez-Diez, L.; Vazquez-Gonzalez, M.I. Temperature and concentration polarization in membrane distillation of aqueous salt solutions. J. Membr. Sci. 1999, 159, 265–273. [Google Scholar] [CrossRef]
- Phattaranawik, J.; Jiraratananon, R.; Fane, A.G. Effects of net-type spacers on heat and mass transfer in direct contact membrane distillation and comparison with ultrafiltration studies. J. Membr. Sci. 2003, 217, 193–206. [Google Scholar] [CrossRef]
- Srisurichan, S.; Jiraratananon, R.; Fane, A.G. Mass transfer mechanisms and transport resistances in direct contact membrane distillation process. J. Membr. Sci. 2006, 277, 186–194. [Google Scholar] [CrossRef]
- Wang, M.; Lawal, A.; Stephenson, P.; Sidders, J.; Ramshaw, C. Post-combustion CO2 capture with chemical absorption: A state-of-the-art review. Chem. Eng. Res. Des. 2011, 89, 1609–1624. [Google Scholar] [CrossRef] [Green Version]
- Nagaraj, N.; Patil, G.; Babu, B.R.; Hebbar, U.H.; Rahavarao, K.S.M.S.; Nene, S. Mass transfer in osmotic membrane distillation. J. Membr. Sci. 2006, 268, 48–56. [Google Scholar] [CrossRef]
- Soldenhoff, K.; Shamieh, M.; Manis, A. Liquid-liquid extraction of cobalt with hollow fiber contactor. J. Membr. Sci. 2005, 252, 183–194. [Google Scholar] [CrossRef]
- Legallais, C.; Catapano, G.; Harten, B.; Baurmeister, U.A. theoretical model to predict the in vitro performance of hemodialfilters. J. Membr. Sci. 2000, 168, 3–15. [Google Scholar] [CrossRef]
- Bakhshali, N.; Tahery, R.; Banazadeh, H. Modelling and simulation of mass transfer in tubular gas-liquid membrane contactors for turbulent flow conditions and comparison of results with laminar flow conditions. Middle-East J. Sci. Res. 2013, 10, 1419–1430. [Google Scholar]
- Chen, L.; Ho, C.D.; Jen, L.Y.; Lim, J.W.; Chen, Y.H. Augmenting CO2 absorption flux through a gas-liquid membrane module by inserting carbon-fiber spacers. Membranes 2020, 10, 302. [Google Scholar] [CrossRef] [PubMed]
- Karoor, S.; Sirkar, K.K. Gas absorption studies in microporous hollow fiber membrane modules. Ind. Eng. Chem. Res. 1993, 32, 674–684. [Google Scholar] [CrossRef]
- Hosseinzadeh, A.; Hosseinzadeh, M.; Vatania, A.; Mohammadi, T. Mathematical modeling for the simultaneous absorption of CO2 and SO2 using MEA in hollow fiber membrane contactors. Chem. Eng. Process. 2017, 111, 35–45. [Google Scholar] [CrossRef]
- Santos, J.L.C.; Geralds, V.; Velizarov, S.; Crespo, J.G. Investigation of flow patterns and mass transfer in membrane module channels filled with flow-aligned spacers using computational fluid dynamics (CFD). J. Membr. Sci. 2007, 305, 103–117. [Google Scholar] [CrossRef]
- Nasim Afza, K.; Hashemifard, S.A.; Abbasi, M. Modelling of CO2 absorption via hollow fiber membrane contactors: Comparison of pore gas diffusivity models. Chem. Eng. Sci. 2018, 190, 110–121. [Google Scholar] [CrossRef]
- Ho, C.D.; Chen, L.; Chen, L.; Huang, M.C.; Lai, J.Y.; Chen, Y.A. Distillate flux enhancement in the air gap membrane distillation with inserting carbon-fiber spacers. Sep. Sci. Technol. 2017, 52, 2815–2826. [Google Scholar] [CrossRef]
- Shakaib, M.; Hasani, S.M.F.; Mahmood, M. CFD modeling for flow and mass transfer in spacer-obstructed membrane feed channels. J. Membr. Sci. 2009, 326, 270–284. [Google Scholar] [CrossRef]
- Lee, H.J.; Park, Y.G.; Kim, M.K.; Lee, S.H.; Park, J.H. Study on CO2 absorption performance of lab-scale ceramic hollow fiber membrane contactor by gas/liquid flow direction and module design. Sep. Purif. Technol. 2019, 220, 189–196. [Google Scholar] [CrossRef]
- Hamimour, N.; Sandall, O.C. Absorption of carbon dioxide into aqueous methyldiethanolamine. Chem. Eng. Sci. 1984, 39, 1791–1796. [Google Scholar] [CrossRef]
- Ding, Z.W.; Ma, R.Y.; Fane, A.G. A new model for mass transfer in direct contact membrane distillation. Desalination 2003, 151, 217–227. [Google Scholar] [CrossRef]
- Bhattacharya, S.; Hwang, S.T. Concentration polarization, separation factor, and Peclet number in membrane processes. J. Membr. Sci. 1997, 132, 73–90. [Google Scholar] [CrossRef]
- Zheng, Q.; Dong, L.; Chen, J.; Gao, G.; Fei, W. Absorption solubility calculation and process simulation for CO2 capture. J. Chem. Ind. Eng. 2010, 61, 1740–1746. [Google Scholar]
- Lawson, K.W.; Lloyd, D.R. Membrane distillation. J. Membr. Sci. 1997, 124, 1–25. [Google Scholar] [CrossRef]
- Iversen, S.B.; Bhatia, V.K.; Dam-Jphasen, K.; Jonson, G. Characterization of microporous membranes for use in membrane contactors. J. Membr. Sci. 1997, 130, 205–217. [Google Scholar] [CrossRef]
- Lin, S.H.; Tung, K.L.; Chang, H.W.; Lee, K.R. Influence of Fluorocarbon Fat-Membrane Hydrophobicity on Carbon Dioxide Recovery. Chemosphere 2009, 75, 1410–1416. [Google Scholar] [CrossRef]
- Welty, J.R.; Wicks, C.E.; Wilson, R.E. Fundamentals of Momentum, Heat, and Mass Transfer, 3rd ed.; John Wiley & Sons: New York, NY, USA, 1984. [Google Scholar]
- Moffat, R.J. Describing the uncertainties in experimental results. Exp. Therm. Fluid Sci. 1988, 1, 3–17. [Google Scholar] [CrossRef] [Green Version]




















| Concurrent Flow Operations | Countercurrent Flow Operations | ||||||||
|---|---|---|---|---|---|---|---|---|---|
| Type A | Type B | Type A | Type B | ||||||
| Circle | Square | Circle | Square | Circle | Square | Circle | Square | ||
| 30 | 5.00 | 0.383 | 0.367 | 0.397 | 0.432 | 0.417 | 0.408 | 0.428 | 0.436 |
| 6.67 | 0.434 | 0.402 | 0.443 | 0.441 | 0.426 | 0.419 | 0.453 | 0.464 | |
| 8.33 | 0.448 | 0.428 | 0.458 | 0.455 | 0.462 | 0.425 | 0.459 | 0.459 | |
| 10.0 | 0.470 | 0.448 | 0.465 | 0.482 | 0.472 | 0.464 | 0.469 | 0.499 | |
| 35 | 5.00 | 0.379 | 0.359 | 0.388 | 0.409 | 0.400 | 0.383 | 0.400 | 0.416 |
| 6.67 | 0.411 | 0.389 | 0.422 | 0.440 | 0.411 | 0.400 | 0.424 | 0.443 | |
| 8.33 | 0.437 | 0.407 | 0.434 | 0.441 | 0.443 | 0.423 | 0.448 | 0.449 | |
| 10.0 | 0.452 | 0.432 | 0.443 | 0.462 | 0.459 | 0.452 | 0.451 | 0.486 | |
| 40 | 5.00 | 0.378 | 0.338 | 0.381 | 0.388 | 0.391 | 0.344 | 0.379 | 0.376 |
| 6.67 | 0.390 | 0.378 | 0.395 | 0.420 | 0.399 | 0.366 | 0.410 | 0.415 | |
| 8.33 | 0.426 | 0.387 | 0.425 | 0.429 | 0.426 | 0.419 | 0.424 | 0.437 | |
| 10.0 | 0.438 | 0.408 | 0.415 | 0.449 | 0.442 | 0.443 | 0.438 | 0.477 | |
| Countercurrent Flow Operations | ||||||||||
|---|---|---|---|---|---|---|---|---|---|---|
| Empty Channel | Circle | Square | ||||||||
| Type A | Type B | Type A | Type B | |||||||
| 30 | 5.00 | 3.29 | 21.88 | 18.00 | 23.62 | 19.68 | 20.44 | 16.41 | 34.93 | 30.63 |
| 6.67 | 1.54 | 20.11 | 18.29 | 23.14 | 21.27 | 18.46 | 16.66 | 31.13 | 29.14 | |
| 8.33 | 0.40 | 19.68 | 19.20 | 22.59 | 22.10 | 16.77 | 16.30 | 28.40 | 27.89 | |
| 10.0 | 1.27 | 17.52 | 15.31 | 19.02 | 16.29 | 15.89 | 14.44 | 24.28 | 22.72 | |
| 35 | 5.00 | 4.35 | 24.58 | 19.39 | 25.42 | 20.19 | 23.06 | 17.93 | 35.83 | 29.66 |
| 6.67 | 3.50 | 22.92 | 18.76 | 24.09 | 19.89 | 20.97 | 16.88 | 31.64 | 27.19 | |
| 8.33 | 3.30 | 21.35 | 17.47 | 22.95 | 19.02 | 20.12 | 16.28 | 28.72 | 24.61 | |
| 10.0 | 3.58 | 21.06 | 16. 88 | 22.67 | 18.43 | 18.87 | 14.76 | 26.01 | 21.66 | |
| 40 | 5.00 | 1.22 | 26.70 | 24.26 | 32.04 | 30.45 | 25.23 | 23.72 | 40.32 | 38.63 |
| 6.67 | 1.14 | 25.81 | 24.39 | 31.45 | 29.97 | 24.19 | 22.79 | 37.59 | 36.04 | |
| 8.33 | 5.98 | 22.91 | 15.98 | 29.80 | 22.48 | 23.93 | 16.94 | 32.85 | 25.35 | |
| 10.0 | 5.62 | 21.94 | 15.45 | 28.86 | 22.00 | 23.43 | 16.87 | 31.42 | 24.43 | |
Publisher’s Note: MDPI stays neutral with regard to jurisdictional claims in published maps and institutional affiliations. |
© 2022 by the authors. Licensee MDPI, Basel, Switzerland. This article is an open access article distributed under the terms and conditions of the Creative Commons Attribution (CC BY) license (https://creativecommons.org/licenses/by/4.0/).
Share and Cite
Ho, C.-D.; Chang, H.; Tu, J.-W.; Lim, J.-W.; Chiou, C.-P.; Chen, Y.-J. Theoretical and Experimental Studies of CO2 Absorption in Double-Unit Flat-Plate Membrane Contactors. Membranes 2022, 12, 370. https://doi.org/10.3390/membranes12040370
Ho C-D, Chang H, Tu J-W, Lim J-W, Chiou C-P, Chen Y-J. Theoretical and Experimental Studies of CO2 Absorption in Double-Unit Flat-Plate Membrane Contactors. Membranes. 2022; 12(4):370. https://doi.org/10.3390/membranes12040370
Chicago/Turabian StyleHo, Chii-Dong, Hsuan Chang, Jr-Wei Tu, Jun-Wei Lim, Chung-Pao Chiou, and Yu-Jie Chen. 2022. "Theoretical and Experimental Studies of CO2 Absorption in Double-Unit Flat-Plate Membrane Contactors" Membranes 12, no. 4: 370. https://doi.org/10.3390/membranes12040370
APA StyleHo, C.-D., Chang, H., Tu, J.-W., Lim, J.-W., Chiou, C.-P., & Chen, Y.-J. (2022). Theoretical and Experimental Studies of CO2 Absorption in Double-Unit Flat-Plate Membrane Contactors. Membranes, 12(4), 370. https://doi.org/10.3390/membranes12040370

