Flow Cytometric Assessment of Pertactin- and Tetanus Toxoid-Specific B-Cell Kinetics After Tdap Booster Vaccination in Healthy Adults
Abstract
1. Introduction
2. Materials and Methods
2.1. Study Design and Sample Collection
2.2. Evaluation of Vaccine-Specific Immunoglobulin Levels in Serum
2.3. Flow Cytometric Analysis of Circulating B-Cell Subsets
2.4. Data Analysis and Statistics
3. Results
3.1. Serological Response to Vaccination
3.2. Strong Increase in IgG+ Total Plasma Cells on Day 7 Post-Vaccination
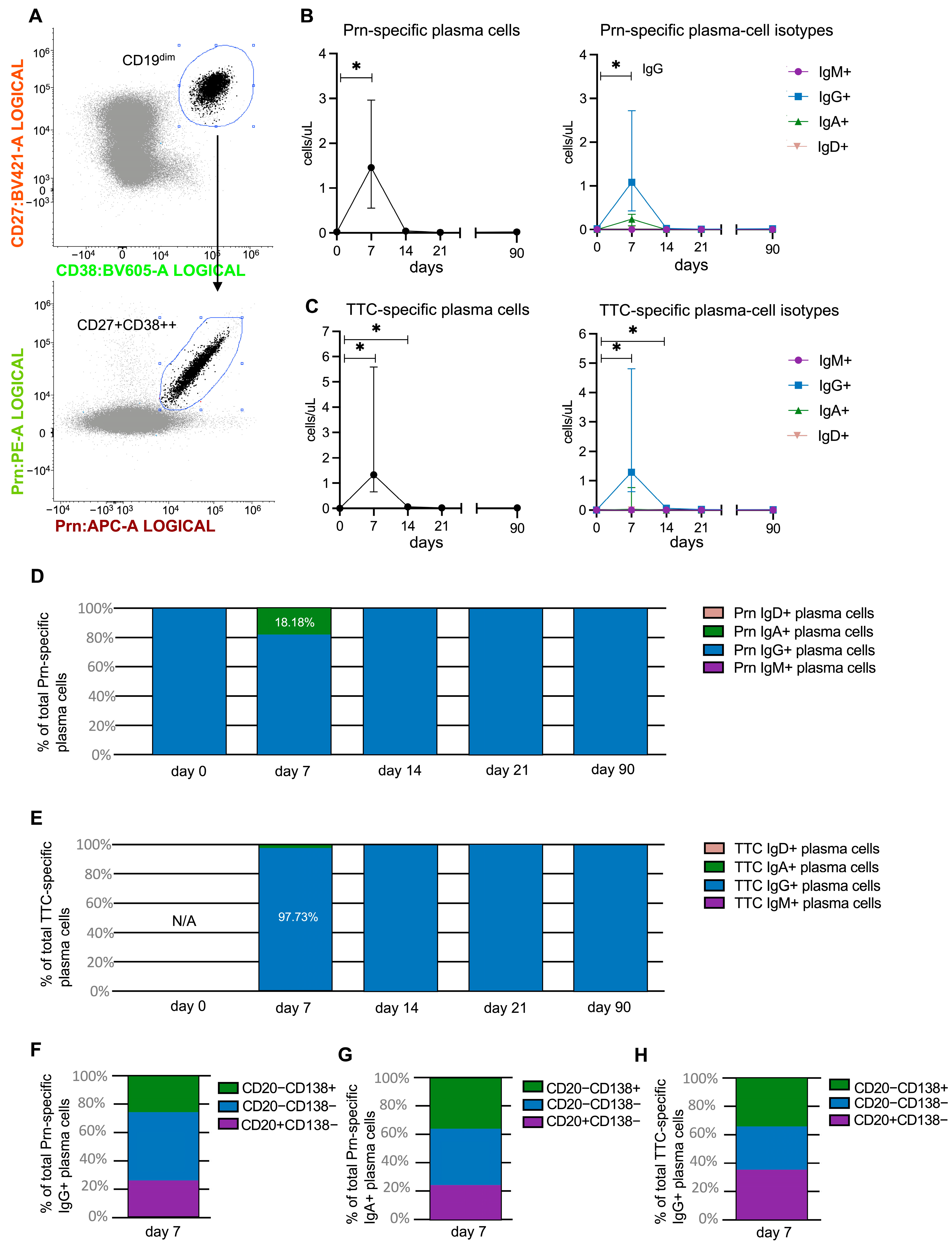
3.3. Strong Increase in IgG+ Prn-Specific Plasma Cells
3.4. Longitudinal Changes in Prn-Specific Memory B-Cell Subsets Following Vaccination
3.5. Correlation Between Vaccine-Specific Antibody Levels and Prn-Specific Plasma Cells or Memory B Cells
4. Discussion
5. Conclusions
Supplementary Materials
Author Contributions
Funding
Institutional Review Board Statement
Informed Consent Statement
Data Availability Statement
Acknowledgments
Conflicts of Interest
Abbreviations
| Prn | Pertactin |
| TTC | Tetanus toxoid fragment C |
| B. pertussis | Bordetella pertussis |
| wP | Whole-cell pertussis |
| aP | Acellular pertussis |
| PT | Pertussis toxin |
| FHA | Filamentous hemagglutinin |
| FIM2/3 | Fimbriae type 2 and 3 |
| DT | Diphtheria toxoid |
| TT | Tetanus toxoid |
| ELISpot | Enzyme-Linked ImmunoSpot |
| PBMC | Peripheral blood mononuclear cell |
| ASC | Antibody-secreting cell |
| Ag specific | Antigen-specific |
References
- Cherry, J.D. Pertussis in the preantibiotic and prevaccine era, with emphasis on adult pertussis. Clin. Infect. Dis. 1999, 28, S107–S111. [Google Scholar] [CrossRef]
- Decker, M.D.; Edwards, K.M. Pertussis (Whooping Cough). J. Infect. Dis. 2021, 224, S310–S320. [Google Scholar] [CrossRef]
- Patterson, J.; Kagina, B.M.; Gold, M.; Hussey, G.D.; Muloiwa, R. Adverse events following primary and secondary immunisation with whole-cell pertussis: A systematic review protocol. BMJ Open 2017, 7, e012945. [Google Scholar] [CrossRef]
- Chen, Z.; He, Q. Immune persistence after pertussis vaccination. Hum. Vaccines Immunother. 2017, 13, 744–756. [Google Scholar] [CrossRef]
- Wong, A.; Opinel, A.; Combes, S.J.; Toubiana, J.; Brisse, S. Determining Factors for Pertussis Vaccination Policy: A Study in Five EU Countries. Vaccines 2020, 8, 46. [Google Scholar] [CrossRef] [PubMed]
- Sato, Y.; Sato, H. Development of acellular pertussis vaccines. Biologicals 1999, 27, 61–69. [Google Scholar] [CrossRef] [PubMed]
- Zhang, L.; Prietsch, S.O.; Axelsson, I.; Halperin, S.A. Acellular vaccines for preventing whooping cough in children. Cochrane Database Syst. Rev. 2014, 2014, CD001478. [Google Scholar] [CrossRef]
- Domenech de Celles, M.; Rohani, P. Pertussis vaccines, epidemiology and evolution. Nat. Rev. Microbiol. 2024, 22, 722–735. [Google Scholar] [CrossRef]
- Khalil, A.; Samara, A.; Campbell, H.; Ladhani, S.N.; Amirthalingam, G. Recent increase in infant pertussis cases in Europe and the critical importance of antenatal immunizations: We must do better…now. Int. J. Infect. Dis. 2024, 146, 107148. [Google Scholar] [CrossRef] [PubMed]
- da Silva Antunes, R.; Babor, M.; Carpenter, C.; Khalil, N.; Cortese, M.; Mentzer, A.J.; Seumois, G.; Petro, C.D.; Purcell, L.A.; Vijayanand, P.; et al. Th1/Th17 polarization persists following whole-cell pertussis vaccination despite repeated acellular boosters. J. Clin. Investig. 2018, 128, 3853–3865. [Google Scholar] [CrossRef]
- McCarthy, K.N.; Hone, S.; McLoughlin, R.M.; Mills, K.H.G. IL-17 and IFN-gamma-producing Respiratory Tissue-Resident Memory CD4 T Cells Persist for Decades in Adults Immunized as Children With Whole-Cell Pertussis Vaccines. J. Infect. Dis. 2024, 230, e518–e523. [Google Scholar] [CrossRef] [PubMed]
- Ma, L.; Caulfield, A.; Dewan, K.K.; Harvill, E.T. Pertactin-Deficient Bordetella pertussis, Vaccine-Driven Evolution, and Reemergence of Pertussis. Emerg. Infect. Dis. 2021, 27, 1561–1566. [Google Scholar] [CrossRef]
- Heininger, U.; Martini, H.; Eeuwijk, J.; Prokic, I.; Guignard, A.P.; Turriani, E.; Duchenne, M.; Berlaimont, V. Pertactin deficiency of Bordetella pertussis: Insights into epidemiology, and perspectives on surveillance and public health impact. Hum. Vaccines Immunother. 2024, 20, 2435134. [Google Scholar] [CrossRef]
- Taranger, J.; Trollfors, B.; Lagergard, T.; Sundh, V.; Bryla, D.A.; Schneerson, R.; Robbins, J.B. Correlation between pertussis toxin IgG antibodies in postvaccination sera and subsequent protection against pertussis. J. Infect. Dis. 2000, 181, 1010–1013. [Google Scholar] [CrossRef]
- Barkoff, A.M.; Knuutila, A.; Mertsola, J.; He, Q. Evaluation of Anti-PT Antibody Response after Pertussis Vaccination and Infection: The Importance of Both Quantity and Quality. Toxins 2021, 13, 508. [Google Scholar] [CrossRef]
- Cherry, J.D.; Gornbein, J.; Heininger, U.; Stehr, K. A search for serologic correlates of immunity to Bordetella pertussis cough illnesses. Vaccine 1998, 16, 1901–1906. [Google Scholar] [CrossRef]
- Mills, K.H.; Ryan, M.; Ryan, E.; Mahon, B.P. A murine model in which protection correlates with pertussis vaccine efficacy in children reveals complementary roles for humoral and cell-mediated immunity in protection against Bordetella pertussis. Infect. Immun. 1998, 66, 594–602. [Google Scholar] [CrossRef]
- Hellwig, S.M.; Rodriguez, M.E.; Berbers, G.A.; van de Winkel, J.G.; Mooi, F.R. Crucial role of antibodies to pertactin in Bordetella pertussis immunity. J. Infect. Dis. 2003, 188, 738–742. [Google Scholar] [CrossRef] [PubMed]
- Solans, L.; Debrie, A.S.; Coutte, L.; Locht, C. Construction and evaluation of a pertactin-deficient live attenuated pertussis vaccine candidate BPZE1 derivative. Vaccine 2021, 39, 2843–2849. [Google Scholar] [CrossRef]
- Thorstensson, R.; Trollfors, B.; Al-Tawil, N.; Jahnmatz, M.; Bergstrom, J.; Ljungman, M.; Torner, A.; Wehlin, L.; Van Broekhoven, A.; Bosman, F.; et al. A phase I clinical study of a live attenuated Bordetella pertussis vaccine-BPZE1; a single centre, double-blind, placebo-controlled, dose-escalating study of BPZE1 given intranasally to healthy adult male volunteers. PLoS ONE 2014, 9, e83449. [Google Scholar] [CrossRef] [PubMed]
- Heininger, U.; Cherry, J.D.; Stehr, K. Serologic response and antibody-titer decay in adults with pertussis. Clin. Infect. Dis. 2004, 38, 591–594. [Google Scholar] [CrossRef]
- Le, T.; Cherry, J.D.; Chang, S.J.; Knoll, M.D.; Lee, M.L.; Barenkamp, S.; Bernstein, D.; Edelman, R.; Edwards, K.M.; Greenberg, D.; et al. Immune responses and antibody decay after immunization of adolescents and adults with an acellular pertussis vaccine: The APERT Study. J. Infect. Dis. 2004, 190, 535–544. [Google Scholar] [CrossRef]
- Storsaeter, J.; Hallander, H.O.; Gustafsson, L.; Olin, P. Levels of anti-pertussis antibodies related to protection after household exposure to Bordetella pertussis. Vaccine 1998, 16, 1907–1916. [Google Scholar] [CrossRef]
- World Health Organization. The Immunological Basis for Immunization Series. Module 4: Pertussis—Update 2009; WHO Document Production Services: Geneva, Switzerland, 2009; Available online: https://iris.who.int/server/api/core/bitstreams/f005ed5f-5f7e-452d-8483-82c77a0d0422/content (accessed on 28 September 2025).
- Cruz, S.C.; Silva, G.P.; Sampaio, F.J.; Souza, S.L.; Dias, A.A.; Milagres, L.G. Comparison of long-term humoral memory development after immunisation against Neisseria meningitidis B or diphtheria toxoid. Vaccine 2010, 28, 6841–6846. [Google Scholar] [CrossRef] [PubMed]
- Goel, R.R.; Painter, M.M.; Lundgreen, K.A.; Apostolidis, S.A.; Baxter, A.E.; Giles, J.R.; Mathew, D.; Pattekar, A.; Reynaldi, A.; Khoury, D.S.; et al. Efficient recall of Omicron-reactive B cell memory after a third dose of SARS-CoV-2 mRNA vaccine. Cell 2022, 185, 1875–1887.e8. [Google Scholar] [CrossRef]
- Ciabattini, A.; Pastore, G.; Fiorino, F.; Polvere, J.; Lucchesi, S.; Pettini, E.; Auddino, S.; Rancan, I.; Durante, M.; Miscia, M.; et al. Evidence of SARS-CoV-2-Specific Memory B Cells Six Months After Vaccination with the BNT162b2 mRNA Vaccine. Front. Immunol. 2021, 12, 740708. [Google Scholar] [CrossRef] [PubMed]
- Crotty, S.; Felgner, P.; Davies, H.; Glidewell, J.; Villarreal, L.; Ahmed, R. Cutting edge: Long-term B cell memory in humans after smallpox vaccination. J. Immunol. 2003, 171, 4969–4973. [Google Scholar] [CrossRef] [PubMed]
- Byrne, J.; Gu, L.; Garcia-Leon, A.; Gaillard, C.M.; Saini, G.; Alalwan, D.; Tomas-Cortazar, J.; Kenny, G.; Donohue, S.; Reynolds, B.; et al. Robust and persistent B-cell responses following SARS-CoV-2 vaccine determine protection from SARS-CoV-2 infection. Front. Immunol. 2024, 15, 1445653. [Google Scholar] [CrossRef]
- Buisman, A.M.; de Rond, C.G.; Ozturk, K.; Ten Hulscher, H.I.; van Binnendijk, R.S. Long-term presence of memory B-cells specific for different vaccine components. Vaccine 2009, 28, 179–186. [Google Scholar] [CrossRef]
- Hendrikx, L.H.; Felderhof, M.K.; Ozturk, K.; de Rond, L.G.; van Houten, M.A.; Sanders, E.A.; Berbers, G.A.; Buisman, A.M. Enhanced memory B-cell immune responses after a second acellular pertussis booster vaccination in children 9 years of age. Vaccine 2011, 30, 51–58. [Google Scholar] [CrossRef]
- van der Lee, S.; van Rooijen, D.M.; de Zeeuw-Brouwer, M.L.; Bogaard, M.J.M.; van Gageldonk, P.G.M.; Marinovic, A.B.; Sanders, E.A.M.; Berbers, G.A.M.; Buisman, A.M. Robust Humoral and Cellular Immune Responses to Pertussis in Adults After a First Acellular Booster Vaccination. Front. Immunol. 2018, 9, 681. [Google Scholar] [CrossRef]
- van Twillert, I.; van Gaans-van den Brink, J.A.; Poelen, M.C.; Helm, K.; Kuipers, B.; Schipper, M.; Boog, C.J.; Verheij, T.J.; Versteegh, F.G.; van Els, C.A. Age related differences in dynamics of specific memory B cell populations after clinical pertussis infection. PLoS ONE 2014, 9, e85227. [Google Scholar] [CrossRef]
- Versteegen, P.; Barkoff, A.M.; Valente Pinto, M.; van de Kasteele, J.; Knuutila, A.; Bibi, S.; de Rond, L.; Terasjarvi, J.; Sanders, K.; de Zeeuw-Brouwer, M.L.; et al. Memory B Cell Activation Induced by Pertussis Booster Vaccination in Four Age Groups of Three Countries. Front. Immunol. 2022, 13, 864674. [Google Scholar] [CrossRef]
- Jahnmatz, M.; Ljungman, M.; Netterlid, E.; Jenmalm, M.C.; Nilsson, L.; Thorstensson, R. Pertussis-specific memory B-cell and humoral IgG responses in adolescents after a fifth consecutive dose of acellular pertussis vaccine. Clin. Vaccine Immunol. 2014, 21, 1301–1308. [Google Scholar] [CrossRef]
- Abu-Raya, B.; Esser, M.J.; Nakabembe, E.; Reine, J.; Amaral, K.; Diks, A.M.; Imede, E.; Way, S.S.; Harandi, A.M.; Gorringe, A.; et al. Antibody and B-cell Immune Responses Against Bordetella Pertussis Following Infection and Immunization. J. Mol. Biol. 2023, 435, 168344. [Google Scholar] [CrossRef] [PubMed]
- Fryer, H.A.; Hartley, G.E.; Edwards, E.S.J.; O’Hehir, R.E.; van Zelm, M.C. Humoral immunity and B-cell memory in response to SARS-CoV-2 infection and vaccination. Biochem. Soc. Trans. 2022, 50, 1643–1658. [Google Scholar] [CrossRef]
- Hartley, G.E.; Edwards, E.S.J.; O’Hehir, R.E.; van Zelm, M.C. New insights into human immune memory from SARS-CoV-2 infection and vaccination. Allergy 2022, 77, 3553–3566. [Google Scholar] [CrossRef] [PubMed]
- van der Lans, S.P.A.; Bardoel, B.W.; Ruyken, M.; de Haas, C.J.C.; Baijens, S.; Muts, R.M.; Scheepmaker, L.M.; Aerts, P.C.; van’t Wout, M.F.L.; Preiner, J.; et al. Agnostic B cell selection approach identifies antibodies against K. pneumoniae that synergistically drive complement activation. Nat. Commun. 2024, 15, 8100. [Google Scholar] [CrossRef]
- Dougan, S.K.; Ashour, J.; Karssemeijer, R.A.; Popp, M.W.; Avalos, A.M.; Barisa, M.; Altenburg, A.F.; Ingram, J.R.; Cragnolini, J.J.; Guo, C.; et al. Antigen-specific B-cell receptor sensitizes B cells to infection by influenza virus. Nature 2013, 503, 406–409. [Google Scholar] [CrossRef]
- Diks, A.M.; Khatri, I.; Oosten, L.E.M.; de Mooij, B.; Groenland, R.J.; Teodosio, C.; Perez-Andres, M.; Orfao, A.; Berbers, G.A.M.; Zwaginga, J.J.; et al. Highly Sensitive Flow Cytometry Allows Monitoring of Changes in Circulating Immune Cells in Blood After Tdap Booster Vaccination. Front. Immunol. 2021, 12, 666953. [Google Scholar] [CrossRef] [PubMed]
- National Institute for Public Health and the Environment. National Immunisation Programme. Available online: https://www.rivm.nl/en/national-immunisation-programme (accessed on 23 May 2025).
- Blatter, M.; Friedland, L.R.; Weston, W.M.; Li, P.; Howe, B. Immunogenicity and safety of a tetanus toxoid, reduced diphtheria toxoid and three-component acellular pertussis vaccine in adults 19-64 years of age. Vaccine 2009, 27, 765–772. [Google Scholar] [CrossRef]
- van Gageldonk, P.G.; van Schaijk, F.G.; van der Klis, F.R.; Berbers, G.A. Development and validation of a multiplex immunoassay for the simultaneous determination of serum antibodies to Bordetella pertussis, diphtheria and tetanus. J. Immunol. Methods 2008, 335, 79–89. [Google Scholar] [CrossRef]
- EuroFlow. Pre-Analytical Protocols. EuroFlow SOP for Bulk Lysis in MRD Panels. Available online: https://euroflow.org/protocols/ (accessed on 23 May 2025).
- Slot, L.M.; Vergroesen, R.D.; Kerkman, P.F.; Staudinger, E.; Reijm, S.; van Dooren, H.J.; van der Voort, E.I.H.; Huizinga, T.W.J.; Toes, R.E.M.; Scherer, H.U. Light chain skewing in autoantibodies and B-cell receptors of the citrullinated antigen-binding B-cell response in rheumatoid arthritis. PLoS ONE 2021, 16, e0247847. [Google Scholar] [CrossRef]
- Blanco, E.; Perez-Andres, M.; Arriba-Mendez, S.; Contreras-Sanfeliciano, T.; Criado, I.; Pelak, O.; Serra-Caetano, A.; Romero, A.; Puig, N.; Remesal, A.; et al. Age-associated distribution of normal B-cell and plasma cell subsets in peripheral blood. J. Allergy Clin. Immunol. 2018, 141, 2208–2219 e2216. [Google Scholar] [CrossRef] [PubMed]
- EuroFlow. Analytical Protocols. Composition and Technical info of EuroFlow Antibody Tubes for Immune Monitoring. Available online: https://euroflow.org/protocols/ (accessed on 23 May 2025).
- Delgado, A.H.; Fluxa, R.; Perez-Andres, M.; Diks, A.M.; van Gaans-van den Brink, J.A.M.; Barkoff, A.M.; Blanco, E.; Torres-Valle, A.; Berkowska, M.A.; Grigore, G.; et al. Automated EuroFlow approach for standardized in-depth dissection of human circulating B-cells and plasma cells. Front. Immunol. 2023, 14, 1268686. [Google Scholar] [CrossRef]
- Diks, A.M.; Versteegen, P.; Teodosio, C.; Groenland, R.J.; de Mooij, B.; Buisman, A.M.; Torres-Valle, A.; Perez-Andres, M.; Orfao, A.; Berbers, G.A.M.; et al. Age and Primary Vaccination Background Influence the Plasma Cell Response to Pertussis Booster Vaccination. Vaccines 2022, 10, 136. [Google Scholar] [CrossRef] [PubMed]
- Schulz, A.R.; Fiebig, L.; Hirseland, H.; Diekmann, L.M.; Reinke, S.; Hardt, S.; Niedobitek, A.; Mei, H.E. SARS-CoV-2 specific plasma cells acquire long-lived phenotypes in human bone marrow. EBioMedicine 2023, 95, 104735. [Google Scholar] [CrossRef]
- Versteegen, P.; Valente Pinto, M.; Barkoff, A.M.; van Gageldonk, P.G.M.; van de Kassteele, J.; van Houten, M.A.; Sanders, E.A.M.; de Groot, R.; Diavatopoulos, D.A.; Bibi, S.; et al. Responses to an acellular pertussis booster vaccination in children, adolescents, and young and older adults: A collaborative study in Finland, the Netherlands, and the United Kingdom. EBioMedicine 2021, 65, 103247. [Google Scholar] [CrossRef]
- Hendrikx, L.H.; Ozturk, K.; de Rond, L.G.; de Greeff, S.C.; Sanders, E.A.; Berbers, G.A.; Buisman, A.M. Serum IgA responses against pertussis proteins in infected and Dutch wP or aP vaccinated children: An additional role in pertussis diagnostics. PLoS ONE 2011, 6, e27681. [Google Scholar] [CrossRef]
- Shibuya, M.; Tamiya, S.; Kawai, A.; Yoshioka, Y. Nasal-subcutaneous prime-boost regimen for inactivated whole-virus influenza vaccine efficiently protects mice against both upper and lower respiratory tract infections. Biochem. Biophys. Res. Commun. 2021, 554, 166–172. [Google Scholar] [CrossRef]
- Gorochov, G.; Ropers, J.; Launay, O.; Dorgham, K.; da Mata-Jardin, O.; Lebbah, S.; Durier, C.; Bauer, R.; Radenne, A.; Desaint, C.; et al. Serum and Salivary IgG and IgA Response After COVID-19 Messenger RNA Vaccination. JAMA Netw. Open 2024, 7, e248051. [Google Scholar] [CrossRef]
- Solans, L.; Debrie, A.S.; Borkner, L.; Aguilo, N.; Thiriard, A.; Coutte, L.; Uranga, S.; Trottein, F.; Martin, C.; Mills, K.H.G.; et al. IL-17-dependent SIgA-mediated protection against nasal Bordetella pertussis infection by live attenuated BPZE1 vaccine. Mucosal Immunol. 2018, 11, 1753–1762. [Google Scholar] [CrossRef]
- van Schuppen, E.; Froberg, J.; Venkatasubramanian, P.B.; Versteegen, P.; de Graaf, H.; Holubova, J.; Gillard, J.; van Gageldonk, P.G.M.; Joosten, I.; de Groot, R.; et al. Prior exposure to B. pertussis shapes the mucosal antibody response to acellular pertussis booster vaccination. Nat. Commun. 2022, 13, 7429. [Google Scholar] [CrossRef]
- Bladh, O.; Aguilera, K.; Marking, U.; Kihlgren, M.; Greilert Norin, N.; Smed-Sorensen, A.; Sallberg Chen, M.; Klingstrom, J.; Blom, K.; Russell, M.W.; et al. Comparison of SARS-CoV-2 spike-specific IgA and IgG in nasal secretions, saliva and serum. Front. Immunol. 2024, 15, 1346749. [Google Scholar] [CrossRef]
- Amanna, I.J.; Slifka, M.K. Mechanisms that determine plasma cell lifespan and the duration of humoral immunity. Immunol. Rev. 2010, 236, 125–138. [Google Scholar] [CrossRef] [PubMed]
- Tjiam, M.C.; Fernandez, S.; French, M.A. Characterising the Phenotypic Diversity of Antigen-Specific Memory B Cells Before and After Vaccination. Front. Immunol. 2021, 12, 738123. [Google Scholar] [CrossRef] [PubMed]
- Chen, C.P.; Huang, K.A.; Shih, S.R.; Lin, Y.C.; Cheng, C.Y.; Huang, Y.C.; Lin, T.Y.; Cheng, S.H. Anti-Spike Antibody Response to Natural Infection with SARS-CoV-2 and Its Activity against Emerging Variants. Microbiol. Spectr. 2022, 10, e0074322. [Google Scholar] [CrossRef] [PubMed]
- Hendrikx, L.H.; Ozturk, K.; de Rond, L.G.; Veenhoven, R.H.; Sanders, E.A.; Berbers, G.A.; Buisman, A.M. Identifying long-term memory B-cells in vaccinated children despite waning antibody levels specific for Bordetella pertussis proteins. Vaccine 2011, 29, 1431–1437. [Google Scholar] [CrossRef]
- Weskamm, L.M.; Dahlke, C.; Addo, M.M. Flow cytometric protocol to characterize human memory B cells directed against SARS-CoV-2 spike protein antigens. STAR Protoc. 2022, 3, 101902. [Google Scholar] [CrossRef]
- Hegerle, N.; Dore, G.; Guiso, N. Pertactin deficient Bordetella pertussis present a better fitness in mice immunized with an acellular pertussis vaccine. Vaccine 2014, 32, 6597–6600. [Google Scholar] [CrossRef]
- Safarchi, A.; Octavia, S.; Luu, L.D.; Tay, C.Y.; Sintchenko, V.; Wood, N.; Marshall, H.; McIntyre, P.; Lan, R. Pertactin negative Bordetella pertussis demonstrates higher fitness under vaccine selection pressure in a mixed infection model. Vaccine 2015, 33, 6277–6281. [Google Scholar] [CrossRef] [PubMed]
- Brueggemann, A.B.; Pai, R.; Crook, D.W.; Beall, B. Vaccine escape recombinants emerge after pneumococcal vaccination in the United States. PLoS Pathog. 2007, 3, e168. [Google Scholar] [CrossRef]
- Terreri, S.; Piano Mortari, E.; Vinci, M.R.; Russo, C.; Alteri, C.; Albano, C.; Colavita, F.; Gramigna, G.; Agrati, C.; Linardos, G.; et al. Persistent B cell memory after SARS-CoV-2 vaccination is functional during breakthrough infections. Cell Host Microbe 2022, 30, 400–408. [Google Scholar] [CrossRef] [PubMed]




Disclaimer/Publisher’s Note: The statements, opinions and data contained in all publications are solely those of the individual author(s) and contributor(s) and not of MDPI and/or the editor(s). MDPI and/or the editor(s) disclaim responsibility for any injury to people or property resulting from any ideas, methods, instructions or products referred to in the content. |
© 2026 by the authors. Licensee MDPI, Basel, Switzerland. This article is an open access article distributed under the terms and conditions of the Creative Commons Attribution (CC BY) license.
Share and Cite
Esser, M.J.; Diks, A.M.; Oosten, L.E.M.; Groenland, R.J.; de Mooij, B.; Teodosio, C.; Driessen, G.J.A.; van Dongen, J.J.M.; Berkowska, M.A. Flow Cytometric Assessment of Pertactin- and Tetanus Toxoid-Specific B-Cell Kinetics After Tdap Booster Vaccination in Healthy Adults. Vaccines 2026, 14, 297. https://doi.org/10.3390/vaccines14040297
Esser MJ, Diks AM, Oosten LEM, Groenland RJ, de Mooij B, Teodosio C, Driessen GJA, van Dongen JJM, Berkowska MA. Flow Cytometric Assessment of Pertactin- and Tetanus Toxoid-Specific B-Cell Kinetics After Tdap Booster Vaccination in Healthy Adults. Vaccines. 2026; 14(4):297. https://doi.org/10.3390/vaccines14040297
Chicago/Turabian StyleEsser, Mirjam J., Annieck M. Diks, Liesbeth E. M. Oosten, Rick J. Groenland, Bas de Mooij, Cristina Teodosio, Gertjan J. A. Driessen, Jacques J. M. van Dongen, and Magdalena A. Berkowska. 2026. "Flow Cytometric Assessment of Pertactin- and Tetanus Toxoid-Specific B-Cell Kinetics After Tdap Booster Vaccination in Healthy Adults" Vaccines 14, no. 4: 297. https://doi.org/10.3390/vaccines14040297
APA StyleEsser, M. J., Diks, A. M., Oosten, L. E. M., Groenland, R. J., de Mooij, B., Teodosio, C., Driessen, G. J. A., van Dongen, J. J. M., & Berkowska, M. A. (2026). Flow Cytometric Assessment of Pertactin- and Tetanus Toxoid-Specific B-Cell Kinetics After Tdap Booster Vaccination in Healthy Adults. Vaccines, 14(4), 297. https://doi.org/10.3390/vaccines14040297

