Intranasal Vaccination with a Recombinant Adeno-Associated Virus Type 6 Encoding SapM Confers Protection Against Tuberculosis
Abstract
1. Introduction
2. Materials and Methods
2.1. Cells and Bacterial Strains
2.2. Construction of Recombinant pAAV Plasmids
2.3. Production of Recombinant rAAV-Ag85b and rAAV-SapM
2.4. Assessment of rAAV Purity and Vector Genome Titers
2.5. Western Blot
2.6. Generation of BMDCs and rAAV Infection
2.7. Mice and Immunization
2.8. H37Rv Infection, Bacterial Quantification and Pathology
2.9. Cell Isolation, H37Rv Lysate Stimulation, and Flow Cytometry
2.10. Data Analysis
3. Results
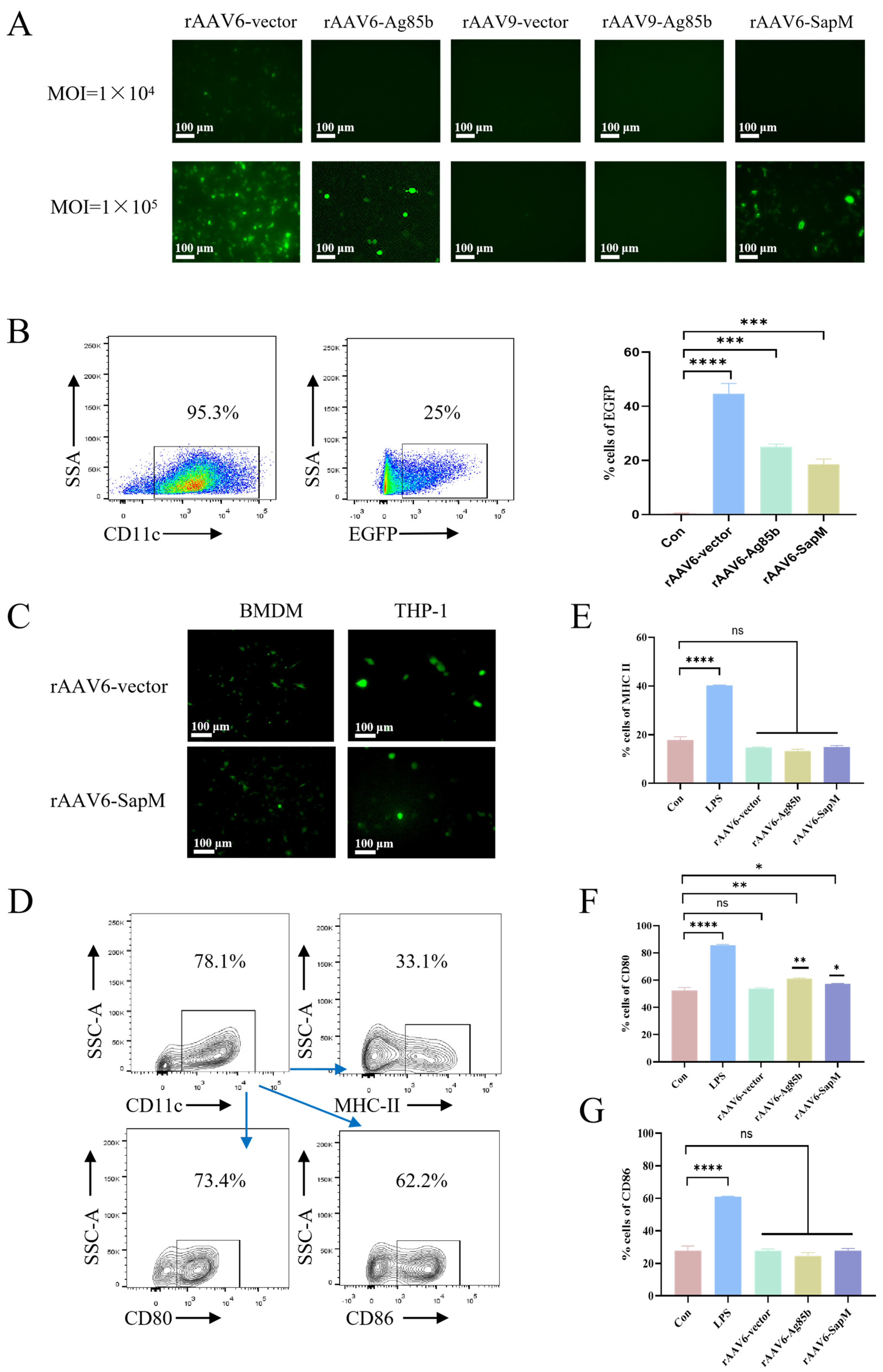
3.1. Establishment and Optimization of an rAAV Packaging and Purification Platform for Intranasal TB Vaccine Candidates
3.2. AAV6 Efficiently Transduces Antigen-Presenting Cells Without Inducing Phenotypic Activation
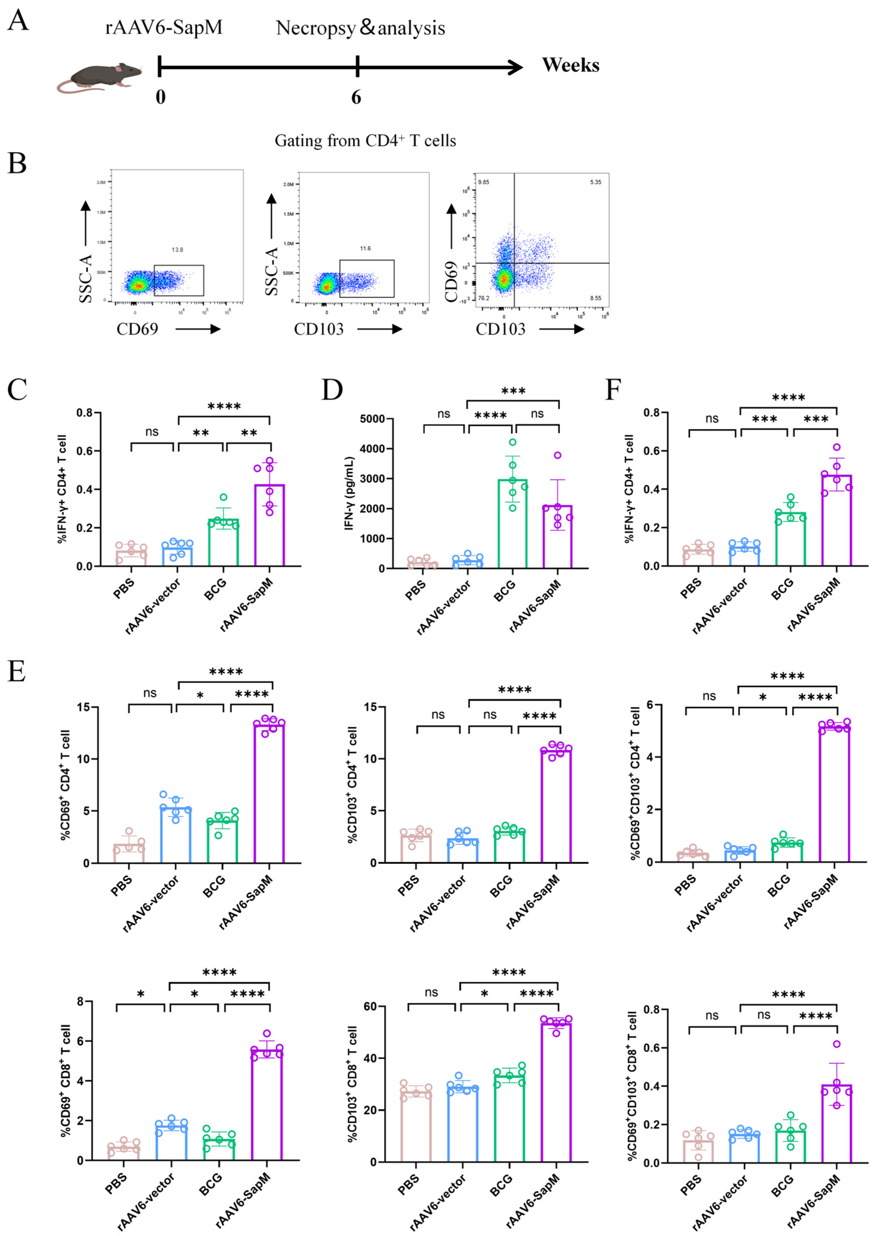
3.3. Intranasal Immunization with rAAV6-SapM Elicited Antigen-Specific Th1-Biased Cellular Immune Responses Characterized by Enhanced IFN-γ Production
3.4. Intranasal Vaccination with rAAV6-SapM Conferred Significant Protection Against Aerosol H37Rv Challenge in Mice
4. Discussion
5. Conclusions
Supplementary Materials
Author Contributions
Funding
Institutional Review Board Statement
Informed Consent Statement
Data Availability Statement
Conflicts of Interest
References
- World Health Organization. Global Tuberculosis Report; World Health Organization: Geneva, Switzerland, 2025. [Google Scholar]
- Rodrigues, L.C.; Diwan, V.K.; Wheeler, J.G. Protective effect of BCG against tuberculous meningitis and miliary tuberculosis: A meta-analysis. Int. J. Epidemiol. 1993, 22, 1154–1158. [Google Scholar] [CrossRef] [PubMed]
- Trunz, B.B.; Fine, P.; Dye, C. Effect of BCG vaccination on childhood tuberculous meningitis and miliary tuberculosis worldwide: A meta-analysis and assessment of cost-effectiveness. Lancet 2006, 367, 1173–1180. [Google Scholar] [CrossRef] [PubMed]
- Syggelou, A.; Spyridis, N.; Benetatou, K.; Kourkouni, E.; Kourlaba, G.; Tsagaraki, M.; Maritsi, D.; Eleftheriou, I.; Tsolia, M. BCG Vaccine Protection against TB Infection among Children Older than 5 Years in Close Contact with an Infectious Adult TB Case. J. Clin. Med. 2020, 9, 3224. [Google Scholar] [CrossRef] [PubMed]
- Starshinova, A.; Kudryavtsev, I.; Rubinstein, A.; Dovgalyuk, I.; Kulpina, A.; Churilov, L.P.; Kudlay, D. BCG vaccination: Historical role, modern applications, and future perspectives in tuberculosis and beyond. Front. Pediatr. 2025, 13, 1603732. [Google Scholar] [CrossRef]
- Martinez, L.; Cords, O.; Liu, Q.; Acuna-Villaorduna, C.; Bonnet, M.; Fox, G.J.; Carvalho, A.C.C.; Chan, P.C.; Croda, J.; Hill, P.C.; et al. Infant BCG vaccination and risk of pulmonary and extrapulmonary tuberculosis throughout the life course: A systematic review and individual participant data meta-analysis. Lancet Glob. Health 2022, 10, e1307–e1316. [Google Scholar] [CrossRef]
- Li, J.; Wu, G.; Huang, Z.; Hu, J.; Tie, X.; Wu, H.; Wang, Z.; Chen, K. Advances and prospects of respiratory mucosal vaccines: Mechanisms, technologies, and clinical applications. npj Vaccines 2025, 10, 230. [Google Scholar] [CrossRef]
- Lai, R.; Afkhami, S.; Haddadi, S.; Jeyanathan, M.; Xing, Z. Mucosal immunity and novel tuberculosis vaccine strategies: Route of immunisation-determined T-cell homing to restricted lung mucosal compartments. Eur. Respir. Rev. Off. J. Eur. Respir. Soc. 2015, 24, 356–360. [Google Scholar] [CrossRef]
- Yuan, R.; Yu, J.; Jiao, Z.; Li, J.; Wu, F.; Yan, R.; Huang, X.; Chen, C. The Roles of Tissue-Resident Memory T Cells in Lung Diseases. Front. Immunol. 2021, 12, 710375. [Google Scholar] [CrossRef]
- Cai, Y.; Wang, Y.; Shi, C.; Dai, Y.; Li, F.; Xu, Y.; Zhang, P.; Kong, F.; Deng, G.; Wen, Z.; et al. Single-cell immune profiling reveals functional diversity of T cells in tuberculous pleural effusion. J. Exp. Med. 2022, 219, e20211777. [Google Scholar] [CrossRef]
- Ura, T.; Okuda, K.; Shimada, M. Developments in Viral Vector-Based Vaccines. Vaccines 2014, 2, 624–641. [Google Scholar] [CrossRef]
- Wang, S.; Liang, B.; Wang, W.; Li, L.; Feng, N.; Zhao, Y.; Wang, T.; Yan, F.; Yang, S.; Xia, X. Viral vectored vaccines: Design, development, preventive and therapeutic applications in human diseases. Signal Transduct. Target. Ther. 2023, 8, 149. [Google Scholar] [CrossRef] [PubMed]
- Zabaleta, N.; Dai, W.; Bhatt, U.; Hérate, C.; Maisonnasse, P.; Chichester, J.A.; Sanmiguel, J.; Estelien, R.; Michalson, K.T.; Diop, C.; et al. An AAV-based, room-temperature-stable, single-dose COVID-19 vaccine provides durable immunogenicity and protection in non-human primates. Cell Host Microbe 2021, 29, 1437–1453.e1438. [Google Scholar] [CrossRef] [PubMed]
- Winston, S.M.; Wiggins, K.B.; Schultz-Cherry, S.; Davidoff, A.M. Teaching an old vector new tricks: The surprising versatility of AAV vaccines. J. Virol. 2025, 99, e0073025. [Google Scholar] [CrossRef] [PubMed]
- Colon-Cortes, Y.; Hasan, M.A.; Aslanidi, G. Intra-tracheal delivery of AAV6 vectors results in sustained transduction in murine lungs without genomic integration. Gene 2020, 763, 100037. [Google Scholar] [CrossRef]
- Gadenstaetter, A.J.; Schmutzler, L.; Grimm, D.; Landegger, L.D. Intranasal application of adeno-associated viruses: A systematic review. Transl. Res. J. Lab. Clin. Med. 2022, 248, 87–110. [Google Scholar] [CrossRef]
- Afkhami, S.; D’Agostino, M.R.; Vaseghi-Shanjani, M.; Lepard, M.; Yang, J.X.; Lai, R.; Choi, M.W.Y.; Chacon, A.; Zganiacz, A.; Franken, K.; et al. Intranasal multivalent adenoviral-vectored vaccine protects against replicating and dormant M.tb in conventional and humanized mice. npj Vaccines 2023, 8, 25. [Google Scholar] [CrossRef]
- van Doremalen, N.; Purushotham, J.N.; Schulz, J.E.; Holbrook, M.G.; Bushmaker, T.; Carmody, A.; Port, J.R.; Yinda, C.K.; Okumura, A.; Saturday, G.; et al. Intranasal ChAdOx1 nCoV-19/AZD1222 vaccination reduces viral shedding after SARS-CoV-2 D614G challenge in preclinical models. Sci. Transl. Med. 2021, 13, eabh0755. [Google Scholar] [CrossRef]
- Wu, S.; Huang, J.; Zhang, Z.; Wu, J.; Zhang, J.; Hu, H.; Zhu, T.; Zhang, J.; Luo, L.; Fan, P.; et al. Safety, tolerability, and immunogenicity of an aerosolised adenovirus type-5 vector-based COVID-19 vaccine (Ad5-nCoV) in adults: Preliminary report of an open-label and randomised phase 1 clinical trial. Lancet Infect. Dis. 2021, 21, 1654–1664. [Google Scholar] [CrossRef]
- Jeyanathan, M.; Afkhami, S.; Kang, A.; Xing, Z. Viral-vectored respiratory mucosal vaccine strategies. Curr. Opin. Immunol. 2023, 84, 102370. [Google Scholar] [CrossRef]
- Elkashif, A.; Alhashimi, M.; Sayedahmed, E.E.; Sambhara, S.; Mittal, S.K. Adenoviral vector-based platforms for developing effective vaccines to combat respiratory viral infections. Clin. Transl. Immunol. 2021, 10, e1345. [Google Scholar] [CrossRef]
- Jung, H.E.; Ku, K.B.; Kang, B.H.; Park, J.H.; Kim, H.C.; Kim, K.D.; Lee, H.K. Intranasal delivery of an adenovirus-vector vaccine co-expressing a modified spike protein and a genetic adjuvant confers lasting mucosal immunity against SARS-CoV-2. Antivir. Res. 2023, 216, 105656. [Google Scholar] [CrossRef]
- Shepp, D.H.; Dandliker, P.S.; Meyers, J.D. Treatment of varicella-zoster virus infection in severely immunocompromised patients. A randomized comparison of acyclovir and vidarabine. N. Engl. J. Med. 1986, 314, 208–212. [Google Scholar] [CrossRef]
- Yang, H.; Lei, X.; Chai, S.; Su, G.; Du, L. From pathogenesis to antigens: The key to shaping the future of TB vaccines. Front. Immunol. 2024, 15, 1440935. [Google Scholar] [CrossRef] [PubMed]
- Ernst, J.D. Mechanisms of M. tuberculosis Immune Evasion as Challenges to TB Vaccine Design. Cell Host Microbe 2018, 24, 34–42. [Google Scholar] [CrossRef] [PubMed]
- Chauhan, P.; Reddy, P.V.; Singh, R.; Jaisinghani, N.; Gandotra, S.; Tyagi, A.K. Secretory phosphatases deficient mutant of Mycobacterium tuberculosis imparts protection at the primary site of infection in guinea pigs. PLoS ONE 2013, 8, e77930. [Google Scholar] [CrossRef] [PubMed]
- Puri, R.V.; Reddy, P.V.; Tyagi, A.K. Secreted acid phosphatase (SapM) of Mycobacterium tuberculosis is indispensable for arresting phagosomal maturation and growth of the pathogen in guinea pig tissues. PLoS ONE 2013, 8, e70514. [Google Scholar] [CrossRef]
- Rahlwes, K.C.; Dias, B.R.S.; Campos, P.C.; Alvarez-Arguedas, S.; Shiloh, M.U. Pathogenicity and virulence of Mycobacterium tuberculosis. Virulence 2023, 14, 2150449. [Google Scholar] [CrossRef]
- Fernandez-Soto, P.; Bruce, A.J.E.; Fielding, A.J.; Cavet, J.S.; Tabernero, L. Mechanism of catalysis and inhibition of Mycobacterium tuberculosis SapM, implications for the development of novel antivirulence drugs. Sci. Rep. 2019, 9, 10315. [Google Scholar] [CrossRef]
- Zhang, W.; Dong, C.; Xiong, S. Mycobacterial SapM hampers host autophagy initiation for intracellular bacillary survival via dephosphorylating Raptor. iScience 2024, 27, 109671. [Google Scholar] [CrossRef]
- Li, J.; Feng, H.; Chen, D.; Zhang, H.; Liao, Y. Autophagy in mycobacterial infections: Molecular mechanisms, host-pathogen interactions, and therapeutic opportunities. Front. Cell. Infect. Microbiol. 2025, 15, 1640647. [Google Scholar] [CrossRef]
- Ramon-Luing, L.A.; Palacios, Y.; Ruiz, A.; Téllez-Navarrete, N.A.; Chavez-Galan, L. Virulence Factors of Mycobacterium tuberculosis as Modulators of Cell Death Mechanisms. Pathogens 2023, 12, 839. [Google Scholar] [CrossRef]
- Huygen, K. The Immunodominant T-Cell Epitopes of the Mycolyl-Transferases of the Antigen 85 Complex of M. tuberculosis. Front. Immunol. 2014, 5, 321. [Google Scholar] [CrossRef]
- Tengattini, S.; Bavaro, T.; Rinaldi, F.; Temporini, C.; Pollegioni, L.; Terreni, M.; Piubelli, L. Novel tuberculosis vaccines based on TB10.4 and Ag85B: State-of-art and advocacy for good practices. Vaccine 2025, 53, 126932. [Google Scholar] [CrossRef]
- Dietrich, J.; Aagaard, C.; Leah, R.; Olsen, A.W.; Stryhn, A.; Doherty, T.M.; Andersen, P. Exchanging ESAT6 with TB10.4 in an Ag85B fusion molecule-based tuberculosis subunit vaccine: Efficient protection and ESAT6-based sensitive monitoring of vaccine efficacy. J. Immunol. 2005, 174, 6332–6339. [Google Scholar] [CrossRef] [PubMed]
- Halbert, C.L.; Allen, J.M.; Miller, A.D. Adeno-associated virus type 6 (AAV6) vectors mediate efficient transduction of airway epithelial cells in mouse lungs compared to that of AAV2 vectors. J. Virol. 2001, 75, 6615–6624. [Google Scholar] [CrossRef] [PubMed]
- Limberis, M.P.; Adam, V.S.; Wong, G.; Gren, J.; Kobasa, D.; Ross, T.M.; Kobinger, G.P.; Tretiakova, A.; Wilson, J.M. Intranasal antibody gene transfer in mice and ferrets elicits broad protection against pandemic influenza. Sci. Transl. Med. 2013, 5, 187ra172. [Google Scholar] [CrossRef] [PubMed]
- Limberis, M.P.; Wilson, J.M. Adeno-associated virus serotype 9 vectors transduce murine alveolar and nasal epithelia and can be readministered. Proc. Natl. Acad. Sci. USA 2006, 103, 12993–12998. [Google Scholar] [CrossRef]
- Perdomo, C.; Zedler, U.; Kühl, A.A.; Lozza, L.; Saikali, P.; Sander, L.E.; Vogelzang, A.; Kaufmann, S.H.; Kupz, A. Mucosal BCG Vaccination Induces Protective Lung-Resident Memory T Cell Populations against Tuberculosis. mBio 2016, 7, e01686-16. [Google Scholar] [CrossRef]
- Satti, I.; Meyer, J.; Harris, S.A.; Manjaly Thomas, Z.R.; Griffiths, K.; Antrobus, R.D.; Rowland, R.; Ramon, R.L.; Smith, M.; Sheehan, S.; et al. Safety and immunogenicity of a candidate tuberculosis vaccine MVA85A delivered by aerosol in BCG-vaccinated healthy adults: A phase 1, double-blind, randomised controlled trial. Lancet Infect. Dis. 2014, 14, 939–946. [Google Scholar] [CrossRef]
- Dietrich, J.; Andersen, C.; Rappuoli, R.; Doherty, T.M.; Jensen, C.G.; Andersen, P. Mucosal administration of Ag85B-ESAT-6 protects against infection with Mycobacterium tuberculosis and boosts prior bacillus Calmette-Guerin immunity. J. Immunol. 2006, 177, 6353–6360. [Google Scholar] [CrossRef]
- Bar-Oz, M.; Meir, M.; Barkan, D. Virulence-Associated Secretion in Mycobacterium abscessus. Front. Immunol. 2022, 13, 938895. [Google Scholar] [CrossRef] [PubMed]
- Festjens, N.; Bogaert, P.; Batni, A.; Houthuys, E.; Plets, E.; Vanderschaeghe, D.; Laukens, B.; Asselbergh, B.; Parthoens, E.; De Rycke, R.; et al. Disruption of the SapM locus in Mycobacterium bovis BCG improves its protective efficacy as a vaccine against M. tuberculosis. EMBO Mol. Med. 2011, 3, 222–234. [Google Scholar] [CrossRef] [PubMed]
- Pishesha, N.; Harmand, T.J.; Ploegh, H.L. A guide to antigen processing and presentation. Nat. Rev. Immunol. 2022, 22, 751–764. [Google Scholar] [CrossRef] [PubMed]
- Hauser, B.M.; Sangesland, M.; Denis, K.J.S.; Windsor, I.W.; Feldman, J.; Lam, E.C.; Kannegieter, T.; Balazs, A.B.; Lingwood, D.; Schmidt, A.G. Rationally designed immunogens enable immune focusing to the SARS-CoV-2 receptor binding motif. bioRxiv 2021. [Google Scholar] [CrossRef]
- Osman, M.M.; Shanahan, J.K.; Chu, F.; Takaki, K.K.; Pinckert, M.L.; Pagán, A.J.; Brosch, R.; Conrad, W.H.; Ramakrishnan, L. The C terminus of the mycobacterium ESX-1 secretion system substrate ESAT-6 is required for phagosomal membrane damage and virulence. Proc. Natl. Acad. Sci. USA 2022, 119, e2122161119. [Google Scholar] [CrossRef]
- Nemes, E.; Geldenhuys, H.; Rozot, V.; Rutkowski, K.T.; Ratangee, F.; Bilek, N.; Mabwe, S.; Makhethe, L.; Erasmus, M.; Toefy, A.; et al. Prevention of M. tuberculosis Infection with H4:IC31 Vaccine or BCG Revaccination. N. Engl. J. Med. 2018, 379, 138–149. [Google Scholar] [CrossRef]
- Flynn, J.L.; Chan, J.; Triebold, K.J.; Dalton, D.K.; Stewart, T.A.; Bloom, B.R. An essential role for interferon gamma in resistance to Mycobacterium tuberculosis infection. J. Exp. Med. 1993, 178, 2249–2254. [Google Scholar] [CrossRef]
- Cooper, A.M.; Dalton, D.K.; Stewart, T.A.; Griffin, J.P.; Russell, D.G.; Orme, I.M. Disseminated tuberculosis in interferon gamma gene-disrupted mice. J. Exp. Med. 1993, 178, 2243–2247. [Google Scholar] [CrossRef]
- Wang, J.; Thorson, L.; Stokes, R.W.; Santosuosso, M.; Huygen, K.; Zganiacz, A.; Hitt, M.; Xing, Z. Single mucosal, but not parenteral, immunization with recombinant adenoviral-based vaccine provides potent protection from pulmonary tuberculosis. J. Immunol. 2004, 173, 6357–6365. [Google Scholar] [CrossRef]
- Santosuosso, M.; Zhang, X.; McCormick, S.; Wang, J.; Hitt, M.; Xing, Z. Mechanisms of mucosal and parenteral tuberculosis vaccinations: Adenoviral-based mucosal immunization preferentially elicits sustained accumulation of immune protective CD4 and CD8 T cells within the airway lumen. J. Immunol. 2005, 174, 7986–7994. [Google Scholar] [CrossRef]
- Santosuosso, M.; McCormick, S.; Zhang, X.; Zganiacz, A.; Xing, Z. Intranasal boosting with an adenovirus-vectored vaccine markedly enhances protection by parenteral Mycobacterium bovis BCG immunization against pulmonary tuberculosis. Infect. Immun. 2006, 74, 4634–4643. [Google Scholar] [CrossRef]
- Stylianou, E.; Satti, I. Inhaled aerosol viral-vectored vaccines against tuberculosis. Curr. Opin. Virol. 2024, 66, 101408. [Google Scholar] [CrossRef]




Disclaimer/Publisher’s Note: The statements, opinions and data contained in all publications are solely those of the individual author(s) and contributor(s) and not of MDPI and/or the editor(s). MDPI and/or the editor(s) disclaim responsibility for any injury to people or property resulting from any ideas, methods, instructions or products referred to in the content. |
© 2026 by the authors. Licensee MDPI, Basel, Switzerland. This article is an open access article distributed under the terms and conditions of the Creative Commons Attribution (CC BY) license.
Share and Cite
Xing, C.; Wang, W.; Yang, J.; Feng, S.; Xiao, J.; Cai, N.; Mo, S.; Cai, Y.; Chen, X.; Shi, C. Intranasal Vaccination with a Recombinant Adeno-Associated Virus Type 6 Encoding SapM Confers Protection Against Tuberculosis. Vaccines 2026, 14, 224. https://doi.org/10.3390/vaccines14030224
Xing C, Wang W, Yang J, Feng S, Xiao J, Cai N, Mo S, Cai Y, Chen X, Shi C. Intranasal Vaccination with a Recombinant Adeno-Associated Virus Type 6 Encoding SapM Confers Protection Against Tuberculosis. Vaccines. 2026; 14(3):224. https://doi.org/10.3390/vaccines14030224
Chicago/Turabian StyleXing, Chaonan, Wenfei Wang, Jiahuan Yang, Siwan Feng, Jiayi Xiao, Ningjian Cai, Siwei Mo, Yi Cai, Xinchun Chen, and Chenyan Shi. 2026. "Intranasal Vaccination with a Recombinant Adeno-Associated Virus Type 6 Encoding SapM Confers Protection Against Tuberculosis" Vaccines 14, no. 3: 224. https://doi.org/10.3390/vaccines14030224
APA StyleXing, C., Wang, W., Yang, J., Feng, S., Xiao, J., Cai, N., Mo, S., Cai, Y., Chen, X., & Shi, C. (2026). Intranasal Vaccination with a Recombinant Adeno-Associated Virus Type 6 Encoding SapM Confers Protection Against Tuberculosis. Vaccines, 14(3), 224. https://doi.org/10.3390/vaccines14030224

