Optimized Multi-Epitope Norovirus Vaccines Induce Robust Humoral and Cellular Responses in Mice
Abstract
1. Introduction
2. Materials and Methods
2.1. Screening for Optimal Antigenic Protein
2.1.1. Complete Retrieval of Norovirus Protein Sequences
2.1.2. Transmembrane Helix Number Prediction
2.1.3. Antigenicity and Allergenicity Prediction
2.2. Immune Cell Epitope Prediction
2.2.1. Human Leukocyte Antigen (HLA) Restriction Determination
2.2.2. Cytotoxic T-Lymphocytes (CTL) Epitopes Prediction
2.2.3. Helper T-Lymphocytes (HTL) Epitope Prediction
2.2.4. Linear B-Lymphocytes (LBL) Epitope Prediction
2.2.5. Population Coverage and Various Property Analysis of Predicted Epitopes
2.3. Construction and Screening of Multi-Epitope Vaccines
2.3.1. Construction of Vaccine Molecules
2.3.2. Antigenicity, Allergenicity, and Physical/Chemical Properties of Vaccine Constructs
2.4. Vaccine Immune Simulation
2.5. Prediction and Validation of Vaccine Structure
2.5.1. Secondary and Tertiary Structure Prediction
2.5.2. Validation of Structural Conformation Rationality and Refinement
2.6. Molecular Docking with TLR3 and Interaction Analysis
2.7. Molecular Dynamics (MD) Simulation
2.8. Codon Optimization and In Silico Cloning
2.9. Expression and Immunological Evaluation of Vaccine Candidates
2.9.1. Expression and Purification
2.9.2. Transmission Electron Microscopy (TEM)
2.9.3. Mouse Immunization
2.9.4. Exploring the Specificity of Antibody Responses with Vaccines
2.9.5. ELISPOT Assay
2.9.6. Statistical Analysis
2.9.7. Ethical Statement
3. Results
3.1. Identification of GII VP1 as Optimal Antigen with High Antigenicity and Safety
3.2. Screening and Selection of Immune Cell Epitopes
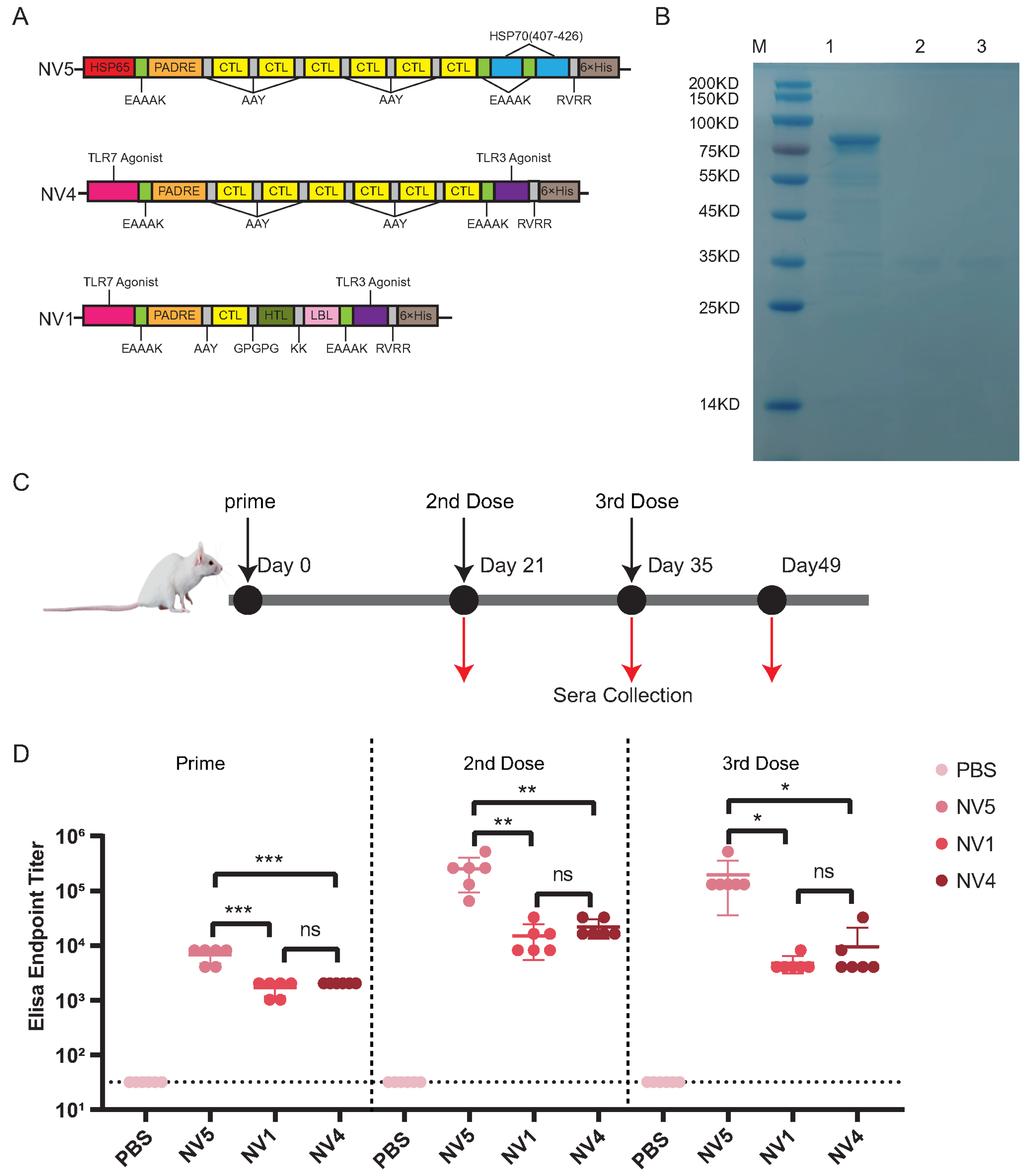
3.3. Four Construction Strategies and Screened Vaccine Candidates
3.4. Immune Simulation Predicts Robust Immune Responses for Vaccine Candidates
3.5. Predicted Secondary/Tertiary Structure of Vaccine Candidates
3.6. Theoretical Analysis of Interactions Between Vaccine Candidates with TLR3
3.7. Codon Optimization and In Silico Cloning into pET-28a(+)
3.8. Expression and Purification of Target Antigens for Immunological Assays
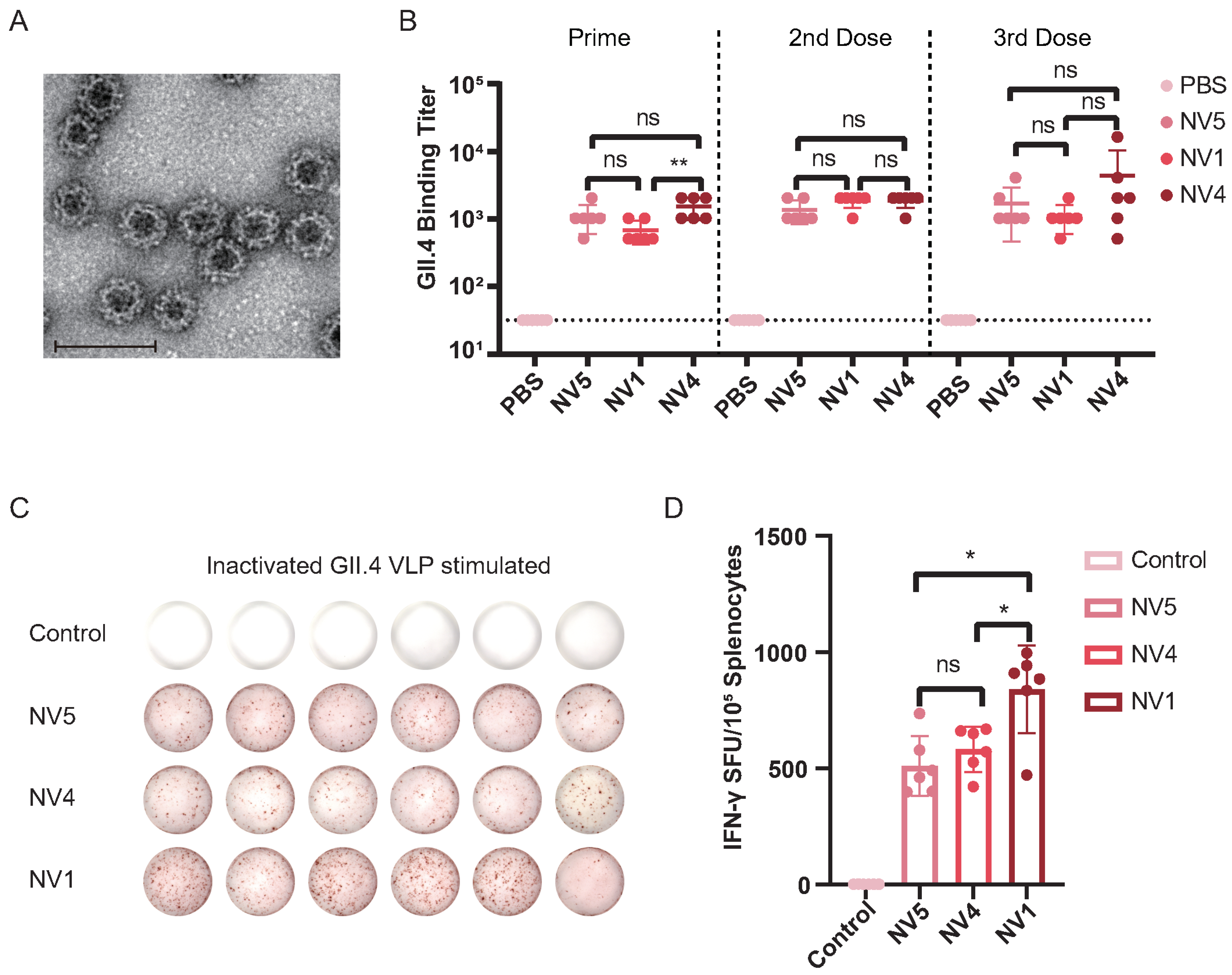
3.9. Specificity of Antibody Responses to Vaccines
3.10. Norovirus GII.4-Specific Immune Responses Elicited by Vaccines
4. Discussion
5. Conclusions
Supplementary Materials
Author Contributions
Funding
Institutional Review Board Statement
Informed Consent Statement
Data Availability Statement
Acknowledgments
Conflicts of Interest
Appendix A
Web Servers and Databases
References
- Mattner, F.; Sohr, D.; Heim, A.; Gastmeier, P.; Vennema, H.; Koopmans, M. Risk groups for clinical complications of norovirus infections: An outbreak investigation. Clin. Microbiol. Infect. 2006, 12, 69–74. [Google Scholar] [CrossRef] [PubMed]
- Atmar, R.L.; Estes, M.K. The epidemiologic and clinical importance of norovirus infection. Gastroenterol. Clin. 2006, 35, 275–290. [Google Scholar] [CrossRef] [PubMed]
- Bartsch, S.M.; O’Shea, K.J.; Wedlock, P.T.; Ferguson, M.C.; Siegmund, S.S.; Lee, B.Y. Potential clinical and economic value of norovirus vaccination in the community setting. Am. J. Prev. Med. 2021, 60, 360–368. [Google Scholar] [CrossRef] [PubMed]
- Lopman, B.A.; Steele, D.; Kirkwood, C.D.; Parashar, U.D. The vast and varied global burden of norovirus: Prospects for prevention and control. PLoS Med. 2016, 13, e1001999. [Google Scholar] [CrossRef] [PubMed]
- Armah, G.; Lopman, B.A.; Vinjé, J.; O’Ryan, M.; Lanata, C.F.; Groome, M.; Ovitt, J.; Marshall, C.; Sajewski, E.; Riddle, M.S. Vaccine value profile for norovirus. Vaccine 2023, 41, S134–S152. [Google Scholar] [CrossRef] [PubMed]
- Tan, M. Norovirus vaccines: Current clinical development and challenges. Pathogens 2021, 10, 1641. [Google Scholar] [CrossRef] [PubMed]
- López, P.; López-Medina, E.; Sáez-Llorens, X.; deAntonio, R.; Masuda, T.; Mendelman, P.M.; Sherwood, J.; Baehner, F.; Borkowski, A. Immunogenicity and tolerability of a bivalent virus-like particle norovirus vaccine candidate in children from 6 months up to 4 years of age: A phase 2 randomized, double-blind trial. Hum. Vaccines Immunother. 2023, 19, 2204787. [Google Scholar] [CrossRef] [PubMed]
- Sherwood, J.; Mendelman, P.M.; Lloyd, E.; Liu, M.; Boslego, J.; Borkowski, A.; Jackson, A.; Faix, D.; on behalf of the US Navy Study Team. Efficacy of an intramuscular bivalent norovirus GI.1/GII.4 virus-like particle vaccine candidate in healthy US adults. Vaccine 2020, 38, 6442–6449. [Google Scholar] [CrossRef] [PubMed]
- Schoofs, T.; Bollman, B.A.; Mancini, K.; Yuan, W.; Bailey, L.; Bartholomew, T.; Levine, E.; Carlson, K.B.; Rumyantsev, A.; Workneh, M.; et al. 575. Safety and Immunogenicity of mRNA-1403, a Multivalent Norovirus mRNA Vaccine, in Healthy Adults: Interim Results of a Phase 1/2, Randomized, Observer-Blind, Placebo-Controlled, Dose-Ranging Trial. Open Forum Infect. Dis. 2025, 12, ofae631-013. [Google Scholar] [CrossRef]
- Flitter, B.A.; Greco, S.N.; Lester, C.A.; Neuhaus, E.D.; Tedjakusuma, S.N.; Shriver, M.; Cuevas-Juárez, E.; Gutierrez, S.; Braun, M.R.; Pasetti, M.F.; et al. An oral norovirus vaccine tablet was safe and elicited mucosal immunity in older adults in a phase 1b clinical trial. Sci. Transl. Med. 2025, 17, eads0556. [Google Scholar] [CrossRef] [PubMed]
- Winder, N.; Gohar, S.; Muthana, M. Norovirus: An overview of virology and preventative measures. Viruses 2022, 14, 2811. [Google Scholar] [CrossRef] [PubMed]
- Cannon, J.L.; Barclay, L.; Collins, N.R.; Wikswo, M.E.; Castro, C.J.; Magaña, L.C.; Gregoricus, N.; Marine, R.L.; Chhabra, P.; Vinjé, J. Genetic and epidemiologic trends of norovirus outbreaks in the United States from 2013 to 2016 demonstrated emergence of novel GII. 4 recombinant viruses. J. Clin. Microbiol. 2017, 55, 2208–2221. [Google Scholar] [CrossRef] [PubMed]
- van Beek, J.; de Graaf, M.; Al-Hello, H.; Allen, D.J.; Ambert-Balay, K.; Botteldoorn, N.; Brytting, M.; Buesa, J.; Cabrerizo, M.; Chan, M.; et al. Molecular surveillance of norovirus, 2005–16: An epidemiological analysis of data collected from the NoroNet network. Lancet Infect. Dis. 2018, 18, 545–553. [Google Scholar] [CrossRef] [PubMed]
- Lim, H.X.; Lim, J.; Poh, C.L. Identification and selection of immunodominant B and T cell epitopes for dengue multi-epitope-based vaccine. Med. Microbiol. Immunol. 2021, 210, 1–11. [Google Scholar] [CrossRef] [PubMed]
- Shawan, M.M.A.; AlMahmud, H.; Hasan, M.M.; Parvin, A.; Rahman, M.N.; Rahman, S.B. In silico modeling and immunoinformatics probing disclose the epitope-based based peptidevaccine against Zika virus envelope glycoprotein. Indian J. Pharm. Biol. Res. 2014, 2, 44. [Google Scholar]
- Obaidullah, A.J.; Alanazi, M.M.; Alsaif, N.A.; Albassam, H.; Almehizia, A.A.; Alqahtani, A.M.; Mahmud, S.; Sami, S.A.; Emran, T.B. Immunoinformatics-guided design of a multi-epitope vaccine based on the structural proteins of severe acute respiratory syndrome coronavirus 2. RSC Adv. 2021, 11, 18103–18121. [Google Scholar] [CrossRef] [PubMed]
- Dey, J.; Mahapatra, S.R.; Lata, S.; Patro, S.; Misra, N.; Suar, M. Exploring Klebsiella pneumoniae capsule polysaccharide proteins to design multiepitope subunit vaccine to fight against pneumonia. Expert Rev. Vaccines 2022, 21, 569–587. [Google Scholar] [CrossRef] [PubMed]
- Purcell, A.W.; McCluskey, J.; Rossjohn, J. More than one reason to rethink the use of peptides in vaccine design. Nat. Rev. Drug Discov. 2007, 6, 404–414. [Google Scholar] [CrossRef] [PubMed]
- Kar, T.; Narsaria, U.; Basak, S.; Deb, D.; Castiglione, F.; Mueller, D.M.; Srivastava, A.P. A candidate multi-epitope vaccine against SARS-CoV-2. Sci. Rep. 2020, 10, 10895. [Google Scholar] [CrossRef] [PubMed]
- Mahapatra, S.R.; Dey, J.; Jaiswal, A.; Roy, R.; Misra, N.; Suar, M. Immunoinformatics-guided designing of epitope-based subunit vaccine from Pilus assembly protein of Acinetobacter baumannii bacteria. J. Immunol. Methods 2022, 508, 113325. [Google Scholar] [CrossRef] [PubMed]
- Klade, C.S.; Wedemeyer, H.; Berg, T.; Hinrichsen, H.; Cholewinska, G.; Zeuzem, S.; Blum, H.; Buschle, M.; Jelovcan, S.; Buerger, V.; et al. Therapeutic vaccination of chronic hepatitis C nonresponder patients with the peptide vaccine IC41. Gastroenterology 2008, 134, 1385–1395. [Google Scholar] [CrossRef] [PubMed]
- Deng, S.; Xu, Z.; Hu, J.; Yang, Y.; Zhu, F.; Liu, Z.; Zhang, H.; Wu, S.; Jin, T. The molecular mechanisms of CD8+ T cell responses to SARS-CoV-2 infection mediated by TCR-pMHC interactions. Front. Immunol. 2024, 15, 1468456. [Google Scholar] [CrossRef] [PubMed]
- Ahmad, I.; Ali, S.S.; Zafar, B.; Hashmi, H.F.; Shah, I.; Khan, S.; Suleman, M.; Khan, M.; Ullah, S.; Ali, S.; et al. Development of multi-epitope subunit vaccine for protection against the norovirus’ infections based on computational vaccinology. J. Biomol. Struct. Dyn. 2022, 40, 3098–3109. [Google Scholar] [CrossRef] [PubMed]
- Azim, K.F.; Hasan, M.; Hossain, M.N.; Somana, S.R.; Hoque, S.F.; Bappy, M.N.I.; Chowdhury, A.T.; Lasker, T. Immunoinformatics approaches for designing a novel multi epitope peptide vaccine against human norovirus (Norwalk virus). Infect. Genet. Evol. 2019, 74, 103936. [Google Scholar] [CrossRef] [PubMed]
- Mushtaq, M.; Khan, S.; Hassan, M.; Al-Harbi, A.I.; Hameed, A.R.; Khan, K.; Ismail, S.; Irfan, M.; Ahmad, S. Computational design of a chimeric vaccine against Plesiomonas shigelloides using pan-genome and reverse vaccinology. Vaccines 2022, 10, 1886. [Google Scholar] [CrossRef] [PubMed]
- da Silva, M.K.; Campos, D.M.d.O.; Akash, S.; Akter, S.; Yee, L.C.; Fulco, U.L.; Oliveira, J.I.N. Advances of reverse vaccinology for mRNA vaccine design against SARS-CoV-2: A review of methods and tools. Viruses 2023, 15, 2130. [Google Scholar] [CrossRef] [PubMed]
- Huang, Y.; Niu, B.; Gao, Y.; Fu, L.; Li, W. CD-HIT Suite: A web server for clustering and comparing biological sequences. Bioinformatics 2010, 26, 680–682. [Google Scholar] [CrossRef] [PubMed]
- Niu, B.; Fu, L.; Sun, S.; Li, W. Artificial and natural duplicates in pyrosequencing reads of metagenomic data. BMC Bioinform. 2010, 11, 187. [Google Scholar] [CrossRef] [PubMed]
- Khan, M.A.S.; Miah, M.I.; Rahman, S.R. Subtractive proteomic analysis for identification of potential drug targets and vaccine candidates against Burkholderia pseudomallei K96243. Inform. Med. Unlocked 2022, 35, 101127. [Google Scholar] [CrossRef]
- Altschul, S.F.; Madden, T.L.; Schäffer, A.A.; Zhang, J.; Zhang, Z.; Miller, W.; Lipman, D.J. Gapped BLAST and PSI-BLAST: A new generation of protein database search programs. Nucleic Acids Res. 1997, 25, 3389–3402. [Google Scholar] [CrossRef] [PubMed]
- Altschul, S.F.; Gish, W.; Miller, W.; Myers, E.W.; Lipman, D.J. Basic local alignment search tool. J. Mol. Biol. 1990, 215, 403–410. [Google Scholar] [CrossRef] [PubMed]
- Krogh, A.; Larsson, B.; Von Heijne, G.; Sonnhammer, E.L. Predicting transmembrane protein topology with a hidden Markov model: Application to complete genomes. J. Mol. Biol. 2001, 305, 567–580. [Google Scholar] [CrossRef] [PubMed]
- Cosson, P.; Perrin, J.; Bonifacino, J.S. Anchors aweigh: Protein localization and transport mediated by transmembrane domains. Trends Cell Biol. 2013, 23, 511–517. [Google Scholar] [CrossRef] [PubMed]
- Carpenter, E.P.; Beis, K.; Cameron, A.D.; Iwata, S. Overcoming the challenges of membrane protein crystallography. Curr. Opin. Struct. Biol. 2008, 18, 581–586. [Google Scholar] [CrossRef] [PubMed]
- Kalinowska, B.; Banach, M.; Wiśniowski, Z.; Konieczny, L.; Roterman, I. Is the hydrophobic core a universal structural element in proteins? J. Mol. Model. 2017, 23, 205. [Google Scholar] [CrossRef] [PubMed]
- Doytchinova, I.A.; Flower, D.R. Identifying candidate subunit vaccines using an alignment-independent method based on principal amino acid properties. Vaccine 2007, 25, 856–866. [Google Scholar] [CrossRef] [PubMed]
- Doytchinova, I.A.; Flower, D.R. VaxiJen: A server for prediction of protective antigens, tumour antigens and subunit vaccines. BMC Bioinform. 2007, 8, 4. [Google Scholar] [CrossRef] [PubMed]
- Dimitrov, I.; Bangov, I.; Flower, D.R.; Doytchinova, I. AllerTOP v. 2—A server for in silico prediction of allergens. J. Mol. Model. 2014, 20, 2278. [Google Scholar] [CrossRef] [PubMed]
- Sidney, J.; Peters, B.; Sette, A. Epitope prediction and identification-adaptive T cell responses in humans. Semin. Immunol. 2020, 50, 101418. [Google Scholar] [CrossRef] [PubMed]
- Zinkernagel, R.M.; Doherty, P.C. Restriction of in vitro T cell-mediated cytotoxicity in lymphocytic choriomeningitis within a syngeneic or semiallogeneic system. Nature 1974, 248, 701–702. [Google Scholar] [CrossRef]
- Oyarzun, P.; Ellis, J.J.; Gonzalez-Galarza, F.F.; Jones, A.R.; Middleton, D.; Boden, M.; Kobe, B. A bioinformatics tool for epitope-based vaccine design that accounts for human ethnic diversity: Application to emerging infectious diseases. Vaccine 2015, 33, 1267–1273. [Google Scholar] [CrossRef]
- Bui, H.H.; Sidney, J.; Dinh, K.; Southwood, S.; Newman, M.J.; Sette, A. Predicting population coverage of T-cell epitope-based diagnostics and vaccines. BMC Bioinform. 2006, 7, 153. [Google Scholar] [CrossRef] [PubMed]
- Panina-Bordignon, P.; Tan, A.; Termijtelen, A.; Demotz, S.; Corradin, G.; Lanzavecchia, A. Universally immunogenic T cell epitopes: Promiscuous binding to human MHC class II and promiscuous recognition by T cells. Eur. J. Immunol. 1989, 19, 2237–2242. [Google Scholar] [CrossRef] [PubMed]
- Sinigaglia, F.; Guttinger, M.; Kilgus, J.; Doran, D.; Matile, H.; Etlinger, H.; Trzeciak, A.; Gillessen, D.; Pink, J. A malaria T-cell epitope recognized in association with most mouse and human MHC class II molecules. Nature 1988, 336, 778–780. [Google Scholar] [CrossRef] [PubMed]
- Busch, R.; Strang, G.; Howland, K.; Rothbard, J.B. Degenerate binding of immunogenic peptides to HLA-DR proteins on B cell surfaces. Int. Immunol. 1990, 2, 443–451. [Google Scholar] [CrossRef] [PubMed]
- Ibe, M.; Sakaguchi, T.; Tanaka, K.; Saito, S.; Yokota, S.; Tanaka, T.; Shimotohno, K.; Chujoh, Y.; Shiratori, Y.; Omata, M.; et al. Identification and characterization of a cytotoxic T cell epitope of hepatitis C virus presented by HLA-B* 3501 in acute hepatitis. J. Gen. Virol. 1998, 79, 1735–1744. [Google Scholar] [CrossRef] [PubMed]
- Yewdell, J.W.; Bennink, J.R. Immunodominance in major histocompatibility complex class I–restricted T lymphocyte responses. Annu. Rev. Immunol. 1999, 17, 51–88. [Google Scholar] [CrossRef]
- Paul, S.; Piontkivska, H. Frequent associations between CTL and T-Helper epitopes in HIV-1 genomes and implications for multi-epitope vaccine designs. BMC Microbiol. 2010, 10, 212. [Google Scholar] [CrossRef] [PubMed]
- Peng, S.; Xing, D.; Ferrall, L.; Tsai, Y.C.; Hung, C.F.; Wu, T.C. Identification of human MHC-I HPV18 E6/E7-specific CD8+ T cell epitopes and generation of an HPV18 E6/E7-expressing adenosquamous carcinoma in HLA-A2 transgenic mice. J. Biomed. Sci. 2022, 29, 80. [Google Scholar] [CrossRef] [PubMed]
- Nielsen, M.; Lundegaard, C.; Worning, P.; Lauemøller, S.L.; Lamberth, K.; Buus, S.; Brunak, S.; Lund, O. Reliable prediction of T-cell epitopes using neural networks with novel sequence representations. Protein Sci. 2003, 12, 1007–1017. [Google Scholar] [CrossRef] [PubMed]
- Andreatta, M.; Nielsen, M. Gapped sequence alignment using artificial neural networks: Application to the MHC class I system. Bioinformatics 2016, 32, 511–517. [Google Scholar] [CrossRef] [PubMed]
- Hoof, I.; Peters, B.; Sidney, J.; Pedersen, L.E.; Sette, A.; Lund, O.; Buus, S.; Nielsen, M. NetMHCpan, a method for MHC class I binding prediction beyond humans. Immunogenetics 2009, 61, 1–13. [Google Scholar] [CrossRef] [PubMed]
- Reynisson, B.; Alvarez, B.; Paul, S.; Peters, B.; Nielsen, M. NetMHCpan-4.1 and NetMHCIIpan-4.0: Improved predictions of MHC antigen presentation by concurrent motif deconvolution and integration of MS MHC eluted ligand data. Nucleic Acids Res. 2020, 48, W449–W454. [Google Scholar] [CrossRef] [PubMed]
- Larsen, M.V.; Lundegaard, C.; Lamberth, K.; Buus, S.; Lund, O.; Nielsen, M. Large-scale validation of methods for cytotoxic T-lymphocyte epitope prediction. BMC Bioinform. 2007, 8, 424. [Google Scholar] [CrossRef] [PubMed]
- Moutaftsi, M.; Peters, B.; Pasquetto, V.; Tscharke, D.C.; Sidney, J.; Bui, H.H.; Grey, H.; Sette, A. A consensus epitope prediction approach identifies the breadth of murine TCD8+-cell responses to vaccinia virus. Nat. Biotechnol. 2006, 24, 817–819. [Google Scholar] [CrossRef] [PubMed]
- Karosiene, E.; Lundegaard, C.; Lund, O.; Nielsen, M. NetMHCcons: A consensus method for the major histocompatibility complex class I predictions. Immunogenetics 2012, 64, 177–186. [Google Scholar] [CrossRef] [PubMed]
- Hattotuwagama, C.K.; Guan, P.; Doytchinova, I.A.; Zygouri, C.; Flower, D.R. Quantitative online prediction of peptide binding to the major histocompatibility complex. J. Mol. Graph. Model. 2004, 22, 195–207. [Google Scholar] [CrossRef] [PubMed]
- Guan, P.; Doytchinova, I.A.; Zygouri, C.; Flower, D.R. MHCPred: A server for quantitative prediction of peptide–MHC binding. Nucleic Acids Res. 2003, 31, 3621–3624. [Google Scholar] [CrossRef] [PubMed]
- Sanchez-Trincado, J.L.; Gomez-Perosanz, M.; Reche, P.A. Fundamentals and methods for T-and B-cell epitope prediction. J. Immunol. Res. 2017, 2017, 2680160. [Google Scholar] [CrossRef] [PubMed]
- Nielsen, M.; Lund, O. NN-align. An artificial neural network-based alignment algorithm for MHC class II peptide binding prediction. BMC Bioinform. 2009, 10, 296. [Google Scholar] [CrossRef] [PubMed]
- Jensen, K.K.; Andreatta, M.; Marcatili, P.; Buus, S.; Greenbaum, J.A.; Yan, Z.; Sette, A.; Peters, B.; Nielsen, M. Improved methods for predicting peptide binding affinity to MHC class II molecules. Immunology 2018, 154, 394–406. [Google Scholar] [CrossRef] [PubMed]
- Wang, P.; Sidney, J.; Kim, Y.; Sette, A.; Lund, O.; Nielsen, M.; Peters, B. Peptide binding predictions for HLA DR, DP and DQ molecules. BMC Bioinform. 2010, 11, 568. [Google Scholar] [CrossRef] [PubMed]
- Wang, P.; Sidney, J.; Dow, C.; Mothé, B.; Sette, A.; Peters, B. A systematic assessment of MHC class II peptide binding predictions and evaluation of a consensus approach. PLoS Comput. Biol. 2008, 4, e1000048. [Google Scholar] [CrossRef] [PubMed]
- Potocnakova, L.; Bhide, M.; Pulzova, L.B. An introduction to B-cell epitope mapping and in silico epitope prediction. J. Immunol. Res. 2016, 2016, 6760830. [Google Scholar] [CrossRef] [PubMed]
- Saha, S.; Raghava, G.P.S. Prediction of continuous B-cell epitopes in an antigen using recurrent neural network. Proteins: Struct. Funct. Bioinform. 2006, 65, 40–48. [Google Scholar] [CrossRef] [PubMed]
- Jespersen, M.C.; Peters, B.; Nielsen, M.; Marcatili, P. BepiPred-2.0: Improving sequence-based B-cell epitope prediction using conformational epitopes. Nucleic Acids Res. 2017, 45, W24–W29. [Google Scholar] [CrossRef] [PubMed]
- Ramana, J.; Mehla, K. Immunoinformatics and epitope prediction. Immunoinformatics 2020, 2131, 155–171. [Google Scholar] [CrossRef] [PubMed]
- Ghasemnejad, A.; Bazmara, S.; Shadmani, M.; Bagheri, K.P. Designing a new multi-epitope pertussis vaccine with highly population coverage based on a novel sequence and structural filtration algorithm. IEEE/ACM Trans. Comput. Biol. Bioinform. 2019, 18, 1885–1892. [Google Scholar] [CrossRef] [PubMed]
- Dimitrov, I.; Doytchinova, I. An alignment-independent platform for allergenicity prediction. Methods Mol. Biol. 2020, 2131, 147–153. [Google Scholar] [CrossRef] [PubMed]
- Gupta, S.; Kapoor, P.; Chaudhary, K.; Gautam, A.; Kumar, R.; Raghava, G.P.S. Peptide toxicity prediction. Methods Mol. Biol. 2015, 1268, 143–157. [Google Scholar] [CrossRef] [PubMed]
- Gupta, S.; Kapoor, P.; Chaudhary, K.; Gautam, A.; Kumar, R.; Consortium, O.S.D.D.; Raghava, G.P.S. In silico approach for predicting toxicity of peptides and proteins. PLoS ONE 2013, 8, e73957. [Google Scholar] [CrossRef] [PubMed]
- Atmar, R.L.; Ettayebi, K.; Ayyar, B.V.; Neill, F.H.; Braun, R.P.; Ramani, S.; Estes, M.K. Comparison of microneutralization and histo-blood group antigen–blocking assays for functional norovirus antibody detection. J. Infect. Dis. 2020, 221, 739–743. [Google Scholar] [CrossRef] [PubMed]
- Firdaus, F.Z.; Skwarczynski, M.; Toth, I. Developments in vaccine adjuvants. Methods Mol. Biol. 2022, 2412, 145–178. [Google Scholar] [CrossRef] [PubMed]
- Coffman, R.L.; Sher, A.; Seder, R.A. Vaccine adjuvants: Putting innate immunity to work. Immunity 2010, 33, 492–503. [Google Scholar] [CrossRef] [PubMed]
- Matsumoto, M.; Seya, T. TLR3: Interferon induction by double-stranded RNA including poly (I:C). Adv. Drug Deliv. Rev. 2008, 60, 805–812. [Google Scholar] [CrossRef] [PubMed]
- Lund, J.M.; Alexopoulou, L.; Sato, A.; Karow, M.; Adams, N.C.; Gale, N.W.; Iwasaki, A.; Flavell, R.A. Recognition of single-stranded RNA viruses by Toll-like receptor 7. Proc. Natl. Acad. Sci. USA 2004, 101, 5598–5603. [Google Scholar] [CrossRef] [PubMed]
- Alexander, J.; Sidney, J.; Southwood, S.; Ruppert, J.; Oseroff, C.; Maewal, A.; Snoke, K.; Serra, H.M.; Kubo, R.T.; Sette, A.; et al. Development of high potency universal DR-restricted helper epitopes by modification of high affinity DR-blocking peptides. Immunity 1994, 1, 751–761. [Google Scholar] [CrossRef] [PubMed]
- Murshid, A.; Gong, J.; Calderwood, S.K. The role of heat shock proteins in antigen cross presentation. Front. Immunol. 2012, 3, 63. [Google Scholar] [CrossRef] [PubMed]
- Cheng, P.; Wang, L.; Gong, W. In silico analysis of peptide-based biomarkers for the diagnosis and prevention of latent tuberculosis infection. Front. Microbiol. 2022, 13, 947852. [Google Scholar] [CrossRef] [PubMed]
- Lu, Y.; Ouyang, K.; Fang, J.; Zhang, H.; Wu, G.; Ma, Y.; Zhang, Y.; Hu, X.; Jin, L.; Cao, R.; et al. Improved efficacy of DNA vaccination against prostate carcinoma by boosting with recombinant protein vaccine and by introduction of a novel adjuvant epitope. Vaccine 2009, 27, 5411–5418. [Google Scholar] [CrossRef] [PubMed]
- Lu, Y.; Mekoo, D.J.; Ouyang, K.; Hu, X.; Liu, Y.; Lin, M.; Jin, L.; Cao, R.; Li, T.; Zhang, Y.; et al. Strong humoral response elicited by a DNA vaccine targeting gastrin-releasing peptide with optimized adjuvants inhibits murine prostate carcinoma growth in vivo. Endocr.-Relat. Cancer 2009, 16, 1171–1184. [Google Scholar] [CrossRef] [PubMed]
- Hebditch, M.; Carballo-Amador, M.A.; Charonis, S.; Curtis, R.; Warwicker, J. Protein–Sol: A web tool for predicting protein solubility from sequence. Bioinformatics 2017, 33, 3098–3100. [Google Scholar] [CrossRef] [PubMed]
- Wilkins, M.R.; Gasteiger, E.; Bairoch, A.; Sanchez, J.C.; Williams, K.L.; Appel, R.D.; Hochstrasser, D.F. Protein identification and analysis tools in the ExPASy server. Methods Mol. Biol. 1999, 112, 531–552. [Google Scholar] [CrossRef] [PubMed]
- Rapin, N.; Lund, O.; Bernaschi, M.; Castiglione, F. Computational Immunology Meets Bioinformatics: The Use of Prediction Tools for Molecular Binding in the Simulation of the Immune System. PLoS ONE 2010, 5, e9862. [Google Scholar] [CrossRef] [PubMed]
- Stolfi, P.; Castiglione, F.; Mastrostefano, E.; Di Biase, I.; Di Biase, S.; Palmieri, G.; Prisco, A. In-silico evaluation of adenoviral COVID-19 vaccination protocols: Assessment of immunological memory up to 6 months after the third dose. Front. Immunol. 2022, 13, 998262. [Google Scholar] [CrossRef] [PubMed]
- Ragone, C.; Manolio, C.; Cavalluzzo, B.; Mauriello, A.; Tornesello, M.L.; Buonaguro, F.M.; Castiglione, F.; Vitagliano, L.; Iaccarino, E.; Ruvo, M.; et al. Identification and validation of viral antigens sharing sequence and structural homology with tumor-associated antigens (TAAs). J. ImmunoTher. Cancer 2021, 9, e002694. [Google Scholar] [CrossRef] [PubMed]
- Deb, D.; Basak, S.; Kar, T.; Narsaria, U.; Castiglione, F.; Paul, A.; Pandey, A.; Srivastava, A.P. Immunoinformatics based designing a multi-epitope vaccine against pathogenic Chandipura vesiculovirus. J. Cell. Biochem. 2022, 123, 322–346. [Google Scholar] [CrossRef] [PubMed]
- Buchan, D.W.A.; Jones, D.T. The PSIPRED protein analysis workbench: 20 years on. Nucleic Acids Res. 2019, 47, W402–W407. [Google Scholar] [CrossRef] [PubMed]
- Jones, D.T. Protein secondary structure prediction based on position-specific scoring matrices. J. Mol. Biol. 1999, 292, 195–202. [Google Scholar] [CrossRef] [PubMed]
- Baek, M.; DiMaio, F.; Anishchenko, I.; Dauparas, J.; Ovchinnikov, S.; Lee, G.R.; Wang, J.; Cong, Q.; Kinch, L.N.; Schaeffer, R.D.; et al. Accurate prediction of protein structures and interactions using a 3-track neural network. Science 2021, 373, 871–876. [Google Scholar] [CrossRef] [PubMed]
- Yang, J.; Anishchenko, I.; Park, H.; Peng, Z.; Ovchinnikov, S.; Baker, D. Improved protein structure prediction using predicted interresidue orientations. Proc. Natl. Acad. Sci. USA 2020, 117, 1496–1503. [Google Scholar] [CrossRef] [PubMed]
- Chou, P.Y.; Fasman, G.D. Empirical predictions of protein conformation. Annu. Rev. Biochem. 1978, 47, 251–276. [Google Scholar] [CrossRef] [PubMed]
- Wuyun, Q.; Chen, Y.; Shen, Y.; Cao, Y.; Hu, G.; Cui, W.; Gao, J.; Zheng, W. Recent progress of protein tertiary structure prediction. Molecules 2024, 29, 832. [Google Scholar] [CrossRef] [PubMed]
- Kleywegt, G.J.; Jones, T.A. Phi/Psi-chology: Ramachandran revisited. Structure 1996, 4, 1395–1400. [Google Scholar] [CrossRef] [PubMed]
- Hollingsworth, S.A.; Karplus, P.A. A fresh look at the Ramachandran plot and the occurrence of standard structures in proteins. Biomol. Concepts 2010, 1, 271–283. [Google Scholar] [CrossRef] [PubMed]
- Zhang, J.; Liang, Y.; Zhang, Y. Atomic-level protein structure refinement using fragment-guided molecular dynamics conformation sampling. Structure 2011, 19, 1784–1795. [Google Scholar] [CrossRef] [PubMed]
- Desta, I.; Porter, K.A.; Xia, B.; Kozakov, D.; Vajda, S. Performance and its limits in rigid body protein-protein docking. Structure 2020, 28, 1071–1081. [Google Scholar] [CrossRef] [PubMed]
- Vajda, S.; Yueh, C.; Beglov, D.; Bohnuud, T.; Mottarella, S.E.; Xia, B.; Hall, D.R.; Kozakov, D. New additions to the ClusPro server motivated by CAPRI. Proteins: Struct. Funct. Bioinform. 2017, 85, 435–444. [Google Scholar] [CrossRef] [PubMed]
- Kozakov, D.; Hall, D.R.; Xia, B.; Porter, K.A.; Padhorny, D.; Yueh, C.; Beglov, D.; Vajda, S. The ClusPro web server for protein-protein docking. Nat. Protoc. 2017, 12, 255–278. [Google Scholar] [CrossRef] [PubMed]
- Kozakov, D.; Beglov, D.; Bohnuud, T.; Mottarella, S.E.; Xia, B.; Hall, D.R.; Vajda, S. How good is automated protein docking? Proteins Struct. Funct. Bioinform. 2013, 81, 2159–2166. [Google Scholar] [CrossRef] [PubMed]
- Krissinel, E.; Henrick, K. Inference of macromolecular assemblies from crystalline state. J. Mol. Biol. 2007, 372, 774–797. [Google Scholar] [CrossRef] [PubMed]
- Krissinel, E. Crystal contacts as nature’s docking solutions. J. Comput. Chem. 2010, 31, 133–143. [Google Scholar] [CrossRef] [PubMed]
- Laskowski, R.A.; Swindells, M.B. LigPlot+: Multiple ligand–protein interaction diagrams for drug discovery. J. Chem. Inf. Model. 2011, 51, 2778–2786. [Google Scholar] [CrossRef] [PubMed]
- Wallace, A.C.; Laskowski, R.A.; Thornton, J.M. LIGPLOT: A program to generate schematic diagrams of protein-ligand interactions. Protein Eng. Des. Sel. 1995, 8, 127–134. [Google Scholar] [CrossRef] [PubMed]
- Salomon-Ferrer, R.; Case, D.A.; Walker, R.C. An overview of the Amber biomolecular simulation package. Wiley Interdiscip. Rev. Comput. Mol. Sci. 2013, 3, 198–210. [Google Scholar] [CrossRef]
- Case, D.A.; Cheatham, T.E., III; Darden, T.; Gohlke, H.; Luo, R.; Merz, K.M., Jr.; Onufriev, A.; Simmerling, C.; Wang, B.; Woods, R.J. The Amber biomolecular simulation programs. J. Comput. Chem. 2005, 26, 1668–1688. [Google Scholar] [CrossRef] [PubMed]
- Case, D.A.; Aktulga, H.M.; Belfon, K.; Cerutti, D.S.; Cisneros, G.A.; Cruzeiro, V.W.D.; Forouzesh, N.; Giese, T.J.; Götz, A.W.; Gohlke, H.; et al. AmberTools. J. Chem. Inf. Model. 2023, 63, 6183–6191. [Google Scholar] [CrossRef] [PubMed]
- Mauro, V.P.; Chappell, S.A. A critical analysis of codon optimization in human therapeutics. Trends Mol. Med. 2014, 20, 604–613. [Google Scholar] [CrossRef] [PubMed]
- Mauro, V.P. Codon optimization in the production of recombinant biotherapeutics: Potential risks and considerations. BioDrugs 2018, 32, 69–81. [Google Scholar] [CrossRef] [PubMed]
- Kudla, G.; Lipinski, L.; Caffin, F.; Helwak, A.; Zylicz, M. High guanine and cytosine content increases mRNA levels in mammalian cells. PLoS Biol. 2006, 4, e180. [Google Scholar] [CrossRef] [PubMed]
- Kudla, G.; Murray, A.W.; Tollervey, D.; Plotkin, J.B. Coding-sequence determinants of gene expression in Escherichia coli. Science 2009, 324, 255–258. [Google Scholar] [CrossRef] [PubMed]
- Sharp, P.M.; Li, W.H. The codon adaptation index—A measure of directional synonymous codon usage bias, and its potential applications. Nucleic Acids Res. 1987, 15, 1281–1295. [Google Scholar] [CrossRef] [PubMed]
- Wang, X.; Ku, Z.; Dai, W.; Chen, T.; Ye, X.; Zhang, C.; Zhang, Y.; Liu, Q.; Jin, X.; Huang, Z. A bivalent virus-like particle based vaccine induces a balanced antibody response against both enterovirus 71 and norovirus in mice. Vaccine 2015, 33, 5779–5785. [Google Scholar] [CrossRef] [PubMed]
- González-Galarza, F.F.; Takeshita, L.Y.; Santos, E.J.; Kempson, F.; Maia, M.H.T.; da Silva, A.L.S.; Teles e Silva, A.L.; Ghattaoraya, G.S.; Alfirevic, A.; Jones, A.R.; et al. Allele frequency net 2015 update: New features for HLA epitopes, KIR and disease and HLA adverse drug reaction associations. Nucleic Acids Res. 2015, 43, D784–D788. [Google Scholar] [CrossRef] [PubMed]
- Schroder, K.; Hertzog, P.J.; Ravasi, T.; Hume, D.A. Interferon-γ: An overview of signals, mechanisms and functions. J. Leucoc. Biol. 2004, 75, 163–189. [Google Scholar] [CrossRef] [PubMed]
- Dhupkar, P.; Gordon, N. Interleukin-2: Old and new approaches to enhance immune-therapeutic efficacy. Immunotherapy 2017, 995, 33–51. [Google Scholar] [CrossRef] [PubMed]
- Liu, Y.; Zhou, J. The P124A mutation of SRP14 alters its migration on SDS-PAGE without impacting its function: Mutations in the A-rich tail of SRP14 lead to altered migration on SDS-PAGE. Acta Biochim. Biophys. Sin. 2024, 56, 315. [Google Scholar] [CrossRef] [PubMed]
- Kheirvari, M.; Tumban, E. The Structural Proteins of Thermophilic Bacteriophage P23-77: Expression and Characterization. Int. J. Mol. Sci. 2025, 26, 8688. [Google Scholar] [CrossRef] [PubMed]
- Treanor, J.J.; Atmar, R.L.; Frey, S.E.; Gormley, R.; Chen, W.H.; Ferreira, J.; Goodwin, R.; Borkowski, A.; Clemens, R.; Mendelman, P.M. A novel intramuscular bivalent norovirus virus-like particle vaccine candidate—Reactogenicity, safety, and immunogenicity in a phase 1 trial in healthy adults. J. Infect. Dis. 2014, 210, 1763–1771. [Google Scholar] [CrossRef] [PubMed]
- Sundararajan, A.; Sangster, M.Y.; Frey, S.; Atmar, R.L.; Chen, W.H.; Ferreira, J.; Bargatze, R.; Mendelman, P.M.; Treanor, J.J.; Topham, D.J. Robust mucosal-homing antibody-secreting B cell responses induced by intramuscular administration of adjuvanted bivalent human norovirus-like particle vaccine. Vaccine 2015, 33, 568–576. [Google Scholar] [CrossRef] [PubMed]









| Epitope | Length | Alleles | Percentile Rank | Coverage | Hydropathicity |
|---|---|---|---|---|---|
| CTL epitopes | |||||
| TYPGEQILF | 9 | HLA-A*24:02/HLA-C*04:01 | 0.01 | 30.76% | 0.01 |
| NIIDPWIMK | 9 | HLA-A*11:01 | 0.04 | 43.48% | 0.22 |
| TLEPIFIPV | 9 | HLA-A*02:01 | 0.31 | 14.62% | 1.38 |
| LMAGNAFTA | 9 | HLA-A*02:01 | 0.32 | 14.62% | 1.03 |
| VLMAGNAFT | 9 | HLA-A*02:01 | 0.37 | 14.62% | 1.30 |
| HTL epitopes | |||||
| PVAGGAIAA | 9 | DQA1*05:01 | 0.03 | 32.43% | 1.50 |
| FTAGKVIFA | 9 | DQA1*05:01 | 0.05 | 1.43 | |
| LBL epitopes | |||||
| FFRSYIPLKGGFGNTA | 16 | - | - | - | 0.36 |
| LKGGFGNTAI | 10 | - | - | - | 0.07 |
| Vaccine Candidate | Antigenicity | Allergenicity | Solubility | Estimated Half-Life | Instability Index | Aliphatic Index | GRAVY |
|---|---|---|---|---|---|---|---|
| NV1 (7PCHB3) | 0.5418 | No | 0.675 | 30 h Mammalian reticulated red in vitro >20 h Yeast in vivo >10 h E. coli in vivo | 34.74 | 73.29 | −0.402 |
| NV2 (7PHBC3) | 0.5170 | No | 0.675 | 30 h Mammalian reticulated red in vitro >20 h Yeast in vivo >10 h E. coli in vivo | 35.13 | 73.29 | −0.402 |
| NV3 (7PBCH3) | 0.5142 | No | 0.675 | 30 h Mammalian reticulated red in vitro >20 h Yeast in vivo >10 h E. coli in vivo | 34.74 | 73.29 | −0.402 |
| NV4 (7PCCCCCC3) | 0.5913 | No | 0.591 | 30 h Mammalian reticulated red in vitro >20 h Yeast in vivo >10 h E. coli in vivo | 36.07 | 90.86 | −0.064 |
| NV5 (65PCCCCCCM2) | 0.5103 | No | 0.703 | 30 h Mammalian reticulated red in vitro >20 h Yeast in vivo >10 h E. coli in vivo | 31.20 | 103 | −0.031 |
| NV6 (7PC12345H12B123) | 0.4391 | No | 0.640 | 30 h Mammalian reticulated red in vitro >20 h Yeast in vivo >10 h E.coli in vivo | 31.20 | 75.55 | −0.173 |
| NV6-TLR3 | NV1-TLR3 | NV4-TLR3 | NV5-TLR3 | |
|---|---|---|---|---|
| Interface in ligand | 20.8% | 22.2% | 25.8% | 10.7% |
| Interface in receptor | 10.5% | 10.3% | 12.5% | 15.2% |
| Hydrogen bonds | 17 | 11 | 18 | 27 |
| Salt bridges | 6 | 17 | 17 | 11 |
Disclaimer/Publisher’s Note: The statements, opinions and data contained in all publications are solely those of the individual author(s) and contributor(s) and not of MDPI and/or the editor(s). MDPI and/or the editor(s) disclaim responsibility for any injury to people or property resulting from any ideas, methods, instructions or products referred to in the content. |
© 2025 by the authors. Licensee MDPI, Basel, Switzerland. This article is an open access article distributed under the terms and conditions of the Creative Commons Attribution (CC BY) license.
Share and Cite
Xing, Z.; Ji, L.; Cao, P.; Feng, E.; Xu, Q.; Chen, X.; Dai, W.; Jiang, N. Optimized Multi-Epitope Norovirus Vaccines Induce Robust Humoral and Cellular Responses in Mice. Vaccines 2026, 14, 50. https://doi.org/10.3390/vaccines14010050
Xing Z, Ji L, Cao P, Feng E, Xu Q, Chen X, Dai W, Jiang N. Optimized Multi-Epitope Norovirus Vaccines Induce Robust Humoral and Cellular Responses in Mice. Vaccines. 2026; 14(1):50. https://doi.org/10.3390/vaccines14010050
Chicago/Turabian StyleXing, Ziyan, Luyao Ji, Peifang Cao, Ercui Feng, Qing Xu, Xun Chen, Wenlong Dai, and Nan Jiang. 2026. "Optimized Multi-Epitope Norovirus Vaccines Induce Robust Humoral and Cellular Responses in Mice" Vaccines 14, no. 1: 50. https://doi.org/10.3390/vaccines14010050
APA StyleXing, Z., Ji, L., Cao, P., Feng, E., Xu, Q., Chen, X., Dai, W., & Jiang, N. (2026). Optimized Multi-Epitope Norovirus Vaccines Induce Robust Humoral and Cellular Responses in Mice. Vaccines, 14(1), 50. https://doi.org/10.3390/vaccines14010050

