The Immunoproteasome Is Expressed but Dispensable for a Leukemia Infected Cell Vaccine
Abstract
1. Introduction
2. Materials and Methods
2.1. Cell Culture
2.2. IFN Treatment of Leukemia Cells
2.3. Viruses and Virus Assays
2.4. Western Blot
2.5. Proteasome Isolation
2.6. ICV Preparation
2.7. In Vivo Experiments
2.8. CRISPR-Cas9 Genome Editing
2.9. Enzyme-Linked Immunosorbent Assays (ELISAs)
2.10. Statistical Analyses
3. Results
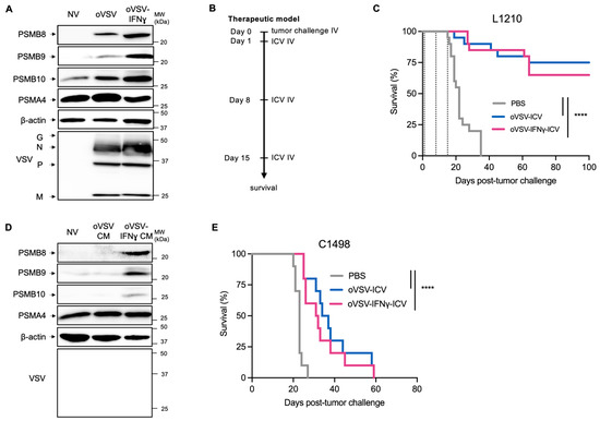
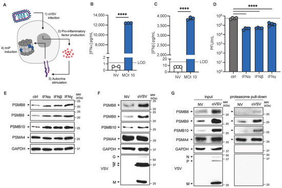
3.1. The ImP Is Induced by oVSV Infection in L1210 Cells
3.2. ImP Induction by Infected L1210 Cells Is Type I IFN-Mediated
3.3. wtVSV-ICV Is Less Protective Compared to oVSV-ICV
3.4. oVSV-IFNɣ Enhances ImP Expression but Does Not Increase ICV Efficacy
3.5. The ImP Is Not Required for ICV Efficacy
4. Discussion
Supplementary Materials
Author Contributions
Funding
Institutional Review Board Statement
Informed Consent Statement
Data Availability Statement
Acknowledgments
Conflicts of Interest
Abbreviations
| ICV | Infected cell vaccine |
| IFN | Interferon |
| ImP | Immunoproteasome |
| o | Oncolytic |
| VSV | Vesicular stomatitis virus |
| OV | Oncolytic virus |
| MHC-I | Major histocompatibility complex class I |
| wt | Wild-type |
| ctrl | Control |
| DMEM | Dulbecco’s modified Eagle medium |
| FBS | Fetal bovine serum |
| YFP | Yellow fluorescent protein |
| GFP | Green fluorescent protein |
| MPER | Mammalian Protein Extraction Reagent |
| TBS-T | Tris buffered saline supplemented with 0.1% Tween20 |
| PBS | Phosphate-buffered saline |
| IV | Intravenously |
| BSA | Bovine serum albumin |
| CM | Conditioned media |
| NF-κB | nuclear factor kappa-light-chain-enhancer of activated B cells |
| STAT | signal transducer and activator of transcription |
References
- Chulián, S.; Stolz, B.J.; Martínez-Rubio, Á.; Blázquez Goñi, C.; Rodríguez Gutiérrez, J.F.; Caballero Velázquez, T.; Molinos Quintana, Á.; Ramírez Orellana, M.; Castillo Robleda, A.; Fuster Soler, J.L.; et al. The Shape of Cancer Relapse: Topological Data Analysis Predicts Recurrence in Paediatric Acute Lymphoblastic Leukaemia. PLoS Comput. Biol. 2023, 19, e1011329. [Google Scholar] [CrossRef]
- Thol, F.; Ganser, A. Treatment of Relapsed Acute Myeloid Leukemia. Curr. Treat. Opt. Oncol. 2020, 21, 66. [Google Scholar] [CrossRef]
- Rokkanen, R.; Aarnivala, H.; Pokka, T.; Niinimäki, R. Chemotherapy-Related Toxicities Follow a Typical Pattern in Children Treated for Acute Lymphoblastic Leukaemia. Acta Paediatr. 2024, 113, 1103–1111. [Google Scholar] [CrossRef]
- Khaddour, K.; Hana, C.K.; Mewawalla, P. Hematopoietic Stem Cell Transplantation. In StatPearls; StatPearls Publishing: Treasure Island, FL, USA, 2025. [Google Scholar]
- Conrad, D.P.; Tsang, J.; Maclean, M.; Diallo, J.-S.; Le Boeuf, F.; Lemay, C.G.; Falls, T.J.; Parato, K.A.; Bell, J.C.; Atkins, H.L. Leukemia Cell-Rhabdovirus Vaccine: Personalized Immunotherapy for Acute Lymphoblastic Leukemia. Clin. Cancer Res. 2013, 19, 3832–3843. [Google Scholar] [CrossRef]
- Stojdl, D.F.; Lichty, B.D.; tenOever, B.R.; Paterson, J.M.; Power, A.T.; Knowles, S.; Marius, R.; Reynard, J.; Poliquin, L.; Atkins, H.; et al. VSV Strains with Defects in Their Ability to Shutdown Innate Immunity Are Potent Systemic Anti-Cancer Agents. Cancer Cell 2003, 4, 263–275. [Google Scholar] [CrossRef]
- Chaurasiya, S.; Chen, N.G.; Fong, Y. Oncolytic Viruses and Immunity. Curr. Opin. Immunol. 2018, 51, 83–90. [Google Scholar] [CrossRef]
- Stojdl, D.F.; Lichty, B.; Knowles, S.; Marius, R.; Atkins, H.; Sonenberg, N.; Bell, J.C. Exploiting Tumor-Specific Defects in the Interferon Pathway with a Previously Unknown Oncolytic Virus. Nat. Med. 2000, 6, 821–825. [Google Scholar] [CrossRef]
- Lemay, C.G.; Rintoul, J.L.; Kus, A.; Paterson, J.M.; Garcia, V.; Falls, T.J.; Ferreira, L.; Bridle, B.W.; Conrad, D.P.; Tang, V.A.; et al. Harnessing Oncolytic Virus-Mediated Antitumor Immunity in an Infected Cell Vaccine. Mol. Ther. 2012, 20, 1791–1799. [Google Scholar] [CrossRef] [PubMed]
- Niavarani, S.-R.; Lawson, C.; Boudaud, M.; Simard, C.; Tai, L.-H. Oncolytic Vesicular Stomatitis Virus–Based Cellular Vaccine Improves Triple-Negative Breast Cancer Outcome by Enhancing Natural Killer and CD8+ T-Cell Functionality. J. Immunother. Cancer 2020, 8, e000465. [Google Scholar] [CrossRef] [PubMed]
- Alkayyal, A.A.; Tai, L.-H.; Kennedy, M.A.; de Souza, C.T.; Zhang, J.; Lefebvre, C.; Sahi, S.; Ananth, A.A.; Mahmoud, A.B.; Makrigiannis, A.P.; et al. NK-Cell Recruitment Is Necessary for Eradication of Peritoneal Carcinomatosis with an IL12-Expressing Maraba Virus Cellular Vaccine. Cancer Immunol. Res. 2017, 5, 211–221. [Google Scholar] [CrossRef] [PubMed]
- Ferrington, D.A.; Gregerson, D.S. Immunoproteasomes: Structure, Function, and Antigen Presentation. Prog. Mol. Biol. Transl. Sci. 2012, 109, 75–112. [Google Scholar] [CrossRef] [PubMed]
- Kincaid, E.Z.; Che, J.W.; York, I.; Escobar, H.; Reyes-Vargas, E.; Delgado, J.C.; Welsh, R.M.; Karow, M.L.; Murphy, A.J.; Valenzuela, D.M.; et al. Mice Completely Lacking Immunoproteasomes Show Major Changes in Antigen Presentation. Nat. Immunol. 2011, 13, 129–135. [Google Scholar] [CrossRef]
- Lahman, M.C.; Schmitt, T.M.; Paulson, K.G.; Vigneron, N.; Buenrostro, D.; Wagener, F.D.; Voillet, V.; Martin, L.; Gottardo, R.; Bielas, J.; et al. Targeting an Alternate Wilms’ Tumor Antigen 1 Peptide Bypasses Immunoproteasome Dependency. Sci. Transl. Med. 2022, 14, eabg8070. [Google Scholar] [CrossRef] [PubMed]
- Kessler, J.H.; Bres-Vloemans, S.A.; van Veelen, P.A.; de Ru, A.; Huijbers, I.J.G.; Camps, M.; Mulder, A.; Offringa, R.; Drijfhout, J.W.; Leeksma, O.C.; et al. BCR-ABL Fusion Regions as a Source of Multiple Leukemia-Specific CD8+ T-Cell Epitopes. Leukemia 2006, 20, 1738–1750. [Google Scholar] [CrossRef] [PubMed]
- Rees, P.A.; Lowy, R.J. Measuring Type I Interferon Using Reporter Gene Assays Based on Readily Available Cell Lines. J. Immunol. Methods 2018, 461, 63–72. [Google Scholar] [CrossRef]
- Ming, Z.; Lim, S.Y.; Stewart, A.; Pedersen, B.; Shklovskaya, E.; Menzies, A.M.; Carlino, M.S.; Kefford, R.F.; Lee, J.H.; Scolyer, R.A.; et al. IFN-γ Signaling Sensitizes Melanoma Cells to BH3 Mimetics. J. Investig. Dermatol. 2023, 143, 1246–1256.e8. [Google Scholar] [CrossRef]
- Bourgeois-Daigneault, M.-C.; Roy, D.G.; Falls, T.; Twumasi-Boateng, K.; St-Germain, L.E.; Marguerie, M.; Garcia, V.; Selman, M.; Jennings, V.A.; Pettigrew, J.; et al. Oncolytic Vesicular Stomatitis Virus Expressing Interferon-γ Has Enhanced Therapeutic Activity. Mol. Ther. Oncolytics 2016, 3, 16001. [Google Scholar] [CrossRef]
- Bourgeois-Daigneault, M.-C.; Roy, D.G.; Aitken, A.S.; El Sayes, N.; Martin, N.T.; Varette, O.; Falls, T.; St-Germain, L.E.; Pelin, A.; Lichty, B.D.; et al. Neoadjuvant Oncolytic Virotherapy before Surgery Sensitizes Triple-Negative Breast Cancer to Immune Checkpoint Therapy. Sci. Transl. Med. 2018, 10, eaao1641. [Google Scholar] [CrossRef]
- Chakravarty, P.K.; Fuji, H.; Abu-Hadid, M.M.; Hsu, S.C.; Sood, A.K. Tumorigenicity of Interleukin-2 (IL-2)-cDNA-Transfected L1210 Lymphoma and Its in Vivo Variants Is Modulated by Changes in IL-2 Expression; Potential Therapeutic Implications. Cancer Immunol. Immunother. CII 1992, 35, 347–354. [Google Scholar] [CrossRef] [PubMed]
- Ran, F.A.; Hsu, P.D.; Wright, J.; Agarwala, V.; Scott, D.A.; Zhang, F. Genome Engineering Using the CRISPR-Cas9 System. Nat. Protoc. 2013, 8, 2281–2308. [Google Scholar] [CrossRef]
- Mounce, B.C.; Mboko, W.P.; Kanack, A.J.; Tarakanova, V.L. Primary Macrophages Rely on Histone Deacetylase 1 and 2 Expression to Induce Type I Interferon in Response to Gammaherpesvirus Infection. J. Virol. 2014, 88, 2268–2278. [Google Scholar] [CrossRef] [PubMed]
- Ahmed, M.; McKenzie, M.O.; Puckett, S.; Hojnacki, M.; Poliquin, L.; Lyles, D.S. Ability of the Matrix Protein of Vesicular Stomatitis Virus to Suppress Beta Interferon Gene Expression Is Genetically Correlated with the Inhibition of Host RNA and Protein Synthesis. J. Virol. 2003, 77, 4646–4657. [Google Scholar] [CrossRef] [PubMed]
- McCarthy, M.K.; Weinberg, J.B. The Immunoproteasome and Viral Infection: A Complex Regulator of Inflammation. Front. Microbiol. 2015, 6, 21. [Google Scholar] [CrossRef]
- Beilstein, F.; Obiang, L.; Raux, H.; Gaudin, Y. Characterization of the Interaction between the Matrix Protein of Vesicular Stomatitis Virus and the Immunoproteasome Subunit LMP2. J. Virol. 2015, 89, 11019–11029. [Google Scholar] [CrossRef][Green Version]
- Aki, M.; Shimbara, N.; Takashina, M.; Akiyama, K.; Kagawa, S.; Tamura, T.; Tanahashi, N.; Yoshimura, T.; Tanaka, K.; Ichihara, A. Interferon-Gamma Induces Different Subunit Organizations and Functional Diversity of Proteasomes. J. Biochem. 1994, 115, 257–269. [Google Scholar] [CrossRef]
- Newey, A.; Yu, L.; Barber, L.J.; Choudhary, J.S.; Bassani-Sternberg, M.; Gerlinger, M. Multifactorial Remodeling of the Cancer Immunopeptidome by IFNγ. Cancer Res. Commun. 2023, 3, 2345–2357. [Google Scholar] [CrossRef]
- Kalaora, S.; Lee, J.S.; Barnea, E.; Levy, R.; Greenberg, P.; Alon, M.; Yagel, G.; Bar Eli, G.; Oren, R.; Peri, A.; et al. Immunoproteasome Expression Is Associated with Better Prognosis and Response to Checkpoint Therapies in Melanoma. Nat. Commun. 2020, 11, 896. [Google Scholar] [CrossRef]
- Rana, P.S.; Ignatz-Hoover, J.J.; Guo, C.; Mosley, A.L.; Malek, E.; Federov, Y.; Adams, D.J.; Driscoll, J.J. Immunoproteasome Activation Expands the MHC Class I Immunopeptidome, Unmasks Neoantigens, and Enhances T-Cell Anti-Myeloma Activity. Mol. Cancer Ther. 2024, 23, 1743–1760. [Google Scholar] [CrossRef]
- Alexandrov, L.B.; Kim, J.; Haradhvala, N.J.; Huang, M.N.; Tian Ng, A.W.; Wu, Y.; Boot, A.; Covington, K.R.; Gordenin, D.A.; Bergstrom, E.N.; et al. The Repertoire of Mutational Signatures in Human Cancer. Nature 2020, 578, 94–101. [Google Scholar] [CrossRef] [PubMed]
- Black, B.L.; Lyles, D.S. Vesicular Stomatitis Virus Matrix Protein Inhibits Host Cell-Directed Transcription of Target Genes in Vivo. J. Virol. 1992, 66, 4058–4064. [Google Scholar] [CrossRef]
- von Kobbe, C.; van Deursen, J.M.A.; Rodrigues, J.P.; Sitterlin, D.; Bachi, A.; Wu, X.; Wilm, M.; Carmo-Fonseca, M.; Izaurralde, E. Vesicular Stomatitis Virus Matrix Protein Inhibits Host Cell Gene Expression by Targeting the Nucleoporin Nup98. Mol. Cell 2000, 6, 1243–1252. [Google Scholar] [CrossRef]
- Marquis, K.A.; Becker, R.L.; Weiss, A.N.; Morris, M.C.; Ferran, M.C. The VSV Matrix Protein Inhibits NF-κB and the Interferon Response Independently in Mouse L929 Cells. Virology 2020, 548, 117–123. [Google Scholar] [CrossRef] [PubMed]
- Terstegen, L.; Gatsios, P.; Ludwig, S.; Pleschka, S.; Jahnen-Dechent, W.; Heinrich, P.C.; Graeve, L. The Vesicular Stomatitis Virus Matrix Protein Inhibits Glycoprotein 130-Dependent STAT Activation. J. Immunol. 2001, 167, 5209–5216. [Google Scholar] [CrossRef] [PubMed]
- Shin, A.-R.; Lee, S.-E.; Choi, H.; Sohn, H.-J.; Cho, H.-I.; Kim, T.-G. An Effective Peptide Vaccine Strategy Circumventing Clonal MHC Heterogeneity of Murine Myeloid Leukaemia. Br. J. Cancer 2020, 123, 919–931. [Google Scholar] [CrossRef] [PubMed]
- Boyer, M.W.; Orchard, P.J.; Gorden, K.B.; Anderson, P.M.; Mclvor, R.S.; Blazar, B.R. Dependency on Intercellular Adhesion Molecule Recognition and Local Interleukin-2 Provision in Generation of an In Vivo CD8+ T-Cell Immune Response to Murine Myeloid Leukemia. Blood 1995, 85, 2498–2506. [Google Scholar] [CrossRef]
- Driss, V.; Leprêtre, F.; Briche, I.; Mopin, A.; Villenet, C.; Figeac, M.; Quesnel, B.; Brinster, C. Sub-Clonal Analysis of the Murine C1498 Acute Myeloid Leukaemia Cell Line Reveals Genomic and Immunogenic Diversity. Immunol. Lett. 2017, 192, 27–34. [Google Scholar] [CrossRef]





| L1210 | EL4 | C1498 | ||
|---|---|---|---|---|
| IFN production | IFNα | + | − | − |
| IFNβ | + | − | − | |
| IFNɣ | − | − | − | |
| Baseline expression all 3 subunits | + | + | − | |
| PSMB8 induction | IFNα | − | + | + |
| IFNβ | + | + | + | |
| IFNɣ | + | − | + | |
| oVSV | + | − | − | |
| PSMB9 induction | IFNα | − | + | + |
| IFNβ | + | + | + | |
| IFNɣ | + | − | + | |
| oVSV | + | − | − | |
| PSMB10 induction | IFNα | + | + | + |
| IFNβ | + | + | + | |
| IFNɣ | + | + | + | |
| oVSV | + | − | − | |
Disclaimer/Publisher’s Note: The statements, opinions and data contained in all publications are solely those of the individual author(s) and contributor(s) and not of MDPI and/or the editor(s). MDPI and/or the editor(s) disclaim responsibility for any injury to people or property resulting from any ideas, methods, instructions or products referred to in the content. |
© 2025 by the authors. Licensee MDPI, Basel, Switzerland. This article is an open access article distributed under the terms and conditions of the Creative Commons Attribution (CC BY) license (https://creativecommons.org/licenses/by/4.0/).
Share and Cite
Béland, D.; Mullins-Dansereau, V.; Geoffroy, K.; Viens, M.; Leclerc Desaulniers, K.; Bourgeois-Daigneault, M.-C. The Immunoproteasome Is Expressed but Dispensable for a Leukemia Infected Cell Vaccine. Vaccines 2025, 13, 835. https://doi.org/10.3390/vaccines13080835
Béland D, Mullins-Dansereau V, Geoffroy K, Viens M, Leclerc Desaulniers K, Bourgeois-Daigneault M-C. The Immunoproteasome Is Expressed but Dispensable for a Leukemia Infected Cell Vaccine. Vaccines. 2025; 13(8):835. https://doi.org/10.3390/vaccines13080835
Chicago/Turabian StyleBéland, Delphine, Victor Mullins-Dansereau, Karen Geoffroy, Mélissa Viens, Kim Leclerc Desaulniers, and Marie-Claude Bourgeois-Daigneault. 2025. "The Immunoproteasome Is Expressed but Dispensable for a Leukemia Infected Cell Vaccine" Vaccines 13, no. 8: 835. https://doi.org/10.3390/vaccines13080835
APA StyleBéland, D., Mullins-Dansereau, V., Geoffroy, K., Viens, M., Leclerc Desaulniers, K., & Bourgeois-Daigneault, M.-C. (2025). The Immunoproteasome Is Expressed but Dispensable for a Leukemia Infected Cell Vaccine. Vaccines, 13(8), 835. https://doi.org/10.3390/vaccines13080835

