A High-Throughput and Robust Relative Potency Assay Measuring Human Cytomegalovirus Infection in Epithelial Cells for Vaccine Development
Abstract
1. Introduction
2. Materials and Methods
2.1. Cell Maintenance
2.2. HCMV Samples
2.3. Cell Plating and Infection
2.4. Immunostaining and Imaging
2.5. Assay Automation
2.6. Data Analysis
2.7. Statistics
3. Results
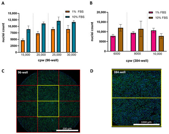
3.1. Cell Density and Serum Optimization
3.2. Infection Time and Cell Age Evaluation
3.3. Variance Component Analysis
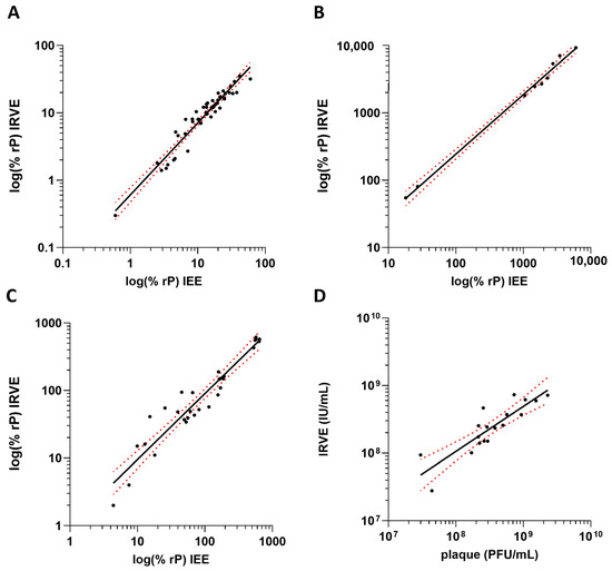
3.4. Correlation to IEE and Plaque Assays
3.5. Vaccine Development Case Studies
3.6. Assay Performance Monitoring
4. Discussion
4.1. Cell-Based Assay Scaling Considerations (96-Well vs. 384-Well)
4.2. Minimizing Sources of Cell-Based Potency Assay Variability
4.2.1. ARPE-19 Cell Density Alters HCMV Infectability
4.2.2. FBS Inhibits HCMV Infection in ARPE-19 Cells
4.2.3. IRVE Demonstrates Robustness Across Different Infection Times
4.2.4. Limiting ARPE-19 Cell Age Improves Assay Repeatability
4.2.5. IRVE Variance Is Dependent on HCMV Vaccine Sample Type
4.3. IRVE Correlates to IEE and Plaque
4.4. Established IRVE Assay Demonstrates Ruggedness
5. Conclusions
Supplementary Materials
Author Contributions
Funding
Institutional Review Board Statement
Informed Consent Statement
Data Availability Statement
Acknowledgments
Conflicts of Interest
Abbreviations
| HCMV | Human cytomegalovirus |
| ANOVA | Analysis of variance |
| ARPE | Arising retinal pigment epithelia |
| ATCC | American type culture collection |
| Chrom | Chromatography |
| CO2 | Carbon dioxide |
| CV | CV |
| Cpw | Cells per well |
| DAPI | 4′,6-diamidino-2-phenylindole |
| DMEM/F-12 | Dulbecco’s Modification of Eagle’s Medium and Ham’s F-12 nutrient |
| DNA | Deoxyribonucleic acid |
| DS | Drug substance |
| DP | Drug product |
| DPI | Days post-infection |
| ED50 | Half maximal effective dilution |
| FBS | Fetal bovine serum |
| FOV | Field of view |
| GFP | Green fluorescent protein |
| gH | Glycoprotein H |
| h | Hour |
| HCMV | Human cytomegalovirus |
| IE1 | Immediate Early 1 |
| IU | Infectious unit |
| IRVE | Imaging of Relative Viral Expression |
| IEE | Infectivity of Early Gene Expression |
| Liq | Liquid |
| Lyo | Lyophilized |
| Min | Minute |
| P | Passage |
| PBS | Phosphate-buffered saline |
| PC | Positive control |
| Pen/Strep | Penicillin/Streptomycin |
| PFU | Plaque forming unit |
| RH | Relative humidity |
| rP | Relative potency |
| SD | Standard deviation |
| t | Time point |
| TCID50 | Tissue culture infectious dose 50 |
| VCA | Variance component analysis |
| v/v | Volume to volume ratio |
| Wk | Week |
References
- Shang, Z.; Li, X. Human Cytomegalovirus: Pathogenesis, Prevention, and Treatment. Mol. Biomed. 2024, 5, 61. [Google Scholar] [CrossRef] [PubMed]
- Kenneson, A.; Cannon, M.J. Review and Meta-Analysis of the Epidemiology of Congenital Cytomegalovirus (CMV) Infection. Rev. Med. Virol. 2007, 17, 253–276. [Google Scholar] [CrossRef] [PubMed]
- Krause, P.R.; Bialek, S.R.; Boppana, S.B.; Griffiths, P.D.; Laughlin, C.A.; Ljungman, P.; Mocarski, E.S.; Pass, R.F.; Read, J.S.; Schleiss, M.R.; et al. Priorities for CMV Vaccine Development. Vaccine 2014, 32, 4–10. [Google Scholar] [CrossRef] [PubMed]
- Stratton, K.R.; Durch, J.S.; Robert, S. Vaccines for the 21st Century; National Academies Press: Washington, DC, USA, 2000; ISBN 0309564433. [Google Scholar]
- Arvin, A.M.; Fast, P.; Myers, M.; Plotkin, S.; Rabinovich, R. Vaccine Development to Prevent Cytomegalovirus Disease: Report from the National Vaccine Advisory Committee. Clin. Infect. Dis. 2004, 39, 233–239. [Google Scholar] [CrossRef]
- Fu, T.M.; An, Z.; Wang, D. Progress on Pursuit of Human Cytomegalovirus Vaccines for Prevention of Congenital Infection and Disease. Vaccine 2014, 32, 2525–2533. [Google Scholar] [CrossRef]
- Fouts, A.E.; Chan, P.; Stephan, J.-P.; Vandlen, R.; Feierbach, B. Antibodies against the GH/GL/UL128/UL130/UL131 Complex Comprise the Majority of the Anti-Cytomegalovirus (Anti-CMV) Neutralizing Antibody Response in CMV Hyperimmune Globulin. J. Virol. 2012, 86, 7444–7447. [Google Scholar] [CrossRef]
- Tang, Y.D.; Li, Y.; Cai, X.H.; Yin, X. Viral Live-Attenuated Vaccines (LAVs): Past and Future Directions. Adv. Sci. 2024, 12, e2407241. [Google Scholar] [CrossRef]
- Pollard, A.J.; Bijker, E.M. A Guide to Vaccinology: From Basic Principles to New Developments. Nat. Rev. Immunol. 2021, 21, 83–100. [Google Scholar] [CrossRef]
- Fu, T.M.; Wang, D.; Freed, D.C.; Tang, A.; Li, F.; He, X.; Cole, S.; Dubey, S.; Finnefrock, A.C.; ter Meulen, J.; et al. Restoration of Viral Epithelial Tropism Improves Immunogenicity in Rabbits and Rhesus Macaques for a Whole Virion Vaccine of Human Cytomegalovirus. Vaccine 2012, 30, 7469–7474. [Google Scholar] [CrossRef]
- Wang, D.; Freed, D.C.; He, X.; Li, F.; Tang, A.; Cox, K.S.; Dubey, S.A.; Cole, S.; Medi, M.B.; Liu, Y.; et al. A Replication-Defective Human Cytomegalovirus Vaccine for Prevention of Congenital Infection. Sci. Transl. Med. 2016, 8, 362ra145. [Google Scholar] [CrossRef]
- Li, L.; Freed, D.C.; Liu, Y.; Li, F.; Barrett, D.F.; Xiong, W.; Ye, X.; Adler, S.P.; Rupp, R.E.; Wang, D.; et al. A Conditionally Replication-Defective Cytomegalovirus Vaccine Elicits Potent and Diverse Functional Monoclonal Antibodies in a Phase I Clinical Trial. NPJ Vaccines 2021, 6, 79. [Google Scholar] [CrossRef] [PubMed]
- Verch, T.; Trausch, J.J.; Shank-Retzlaff, M. Principles of Vaccine Potency Assays. Bioanalysis 2018, 10, 163–180. [Google Scholar] [CrossRef]
- Tyl, M.D.; Betsinger, C.N.; Cristea, I.M. Virus–Host Protein Interactions as Footprints of Human Cytomegalovirus Replication. Curr. Opin. Virol. 2022, 52, 135–147. [Google Scholar] [CrossRef]
- Jean Beltran, P.M.; Cristea, I.M. The Life Cycle and Pathogenesis of Human Cytomegalovirus Infection: Lessons from Proteomics. Expert Rev. Proteom. 2014, 11, 697–711. [Google Scholar] [CrossRef]
- Torres, L.; Tang, Q. Immediate-Early (IE) Gene Regulation of Cytomegalovirus: IE1- and Pp71-Mediated Viral Strategies against Cellular Defenses. Virol. Sin. 2014, 29, 343. [Google Scholar] [CrossRef]
- Boeckh, M.; Boivin, G. Quantitation of Cytomegalovirus: Methodologic Aspects and Clinical Applications. Clin. Microbiol. Rev. 1998, 11, 533–554. [Google Scholar] [CrossRef]
- Stein, K.R.; Gardner, T.J.; Hernandez, R.E.; Kraus, T.A.; Duty, J.A.; Ubarretxena-Belandia, I.; Moran, T.M.; Tortorella, D. CD46 Facilitates Entry and Dissemination of Human Cytomegalovirus. Nat. Commun. 2019, 10, 2699. [Google Scholar] [CrossRef]
- Song, B.; Sheng, X.; Justice, J.L.; Lum, K.K.; Metzger, P.J.; Cook, K.C.; Kostas, J.C.; Cristea, I.M. Intercellular Communication within the Virus Microenvironment Affects the Susceptibility of Cells to Secondary Viral Infections. Sci. Adv. 2023, 9, eadg3433. [Google Scholar] [CrossRef]
- Wang, Y.; Troutman, M.C.; Hofmann, C.; Gonzalez, A.; Song, L.; Levin, R.; Pixley, H.Y.; Kearns, K.; DePhillips, P.; Loughney, J.W. Fully Automated High-Throughput Immuno-ΜPlaque Assay for Live-Attenuated Tetravalent Dengue Vaccine Development. Front. Immunol. 2024, 15, 1356600. [Google Scholar] [CrossRef]
- Joelsson, D.; Gates, I.V.; Pacchione, D.; Wang, C.J.; Bennett, P.S.; Zhang, Y.; Mcmackin, J.; Frey, T.; Brodbeck, K.C.; Baxter, H.; et al. Rapid Automation of a Cell-Based Assay Using a Modular Approach: Case Study of a Flow-Based Varicella Zoster Virus Infectivity Assay. J. Virol. Methods 2010, 166, 1–11. [Google Scholar] [CrossRef]
- Loughney, J.W.; Rustandi, R.R.; Wang, D.; Troutman, M.C.; Dick, L.W.; Li, G.; Liu, Z.; Li, F.; Freed, D.C.; Price, C.E.; et al. Soluble Human Cytomegalovirus GH/GL/PUL128–131 Pentameric Complex, but Not GH/GL, Inhibits Viral Entry to Epithelial Cells and Presents Dominant Native Neutralizing Epitopes. J. Biol. Chem. 2015, 290, 15985. [Google Scholar] [CrossRef] [PubMed]
- Fink, M.; Cannon, E.M.; Hofmann, C.; Patel, N.; Pauley, C.; Troutman, M.; Rustandi, R.R.; Shank-Retzlaff, M.; Loughney, J.; Verch, T. Monoclonal Antibody Reagent Stability and Expiry Recommendation Combining Experimental Data with Mathematical Modeling. AAPS J. 2020, 22, 1–11. [Google Scholar] [CrossRef] [PubMed]
- Spatafore, D.; Warakomski, D.; Hofmann, C.; Christanti, S.; Wagner, J.M. Investigation into the Use of Gamma Irradiated Cytodex-1 Microcarriers to Produce a Human Cytomegalovirus (HCMV) Vaccine Candidate in Epithelial Cells. J. Biotechnol. 2023, 365, 62–71. [Google Scholar] [CrossRef] [PubMed]
- Kristopeit, A.; Konietzko, J.; Ma, W.; Phillips, K.; Swartz, A.; Wang, S.-C.; Wenger, M.D.; Woodling, M.; Matos, T.U.S. Scalable Chromatography Process for Purification of Human Cytomegalovirus. Application No.#20250011732, 9 January 2025. [Google Scholar]
- Grigorov, B.; Rabilloud, J.; Lawrence, P.; Gerlier, D. Rapid Titration of Measles and Other Viruses: Optimization with Determination of Replication Cycle Length. PLoS ONE 2011, 6, e24135. [Google Scholar] [CrossRef]
- An, W.F.; Tolliday, N. Cell-Based Assays for High-Throughput Screening. Mol. Biotechnol. 2010, 45, 180–186. [Google Scholar] [CrossRef]
- Michelini, E.; Cevenini, L.; Mezzanotte, L.; Coppa, A.; Roda, A. Cell-Based Assays: Fuelling Drug Discovery. Anal. Bioanal. Chem. 2010, 398, 227–238. [Google Scholar] [CrossRef]
- Ren, S.; Frymier, P.D. Reducing Bioassay Variability by Identifying Sources of Variation and Controlling Key Parameters in Assay Protocol. Chemosphere 2004, 57, 81–90. [Google Scholar] [CrossRef]
- Altschuler, S.J.; Wu, L.F. Cellular Heterogeneity: When Do Differences Make a Difference? Cell 2010, 141, 559. [Google Scholar] [CrossRef]
- Kærn, M.; Elston, T.C.; Blake, W.J.; Collins, J.J. Stochasticity in Gene Expression: From Theories to Phenotypes. Nat. Rev. Genet. 2005, 6, 451–464. [Google Scholar] [CrossRef]
- Snijder, B.; Sacher, R.; Rämö, P.; Damm, E.M.; Liberali, P.; Pelkmans, L. Population Context Determines Cell-to-Cell Variability in Endocytosis and Virus Infection. Nature 2009, 461, 520–523. [Google Scholar] [CrossRef]
- Kavaliauskiene, S.; Nymark, C.M.; Bergan, J.; Simm, R.; Sylvänne, T.; Simolin, H.; Ekroos, K.; Skotland, T.; Sandvig, K. Cell Density-Induced Changes in Lipid Composition and Intracellular Trafficking. Cell. Mol. Life Sci. 2014, 71, 1097–1116. [Google Scholar] [CrossRef] [PubMed]
- Golconda, P.; Andrade-Medina, M.; Oberstein, A. Subconfluent ARPE-19 Cells Display Mesenchymal Cell-State Characteristics and Behave like Fibroblasts, Rather Than Epithelial Cells, in Experimental HCMV Infection Studies. Viruses 2024, 16, 49. [Google Scholar] [CrossRef]
- Nims, R.W.; Harbell, J.W. Best Practices for the Use and Evaluation of Animal Serum as a Component of Cell Culture Medium. Vitr. Cell. Dev. Biol.-Anim. 2017, 53, 682–690. [Google Scholar] [CrossRef]
- Liu, S.; Yang, W.; Li, Y.; Sun, C. Fetal Bovine Serum, an Important Factor Affecting the Reproducibility of Cell Experiments. Sci. Rep. 2023, 13, 1–8. [Google Scholar] [CrossRef]
- Hossain, M.J.; Mori, I.; Dong, L.; Liu, B.; Kimura, Y. Fetal Calf Serum Inhibits Virus Genome Expression in Madin-Darby Canine Kidney Cells Persistently Infected with Influenza a Virus. Med. Microbiol. Immunol. 2008, 197, 21–27. [Google Scholar] [CrossRef]
- Iki, S.; Yokota, S.I.; Okabayashi, T.; Yokosawa, N.; Nagata, K.; Fujii, N. Serum-Dependent Expression of Promyelocytic Leukemia Protein Suppresses Propagation of Influenza Virus. Virology 2005, 343, 106–115. [Google Scholar] [CrossRef]
- Qin, Z.L.; Ju, H.P.; Liu, Y.; Gao, T.T.; Wang, W.B.; Aurelian, L.; Zhao, P.; Qi, Z.T. Fetal Bovine Serum Inhibits Hepatitis C Virus Attachment to Host Cells. J. Virol. Methods 2013, 193, 261–269. [Google Scholar] [CrossRef]
- Morizono, K.; Xie, Y.; Olafsen, T.; Lee, B.; Dasgupta, A.; Wu, A.M.; Chen, I.S.Y. The Soluble Serum Protein Gas6 Bridges Virion Envelope Phosphatidylserine to the TAM Receptor Tyrosine Kinase Axl to Mediate Viral Entry. Cell Host Microbe 2011, 9, 286–298. [Google Scholar] [CrossRef]
- Tang, A.; Li, F.; Freed, D.C.; Finnefrock, A.C.; Casimiro, D.R.; Wang, D.; Fu, T.M. A Novel High-Throughput Neutralization Assay for Supporting Clinical Evaluations of Human Cytomegalovirus Vaccines. Vaccine 2011, 29, 8350–8356. [Google Scholar] [CrossRef]
- Postnikova, E.; Cong, Y.; DeWald, L.E.; Dyall, J.; Yu, S.; Hart, B.J.; Zhou, H.; Gross, R.; Logue, J.; Cai, Y.; et al. Testing Therapeutics in Cell-Based Assays: Factors That Influence the Apparent Potency of Drugs. PLoS ONE 2018, 13, e194880. [Google Scholar] [CrossRef]
- Samuel, W.; Jaworski, C.; Postnikova, O.A.; Kutty, R.K.; Duncan, T.; Tan, L.X.; Poliakov, E.; Lakkaraju, A.; Redmond, T.M. Appropriately Differentiated ARPE-19 Cells Regain Phenotype and Gene Expression Profiles Similar to Those of Native RPE Cells. Mol. Vis. 2017, 23, 60–89. [Google Scholar] [PubMed]







Disclaimer/Publisher’s Note: The statements, opinions and data contained in all publications are solely those of the individual author(s) and contributor(s) and not of MDPI and/or the editor(s). MDPI and/or the editor(s) disclaim responsibility for any injury to people or property resulting from any ideas, methods, instructions or products referred to in the content. |
© 2025 by the authors. Licensee MDPI, Basel, Switzerland. This article is an open access article distributed under the terms and conditions of the Creative Commons Attribution (CC BY) license (https://creativecommons.org/licenses/by/4.0/).
Share and Cite
Smiddy, N.M.; Patel, N.; Troutman, M.C.; Kearns, K.M.; Davis, Z.P.; Adams, C.S.; Hofmann, C.; Warakomski, D.J.; Davis, H.; Spatafore, D.; et al. A High-Throughput and Robust Relative Potency Assay Measuring Human Cytomegalovirus Infection in Epithelial Cells for Vaccine Development. Vaccines 2025, 13, 626. https://doi.org/10.3390/vaccines13060626
Smiddy NM, Patel N, Troutman MC, Kearns KM, Davis ZP, Adams CS, Hofmann C, Warakomski DJ, Davis H, Spatafore D, et al. A High-Throughput and Robust Relative Potency Assay Measuring Human Cytomegalovirus Infection in Epithelial Cells for Vaccine Development. Vaccines. 2025; 13(6):626. https://doi.org/10.3390/vaccines13060626
Chicago/Turabian StyleSmiddy, Nicole M., Nisarg Patel, Matthew C. Troutman, Kristine M. Kearns, Zachary P. Davis, Christopher S. Adams, Carl Hofmann, Donald J. Warakomski, Harrison Davis, Daniel Spatafore, and et al. 2025. "A High-Throughput and Robust Relative Potency Assay Measuring Human Cytomegalovirus Infection in Epithelial Cells for Vaccine Development" Vaccines 13, no. 6: 626. https://doi.org/10.3390/vaccines13060626
APA StyleSmiddy, N. M., Patel, N., Troutman, M. C., Kearns, K. M., Davis, Z. P., Adams, C. S., Hofmann, C., Warakomski, D. J., Davis, H., Spatafore, D., Kristopeit, A., DePhillips, P., & Loughney, J. W. (2025). A High-Throughput and Robust Relative Potency Assay Measuring Human Cytomegalovirus Infection in Epithelial Cells for Vaccine Development. Vaccines, 13(6), 626. https://doi.org/10.3390/vaccines13060626

