Parental Barriers and Sociodemographic Disparities in Childhood Vaccination Post-COVID-19 in Tennessee
Abstract
1. Introduction
2. Materials and Methods
2.1. Survey Methods
2.2. Measures
2.2.1. Parental Vaccine Barriers
2.2.2. Parent-Reported Vaccine Status
2.2.3. Sociodemographic Variables
2.3. Statistical Analyses
3. Results
3.1. Participants
3.2. Parental Barriers to Childhood Vaccination in Tennessee
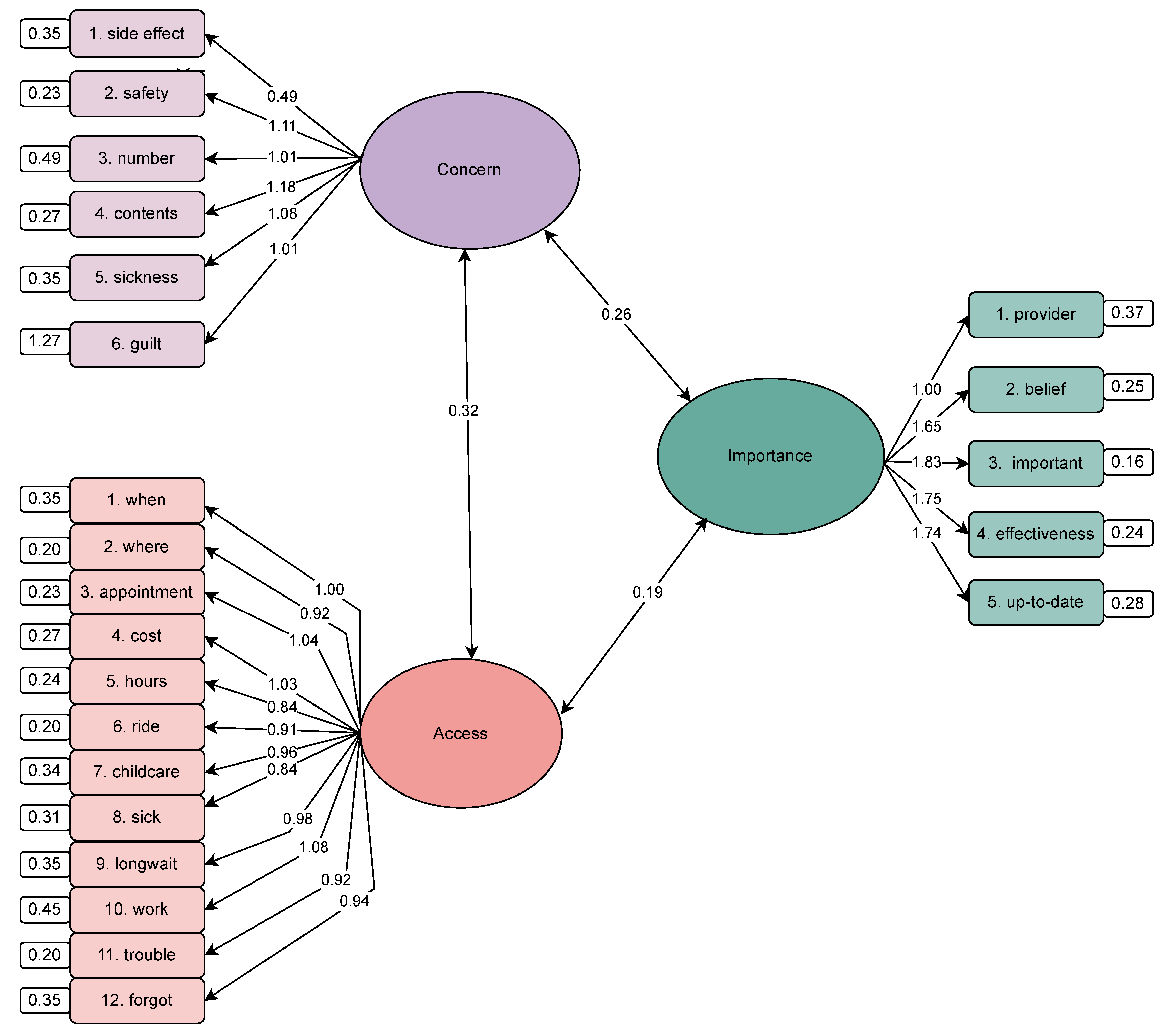
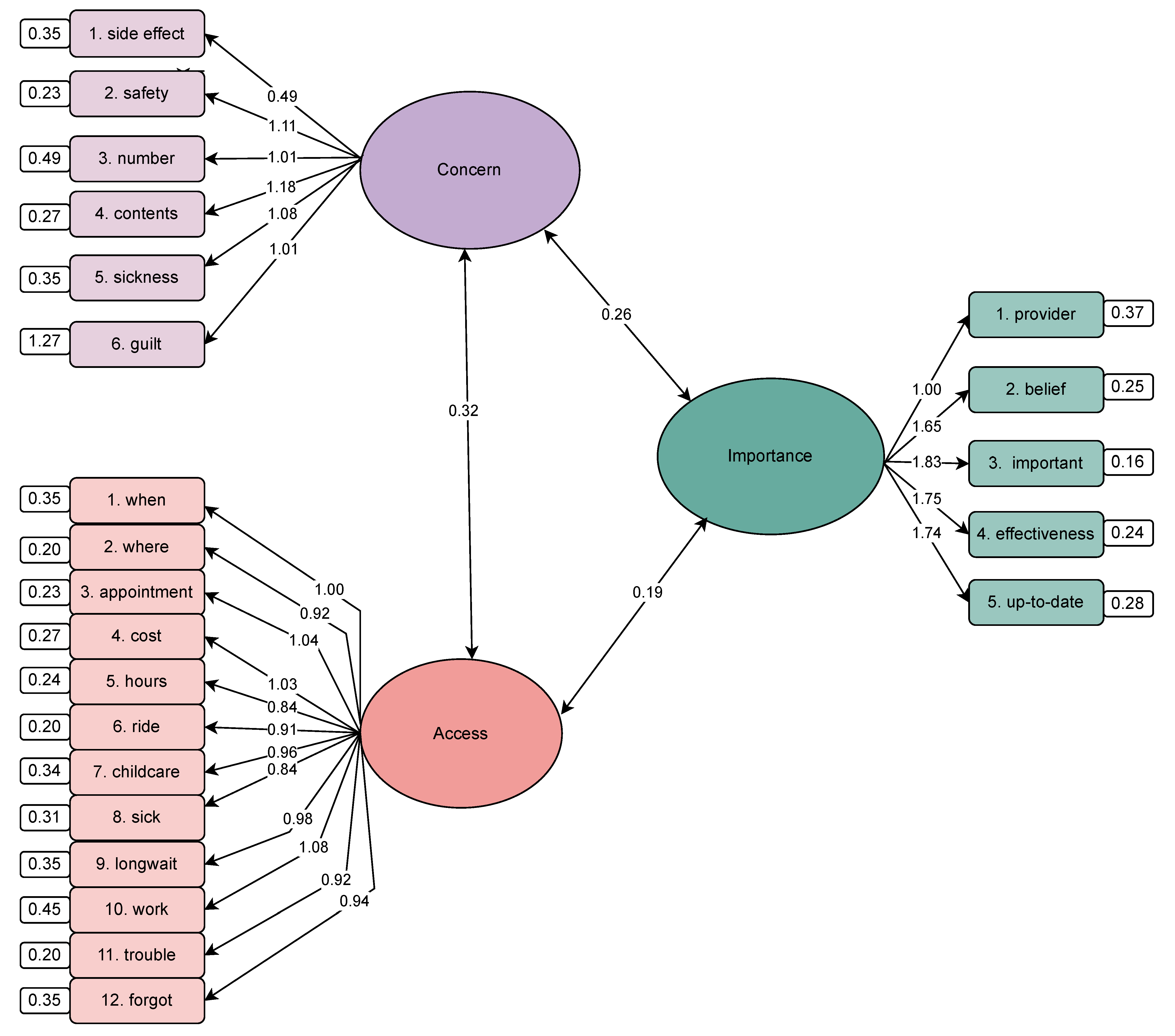
3.3. Confirmatory Factor Analysis
3.4. Disparities of Vaccine Barriers Among Different Sociodemographic Groups in Tennessee
3.5. Association Between Categories of Parental Vaccine Barriers and Parent-Reported Up-to-Date Vaccination Status
4. Discussion
4.1. Parental Barriers to Childhood Vaccination
4.2. Disparities in Childhood Vaccine Barriers Across Sociodemographic Groups
4.3. Association Between Childhood Vaccine Barriers and Vaccination Status
4.4. Limitations and Areas for Future Work
5. Conclusions
Author Contributions
Funding
Institutional Review Board Statement
Informed Consent Statement
Data Availability Statement
Acknowledgments
Conflicts of Interest
References
- Zhang, H.; Patenaude, B.; Zhang, H.; Jit, M.; Fang, H. Global vaccine coverage and childhood survival estimates: 1990–2019. Bull. World Health Organ. 2024, 102, 276–287. [Google Scholar] [CrossRef] [PubMed]
- Santoli, J.M. Effects of the Covid-19 pandemic on routine pediatric vaccine ordering and administration—United States, 2020. MMWR Morb. Mortal. Wkly. Rep. 2020, 69, 591–593. [Google Scholar] [CrossRef]
- Walker, B.; Anderson, A.; Stoecker, C.; Shao, Y.; LaVeist, T.A.; Callison, K. COVID-19 and routine childhood and adolescent immunizations: Evidence from Louisiana Medicaid. Vaccine 2022, 40, 837–840. [Google Scholar] [CrossRef] [PubMed]
- Daley, M.F.; Clarke, C.L.; Glanz, J.M.; Albers, A.N.; Michels, S.Y.; Freeman, R.E.; Newcomer, S.R. National trends in patterns of under-vaccination in early childhood: National Immunization Survey-Child, United States, 2011–2021. Expert. Rev. Vaccines 2024, 23, 740–749. [Google Scholar] [CrossRef]
- TN Department of Health. Immunization Coverage Rate Dashboards. TennIIS Reported Data. Available online: https://www.tn.gov/health/cedep/immunization-program/ip/immunization-fact-sheet/coverage-rate-dashboard.html (accessed on 14 April 2025).
- America’s Health Rankings|AHR. (n.d.). America’s Health Rankings. Available online: https://www.americashealthrankings.org/explore/states/TN (accessed on 22 December 2024).
- CDC. Measles Cases and Outbreaks. Measles. Available online: https://www.cdc.gov/measles/data-research/index.html (accessed on 10 September 2024).
- Thakur, M.; Zhou, R.; Mohan, M.; Marathe, A.; Chen, J.; Hoops, S.; Machi, D.; Lewis, B.; Vullikanti, A. COVID’s collateral damage: Likelihood of measles resurgence in the United States. BMC Infect. Dis. 2022, 22, 743. [Google Scholar] [CrossRef]
- Gust, D.; Brown, C.; Sheedy, K.; Hibbs, B.; Weaver, D.; Nowak, G. Immunization Attitudes and Beliefs Among Parents: Beyond a Dichotomous Perspective. Am. J. Health Behav. 2005, 29, 81–92. [Google Scholar] [CrossRef]
- Ajzen, I.; Madden, T.J. Prediction of goal-directed behavior: Attitudes, intentions, and perceived behavioral control. J. Exp. Social Psychol. 1986, 22, 453–474. [Google Scholar] [CrossRef]
- Niederhauser, V.P. Measuring parental barriers to childhood immunizations: The development and validation of the searching for hardships and obstacles to shots (SHOTS) instrument. J. Nurs. Meas. 2010, 18, 26–35. [Google Scholar] [CrossRef]
- Olusanya, O.A.; Bednarczyk, R.A.; Davis, R.L.; Shaban-Nejad, A. Addressing Parental Vaccine Hesitancy and Other Barriers to Childhood/Adolescent Vaccination Uptake During the Coronavirus (COVID-19) Pandemic. Front. Immunol. 2021, 12, 663074. [Google Scholar] [CrossRef]
- Baah, F.O.; Teitelman, A.M.; Riegel, B. Marginalization: Conceptualizing patient vulnerabilities in the framework of social determinants of health-An integrative review. Nurs. Inq. 2019, 26, e12268. [Google Scholar] [CrossRef]
- Ho, I.K.; Sheldon, T.A.; Botelho, E. Medical mistrust among women with intersecting marginalized identities: A scoping review. Ethn. Health 2022, 27, 1733–1751. [Google Scholar] [CrossRef]
- Albers, A.N.; Thaker, J.; Newcomer, S.R. Barriers to and facilitators of early childhood immunization in rural areas of the United States: A systematic review of the literature. Prev. Med. Rep. 2022, 27, 101804. [Google Scholar] [CrossRef]
- Cagnotta, C.; Lettera, N.; Cardillo, M.; Pirozzi, D.; Catalán-Matamoros, D.; Capuano, A.; Scavone, C. Parental vaccine hesitancy: Recent evidences support the need to implement targeted communication strategies. J. Infect. Public Health 2025, 18, 102648. [Google Scholar] [CrossRef] [PubMed]
- Willis, D.E.; Andersen, J.A.; Bryant-Moore, K.; Selig, J.P.; Long, C.R.; Felix, H.C.; Curran, G.M.; McElfish, P.A. COVID-19 vaccine hesitancy: Race/ethnicity, trust, and fear. Clin. Transl. Sci. 2021, 14, 2200–2207. [Google Scholar] [CrossRef] [PubMed]
- Opel, D.J.; Brewer, N.T.; Buttenheim, A.M.; Callaghan, T.; Carpiano, R.M.; Clinton, C.; Elharake, J.A.; Flowers, L.C.; Galvani, A.P.; Hotez, P.J.; et al. The legacy of the COVID-19 pandemic for childhood vaccination in the USA. Lancet 2023, 401, 75–78. [Google Scholar] [CrossRef] [PubMed]
- Austin, E.W.; Borah, P.; Domgaard, S. COVID-19 disinformation and political engagement among communities of color: The role of media literacy. Harv. Kennedy Sch. Misinf. Rev. 2021, 1, 1–15. [Google Scholar] [CrossRef]
- Kennedy, J. Vaccine Hesitancy: A Growing Concern. Pediatr. Drugs 2020, 22, 105–111. [Google Scholar] [CrossRef]
- Shen, S.C.; Dubey, V. Addressing vaccine hesitancy: Clinical guidance for primary care physicians working with parents. Can. Fam. Physician 2019, 65, 175–181. [Google Scholar]
- Ota, M.O.C.; Badur, S.; Romano-Mazzotti, L.; Friedland, L.R. Impact of COVID-19 pandemic on routine immunization. Ann. Med. 2024, 53, 2286–2297. [Google Scholar] [CrossRef]
- Kaufman, J.; Tuckerman, J.; Bonner, C.; Durrheim, D.N.; Costa, D.; Trevena, L.; Thomas, S.; Danchin, M. Parent-level barriers to uptake of childhood vaccination: A global overview of systematic reviews. BMJ Glob. Health 2021, 6, e006860. [Google Scholar] [CrossRef]
- Cunniff, L.; Alyanak, E.; Fix, A.; Novak, M.; Peterson, M.; Mevis, K.; Eiden, A.L.; Bhatti, A. The impact of the COVID-19 pandemic on vaccination uptake in the United States and strategies to recover and improve vaccination rates: A review. Hum. Vaccines Immunother. 2023, 19, 2246502. [Google Scholar] [CrossRef] [PubMed]
- Kuehn, M.; LaMori, J.; DeMartino, J.K.; Mesa-Frias, M.; Doran, J.; Korrapati, L.; Bhojwani, R.; Lefebvre, P.; Kirson, N. Assessing barriers to access and equity for COVID-19 vaccination in the US. BMC Public Health 2022, 22, 2263. [Google Scholar] [CrossRef] [PubMed]
- National Vaccine Advisory Committee [NVAC]. Advancing Immunization Equity: Recommendations from the National Vaccine Advisory Committee; National Vaccine Advisory Committee [NVAC]: Washington, DC, USA, 2021.
- Nguyen, K.H.; Nguyen, K.; Mansfield, K.; Allen, J.D.; Corlin, L. Child and adolescent COVID-19 vaccination status and reasons for non-vaccination by parental vaccination status. Public Health 2022, 209, 82–89. [Google Scholar] [CrossRef]
- Priday, A.; Clemons, J.; Krishnan, T.; Gillard-Tito, S.; McAra-Couper, J. Women’s knowledge, attitudes and access to vaccines in pregnancy: A South Auckland study. N. Z. Coll. Midwives J. 2023, 59, 14–20. [Google Scholar] [CrossRef]
- Niederhauser, V.; Johnson, M.; Tavakoli, A.S. Vaccines4Kids: Assessing the impact of text message reminders on immunization rates in infants. Vaccine 2015, 33, 2984–2989. [Google Scholar] [CrossRef] [PubMed]
- Hobani, F.; Alharbi, M. A Psychometric Study of the Arabic Version of the “Searching for Hardships and Obstacles to Shots (SHOT)” Instrument for Use in Saudi Arabia. Vaccines 2024, 12, 391. [Google Scholar] [CrossRef]
- Center for Disease Control [CDC]. Recommended Immunizations. Vaccines & Immunizations. Available online: https://www.cdc.gov/vaccines/imz-schedules/child-easyread.html (accessed on 21 January 2025).
- Mical, R.; Martin-Velez, J.; Blackstone, T.; Derouin, A. Vaccine Hesitancy in Rural Pediatric Primary Care. J. Pediatr. Health Care 2021, 35, 16–22. [Google Scholar] [CrossRef]
- Santibanez, T.A.; Nguyen, K.H.; Greby, S.M.; Fisher, A.; Scanlon, P.; Bhatt, A.; Srivastav, A.; Singleton, J.A. Parental Vaccine Hesitancy and Childhood Influenza Vaccination. Pediatrics 2020, 146, e2020007609. [Google Scholar] [CrossRef]
- Enyinnaya, J.C.; Anderson, A.A.; Kelp, N.C.; Long, M.; Duncan, C.G. The Social Ecology of Health Beliefs and Misinformation Framework: Examining the impact of misinformation on vaccine uptake through individual and sociological factors. Vaccine 2024, 42, 455–463. [Google Scholar] [CrossRef]
- CDC. CDC’s State of Vaccine Confidence Insights Report; (No. Quarter 4 Report); CDC: Atlanta, GA, USA, 2023. Available online: https://archive.cdc.gov/#/details?url=https://www.cdc.gov/vaccines/covid-19/downloads/SoVC-Quarter-4-2022.pdf (accessed on 22 September 2024).
- Vashist, K.; Yankey, D.; Elam-Evans, L.D.; Mu, Y.; Valier, M.R.; Pingali, C.; Hill, H.A.; Santibanez, T.A.; Singleton, J.A. Changes in vaccine hesitancy among parents of children aged 6 months–17 Years, National Immunization Surveys, 2019–2022. Vaccine 2024, 42, 125989. [Google Scholar] [CrossRef]
- Radley, D.C.; Baumgartner, J.C.; Collins, S.R.; Zephyrin, L.C.; Schneider, E.C. Achieving Racial and Ethnic Equity in U.S. Health Care. Commonw. Fund. 2021. [Google Scholar] [CrossRef]
- Silver, E.R.; Fink, L.; Baylis, K.R.; Faust, R.A.; Guzman, K.; Hribar, C.; Martin, L.; Navin, M.C. Challenging the ’acceptable option’: Public health’s advocacy for continued care in the case of pediatric vaccine refusal. Vaccine 2024, 42, 126144. [Google Scholar] [CrossRef] [PubMed]
- Cogordan, C.; Fressard, L.; Ramalli, L.; Rebaudet, S.; Malfait, P.; Dutrey-Kaiser, A.; Attalah, Y.; Roy, D.; Berthiaume, P.; Gagneur, A.; et al. Motivational interview-based health mediator interventions increase intent to vaccinate among disadvantaged individuals. Hum. Vaccines Immunother. 2023, 19, 2261687. [Google Scholar] [CrossRef]
- Kaufman, J.; Ryan, R.; Walsh, L.; Horey, D.; Leask, J.; Robinson, P.; Hill, S. Face-to-face interventions for informing or educating parents about early childhood vaccination. Cochrane Database Syst. Rev. 2018, 5, CD010038. [Google Scholar] [CrossRef] [PubMed]
- Sowell, E.; Niederhauser, V.; Allen, C.; Regmi, S.; Gaylord, N.; Jones, B. Rebuilding vaccine trust in the aging by deploying community registered nurse navigators across Tennessee. In APHA 2024 Annual Meeting and Expo; APHA: Washinhton, DC, USA, 2024; Available online: https://apha.confex.com/apha/2024/meetingapp.cgi/Paper/553717 (accessed on 24 February 2024).
- Wilson, O.F.; Mote, S.L.; Morse, B.L. Addressing Vaccine Hesitancy Among Students and Families: Interventions for School Nurses. NASN Sch. Nurse 2023, 38, 146–154. [Google Scholar] [CrossRef]
- Privor-Dumm, L.; King, T. Community-based Strategies to Engage Pastors Can Help Address Vaccine Hesitancy and Health Disparities in Black Communities. J. Health Commun. 2020, 25, 827–830. [Google Scholar] [CrossRef]
- Ndugga, N.; Hill, L.; Artiga, S. ACCESS TO AND USE OF CARE—Key Data on Health and Health Care by Race and Ethnicity. KFF. Available online: https://www.kff.org/key-data-on-health-and-health-care-by-race-and-ethnicity/?entry=health-coverage-access-to-and-use-of-care-access-to-and-use-of-care (accessed on 21 May 2024).
- Baptiste, D.; Caviness-Ashe, N.; Josiah, N.; Commodore-Mensah, Y.; Arscott, J.; Wilson, P.R.; Starks, S. Henrietta Lacks and America’s dark history of research involving African Americans. Nurs. Open 2022, 9, 2236–2238. [Google Scholar] [CrossRef]
- Sanchez, G.; Barreto, M.; Block, R.; Fernandez, H.; Foxworth, R. Discrimination in the healthcare system is leading to vaccination hesitancy. Brookings. Available online: https://www.brookings.edu/articles/discrimination-in-the-healthcare-system-is-leading-to-vaccination-hesitancy/ (accessed on 22 September 2024).
- CDC. Questionaires: Breastfeeding and Infant Feeding Practices. Available online: https://www.cdc.gov/breastfeeding/data/ifps/questionnaires.htm (accessed on 18 November 2022).
- Grant, R.; Gracy, D.; Goldsmith, G.; Sobelson, M.; Johnson, D. Transportation Barriers to Child Health Care Access Remain After Health Reform. JAMA Pediatr. 2014, 168, 385–386. [Google Scholar] [CrossRef] [PubMed]
- Weigel, P.A.M.; Ullrich, F.; Shane, D.M.; Mueller, K.J. Variation in Primary Care Service Patterns by Rural-Urban Location. J. Rural Health 2016, 32, 196–203. [Google Scholar] [CrossRef]
- Roozenbeek, J.; van der Linden, S.; Goldberg, B.; Rathje, S.; Lewandowsky, S. Psychological inoculation improves resilience against misinformation on social media. Sci. Adv. 2022, 8, eabo6254. [Google Scholar] [CrossRef]
- Zhou, F.; Jatlaoui, T.C.; Leidner, A.J.; Carter, R.J.; Dong, X.; Santoli, J.M.; Stokley, S.; Daskalakis, D.C.; Peacock, G. Health and economic benefits of routine childhood immunizations in the era of the Vaccines for Children program—United States, 1994-2023. MMWR Morb. Mortal. Wkly. Rep. 2024, 73, 682–685. [Google Scholar] [CrossRef] [PubMed]
- United States Census Bureau. U.S. Census Tennessee. Available online: https://www.census.gov/quickfacts/fact/table/TN/PST045224 (accessed on 21 January 2025).

| Parental Barriers to Immunization | Mean | Standard Deviation | Cronbach’s Alpha | |
|---|---|---|---|---|
| A | Immunization Access | 0.941 | ||
| 1 | I couldn’t get time off from work | 0.39 | 0.97 | |
| 2 | I didn’t know when my child needed to get his/her shots | 0.33 | 0.87 | |
| 3 | The clinic wait was too long | 0.32 | 0.86 | |
| 4 | I just forgot | 0.29 | 0.83 | |
| 5 | I didn’t have someone to take care of my other children | 0.29 | 0.85 | |
| 6 | The clinic/facility wasn’t open at a time I could go | 0.28 | 0.82 | |
| 7 | My child was sick and could not get his/her shots | 0.28 | 0.77 | |
| 8 | There were no appointments available at the clinic for shots | 0.27 | 0.82 | |
| 9 | The shots cost too much | 0.23 | 0.79 | |
| 10 | Getting my child in for shots is too much trouble | 0.22 | 0.74 | |
| 11 | I didn’t know where to take my child to get his/her shots | 0.20 | 0.74 | |
| 12 | I didn’t have a ride to the clinic | 0.29 | 0.73 | |
| B | Immunization Concern | 0.943 | ||
| 1 | If something bad happened to my child after a shot, I would feel like it is my fault | 1.3 | 1.57 | |
| 2 | I worry about what’s in the shot | 0.96 | 1.36 | |
| 3 | I worry my child might get sick from the shot | 0.91 | 1.29 | |
| 4 | I worry about how safe shots are | 0.82 | 1.28 | |
| 5 | I worry about the number of shots my child gets at one time | 0.83 | 1.29 | |
| 6 | I’m scared of the side effects of the shots | 0.72 | 1.22 | |
| C | Immunization Importance | 0.920 | ||
| 1 | I don’t think the shots work to prevent diseases | 0.36 | 0.98 | |
| 2 | I don’t think keeping my child up to date on shots is important | 0.37 | 1.03 | |
| 3 | I don’t think kids’ shots are important | 0.36 | 1.0 | |
| 4 | I don’t believe in getting kids shots | 0.36 | 0.98 | |
| 5 | My health care provider told me NOT to get my child his/her shots | 0.21 | 0.77 | |
| Sociodemographic Variables | Total Frequency (%) a | Parent Reported Under Vaccinated Children (%) a |
|---|---|---|
| Total | 8954 (100) | 317 (3.5) |
| Age of youngest child | ||
| Early age (0–2 years) | 1667 (19.1) | 91 (5.5) |
| Preschool (3–6 years) | 3406 (38.9) | 113 (3.3) |
| School age (7–18 years) | 3677 (42) | 95 (2.6) |
| Education level of parents | ||
| Less than high school | 649 (7.3) | 32 (4.9) |
| High school graduate | 3543 (39.9) | 115 (3.2) |
| Some college | 2610 (29.4) | 82 (3.1) |
| College graduate | 2070 (23.3) | 79 (3.8) |
| Race | ||
| Non-Hispanic white | 7327 (82.4) | 230 (3.1) |
| Non-Hispanic Black | 707 (8) | 38 (5.4) |
| Hispanic | 714 (8) | 30 (4.2) |
| Asian/NHPI | 62 (0.7) | 6 (9.7) |
| b American Indian/Indigenous | 22 (0.2) | 1 (4.5) |
| Middle Eastern or North African | 16 (0.2) | 0 (0) |
| Other/Multiracial | 44 (0.5) | 6 (13.6) |
| Household income level | ||
| c Up to 20K (0–99% FPL) | 1664 (21.5) | 74 (4.4) |
| 21–40K (100–199% FPL) | 1753 (22.6) | 35 (2) |
| 41–75K (200–400% FPL) | 2308 (29.8) | 96 (4.2) |
| 76K and more (>400% FPL) | 2032 (26.2) | 64 (3.1) |
| Health insurance | ||
| Has insurance | 8312 (93.8) | 254 (3.1) |
| No insurance | 549 (6.2) | 55 (10) |
| Rurality | ||
| Non-metro | 4641 (51.9) | 159 (3.4) |
| Metro | 4307 (48.1) | 159 (3.4) |
| Sociodemographic Variables | Access Barrier | Concern Barrier | Importance Barrier | Total SHOT Score |
|---|---|---|---|---|
| Median (IQR, Mean) | Median (IQR, Mean) | Median (IQR, Mean) | Median (IQR, Mean) | |
| Age of youngest child | <0.001 * | 0.053 | 0.368 | 0.003 * |
| Early age (0–2 years) | 0 (0–3, 3.4) a | 2 (0–10, 5.9) | 0 (0–0, 1.8) | 4 (0–17, 11.1) a |
| Preschool (3–6 years) | 0 (0–3, 3.3) a | 2 (0–10, 5.4) | 0 (0–0, 1.6) | 4 (0–17, 10.3) a |
| School age (7–18 years) | 0 (0–3, 3.2) b | 2 (0–10, 5.4) | 0 (0–0, 1.6) | 4 (0–17, 10.2) b |
| Education level of parents | <0.001 * | 0.06 | <0.001 * | 0.023 * |
| Less than high school | 0 (0–4, 4.1) a | 1 (0–8, 5.0) | 0 (0–1, 1.9) a | 3 (0–16, 11.0) ab |
| High school graduate | 0 (0–3, 3.8) a | 2 (0–10, 5.7) | 0 (0–1, 1.9) a | 4 (0–16, 11.4) a |
| Some college | 0 (0–3, 3.1) b | 2 (0–9, 5.4) | 0 (0–0, 1.6) a | 4 (0–15, 10.2) ab |
| College graduate | 0 (0–2, 2.3) b | 2 (0–9, 5.3) | 0 (0–0, 1.3) b | 4 (0–13, 8.9) b |
| Race | <0.001 * | 0.006 * | <0.001 * | <0.001 * |
| Non-Hispanic white | 0 (0–2, 3.0) a | 2 (0–9, 5.4) a | 0 (0–12, 1.5) a | 4 (0–14, 10.0) a |
| Non-Hispanic Black | 0 (0–4, 4.5) b | 3 (0–11.8, 6.2) ab | 0 (0–2, 2.1) b | 4 (0–20, 12.8) b |
| Hispanic | 0 (0–5,4.7) c | 2 (0–9, 5.2) a | 0 (0–1, 2.1) b | 5.5 (0–17.8, 11.9) b |
| Asian/NHPI | 0 (0–10, 6.1) c | 4 (0–13, 7.3) ab | 0 (0–5.5, 3.4) c | 10 (0–27, 16.9) bc |
| d American Indian/Indigenous | 1 (0–5, 4.5) c | 4 (0.5–18.5, 8.2) ab | 0 (0–4.5, 2.8) bc | 5 (1.5–23.5, 15.5) bc |
| Middle Eastern or North African | 1.5 (0–11, 10.5) c | 3 (0–15.5, 7.3) ab | 0 (0–10.25, 4.9) c | 11.5 (0–22.5, 22.7) bc |
| Other/Multiracial | 4 (0–12, 7.7) c | 8 (0–20, 10) b | 0 (0–12, 5.8) c | 21 (1–40, 23.7) c |
| Household income level | <0.001 * | 0.062 | <0.001 * | <0.001 * |
| e Up to 20K (0–99% FPL) | 0 (0–4, 4.5) a | 2 (0–10, 5.6) | 0 (0–11, 2.2) a | 4 (0–16, 12.3) a |
| 21–40K (100–199% FPL) | 0 (0–5, 3.8) a | 2 (0–10, 5.6) | 0 (2–15, 1.7) b | 5 (0–18, 11.1) a |
| 41–75K (200–400% FPL) | 0 (0–2, 3.1) b | 2 (0–10, 5.7) | 0 (0–12, 1.6) b | 4 (0–15, 10.4) a |
| 76K and more (>400% FPL) | 0 (0–1, 2.1) c | 2 (0–9, 5.2) | 0 (0–10, 1.4) c | 3 (0–12, 8.7) b |
| Health insurance | <0.001 * | 0.441 | <0.001 * | 0.007 * |
| Has insurance | 0 (0–3, 3.2) | 2 (0–9, 5.5) | 0 (0–0, 1.6) | 4 (0–15, 10.4) |
| No insurance | 0 (0–4, 4.2) | 2 (0–10, 5.9) | 0 (0–3, 2.5) | 6 (0–20, 12.6) |
| Rurality | <0.001 * | 0.925 | 0.046 * | 0.089 |
| Non-metro | 0 (0–2, 3.1) | 2 (0–9, 5.5) | 0 (0–12, 1.6) | 4 (0–14, 10.2) |
| Metro | 0 (0–3, 3.6) | 2 (0–9, 5.6) | 0 (0–12, 1.8) | 4 (0–16, 10.9) |
| Parental Vaccine Barriers | B (Coefficient) | aPR | 95% CI | p-Value |
|---|---|---|---|---|
| Access Barrier | 0.001 | 1.001 | [1.00 1.002] | <0.001 |
| Concern Barrier | −0.002 | 0.998 | [0.997 0.998] | <0.001 * |
| Importance Barrier | −0.003 | 0.997 | [0.996 0.998] | <0.001 * |
Disclaimer/Publisher’s Note: The statements, opinions and data contained in all publications are solely those of the individual author(s) and contributor(s) and not of MDPI and/or the editor(s). MDPI and/or the editor(s) disclaim responsibility for any injury to people or property resulting from any ideas, methods, instructions or products referred to in the content. |
© 2025 by the authors. Licensee MDPI, Basel, Switzerland. This article is an open access article distributed under the terms and conditions of the Creative Commons Attribution (CC BY) license (https://creativecommons.org/licenses/by/4.0/).
Share and Cite
Regmi, S.; Sowell, E.; Allen, C.D.; Jones, B.E.; Gaylord, N.M.; Niederhauser, V. Parental Barriers and Sociodemographic Disparities in Childhood Vaccination Post-COVID-19 in Tennessee. Vaccines 2025, 13, 452. https://doi.org/10.3390/vaccines13050452
Regmi S, Sowell E, Allen CD, Jones BE, Gaylord NM, Niederhauser V. Parental Barriers and Sociodemographic Disparities in Childhood Vaccination Post-COVID-19 in Tennessee. Vaccines. 2025; 13(5):452. https://doi.org/10.3390/vaccines13050452
Chicago/Turabian StyleRegmi, Sanjaya, Elizabeth Sowell, Chenoa D. Allen, Benjamin E. Jones, Nan M. Gaylord, and Victoria Niederhauser. 2025. "Parental Barriers and Sociodemographic Disparities in Childhood Vaccination Post-COVID-19 in Tennessee" Vaccines 13, no. 5: 452. https://doi.org/10.3390/vaccines13050452
APA StyleRegmi, S., Sowell, E., Allen, C. D., Jones, B. E., Gaylord, N. M., & Niederhauser, V. (2025). Parental Barriers and Sociodemographic Disparities in Childhood Vaccination Post-COVID-19 in Tennessee. Vaccines, 13(5), 452. https://doi.org/10.3390/vaccines13050452

