Amonabactin Synthetase G Regulates Aeromonas hydrophila Pathogenicity Through Modulation of Host Wnt/β-catenin Signaling
Abstract
1. Introduction
2. Materials and Methods
2.1. Fish
2.2. Generation of A. hydrophila ΔAmoG and ΔAmoG-C
2.3. Characterization of ΔAmoG and ΔAmoG-C
2.4. Cellular Adherence and Cytotoxicity Analyses
2.5. In Vivo Infection
2.6. Gut Transcriptome and Microbiome Analyses
2.7. Effect of the Activation of the Wnt/β-Catenin Pathway on Infection
2.8. Statistical Analysis
3. Results
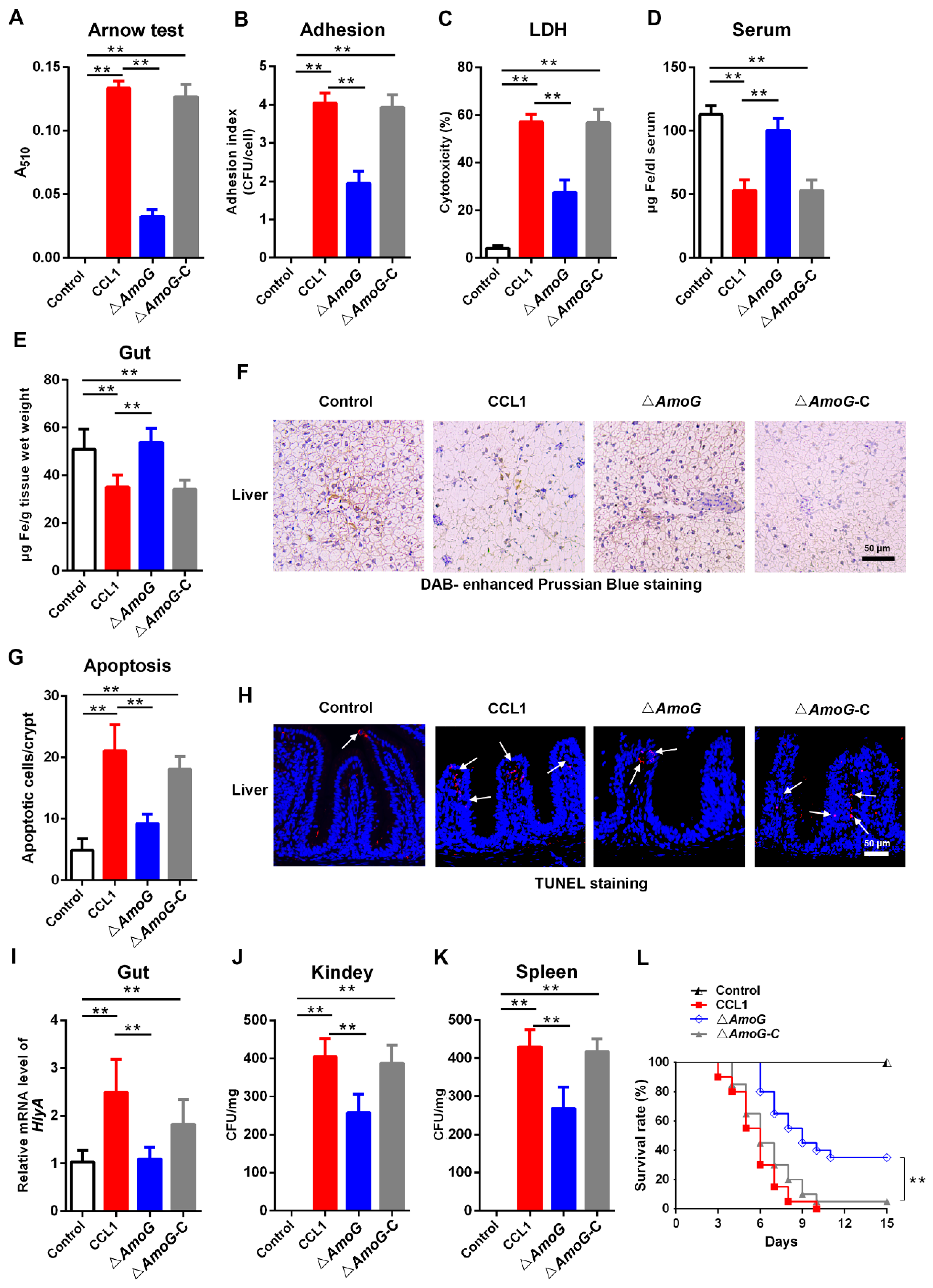
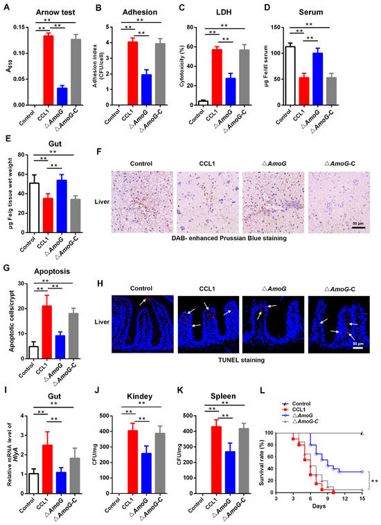
3.1. Phenotypic Characterization of ΔAmoG
3.2. AmoG-Mediated Iron Chelation and Bacterial Infection
3.3. Transcriptomic Analysis
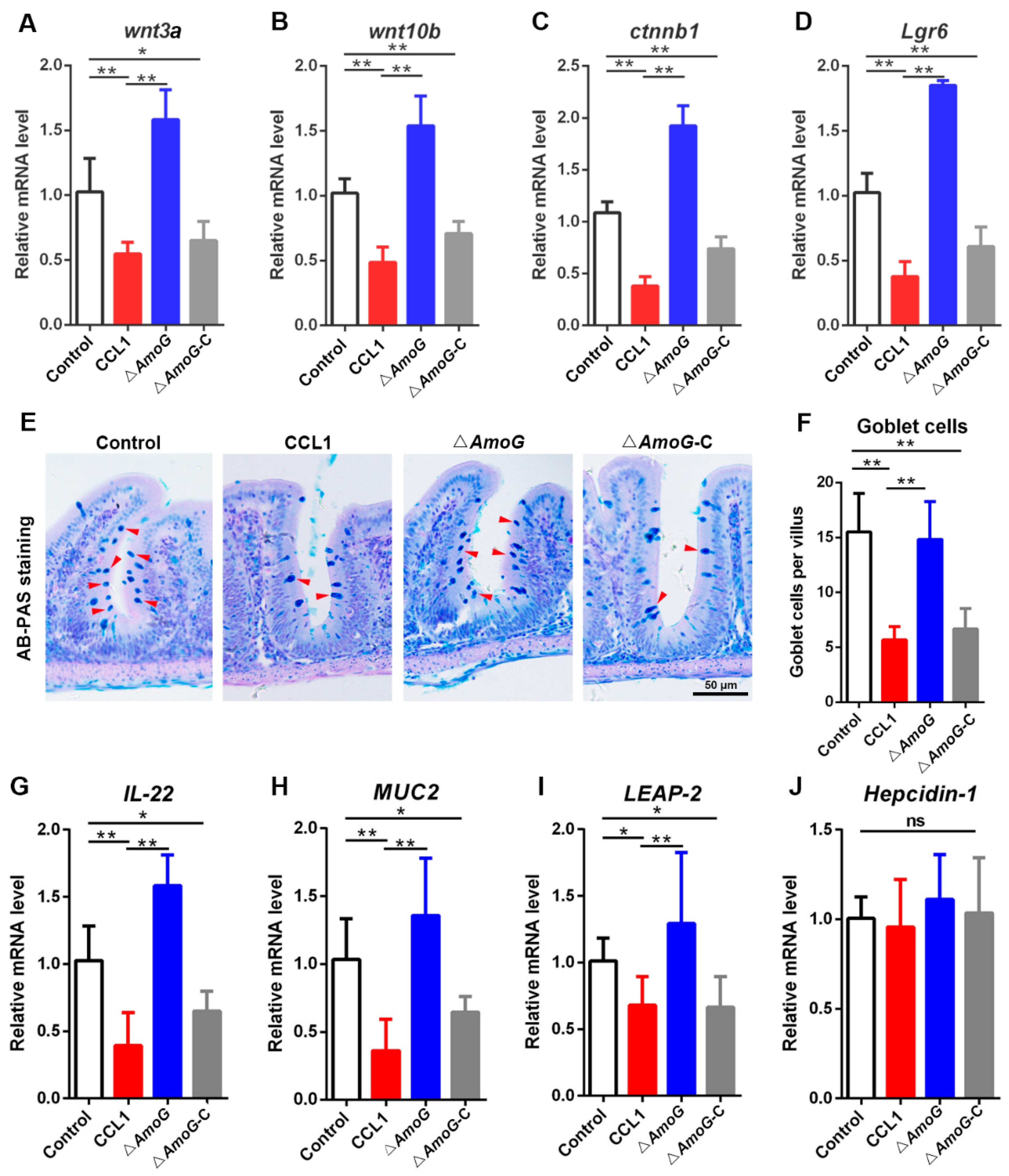
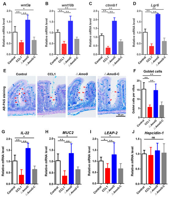
3.4. Impact of AmoG on the Wnt/β-Catenin Pathway
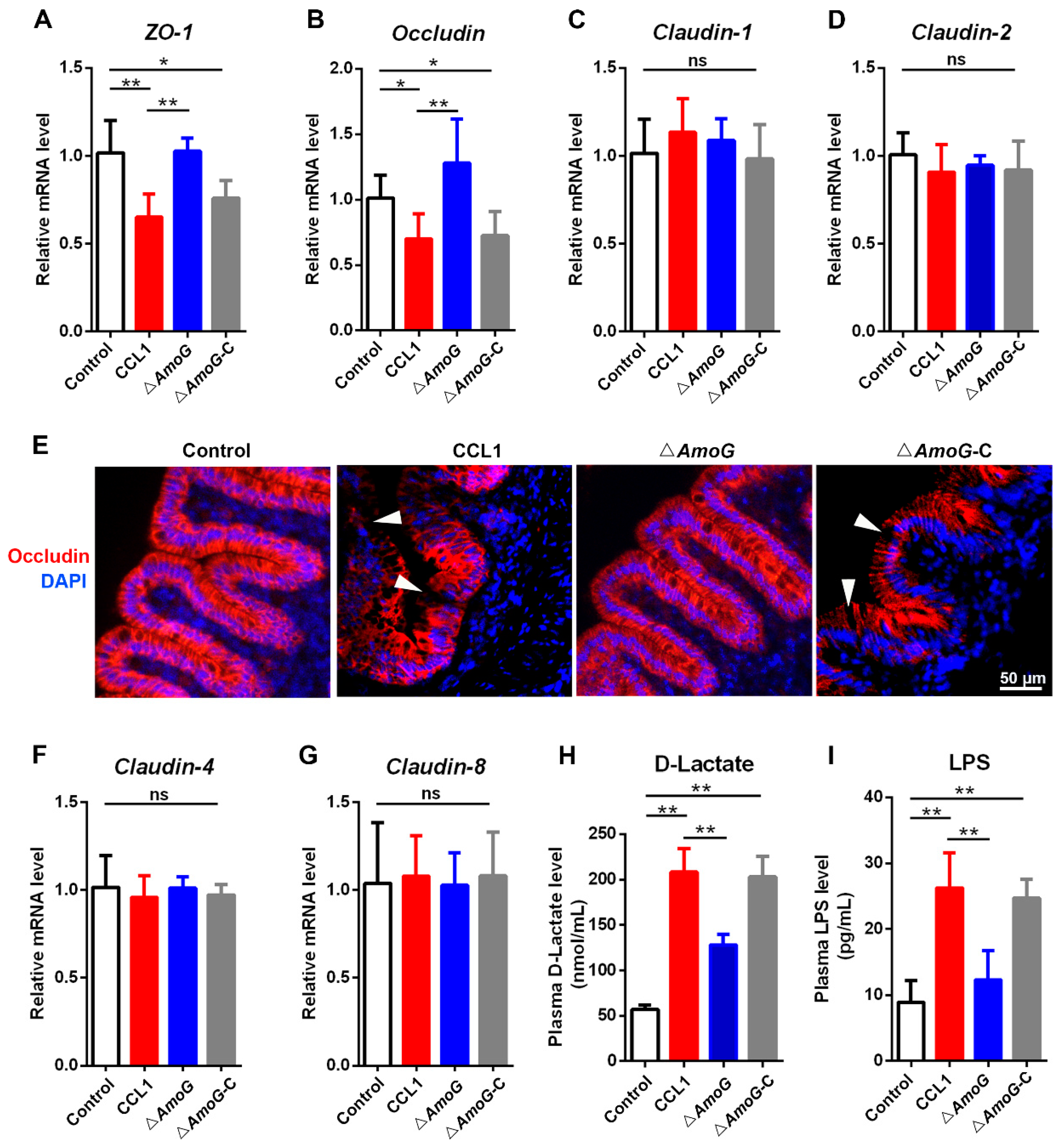
3.5. Impact of AmoG on Gut Mucosal Barrier
3.6. Impact of the Wnt/β-Catenin Pathway on Bacterial Infection
4. Discussion
5. Conclusions
Supplementary Materials
Author Contributions
Funding
Institutional Review Board Statement
Informed Consent Statement
Data Availability Statement
Conflicts of Interest
References
- Stratev, D.; Odeyemi, O.A. Antimicrobial Resistance of Aeromonas hydrophila Isolated from Different Food Sources: A mini-Review. J. Infect. Public Health 2016, 9, 535–544. [Google Scholar] [CrossRef] [PubMed]
- Fernández-Bravo, A.; Figueras, M.J. An Update on the Genus Aeromonas: Taxonomy, Epidemiology, and Pathogenicity. Microorganisms 2020, 8, 129. [Google Scholar] [CrossRef]
- Awan, F.; Dong, Y.; Wang, N.; Liu, J.; Ma, K.; Liu, Y. The Fight for Invincibility: Environmental Stress Response Mechanisms and Aeromonas hydrophila. Microb. Pathog. 2018, 116, 135–145. [Google Scholar] [CrossRef] [PubMed]
- Rasmussen-Ivey, C.R.; Figueras, M.J.; McGarey, D.; Liles, M.R. Virulence Factors of Aeromonas hydrophila: In the Wake of Reclassification. Front. Microbiol. 2016, 7, 1337. [Google Scholar] [CrossRef] [PubMed]
- Cisneros-Sureda, J.; Rey-Varela, D.; Rodríguez, J.; Balado, M.; Lemos, M.L.; Jiménez, C. Selective Detection of Aeromonas spp. by a Fluorescent Probe Based on the Siderophore Amonabactin. J. Inorg. Biochem. 2022, 230, 111743. [Google Scholar] [CrossRef]
- Funahashi, T.; Tanabe, T.; Miyamoto, K.; Tsujibo, H.; Maki, J.; Yamamoto, S. Characterization of A Gene Encoding the Outer Membrane Receptor for Ferric Enterobactin in Aeromonas hydrophila ATCC 7966(T). Biosci. Biotechnol. Biochem. 2013, 77, 353–360. [Google Scholar] [CrossRef] [PubMed][Green Version]
- Balado, M.; Souto, A.; Vences, A.; Careaga, V.P.; Valderrama, K.; Segade, Y.; Rodríguez, J.; Osorio, C.R.; Jiménez, C.; Lemos, M.L. Two Catechol Siderophores, Acinetobactin and Amonabactin, Are Simultaneously Produced by Aeromonas salmonicida subsp. salmonicida Sharing Part of the Biosynthetic Pathway. ACS Chem. Biol. 2015, 10, 2850–2860. [Google Scholar] [PubMed]
- Esmaeel, Q.; Chevalier, M.; Chataigné, G.; Subashkumar, R.; Jacques, P.; Leclère, V. Nonribosomal Peptide Synthetase with A Unique Iterative-Alternative-Optional Mechanism Catalyzes Amonabactin Synthesis in Aeromonas. Appl. Microbiol. Biotechnol. 2016, 100, 8453–8463. [Google Scholar] [CrossRef]
- Zuo, L.; Kuo, W.T.; Turner, J.R. Tight Junctions as Targets and Effectors of Mucosal Immune Homeostasis. Cell. Mol. Gastroenterol. Hepatol. 2020, 10, 327–340. [Google Scholar] [CrossRef] [PubMed]
- Wroblewski, L.E.; Piazuelo, M.B.; Chaturvedi, R.; Schumacher, M.; Aihara, E.; Feng, R.; Noto, J.M.; Delgado, A.; Israel, D.A.; Zavros, Y.; et al. Helicobacter pylori Targets Cancer-Associated Apical-Junctional Constituents in Gastroids and Gastric Epithelial Cells. Gut 2015, 64, 720–730. [Google Scholar] [CrossRef]
- Harrer, A.; Bücker, R.; Boehm, M.; Zarzecka, U.; Tegtmeyer, N.; Sticht, H.; Schulzke, J.D.; Backert, S. Campylobacter jejuni Enters Gut Epithelial Cells and Impairs Intestinal Barrier Function through Cleavage of Occludin by Serine Protease HtrA. Gut Pathog. 2019, 11, 4. [Google Scholar] [CrossRef] [PubMed]
- Sakaguchi, T.; Köhler, H.; Gu, X.; McCormick, B.A.; Reinecker, H.C. Shigella flexneri Regulates Tight Junction-Associated Proteins in Human Intestinal Epithelial Cells. Cell. Microbiol. 2002, 4, 367–381. [Google Scholar] [CrossRef] [PubMed]
- Syakuri, H.; Jung-Schroers, V.; Adamek, M.; Brogden, G.; Irnazarow, I.; Steinhagen, D. Beta-Glucan Feeding Differentiated the Regulation of Mrna Expression of Claudin Genes and Prevented an Intestinal Inflammatory Response Post Aeromonas Hydrophila Intubation in Common Carp, Cyprinus carpio L. J. Fish Dis. 2014, 37, 149–156. [Google Scholar] [CrossRef] [PubMed]
- Kong, W.G.; Li, S.S.; Chen, X.X.; Huang, Y.Q.; Tang, Y.; Wu, Z.X. A Study of the Damage of the Intestinal Mucosa Barrier Structure and Function of Ctenopharyngodon idella with Aeromonas hydrophila. Fish Physiol. Biochem. 2017, 43, 1223–1235. [Google Scholar] [CrossRef] [PubMed]
- Dong, Y.; Yang, Y.; Liu, J.; Awan, F.; Lu, C.; Liu, Y. Inhibition of Aeromonas hydrophila-Induced Intestinal Inflammation and Mucosal Barrier Function Damage in Crucian Carp by Oral Administration of Lactococcus lactis. Fish Shellfish Immunol. 2018, 83, 359–367. [Google Scholar] [CrossRef] [PubMed]
- Feng, C.; Liu, X.; Hu, N.; Tang, Y.; Feng, M.; Zhou, Z. Aeromonas hydrophila Ssp1: A Secretory Serine Protease that Disrupts Tight Junction Integrity and is essential for Host Infection. Fish Shellfish Immunol. 2022, 127, 530–541. [Google Scholar] [CrossRef]
- Zeng, Q.; Qiang, J.; Yang, Y.; Li, Z.; Li, P.; Hu, N.; Zhou, Z. WbuB, a Glycosyltransferase Family 4 Protein, Regulates the Activation of NLRP3 Inflammasome and Contributes to the Virulence of Aeromonas hydrophila CCL1. Rep. Bre. 2023, 4, 38–45. [Google Scholar] [CrossRef]
- Taha, M.D.; Didinen, B.I.; Emek Onuk, E.; Metin, S.; Yilmaz, S.; Mohamed, A.A.; Pakır, S.; Gülşen, O.; Abdel-Latif, H.M.R. Identification of Four Autochthonous Yeasts from the Intestines of Goldfish, Carassius auratus with Potential Probiotic Properties and their Effects on the Most Common Fish Bacterial Pathogens. Microb. Pathog. 2023, 184, 106381. [Google Scholar] [CrossRef] [PubMed]
- GB/T 35892-2018; Laboratory Animal-Guideline for Ethical Review of Animal Welfare. Standards Press of China: Beijing, China, 2018.
- Ferreira, C.M.H.; Vilas-Boas, Â.; Sousa, C.A.; Soares, H.M.V.M.; Soares, E.V. Comparison of Five Bacterial Strains Producing Siderophores with Ability to Chelate Iron Under Alkaline Conditions. AMB Express 2019, 9, 78. [Google Scholar] [CrossRef]
- Metin, S.; Yigit, N.O.; Didinen, B.I.; Koca, S.B.; Ozmen, O.; Aslankoc, R.; Kara, N. Effects of Sage (Salvia officinalis) Essential Oil on Growth, Health and Antioxidant Capacity of Common Carp (Cyprinus carpio). Vet. Res. Commun. 2024, 48, 911–921. [Google Scholar] [CrossRef]
- Szczygieł, J.; Kamińska-Gibas, T.; Petit, J.; Jurecka, P.; Wiegertjes, G.; Irnazarow, I. Re-evaluation of Common Carp (Cyprinus carpio L.) Housekeeping Genes for Gene Expression Studies—Considering Duplicated Genes. Fish Shellfish Immunol. 2021, 115, 58–69. [Google Scholar] [CrossRef]
- Watanabe, M.; Okamura, Y.; Kono, T.; Sakai, M.; Hikima, J.I. Interleukin-22 Induces Immune-Related Gene Expression in the Gills of Japanese medaka Oryzias latipes. Dev. Comp. Immunol. 2023, 148, 104916. [Google Scholar] [CrossRef]
- Di Vincenzo, F.; Del Gaudio, A.; Petito, V.; Lopetuso, L.R.; Scaldaferri, F. Gut Microbiota, Intestinal Permeability, and Systemic Inflammation: A Narrative Review. Intern. Emerg. Med. 2024, 19, 275–293. [Google Scholar] [CrossRef] [PubMed]
- Barger, P.C.; Liles, M.R.; Newton, J.C. Type II Secretion is Essential for Virulence of the Emerging Fish Pathogen, Hypervirulent Aeromonas hydrophila. Front. Vet. Sci. 2020, 7, 574113. [Google Scholar] [CrossRef]
- Janda, J.M.; Abbott, S.L. The Genus Aeromonas: Taxonomy, Pathogenicity, and Infection. Clin. Microbiol. Rev. 2010, 23, 35–73. [Google Scholar] [CrossRef] [PubMed]
- Chifman, J.; Laubenbacher, R.; Torti, S.V. A Systems Biology Approach to Iron Metabolism. Adv. Exp. Med. Biol. 2014, 844, 201–225. [Google Scholar] [PubMed]
- Maltz, M.; LeVarge, B.L.; Graf, J. Identification of Iron and Heme Utilization Genes in Aeromonas and their Role in the Colonization of the Leech Digestive Tract. Front. Microbiol. 2015, 6, 763. [Google Scholar] [CrossRef]
- Barghouthi, S.; Young, R.; Olson, M.O.; Arceneaux, J.E.; Clem, L.W.; Byers, B.R. Amonabactin, a Novel Tryptophan- or Phenylalanine-Containing Phenolate Siderophore in Aeromonas hydrophila. J. Bacteriol. 1989, 171, 1811–1816. [Google Scholar] [CrossRef]
- Xie, L.W.; Cai, S.; Lu, H.Y.; Tang, F.L.; Zhu, R.Q.; Tian, Y.; Li, M. Microbiota-Derived I3A Protects the Intestine against Radiation Injury by Activating AhR/IL-10/Wnt Signaling and Enhancing the Abundance of Probiotics. Gut Microbes 2024, 16, 2347722. [Google Scholar] [CrossRef]
- Mouries, J.; Brescia, P.; Silvestri, A.; Spadoni, I.; Sorribas, M.; Wiest, R.; Mileti, E.; Galbiati, M.; Invernizzi, P.; Adorini, L.; et al. Microbiota-Driven Gut Vascular Barrier Disruption is a Prerequisite for Non-Alcoholic Steatohepatitis Development. J. Hepatol. 2019, 71, 1216–1228. [Google Scholar] [CrossRef] [PubMed]
- Jauregi-Miguel, A. The Tight Junction and the Epithelial Barrier in Coeliac Disease. Int. Rev. Cell Mol. Biol. 2021, 358, 105–132. [Google Scholar]
- Backert, S.; Bernegger, S.; Skórko-Glonek, J.; Wessler, S. Extracellular HtrA Serine Proteases: An Emerging New Strategy in Bacterial Pathogenesis. Cell. Microbiol. 2018, 20, e12845. [Google Scholar] [CrossRef] [PubMed]
- Allam-Ndoul, B.; Castonguay-Paradis, S.; Veilleux, A. Gut Microbiota and Intestinal Trans-Epithelial Permeability. Int. J. Mol. Sci. 2020, 21, 6402. [Google Scholar] [CrossRef] [PubMed]
- Yang, Q.; Wang, Y.; Jia, A.; Wang, Y.; Bi, Y.; Liu, G. The Crosstalk Between Gut Bacteria and Host Immunity in Intestinal Inflammation. J. Cell. Physiol. 2021, 236, 2239–2254. [Google Scholar] [CrossRef] [PubMed]
- Saha, P.; Xiao, X.; Yeoh, B.S.; Chen, Q.; Katkere, B.; Kirimanjeswara, G.S.; Vijay-Kumar, M. The Bacterial Siderophore Enterobactin Confers Survival Advantage to Salmonella in Macrophages. Gut Microbes 2019, 10, 412–423. [Google Scholar] [CrossRef] [PubMed]
- Lange, M.D.; Abernathy, J.; Shoemaker, C.A.; Zhang, D.; Kirby, A.; Peatman, E.; Beck, B.H. Proteome Analysis of Virulent Aeromonas hydrophila Reveals the Upregulation of Iron Acquisition Systems in the Presence of a Xenosiderophore. FEMS Microbiol. Lett. 2020, 367, fnaa169. [Google Scholar] [CrossRef] [PubMed]
- Ren, L.L.; Zhou, J.Y.; Liang, S.J.; Wang, X.Q. Impaired Intestinal Stem Cell Activity in ETEC Infection: Enterotoxins, Cyclic Nucleotides, and Wnt Signaling. Arch. Toxicol. 2022, 96, 1213–1225. [Google Scholar] [CrossRef] [PubMed]
- Ziaei, A.; Ardakani, M.R.; Hashemi, M.S.; Peymani, M.; Ghaedi, K.; Baharvand, H.; Nasr-Esfahani, M.H. Acute Course of Deferoxamine Promoted Neuronal Differentiation of Neural Progenitor Cells Through Suppression of Wnt/Β-Catenin Pathway: A Novel Efficient Protocol for Neuronal Differentiation. Neurosci. Lett. 2015, 590, 138–144. [Google Scholar] [CrossRef]
- Gerner, R.R.; Hossain, S.; Sargun, A.; Siada, K.; Norton, G.J.; Zheng, T.; Neumann, W.; Nuccio, S.P.; Nolan, E.M.; Raffatellu, M. Siderophore Immunization Restricted Colonization of Adherent-Invasive Escherichia coli and Ameliorated Experimental Colitis. mBio 2022, 13, e0218422. [Google Scholar] [CrossRef] [PubMed]
- Swain, B.; Powell, C.T.; Curtiss, R., III. Pathogenicity and Immunogenicity of Edwardsiella piscicida Ferric Uptake Regulator (Fur) Mutations in Zebrafish. Fish Shellfish Immunol. 2020, 107 Pt B, 497–510. [Google Scholar] [CrossRef] [PubMed]






| Characteristics | CCL1 | ΔAmoG | ΔAmoG-C |
|---|---|---|---|
| Morphology a | Ns | Ns | Ns |
| Biofilm formation b | 0.25 ± 0.09 | 0.25 ± 0.05 | 0.25 ± 0.05 |
| Swimming motility (mm) c | 13.1 ± 0.15 | 12.8 ± 0.22 | 12.9 ± 0.19 |
| LD50 (CFU/fish) d | 9.26 × 104 | 8.58 × 105 ** | 1.08 × 105 |
Disclaimer/Publisher’s Note: The statements, opinions and data contained in all publications are solely those of the individual author(s) and contributor(s) and not of MDPI and/or the editor(s). MDPI and/or the editor(s) disclaim responsibility for any injury to people or property resulting from any ideas, methods, instructions or products referred to in the content. |
© 2025 by the authors. Licensee MDPI, Basel, Switzerland. This article is an open access article distributed under the terms and conditions of the Creative Commons Attribution (CC BY) license (https://creativecommons.org/licenses/by/4.0/).
Share and Cite
Tang, Y.; Liu, X.; Zeng, C.; Liu, Y.; Yang, Y.; Hu, J.; Li, P.; Zhou, Z. Amonabactin Synthetase G Regulates Aeromonas hydrophila Pathogenicity Through Modulation of Host Wnt/β-catenin Signaling. Vaccines 2025, 13, 195. https://doi.org/10.3390/vaccines13020195
Tang Y, Liu X, Zeng C, Liu Y, Yang Y, Hu J, Li P, Zhou Z. Amonabactin Synthetase G Regulates Aeromonas hydrophila Pathogenicity Through Modulation of Host Wnt/β-catenin Signaling. Vaccines. 2025; 13(2):195. https://doi.org/10.3390/vaccines13020195
Chicago/Turabian StyleTang, Yiyang, Xiaofeng Liu, Chuyi Zeng, Yujun Liu, Ye Yang, Jiayi Hu, Pingyuan Li, and Zejun Zhou. 2025. "Amonabactin Synthetase G Regulates Aeromonas hydrophila Pathogenicity Through Modulation of Host Wnt/β-catenin Signaling" Vaccines 13, no. 2: 195. https://doi.org/10.3390/vaccines13020195
APA StyleTang, Y., Liu, X., Zeng, C., Liu, Y., Yang, Y., Hu, J., Li, P., & Zhou, Z. (2025). Amonabactin Synthetase G Regulates Aeromonas hydrophila Pathogenicity Through Modulation of Host Wnt/β-catenin Signaling. Vaccines, 13(2), 195. https://doi.org/10.3390/vaccines13020195
