Intertypic Recombination Between Coxsackievirus A16 and Enterovirus A71 Structural and Non-Structural Genes Modulates Virulence and Protection Efficacy
Abstract
1. Introduction
2. Materials and Methods
2.1. Cell Lines and Viruses
2.2. Construction of Chimeric Viruses
2.3. Virus Propagation, Titration, and Purification
2.4. In Vitro Replication Kinetics and Plaque Assay
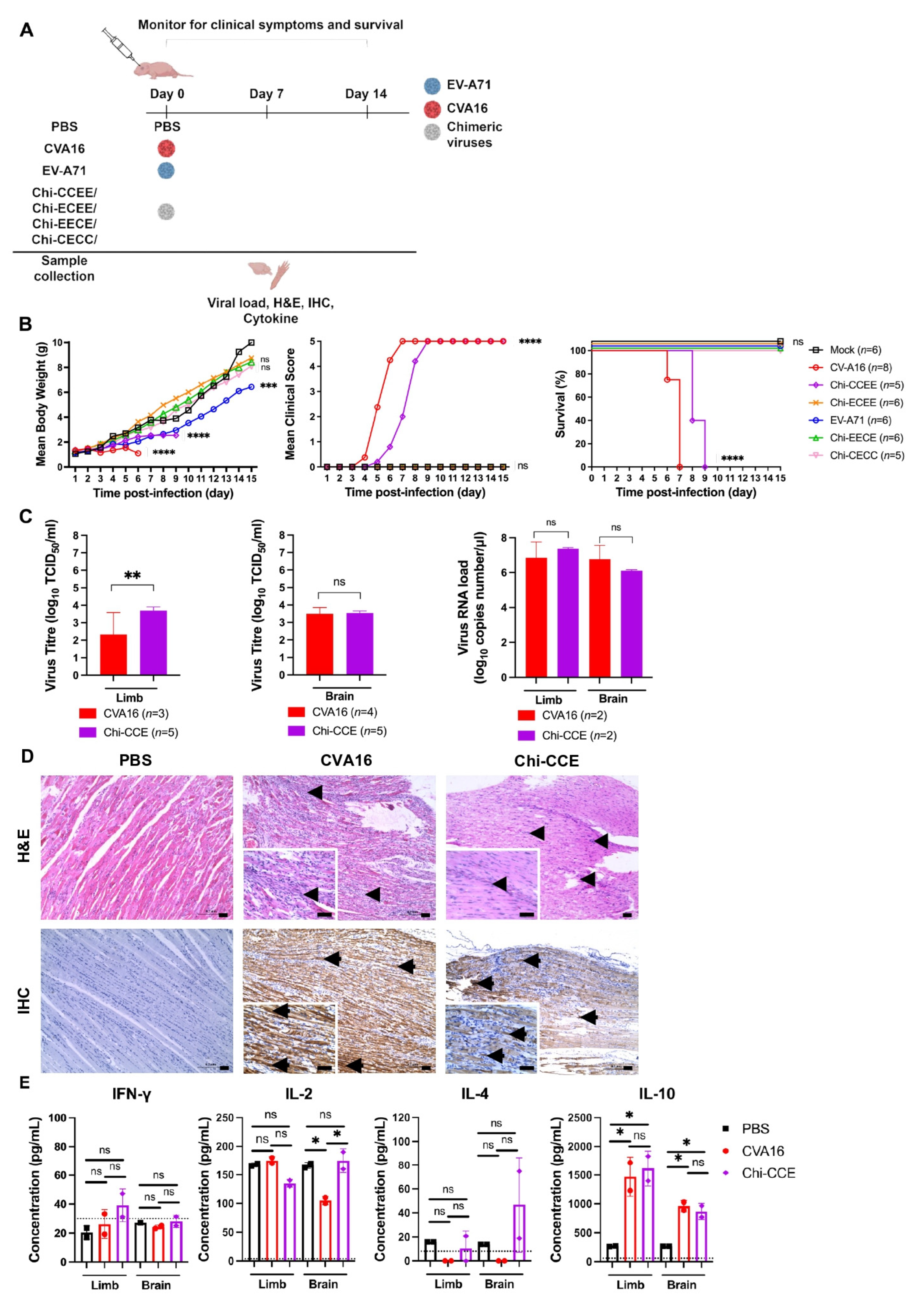
2.5. Mice Experiments
2.6. Determination of Virulence of Chimeric Viruses
2.7. Protective Effect of Inactivated Chimeric Viruses Against Lethal Virus Challenge
2.8. Histopathology and Immunohistochemistry Staining
2.9. Statistical Analysis
3. Results
3.1. CV-A16 Chimeric Viruses Were Viable with Enhanced Fitness
3.2. Viral Virulence of Chimeric Viruses in Newborn Mice
3.3. iChi-CCE Confers Protection Against CVA16 Challenge
3.4. iChi-CCE Confers Protection Against MP4 Challenge
4. Discussion
5. Conclusions
Supplementary Materials
Author Contributions
Funding
Institutional Review Board Statement
Informed Consent Statement
Data Availability Statement
Acknowledgments
Conflicts of Interest
Abbreviations
| ANOVA | analysis of variance |
| CPE | cytopathic effect |
| CV | coxsackievirus |
| CVA16 | coxsackievirus A16 |
| DMEM | Dulbecco’s modified Eagle’s medium |
| ELISA | enzyme-linked immunosorbent assay |
| EMP | exponential megapriming PCR |
| EV | enterovirus |
| EV-A71 | enterovirus A71 |
| FBS | fetal bovine serum |
| H&E | hematoxylin and eosin |
| HFMD | hand, foot and mouth disease |
| hpi | hours post-infection |
| i.c. | intracerebral |
| IFN | interferon |
| IHC | immunohistochemistry staining |
| IL | interleukin |
| IRES | internal ribosomal entry site |
| LB | Luria-Bertani |
| LD50 | median lethal dose |
| MOI | multiplicity of infection |
| ORF | open reading frame |
| PBS | phosphate-buffered saline |
| PCR | polymerase chain reaction |
| RD | rhabdomyosarcoma |
| SD | standard deviations |
| TCID50 | median tissue culture infectious dose |
| UTR | untranslated region |
References
- Chan, Y.-F.; AbuBakar, S. Human enterovirus 71 subgenotype B3 lacks coxsackievirus A16-like neurovirulence in mice infection. Virol. J. 2005, 2, 74. [Google Scholar] [CrossRef]
- Tan, X.H.; Chong, W.L.; Lee, V.S.; Abdullah, S.; Jasni, K.; Suarni, S.Q.; Perera, D.; Sam, I.C.; Chan, Y.F. Substitution of coxsackievirus A16 VP1 BC and EF loop altered the protective immune responses in chimera enterovirus A71. Vaccines 2023, 11, 1363. [Google Scholar] [CrossRef]
- Lin, J.-Y.; Chen, T.-C.; Weng, K.-F.; Chang, S.-C.; Chen, L.-L.; Shih, S.-R. Viral and host proteins involved in picornavirus life cycle. J. Biomed. Sci. 2009, 16, 103. [Google Scholar] [CrossRef] [PubMed]
- Thompson, S.R.; Sarnow, P. Enterovirus 71 contains a type I IRES element that functions when eukaryotic initiation factor eIF4G is cleaved. Virology 2003, 315, 259–266. [Google Scholar] [CrossRef] [PubMed]
- Jang, S.K.; Pestova, T.V.; Hellen, C.U.T.; Witherell, G.W.; Wimmer, E. Cap-independent translation of picornavirus RNAs: Structure and function of the internal ribosomal entry site. Enzyme 1990, 44, 292–309. [Google Scholar] [CrossRef] [PubMed]
- NikNadia, N.M.N.; Tan, C.W.; Ong, K.C.; Sam, I.C.; Chan, Y.F. Identification and characterization of neutralization epitopes at VP2 and VP1 of enterovirus A71. J. Med. Virol. 2018, 90, 1164–1167. [Google Scholar] [CrossRef]
- He, M.; Xu, L.; Zheng, Q.; Zhu, R.; Yin, Z.; Zha, Z.; Lin, Y.; Yang, L.; Huang, Y.; Ye, X. Identification of antibodies with non-overlapping neutralization sites that target coxsackievirus A16. Cell Host Microbe 2020, 27, 249–261. [Google Scholar] [CrossRef]
- Kiener, T.K.; Jia, Q.; Meng, T.; Chow, V.T.K.; Kwang, J. A novel universal neutralizing monoclonal antibody against enterovirus 71 that targets the highly conserved “knob” region of VP3 protein. PLoS Neglected Trop. Dis. 2014, 8, e2895. [Google Scholar] [CrossRef]
- Xia, H.; Wang, P.; Wang, G.-C.; Yang, J.; Sun, X.; Wu, W.; Qiu, Y.; Shu, T.; Zhao, X.; Yin, L. Human enterovirus nonstructural protein 2CATPase functions as both an RNA helicase and ATP-independent RNA chaperone. PLoS Pathog. 2015, 11, e1005067. [Google Scholar] [CrossRef]
- Du, H.; Yin, P.; Yang, X.; Zhang, L.; Jin, Q.; Zhu, G. Enterovirus 71 2C protein inhibits NF-κB activation by binding to RelA (p65). Sci. Rep. 2015, 5, 14302. [Google Scholar] [CrossRef]
- Zheng, Z.; Li, H.; Zhang, Z.; Meng, J.; Mao, D.; Bai, B.; Lu, B.; Mao, P.; Hu, Q.; Wang, H. Enterovirus 71 2C protein inhibits TNF-α–mediated activation of NF-κB by suppressing IκB kinase β phosphorylation. J. Immunol. 2011, 187, 2202–2212. [Google Scholar] [CrossRef] [PubMed]
- Li, C.; Qiao, Q.; Hao, S.-B.; Dong, Z.; Zhao, L.; Ji, J.; Wang, Z.-Y.; Wen, H.-L. Nonstructural protein 2A modulates replication and virulence of enterovirus 71. Virus Res. 2018, 244, 262–269. [Google Scholar] [CrossRef] [PubMed]
- Fernandez-Garcia, M.D.; Volle, R.; Joffret, M.-L.; Sadeuh-Mba, S.A.; Gouandjika-Vasilache, I.; Kebe, O.; Wiley, M.R.; Majumdar, M.; Simon-Loriere, E.; Sakuntabhai, A. Genetic characterization of enterovirus A71 circulating in Africa. Emerg. Infect. Dis. 2018, 24, 754. [Google Scholar] [CrossRef] [PubMed]
- Santti, J.; Hyypiä, T.; Kinnunen, L.; Salminen, M. Evidence of recombination among enteroviruses. J. Virol. 1999, 73, 8741–8749. [Google Scholar] [CrossRef]
- McWilliam Leitch, E.C.; Cabrerizo, M.; Cardosa, J.; Harvala, H.; Ivanova, O.E.; Koike, S.; Kroes, A.C.M.; Lukashev, A.; Perera, D.; Roivainen, M. The association of recombination events in the founding and emergence of subgenogroup evolutionary lineages of human enterovirus 71. J. Virol. 2012, 86, 2676–2685. [Google Scholar] [CrossRef]
- Yoke-Fun, C.; AbuBakar, S. Phylogenetic evidence for inter-typic recombination in the emergence of human enterovirus 71 subgenotypes. BMC Microbiol. 2006, 6, 74. [Google Scholar] [CrossRef]
- Huang, S.-W.; Hsu, Y.-W.; Smith, D.J.; Kiang, D.; Tsai, H.-P.; Lin, K.-H.; Wang, S.-M.; Liu, C.-C.; Su, I.-J.; Wang, J.-R. Reemergence of enterovirus 71 in 2008 in taiwan: Dynamics of genetic and antigenic evolution from 1998 to 2008. J. Clin. Microbiol. 2009, 47, 3653–3662. [Google Scholar] [CrossRef]
- Santti, J.; Harvala, H.; Kinnunen, L.; Hyypia, T. Molecular epidemiology and evolution of coxsackievirus A9. J. Gen. Virol. 2000, 81, 1361–1372. [Google Scholar] [CrossRef]
- Hassel, C.; Mirand, A.; Farkas, A.; Diedrich, S.; Huemer, H.P.; Peigue-Lafeuille, H.; Archimbaud, C.; Henquell, C.; Bailly, J.-L.; Network, H.F.S. Phylogeography of coxsackievirus A16 reveals global transmission pathways and recent emergence and spread of a recombinant genogroup. J. Virol. 2017, 91, 10–1128. [Google Scholar] [CrossRef]
- Norder, H.; Bjerregaard, L.; Magnius, L.O. Open reading frame sequence of an Asian enterovirus 73 strain reveals that the prototype from California is recombinant. J. Gen. Virol. 2002, 83, 1721–1728. [Google Scholar] [CrossRef]
- Chen, X.; Zhang, Q.; Li, J.; Cao, W.; Zhang, J.-X.; Zhang, L.; Zhang, W.; Shao, Z.-J.; Yan, Y. Analysis of recombination and natural selection in human enterovirus 71. Virology 2010, 398, 251–261. [Google Scholar] [CrossRef]
- Zhang, C.; Zhu, R.; Yang, Y.; Chi, Y.; Yin, J.; Tang, X.; Yu, L.; Zhang, C.; Huang, Z.; Zhou, D. Phylogenetic analysis of the major causative agents of hand, foot and mouth disease in Suzhou City, Jiangsu province, China, in 2012–2013. Emerg. Microbes Infect. 2015, 4, 12. [Google Scholar] [CrossRef]
- Chan, Y.-F.; AbuBakar, S. Recombinant human enterovirus 71 in hand, foot and mouth disease patients. Emerg. Infect. Dis. 2004, 10, 1468. [Google Scholar] [CrossRef] [PubMed]
- Bentley, K.; Tee, H.K.; Pearson, A.; Lowry, K.; Waugh, S.; Jones, S.; Chan, Y.F.; Evans, D.J. Isolation and identification of inter-species Enterovirus recombinant genomes. Viruses 2021, 13, 2390. [Google Scholar] [CrossRef] [PubMed]
- Tan, C.W.; Tee, H.K.; Lee, M.H.P.; Sam, I.-C.; Chan, Y.F. Enterovirus A71 DNA-launched infectious clone as a robust reverse genetic tool. PLoS ONE 2016, 11, e0162771. [Google Scholar] [CrossRef] [PubMed]
- Lee, M.H.P.; Tan, C.W.; Tee, H.K.; Ong, K.C.; Sam, I.C.; Chan, Y.F. Vaccine candidates generated by codon and codon pair deoptimization of enterovirus A71 protect against lethal challenge in mice. Vaccine 2021, 39, 1708–1720. [Google Scholar] [CrossRef]
- Tee, H.K.; Tan, C.W.; Yogarajah, T.; Lee, M.H.P.; Chai, H.J.; Hanapi, N.A.; Yusof, S.R.; Ong, K.C.; Lee, V.S.; Sam, I.C. Electrostatic interactions at the five-fold axis alter heparin-binding phenotype and drive enterovirus A71 virulence in mice. PLoS Pathog. 2019, 15, e1007863. [Google Scholar] [CrossRef]
- Khong, W.X.; Yan, B.; Yeo, H.; Tan, E.L.; Lee, J.J.; Ng, J.K.W.; Chow, V.T.; Alonso, S. A non-mouse-adapted enterovirus 71 (EV71) strain exhibits neurotropism, causing neurological manifestations in a novel mouse model of EV71 infection. J. Virol. 2012, 86, 2121–2131. [Google Scholar] [CrossRef]
- Chua, B.H.; Phuektes, P.; Sanders, S.A.; Nicholls, P.K.; McMinn, P.C. The molecular basis of mouse adaptation by human enterovirus 71. J. Gen. Virol. 2008, 89, 1622–1632. [Google Scholar] [CrossRef]
- Fujii, K.; Nagata, N.; Sato, Y.; Ong, K.C.; Wong, K.T.; Yamayoshi, S.; Shimanuki, M.; Shitara, H.; Taya, C.; Koike, S. Transgenic mouse model for the study of enterovirus 71 neuropathogenesis. Proc. Natl. Acad. Sci. USA 2013, 110, 14753–14758. [Google Scholar] [CrossRef]
- Chang, H.Y.; Ong, K.C.; Jasni, K.; Abdullah, S.; Ong, Y.J.; Sam, I.C.; Chan, Y.F. Viral interference during coinfection and sequential infection of enterovirus A71 and coxsackievirus A16. Virology 2025, 610, 110610. [Google Scholar] [CrossRef]
- Yu, P.; Bao, L.; Xu, L.; Li, F.; Lv, Q.; Deng, W.; Xu, Y.; Qin, C. Neurotropism in vitro and mouse models of severe and mild infection with clinical strains of enterovirus 71. Viruses 2017, 9, 351. [Google Scholar] [CrossRef]
- Hooi, Y.T.; Ong, K.C.; Tan, S.H.; Perera, D.; Wong, K.T. Coxsackievirus A16 in a 1-day-old mouse model of central nervous system infection shows lower neurovirulence than enterovirus A71. J. Comp. Pathol. 2020, 176, 19–32. [Google Scholar] [CrossRef] [PubMed]
- Pallansch, M.; Roos, R. Enteroviruses: Polioviruses, Coxsackieviruses, Echoviruses, and Newer Enteroviruses. In Fields’ Virology. 1, 5th ed.; David Mahan Knipe, P.M.H., Ed.; Lippincott Williams & Wilkins: Philadelphia, PA, USA, 2007; p. 841. [Google Scholar]
- Tikute, S.S.; Wangikar, P.B.; Gopalkrishna, V. Pathological and molecular studies on coxsackie virus A-16 isolated from hand, foot, and mouth disease cases in India: Approach using neonatal mouse model. J. Med. Virol. 2019, 91, 1765–1775. [Google Scholar] [CrossRef] [PubMed]
- Wang, Y.; Wu, Y.; Wang, Y.; Xiong, R.; Ling, C.; Cao, Y.; Wang, Y.; Yang, Y.; Qu, Z.; Xu, N. CVA16 infection causes neurological injury by engaging TLR2/MYD88/TNF-α/CXCL1 signalling pathway in hSCARB2 knock-in mice. Antivir. Res. 2025, 237, 106133. [Google Scholar] [CrossRef] [PubMed]
- Wu, H.; Wang, Z.; Zhang, Y.; Hu, L.; Yang, J.; Zhang, C.; Lou, M.; Pi, N.; Wang, Q.; Fan, S. A new human SCARB2 knock-in mouse model for studying coxsackievirus A16 and its neurotoxicity. Viruses 2025, 17, 423. [Google Scholar] [CrossRef]
- Hooi, Y.T.; Ong, K.C.; Perera, D.; Wong, K.T. Pathological findings in a mouse model for Coxsackievirus A16 infection. Neurol. Asia 2015, 20, 198–208. [Google Scholar] [CrossRef]
- Schafer, K.A.; Eighmy, J.; Fikes, J.D.; Halpern, W.G.; Hukkanen, R.R.; Long, G.G.; Meseck, E.K.; Patrick, D.J.; Thibodeau, M.S.; Wood, C.E. Use of severity grades to characterize histopathologic changes. Toxicol. Pathol. 2018, 46, 256–265. [Google Scholar] [CrossRef]
- Woodman, A.; Lee, K.-M.; Janissen, R.; Gong, Y.-N.; Dekker, N.H.; Shih, S.-R.; Cameron, C.E. Predicting intraserotypic recombination in enterovirus 71. J. Virol. 2019, 93, 10–1128. [Google Scholar] [CrossRef]
- Arita, M. An efficient trans complementation system for in vivo replication of defective poliovirus mutants. J. Virol. 2024, 98, e00523-24. [Google Scholar] [CrossRef]
- Zhou, S.L.; Ying, X.L.; Han, X.; Sun, X.X.; Jin, Q.; Yang, F. Characterization of the enterovirus 71 VP1 protein as a vaccine candidate. J. Med. Virol. 2015, 87, 256–262. [Google Scholar] [CrossRef]
- Huang, S.-W.; Lee, Y.-P.; Hung, Y.-T.; Lin, C.-H.; Chuang, J.-I.; Lei, H.-Y.; Su, I.-J.; Yu, C.-K. Exogenous interleukin-6, interleukin-13, and interferon-gamma provoke pulmonary abnormality with mild edema in enterovirus 71-infected mice. Respir. Res. 2011, 12, 147. [Google Scholar] [CrossRef]
- Bessaud, M.; Joffret, M.-L.; Blondel, B.; Delpeyroux, F. Exchanges of genomic domains between poliovirus and other cocirculating species C enteroviruses reveal a high degree of plasticity. Sci. Rep. 2016, 6, 38831. [Google Scholar] [CrossRef]
- Wang, M.; Zhu, L.; Fan, J.; Yan, J.; Dun, Y.; Yu, R.; Liu, L.; Zhang, S. Rules governing genetic exchanges among viral types from different Enterovirus A clusters. J. Gen. Virol. 2020, 101, 1145–1155. [Google Scholar] [CrossRef] [PubMed]
- Volle, R.; Razafindratsimandresy, R.; Joffret, M.-L.; Bessaud, M.; Rabemanantsoa, S.; Andriamamonjy, S.; Raharinantoanina, J.; Blondel, B.; Heraud, J.-M.; Bailly, J.-L. High permissiveness for genetic exchanges between enteroviruses of species A, including enterovirus 71, favors evolution through intertypic recombination in Madagascar. J. Virol. 2019, 93, 10–1128. [Google Scholar] [CrossRef] [PubMed]
- Schibler, M.; Gerlach, D.; Martinez, Y.; Van Belle, S.; Turin, L.; Kaiser, L.; Tapparel, C. Experimental human rhinovirus and enterovirus interspecies recombination. J. Gen. Virol. 2012, 93, 93–101. [Google Scholar] [CrossRef] [PubMed]
- Yeh, M.-T.; Wang, S.-W.; Yu, C.-K.; Lin, K.-H.; Lei, H.-Y.; Su, I.-J.; Wang, J.-R. A single nucleotide in stem loop II of 5′-untranslated region contributes to virulence of enterovirus 71 in mice. PLoS ONE 2011, 6, e27082. [Google Scholar] [CrossRef]
- Dong, Z.; Liu, Z.-W.; Chen, R.; Wen, X.-J.; Ji, J.; Zheng, X.-X.; Zhao, L.; Wang, Z.-Y.; Wen, H.-L. The untranslated regions of EV-A71 contribute to its pathogenicity and virulence. Virus Res. 2019, 263, 55–63. [Google Scholar] [CrossRef]
- Wu, G.-H.; Lee, K.-M.; Kao, C.-Y.; Shih, S.-R. The internal ribosome entry site determines the neurotropic potential of enterovirus A71. Microbes Infect. 2023, 25, 105107. [Google Scholar] [CrossRef]
- Zhang, Y.; Cao, J.; Zhang, S.; Lee, A.J.; Sun, G.; Larsen, C.N.; Zhao, H.; Gu, Z.; He, S.; Klem, E.B. Genetic changes found in a distinct clade of Enterovirus D68 associated with paralysis during the 2014 outbreak. Virus Evol. 2016, 2, vew015. [Google Scholar] [CrossRef]
- Lulla, V.; Dinan, A.M.; Hosmillo, M.; Chaudhry, Y.; Sherry, L.; Irigoyen, N.; Nayak, K.M.; Stonehouse, N.J.; Zilbauer, M.; Goodfellow, I. An upstream protein-coding region in enteroviruses modulates virus infection in gut epithelial cells. Nat. Microbiol. 2019, 4, 280–292. [Google Scholar] [CrossRef] [PubMed]
- Yang, L.; Liu, Y.; Li, S.; Zhao, H.; Lin, Q.; Yu, H.; Huang, X.; Zheng, Q.; Cheng, T.; Xia, N. A novel inactivated enterovirus 71 vaccine can elicit cross-protective immunity against coxsackievirus A16 in mice. Vaccine 2016, 34, 5938–5945. [Google Scholar] [CrossRef]
- Zhao, H.; Li, H.-Y.; Han, J.-F.; Deng, Y.-Q.; Zhu, S.-Y.; Li, X.-F.; Yang, H.-Q.; Li, Y.-X.; Zhang, Y.; Qin, E.D. Novel recombinant chimeric virus-like particle is immunogenic and protective against both enterovirus 71 and coxsackievirus A16 in mice. Sci. Rep. 2015, 5, 7878. [Google Scholar] [CrossRef]
- Harvala, H.; Kalimo, H.; Bergelson, J.; Stanway, G.; Hyypiä, T. Tissue tropism of recombinant coxsackieviruses in an adult mouse model. J. Gen. Virol. 2005, 86, 1897–1907. [Google Scholar] [CrossRef]
- Harvala, H.; Kalimo, H.; Dahllund, L.; Santti, J.; Hughes, P.; Hyypiä, T.; Stanway, G. Mapping of tissue tropism determinants in coxsackievirus genomes. J. Gen. Virol. 2002, 83, 1697–1706. [Google Scholar] [CrossRef]
- Guillot, S.; Otelea, D.; Delpeyroux, F.; Crainic, R. Point mutations involved in the attenuation/neurovirulence alternation in type 1 and 2 oral polio vaccine strains detected by site-specific polymerase chain reaction. Vaccine 1994, 12, 503–507. [Google Scholar] [CrossRef]




| Infection | Staining | Limb | Brain | ||
|---|---|---|---|---|---|
| S1 | S2 | S1 | S2 | ||
| PBS | H&E | – | − | − | − |
| IHC | − | − | − | − | |
| CVA16 | H&E | ++++ | ++++ | − | − |
| IHC | ++++ | + | − | − | |
| Chi-CCE | H&E | +++ | + | − | − |
| IHC | +++ | + | − | − | |
| Inoculation/Infection | Staining | Limb | Brain | |||
|---|---|---|---|---|---|---|
| Day −7 | Day 0 | Day 7 | Day 7 | |||
| S1 | S2 | S1 | S2 | |||
| PBS | CVA16 | H&E | ++++ | ++++ | − | − |
| IHC | ++++ | +++ | − | − | ||
| MP4 | H&E | +++ | +++ | − | − | |
| IHC | ++++ | ++++ | + | − | ||
| iCVA16 | CVA16 | H&E | − | − | − | − |
| IHC | − | − | − | − | ||
| MP4 | H&E | ++++ | +++ | − | − | |
| IHC | ++++ | − | − | − | ||
| iChi-CCE | CVA16 | H&E | + | − | − | − |
| IHC | − | − | − | − | ||
| MP4 | H&E | + | − | − | − | |
| IHC | − | − | − | − | ||
| iChi-ECE | CVA16 | H&E | +++ | +++ | − | − |
| IHC | ++++ | ++ | − | − | ||
| MP4 | H&E | + | + | − | − | |
| IHC | − | − | − | − | ||
| iEV-A71 | CVA16 | H&E | + | − | − | − |
| IHC | − | − | − | − | ||
| MP4 | H&E | + | − | − | − | |
| IHC | − | − | − | − | ||
Disclaimer/Publisher’s Note: The statements, opinions and data contained in all publications are solely those of the individual author(s) and contributor(s) and not of MDPI and/or the editor(s). MDPI and/or the editor(s) disclaim responsibility for any injury to people or property resulting from any ideas, methods, instructions or products referred to in the content. |
© 2025 by the authors. Licensee MDPI, Basel, Switzerland. This article is an open access article distributed under the terms and conditions of the Creative Commons Attribution (CC BY) license (https://creativecommons.org/licenses/by/4.0/).
Share and Cite
Chang, H.Y.; Tee, H.K.; Ong, K.C.; Jasni, K.; Abdullah, S.; Sam, I.-C.; Chan, Y.F. Intertypic Recombination Between Coxsackievirus A16 and Enterovirus A71 Structural and Non-Structural Genes Modulates Virulence and Protection Efficacy. Vaccines 2025, 13, 1017. https://doi.org/10.3390/vaccines13101017
Chang HY, Tee HK, Ong KC, Jasni K, Abdullah S, Sam I-C, Chan YF. Intertypic Recombination Between Coxsackievirus A16 and Enterovirus A71 Structural and Non-Structural Genes Modulates Virulence and Protection Efficacy. Vaccines. 2025; 13(10):1017. https://doi.org/10.3390/vaccines13101017
Chicago/Turabian StyleChang, Hooi Yee, Han Kang Tee, Kien Chai Ong, Kartini Jasni, Syahril Abdullah, I.-Ching Sam, and Yoke Fun Chan. 2025. "Intertypic Recombination Between Coxsackievirus A16 and Enterovirus A71 Structural and Non-Structural Genes Modulates Virulence and Protection Efficacy" Vaccines 13, no. 10: 1017. https://doi.org/10.3390/vaccines13101017
APA StyleChang, H. Y., Tee, H. K., Ong, K. C., Jasni, K., Abdullah, S., Sam, I.-C., & Chan, Y. F. (2025). Intertypic Recombination Between Coxsackievirus A16 and Enterovirus A71 Structural and Non-Structural Genes Modulates Virulence and Protection Efficacy. Vaccines, 13(10), 1017. https://doi.org/10.3390/vaccines13101017

