Cost-Effectiveness Analysis of Herpes Zoster Vaccination in a Chinese Population: Recombinant Subunit Vaccine versus Live Attenuated Vaccine
Abstract
1. Introduction
2. Methods
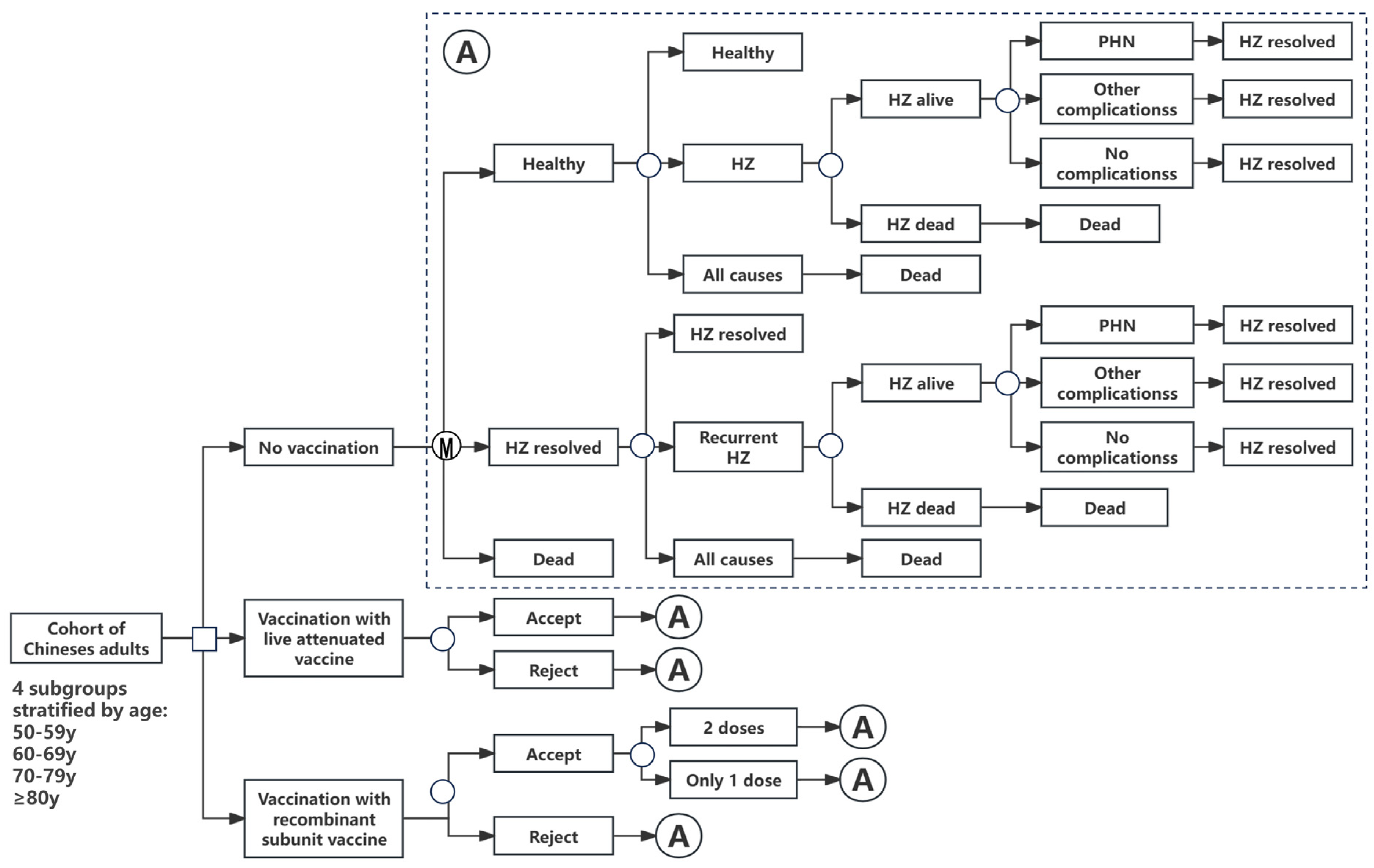
2.1. Model Structure
2.2. Transition Probabilities
2.3. Costs and Quality of Life
2.4. Cost-Effectiveness Analysis and Secondary Outcomes
2.5. Sensitivity Analysis
3. Results
3.1. Base-Case Analysis
3.2. One-Way Sensitivity Analyses
3.3. Probabilistic Sensitivity Analyses
4. Discussion
5. Conclusions
Supplementary Materials
Author Contributions
Funding
Institutional Review Board Statement
Informed Consent Statement
Data Availability Statement
Conflicts of Interest
References
- Gnann, J.W., Jr.; Whitley, R.J. Clinical practice. Herpes zoster. N. Engl. J. Med. 2002, 347, 340–346. [Google Scholar] [CrossRef] [PubMed]
- Cohen, J.I. Clinical practice: Herpes zoster. N. Engl. J. Med. 2013, 369, 255–263. [Google Scholar] [CrossRef] [PubMed]
- Sampathkumar, P.; Drage, L.A.; Martin, D.P. Herpes zoster (shingles) and postherpetic neuralgia. Mayo Clin. Proc. 2009, 84, 274–280. [Google Scholar] [CrossRef] [PubMed]
- Patil, A.; Goldust, M.; Wollina, U. Herpes zoster: A Review of Clinical Manifestations and Management. Viruses 2022, 14, 192. [Google Scholar] [CrossRef]
- Dworkin, R.H.; Gnann, J.W., Jr.; Oaklander, A.L.; Raja, S.N.; Schmader, K.E.; Whitley, R.J. Diagnosis and assessment of pain associated with herpes zoster and postherpetic neuralgia. J. Pain 2008, 9, S37–S44. [Google Scholar] [CrossRef] [PubMed]
- Johnson, R.W.; Rice, A.S. Clinical practice. Postherpetic neuralgia. N. Engl. J. Med. 2014, 371, 1526–1533. [Google Scholar] [CrossRef] [PubMed]
- Harpaz, R.; Leung, J.W. The Epidemiology of Herpes Zoster in the United States during the Era of Varicella and Herpes Zoster Vaccines: Changing Patterns Among Older Adults. Clin. Infect. Dis. 2019, 69, 341–344. [Google Scholar] [CrossRef] [PubMed]
- Kawai, K.; Gebremeskel, B.G.; Acosta, C.J. Systematic review of incidence and complications of herpes zoster: Towards a global perspective. BMJ Open 2014, 4, e004833. [Google Scholar] [CrossRef] [PubMed]
- Zhang, Z.; Liu, X.; Suo, L.; Zhao, D.; Pan, J.; Lu, L. The incidence of herpes zoster in China: A meta-analysis and evidence quality assessment. Hum. Vaccin Immunother. 2023, 19, 2228169. [Google Scholar] [CrossRef]
- Drolet, M.; Brisson, M.; Schmader, K.; Levin, M.; Johnson, R.; Oxman, M.; Patrick, D.; Camden, S.; Mansi, J.A. Predictors of postherpetic neuralgia among patients with herpes zoster: A prospective study. J. Pain 2010, 11, 1211–1221. [Google Scholar] [CrossRef]
- China Population Census Yearbook 2020. Available online: https://www.stats.gov.cn/sj/pcsj/rkpc/7rp/zk/indexch.htm (accessed on 5 December 2023).
- Yin, D.; Van Oorschot, D.; Jiang, N.; Marijam, A.; Saha, D.; Wu, Z.; Tang, H.; Diaz-Decaro, J.; Watson, P.; Xie, X.; et al. A systematic literature review to assess the burden of herpes zoster disease in China. Expert Rev. Anti-Infect. Ther. 2021, 19, 165–179. [Google Scholar] [CrossRef]
- Mbinta, J.F.; Nguyen, B.P.; Awuni, P.M.A.; Paynter, J.; Simpson, C.R. Post-licensure zoster vaccine effectiveness against herpes zoster and postherpetic neuralgia in older adults: A systematic review and meta-analysis. Lancet Healthy Longev. 2022, 3, e263–e275. [Google Scholar] [CrossRef]
- Dooling, K.L.; Guo, A.; Patel, M.; Lee, G.M.; Moore, K.; Belongia, E.A.; Harpaz, R. Recommendations of the Advisory Committee on Immunization Practices for Use of Herpes Zoster Vaccines. MMWR Morb. Mortal. Wkly. Rep. 2018, 67, 103–108. [Google Scholar] [CrossRef] [PubMed]
- Tricco, A.C.; Zarin, W.; Cardoso, R.; Veroniki, A.A.; Khan, P.A.; Nincic, V.; Ghassemi, M.; Warren, R.; Sharpe, J.P.; Page, A.V.; et al. Efficacy, effectiveness, and safety of herpes zoster vaccines in adults aged 50 and older: Systematic review and network meta-analysis. BMJ 2018, 363, k4029. [Google Scholar] [CrossRef] [PubMed]
- Oxman, M.N.; Levin, M.J.; Johnson, G.R.; Schmader, K.E.; Straus, S.E.; Gelb, L.D.; Arbeit, R.D.; Simberkoff, M.S.; Gershon, A.A.; Davis, L.E.; et al. A vaccine to prevent herpes zoster and postherpetic neuralgia in older adults. N. Engl. J. Med. 2005, 352, 2271–2284. [Google Scholar] [CrossRef] [PubMed]
- Chiyaka, E.T.; Nghiem, V.T.; Zhang, L.; Deshpande, A.; Mullen, P.D.; Le, P. Cost-Effectiveness of Herpes Zoster Vaccination: A Systematic Review. Pharmacoeconomics 2019, 37, 169–200. [Google Scholar] [CrossRef]
- de Boer, P.T.; van Lier, A.; de Melker, H.; van Wijck, A.J.M.; Wilschut, J.C.; van Hoek, A.J.; Postma, M.J. Cost-effectiveness of vaccination of immunocompetent older adults against herpes zoster in the Netherlands: A comparison between the adjuvanted subunit and live-attenuated vaccines. BMC Med. 2018, 16, 228. [Google Scholar] [CrossRef]
- Drolet, M.; Zhou, Z.; Sauvageau, C.; DeWals, P.; Gilca, V.; Amini, R.; Benard, E.; Brisson, M. Effectiveness and cost-effectiveness of vaccination against herpes zoster in Canada: A modelling study. CMAJ 2019, 191, E932–E939. [Google Scholar] [CrossRef]
- Le, P.; Rothberg, M.B. Cost-effectiveness of the Adjuvanted Herpes Zoster Subunit Vaccine in Older Adults. JAMA Intern. Med. 2018, 178, 248–258. [Google Scholar] [CrossRef]
- Wei, J.; Guiwen, L.; Yong, X.; Song, P.; Yi, Y.; Hui, T.; Weiwei, W.; Chengzhong, X.; Yanmin, L.; Dapeng, Y. Epidemiological characteristics of herpes zoster in urban areas of Yichang city during 2016-2017 based on the Yichang Big Data Platform for Health Management. Chin. J. Vaccines Immun. 2019, 25, 432–435. [Google Scholar] [CrossRef]
- Teng, L.; Mizukami, A.; Ng, C.; Giannelos, N.; Curran, D.; Sato, T.; Lee, C.; Matsuki, T. Cost-Effectiveness Analysis Update of the Adjuvanted Recombinant Zoster Vaccine in Japanese Older Adults. Dermatol. Ther. 2022, 12, 1447–1467. [Google Scholar] [CrossRef]
- Sun, X.; Wei, Z.; Lin, H.; Jit, M.; Li, Z.; Fu, C. Incidence and disease burden of herpes zoster in the population aged >/=50 years in China: Data from an integrated health care network. J. Infect. 2021, 82, 253–260. [Google Scholar] [CrossRef]
- Wang, Q.; Yang, L.; Li, L.; Liu, C.; Jin, H.; Lin, L. Willingness to Vaccinate Against Herpes Zoster and Its Associated Factors Across WHO Regions: Global Systematic Review and Meta-Analysis. JMIR Public Health Surveill. 2023, 9, e43893. [Google Scholar] [CrossRef]
- Cunningham, A.L.; Lal, H.; Kovac, M.; Chlibek, R.; Hwang, S.J.; Diez-Domingo, J.; Godeaux, O.; Levin, M.J.; McElhaney, J.E.; Puig-Barbera, J.; et al. Efficacy of the Herpes Zoster Subunit Vaccine in Adults 70 Years of Age or Older. N. Engl. J. Med. 2016, 375, 1019–1032. [Google Scholar] [CrossRef] [PubMed]
- Lal, H.; Cunningham, A.L.; Godeaux, O.; Chlibek, R.; Diez-Domingo, J.; Hwang, S.J.; Levin, M.J.; McElhaney, J.E.; Poder, A.; Puig-Barbera, J.; et al. Efficacy of an adjuvanted herpes zoster subunit vaccine in older adults. N. Engl. J. Med. 2015, 372, 2087–2096. [Google Scholar] [CrossRef]
- Strezova, A.; Diez-Domingo, J.; Al Shawafi, K.; Tinoco, J.C.; Shi, M.; Pirrotta, P.; Mwakingwe-Omari, A.; Zoster-049 Study Group. Long-term Protection Against Herpes Zoster by the Adjuvanted Recombinant Zoster Vaccine: Interim Efficacy, Immunogenicity, and Safety Results up to 10 Years After Initial Vaccination. Open Forum Infect. Dis. 2022, 9, ofac485. [Google Scholar] [CrossRef]
- Boutry, C.; Hastie, A.; Diez-Domingo, J.; Tinoco, J.C.; Yu, C.J.; Andrews, C.; Beytout, J.; Caso, C.; Cheng, H.S.; Cheong, H.J.; et al. The Adjuvanted Recombinant Zoster Vaccine Confers Long-Term Protection Against Herpes Zoster: Interim Results of an Extension Study of the Pivotal Phase 3 Clinical Trials ZOE-50 and ZOE-70. Clin. Infect. Dis. 2022, 74, 1459–1467. [Google Scholar] [CrossRef] [PubMed]
- Morrison, V.A.; Johnson, G.R.; Schmader, K.E.; Levin, M.J.; Zhang, J.H.; Looney, D.J.; Betts, R.; Gelb, L.; Guatelli, J.C.; Harbecke, R.; et al. Long-term persistence of zoster vaccine efficacy. Clin. Infect. Dis. 2015, 60, 900–909. [Google Scholar] [CrossRef]
- Schmader, K.E.; Oxman, M.N.; Levin, M.J.; Johnson, G.; Zhang, J.H.; Betts, R.; Morrison, V.A.; Gelb, L.; Guatelli, J.C.; Harbecke, R.; et al. Persistence of the efficacy of zoster vaccine in the shingles prevention study and the short-term persistence substudy. Clin. Infect. Dis. 2012, 55, 1320–1328. [Google Scholar] [CrossRef] [PubMed]
- Tseng, H.F.; Harpaz, R.; Luo, Y.; Hales, C.M.; Sy, L.S.; Tartof, S.Y.; Bialek, S.; Hechter, R.C.; Jacobsen, S.J. Declining Effectiveness of Herpes Zoster Vaccine in Adults Aged >/=60 Years. J. Infect. Dis. 2016, 213, 1872–1875. [Google Scholar] [CrossRef]
- Baxter, R.; Bartlett, J.; Fireman, B.; Marks, M.; Hansen, J.; Lewis, E.; Aukes, L.; Chen, Y.; Klein, N.P.; Saddier, P. Long-Term Effectiveness of the Live Zoster Vaccine in Preventing Shingles: A Cohort Study. Am. J. Epidemiol. 2018, 187, 161–169. [Google Scholar] [CrossRef] [PubMed]
- Zhang, X.; Li, L.; Liu, L.; Xu, C.; Song, Y.; Zhang, Z.; Zeng, Q.; Cheng, L.; Ye, J.; Cao, L.; et al. Costs of the Expanded Program on Immunization in county-level centers for disease control and prevention and vaccination units in several areas of China: A cross-sectional survey in 2021. Chin. J. Vaccines Immun. 2023, 29, 131–137. [Google Scholar] [CrossRef]
- Chen, P.; Chen, Z.; Xiao, Y.; Chen, X.; Li, J.; Tang, Y.; Shen, M. Characteristics and economic burden of hospitalized patients with herpes zoster in China, before vaccination. Hum. Vaccin Immunother. 2023, 19, 2268990. [Google Scholar] [CrossRef] [PubMed]
- Wang, F.; Jin, P.F.; Meng, F.Y.; Wei, M.W.; Li, J.X.; Zhu, F.C. Economic burden and health-related quality of life of herpes zoster disease in rural areas of Jiang-su Province. Chin. J. Dis. Control. Prev. 2022, 26, 736–739. [Google Scholar] [CrossRef]
- Median Exchange Rate of the Renminbi: Annual Average Rate. Available online: https://www.chinamoney.com.cn/chinese/bkccpr/ (accessed on 7 March 2024).
- Chinese Pharmaceutical Association. China Guidelines for Pharmacoeconomic Evaluations. 2020. Available online: https://www.cpa.org.cn/cpadmn/attached/file/20201203/1606977380634185.pdf (accessed on 28 November 2020).
- Zhang, J.; Xu, L.; Li, J.; Sun, L.; Qin, W.; Ding, G.; Wang, Q.; Zhu, J.; Yu, Z.; Xie, S.; et al. Gender differences in the association between body mass index and health-related quality of life among adults: A cross-sectional study in Shandong, China. BMC Public Health 2019, 19, 1021. [Google Scholar] [CrossRef] [PubMed]
- Lei, P.; Xu, L.; Nwaru, B.I.; Long, Q.; Wu, Z. Social networks and health-related quality of life among Chinese old adults in urban areas: Results from 4th National Household Health Survey. Public Health 2016, 131, 27–39. [Google Scholar] [CrossRef] [PubMed]
- Zhang, Q.; Huang, Z.S.; Hu, Q.Q.; Qin, W.; Liang, L.L.; Cui, F.; Wang, Y.; Pan, F.; Liu, X.L.; Tang, L.; et al. Quality of life and risk factors in patients with herpes zoster. Zhonghua Yi Xue Za Zhi 2022, 102, 3395–3400. [Google Scholar] [CrossRef] [PubMed]
- WHO Guide on Standardization of Economic Evaluations of Immunization Programmes. Available online: https://www.who.int/publications/i/item/WHO-IVB-19.10 (accessed on 17 July 2024).
- National Bureau of Statistics. Available online: https://data.stats.gov.cn/easyquery.htm?cn=C01 (accessed on 26 December 2023).
- Zhang, H.; Zhang, L.R.; Chu, L.C.; Sun, X.; Jiang, X.W. Factors influencing herpes zoster vaccination among older people in China: Results from a discrete choice experiment. Public Health 2023, 220, 33–34. [Google Scholar] [CrossRef] [PubMed]
- Prosser, L.A.; Harpaz, R.; Rose, A.M.; Gebremariam, A.; Guo, A.; Ortega-Sanchez, I.R.; Zhou, F.; Dooling, K. A Cost-Effectiveness Analysis of Vaccination for Prevention of Herpes Zoster and Related Complications: Input for National Recommendations. Ann. Intern. Med. 2019, 170, 380–388. [Google Scholar] [CrossRef]
- Curran, D.; Patterson, B.; Varghese, L.; Van Oorschot, D.; Buck, P.; Carrico, J.; Hicks, K.; Lee, B.; Yawn, B. Cost-effectiveness of an Adjuvanted Recombinant Zoster Vaccine in older adults in the United States. Vaccine 2018, 36, 5037–5045. [Google Scholar] [CrossRef]
- Pieters, Z.; Ogunjimi, B.; Beutels, P.; Bilcke, J. Cost-Effectiveness Analysis of Herpes Zoster Vaccination in 50- to 85-Year-Old Immunocompetent Belgian Cohorts: A Comparison between No Vaccination, the Adjuvanted Subunit Vaccine, and Live-Attenuated Vaccine. Pharmacoeconomics 2022, 40, 461–476. [Google Scholar] [CrossRef] [PubMed]
- Hoshi, S.L.; Seposo, X.; Shono, A.; Okubo, I.; Kondo, M. Cost-effectiveness of Recombinant Zoster Vaccine (RZV) and Varicella Vaccine Live (VVL) against herpes zoster and post-herpetic neuralgia among adults aged 65 and over in Japan. Vaccine 2019, 37, 3588–3597. [Google Scholar] [CrossRef] [PubMed]
- Klein, N.P.; Bartlett, J.; Fireman, B.; Marks, M.A.; Hansen, J.; Lewis, E.; Aukes, L.; Saddier, P. Effectiveness of the live zoster vaccine during the 10 years following vaccination: Real world cohort study using electronic health records. BMJ 2023, 383, e076321. [Google Scholar] [CrossRef] [PubMed]
- Rothberg, M.B.; Virapongse, A.; Smith, K.J. Cost-effectiveness of a vaccine to prevent herpes zoster and postherpetic neuralgia in older adults. Clin. Infect. Dis. 2007, 44, 1280–1288. [Google Scholar] [CrossRef]
- van Hoek, A.J.; Gay, N.; Melegaro, A.; Opstelten, W.; Edmunds, W.J. Estimating the cost-effectiveness of vaccination against herpes zoster in England and Wales. Vaccine 2009, 27, 1454–1467. [Google Scholar] [CrossRef] [PubMed]
- Giannelos, N.; Ng, C.; Curran, D. Cost-effectiveness of the recombinant zoster vaccine (RZV) against herpes zoster: An updated critical review. Hum. Vaccin Immunother. 2023, 19, 2168952. [Google Scholar] [CrossRef] [PubMed]
- Schmader, K.E.; Levin, M.J.; Gnann, J.W., Jr.; McNeil, S.A.; Vesikari, T.; Betts, R.F.; Keay, S.; Stek, J.E.; Bundick, N.D.; Su, S.C.; et al. Efficacy, safety, and tolerability of herpes zoster vaccine in persons aged 50-59 years. Clin. Infect. Dis. 2012, 54, 922–928. [Google Scholar] [CrossRef]
- Adis_published|Tableau Public. Available online: https://public.tableau.com/app/profile/rd.observatory/viz/shared/KSP8M54WJ (accessed on 6 June 2024).





| Vaccination Strategy | Cases, n | PHN Cases, n | Cost, USD | QALYs, n | Incremental Costs, USD | Incremental QALYs, n | ICER, USD/QALY |
|---|---|---|---|---|---|---|---|
| 50 years | |||||||
| No vaccination | 287 | 62 | 120,439 | 14,119 | - | - | - |
| Live attenuated vaccine | 257 | 57 | 173,280 | 14,127 | 52,841 | 7.66 | 6900 |
| Recombinant subunit vaccine | 164 | 33 | 235,419 | 14,145 | 114,980 | 25.24 | 4555 |
| 60 years | |||||||
| No vaccination | 240 | 57 | 130,046 | 11,467 | - | - | - |
| Live attenuated vaccine | 201 | 47 | 178,670 | 11,479 | 48,624 | 12.10 | 4017 |
| Recombinant subunit vaccine | 102 | 17 | 238,768 | 11,498 | 108,723 | 31.72 | 3428 |
| 70 years | |||||||
| No vaccination | 171 | 46 | 103,896 | 8456 | - | - | - |
| Live attenuated vaccine | 142 | 38 | 155,782 | 8464 | 51,886 | 8.33 | 6230 |
| Recombinant subunit vaccine | 50 | 6 | 216,231 | 8483 | 112,335 | 27.02 | 4157 |
| 80 years | |||||||
| No vaccination | 114 | 40 | 77,978 | 5297 | - | - | - |
| Live attenuated vaccine | 102 | 32 | 134,204 | 5301 | 56,226 | 3.08 | 18,254 |
| Recombinant subunit vaccine | 23 | 2 | 195,240 | 5318 | 117,262 | 20.42 | 5743 |
Disclaimer/Publisher’s Note: The statements, opinions and data contained in all publications are solely those of the individual author(s) and contributor(s) and not of MDPI and/or the editor(s). MDPI and/or the editor(s) disclaim responsibility for any injury to people or property resulting from any ideas, methods, instructions or products referred to in the content. |
© 2024 by the authors. Licensee MDPI, Basel, Switzerland. This article is an open access article distributed under the terms and conditions of the Creative Commons Attribution (CC BY) license (https://creativecommons.org/licenses/by/4.0/).
Share and Cite
Wang, J.; Jin, P.; Jin, H.; Wang, Q.; Zhu, F.; Li, J. Cost-Effectiveness Analysis of Herpes Zoster Vaccination in a Chinese Population: Recombinant Subunit Vaccine versus Live Attenuated Vaccine. Vaccines 2024, 12, 872. https://doi.org/10.3390/vaccines12080872
Wang J, Jin P, Jin H, Wang Q, Zhu F, Li J. Cost-Effectiveness Analysis of Herpes Zoster Vaccination in a Chinese Population: Recombinant Subunit Vaccine versus Live Attenuated Vaccine. Vaccines. 2024; 12(8):872. https://doi.org/10.3390/vaccines12080872
Chicago/Turabian StyleWang, Jiaqi, Pengfei Jin, Hui Jin, Qiang Wang, Fengcai Zhu, and Jingxin Li. 2024. "Cost-Effectiveness Analysis of Herpes Zoster Vaccination in a Chinese Population: Recombinant Subunit Vaccine versus Live Attenuated Vaccine" Vaccines 12, no. 8: 872. https://doi.org/10.3390/vaccines12080872
APA StyleWang, J., Jin, P., Jin, H., Wang, Q., Zhu, F., & Li, J. (2024). Cost-Effectiveness Analysis of Herpes Zoster Vaccination in a Chinese Population: Recombinant Subunit Vaccine versus Live Attenuated Vaccine. Vaccines, 12(8), 872. https://doi.org/10.3390/vaccines12080872

