A Live Attenuated H1N1 Influenza Vaccine Based on the Mutated M Gene
Abstract
1. Introduction
2. Materials and Methods
2.1. The Viruses, Animals, and Cells
2.2. Plasmid Construction and Virus Rescue
2.3. Character of the Rescued Virus
2.4. Pathogenicity Determination in Mice
2.5. Antibody Assay
2.6. ELISPOT Assay
2.7. Flow Cytometry Analysis
2.8. Animal Challenging Experiment
2.9. Statistics
2.10. Ethical Approval
3. Results
3.1. Rescue of mPR8
3.2. Genetic Stability of the mPR8 Virus
3.3. Characteristics of the mPR8 Virus
3.4. Humoral Immune Response Induced by mPR8 Immunization
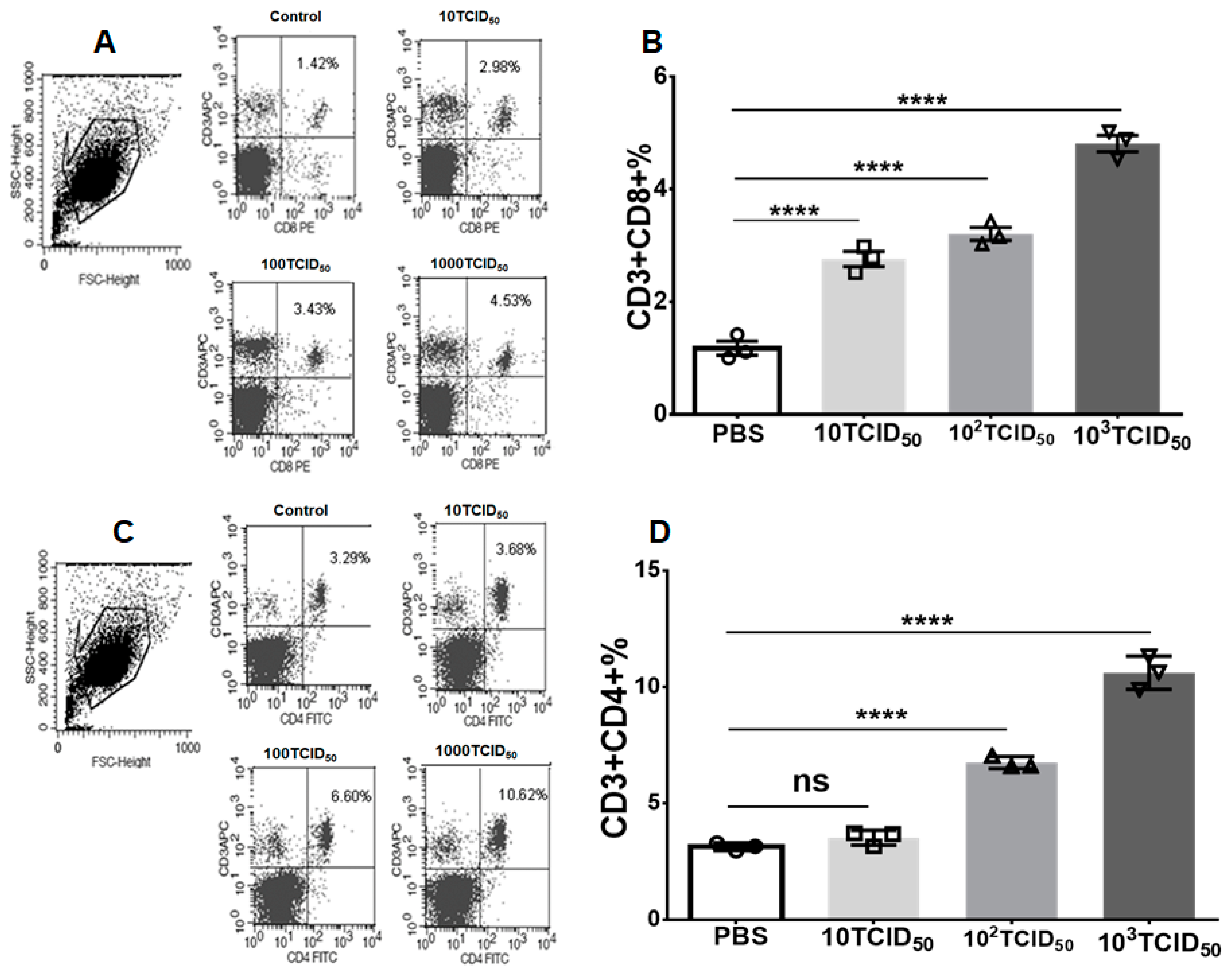
3.5. Cell Immune Response Induced by mPR8 Immunization
3.6. mPR8 Vaccination Provides Protection against Homologous Virus Challenging
3.7. The mPR8 Candidate Vaccine Strain Protects against Heterosubtypic Virus Challenge
4. Discussion
5. Conclusions
Supplementary Materials
Author Contributions
Funding
Institutional Review Board Statement
Informed Consent Statement
Data Availability Statement
Conflicts of Interest
References
- Ribeiro, S.P.; Reis, A.B.; Dattilo, W.; Silva, A.; Barbosa, E.A.G.; Coura-Vital, W.; Goes-Neto, A.; Azevedo, V.A.C.; Fernandes, G.W. From Spanish Flu to Syndemic COVID-19: Long-standing sanitarian vulnerability of Manaus, warnings from the Brazilian rainforest gateway. An. Acad. Bras. Cienc. 2021, 93, e20210431. [Google Scholar] [CrossRef]
- Ramphul, K.; Ramphul, Y.; Park, Y.; Lohana, P.; Dhillon, B.K.; Sombans, S. A comprehensive review and update on severe acute respiratory syndrome coronavirus 2 (SARS-CoV-2) and Coronavirus disease 2019 (COVID-19): What do we know now in 2021? Arch. Med. Sci. Atheroscler. Dis. 2021, 6, e5–e13. [Google Scholar] [CrossRef]
- Katsiroumpa, A.; Sourtzi, P.; Kaitelidou, D.; Siskou, O.; Konstantakopoulou, O.; Galanis, P. Predictors of Seasonal Influenza Vaccination Willingness among High-Risk Populations Three Years after the Onset of the COVID-19 Pandemic. Vaccines 2023, 11, 331. [Google Scholar] [CrossRef]
- Nazareth, J.; Pan, D.; Martin, C.A.; Barr, I.; Sullivan, S.G.; Stephenson, I.; Sahota, A.; Clark, T.W.; Nellums, L.B.; Tang, J.W.; et al. Is the UK prepared for seasonal influenza in 2022-23 and beyond? Lancet Infect. Dis. 2022, 22, 1280–1281. [Google Scholar] [CrossRef]
- Ankomah, A.A.; Moa, A.; Chughtai, A.A. The long road of pandemic vaccine development to rollout: A systematic review on the lessons learnt from the 2009 H1N1 influenza pandemic. Am. J. Infect. Control. 2022, 50, 735–742. [Google Scholar] [CrossRef]
- Isakova-Sivak, I.; Grigorieva, E.; Rudenko, L. Insights into current clinical research on the immunogenicity of live attenuated influenza vaccines. Expert Rev. Vaccines 2020, 19, 43–55. [Google Scholar] [CrossRef]
- Korenkov, D.; Isakova-Sivak, I.; Rudenko, L. Basics of CD8 T-cell immune responses after influenza infection and vaccination with inactivated or live attenuated influenza vaccine. Expert Rev. Vaccines 2018, 17, 977–987. [Google Scholar] [CrossRef]
- Aaby, P.; Netea, M.G.; Benn, C.S. Beneficial non-specific effects of live vaccines against COVID-19 and other unrelated infections. Lancet Infect. Dis. 2023, 23, e34–e42. [Google Scholar] [CrossRef]
- Sha, B.; Luo, M. Structure of a bifunctional membrane-RNA binding protein, influenza virus matrix protein M1. Nat. Struct. Biol. 1997, 4, 239–244. [Google Scholar] [CrossRef]
- Rossman, J.S.; Jing, X.; Leser, G.P.; Balannik, V.; Pinto, L.H.; Lamb, R.A. Influenza virus m2 ion channel protein is necessary for filamentous virion formation. J. Virol. 2010, 84, 5078–5088. [Google Scholar] [CrossRef]
- Bourmakina, S.V.; Garcia-Sastre, A. The morphology and composition of influenza A virus particles are not affected by low levels of M1 and M2 proteins in infected cells. J. Virol. 2005, 79, 7926–7932. [Google Scholar] [CrossRef]
- Hutchinson, E.C.; Curran, M.D.; Read, E.K.; Gog, J.R.; Digard, P. Mutational analysis of cis-acting RNA signals in segment 7 of influenza A virus. J. Virol. 2008, 82, 11869–11879. [Google Scholar] [CrossRef]
- Hoffmann, E.; Neumann, G.; Kawaoka, Y.; Hobom, G.; Webster, R.G. A DNA transfection system for generation of influenza A virus from eight plasmids. Proc. Natl. Acad. Sci. USA 2000, 97, 6108–6113. [Google Scholar] [CrossRef] [PubMed]
- Wu, R.; Guan, Y.; Yang, Z.; Chen, J.; Wang, H.; Chen, Q.; Sui, Z.; Fang, F.; Chen, Z. A live bivalent influenza vaccine based on a H9N2 virus strain. Vaccine 2010, 28, 673–680. [Google Scholar] [CrossRef]
- Zheng, M.; Liu, F.; Shen, Y.; Wang, S.; Xu, W.; Fang, F.; Sun, B.; Xie, Z.; Chen, Z. Cross-protection against influenza virus infection by intranasal administration of nucleoprotein-based vaccine with compound 48/80 adjuvant. Hum. Vaccin. Immunother. 2015, 11, 397–406. [Google Scholar] [CrossRef]
- Guo, L.; Zheng, M.; Ding, Y.; Li, D.; Yang, Z.; Wang, H.; Chen, Q.; Sui, Z.; Fang, F.; Chen, Z. Protection against multiple influenza A virus subtypes by intranasal administration of recombinant nucleoprotein. Arch. Virol. 2010, 155, 1765–1775. [Google Scholar] [CrossRef]
- Nasal influenza vaccine enters Phase I clinical trial. Expert Rev. Vaccines 2007, 6, 305. [CrossRef][Green Version]
- Watanabe, T.; Watanabe, S.; Kida, H.; Kawaoka, Y. Influenza A virus with defective M2 ion channel activity as a live vaccine. Virology 2002, 299, 266–270. [Google Scholar] [CrossRef] [PubMed]
- Watanabe, T.; Watanabe, S.; Kim, J.H.; Hatta, M.; Kawaoka, Y. Novel approach to the development of effective H5N1 influenza A virus vaccines: Use of M2 cytoplasmic tail mutants. J. Virol. 2008, 82, 2486–2492. [Google Scholar] [CrossRef]
- Coleman, J.R.; Papamichail, D.; Skiena, S.; Futcher, B.; Wimmer, E.; Mueller, S. Virus attenuation by genome-scale changes in codon pair bias. Science 2008, 320, 1784–1787. [Google Scholar] [CrossRef]
- Mueller, S.; Coleman, J.R.; Papamichail, D.; Ward, C.B.; Nimnual, A.; Futcher, B.; Skiena, S.; Wimmer, E. Live attenuated influenza virus vaccines by computer-aided rational design. Nat. Biotechnol. 2010, 28, 723–726. [Google Scholar] [CrossRef] [PubMed]
- Desselberger, U.; Racaniello, V.R.; Zazra, J.J.; Palese, P. The 3′ and 5′-terminal sequences of influenza A, B and C virus RNA segments are highly conserved and show partial inverted complementarity. Gene 1980, 8, 315–328. [Google Scholar] [CrossRef] [PubMed]
- Gog, J.R.; Afonso Edos, S.; Dalton, R.M.; Leclercq, I.; Tiley, L.; Elton, D.; von Kirchbach, J.C.; Naffakh, N.; Escriou, N.; Digard, P. Codon conservation in the influenza A virus genome defines RNA packaging signals. Nucleic Acids Res. 2007, 35, 1897–1907. [Google Scholar] [CrossRef]
- Oxford, J.S.; Schild, G.C. Immunological and physicochemical studies of influenza matrix (M) polypeptides. Virology 1976, 74, 394–402. [Google Scholar] [CrossRef] [PubMed]
- Ulmer, J.B.; Donnelly, J.J.; Parker, S.E.; Rhodes, G.H.; Felgner, P.L.; Dwarki, V.J.; Gromkowski, S.H.; Deck, R.R.; DeWitt, C.M.; Friedman, A.; et al. Heterologous protection against influenza by injection of DNA encoding a viral protein. Science 1993, 259, 1745–1749. [Google Scholar] [CrossRef] [PubMed]
- Carragher, D.M.; Kaminski, D.A.; Moquin, A.; Hartson, L.; Randall, T.D. A novel role for non-neutralizing antibodies against nucleoprotein in facilitating resistance to influenza virus. J. Immunol. 2008, 181, 4168–4176. [Google Scholar] [CrossRef] [PubMed]
- LaMere, M.W.; Lam, H.T.; Moquin, A.; Haynes, L.; Lund, F.E.; Randall, T.D.; Kaminski, D.A. Contributions of antinucleoprotein IgG to heterosubtypic immunity against influenza virus. J. Immunol. 2011, 186, 4331–4339. [Google Scholar] [CrossRef] [PubMed]
- Rangel-Moreno, J.; Carragher, D.M.; Misra, R.S.; Kusser, K.; Hartson, L.; Moquin, A.; Lund, F.E.; Randall, T.D. B cells promote resistance to heterosubtypic strains of influenza via multiple mechanisms. J. Immunol. 2008, 180, 454–463. [Google Scholar] [CrossRef] [PubMed]
- Xie, H.; Liu, T.M.; Lu, X.; Wu, Z.; Belser, J.A.; Katz, J.M.; Tumpey, T.M.; Ye, Z. A live attenuated H1N1 M1 mutant provides broad cross-protection against influenza A viruses, including highly pathogenic A/Vietnam/1203/2004, in mice. J. Infect. Dis. 2009, 200, 1874–1883. [Google Scholar] [CrossRef][Green Version]
- Powell, T.J.; Strutt, T.; Reome, J.; Hollenbaugh, J.A.; Roberts, A.D.; Woodland, D.L.; Swain, S.L.; Dutton, R.W. Priming with cold-adapted influenza A does not prevent infection but elicits long-lived protection against supralethal challenge with heterosubtypic virus. J. Immunol. 2007, 178, 1030–1038. [Google Scholar] [CrossRef]
- Lanthier, P.A.; Huston, G.E.; Moquin, A.; Eaton, S.M.; Szaba, F.M.; Kummer, L.W.; Tighe, M.P.; Kohlmeier, J.E.; Blair, P.J.; Broderick, M.; et al. Live attenuated influenza vaccine (LAIV) impacts innate and adaptive immune responses. Vaccine 2011, 29, 7849–7856. [Google Scholar] [CrossRef] [PubMed]
- Tumpey, T.M.; Renshaw, M.; Clements, J.D.; Katz, J.M. Mucosal delivery of inactivated influenza vaccine induces B-cell-dependent heterosubtypic cross-protection against lethal influenza A H5N1 virus infection. J. Virol. 2001, 75, 5141–5150. [Google Scholar] [CrossRef] [PubMed]
- Farber, J.M. Mig and IP-10: CXC chemokines that target lymphocytes. J. Leukoc. Biol. 1997, 61, 246–257. [Google Scholar] [CrossRef] [PubMed]
- Wiley, J.A.; Cerwenka, A.; Harkema, J.R.; Dutton, R.W.; Harmsen, A.G. Production of interferon-gamma by influenza hemagglutinin-specific CD8 effector T cells influences the development of pulmonary immunopathology. Am. J. Pathol. 2001, 158, 119–130. [Google Scholar] [CrossRef]




| Group | Immunogen | Route of Administration | Dose (TCID50/Mouse) | Ab Responses (ELISA, 2n) a | |
|---|---|---|---|---|---|
| Serum IgG | Nasal Wash IgA | ||||
| A | mPR8 | i.n. | 1000 | 15.67 ± 0.58 b,c,d | 6.67 ± 1.15 b,c,d |
| B | mPR8 | i.n. | 100 | 8 ± 1.3 | 2.67 ± 0.8 |
| C | mPR8 | i.n. | 10 | 5 ± 0.3 | 1.04 ± 0.2 |
| D | PBS | i.n. | - | - e | - e |
| Group | Immunogen | Route of Administration | Dose (TCID50/Mouse) | Ab Responses (ELISA, 2n) a | |
|---|---|---|---|---|---|
| Serum IgG1 | Serum IgG2a | ||||
| A | mPR8 | i.n. | 1000 | 15.33 ± 1.1 b,c,d | 16 ± 0.5 b,c,d |
| B | mPR8 | i.n. | 100 | 7.23 ± 0.73 | 6.67 ± 0.78 |
| C | mPR8 | i.n. | 10 | 6.31 ± 0.34 | 5.1 ± 0.46 |
| D | PBS | i.n. | - | - e | - e |
| Immunogen | Dose (TCID50/Mouse) | Protection against PR8 Virus Challenge | ||
|---|---|---|---|---|
| Lung Virus Titers a (log10 TCID50/mL) | Nasal Wash Virus Titers (log10 TCID50/mL) | No. of Survivors/ No. Tested | ||
| mPR8 | 1000 | 4.17 ± 0.60 b,c,d | 2.5 ± 0.10 b,c,d | 10/10 |
| mPR8 | 100 | 5.44 ± 0.18 a | 3.73 ± 0.40 a | 3/10 |
| mPR8 | 10 | 6.57 ± 0.45 | 4.28 ± 0.37 | 0/10 |
| PBS | - | 7.05 ± 0.47 | 4.56 ± 0.10 | 0/10 |
| Immunogen | Dose (TCID50/Mouse) | Protection against H9N2 Virus Challenge | ||
|---|---|---|---|---|
| Lung Virus Titers (log10 TCID50/mL) a | Nasal Wash Virus Titers (log10 TCID50/mL) | No. of Survivors/ No. Tested | ||
| mPR8 | 1000 | 5.27 ± 0.34 b,c | 3.21 ± 0.67 b,c,d | 10/10 |
| mPR8 | 100 | 6.04 ± 0.67 | 4.43 ± 0.52 | 3/10 |
| mPR8 | 10 | 6.97 ± 0.48 | 4.56 ± 0.56 | 1/10 |
| PBS | - | 7.05 ± 0.52 | 4.78 ± 0.43 | 0/10 |
Disclaimer/Publisher’s Note: The statements, opinions and data contained in all publications are solely those of the individual author(s) and contributor(s) and not of MDPI and/or the editor(s). MDPI and/or the editor(s) disclaim responsibility for any injury to people or property resulting from any ideas, methods, instructions or products referred to in the content. |
© 2024 by the authors. Licensee MDPI, Basel, Switzerland. This article is an open access article distributed under the terms and conditions of the Creative Commons Attribution (CC BY) license (https://creativecommons.org/licenses/by/4.0/).
Share and Cite
Yi, Y.; Zhang, H.; An, Y.; Chen, Z. A Live Attenuated H1N1 Influenza Vaccine Based on the Mutated M Gene. Vaccines 2024, 12, 725. https://doi.org/10.3390/vaccines12070725
Yi Y, Zhang H, An Y, Chen Z. A Live Attenuated H1N1 Influenza Vaccine Based on the Mutated M Gene. Vaccines. 2024; 12(7):725. https://doi.org/10.3390/vaccines12070725
Chicago/Turabian StyleYi, Yinglei, Hongbo Zhang, Youcai An, and Ze Chen. 2024. "A Live Attenuated H1N1 Influenza Vaccine Based on the Mutated M Gene" Vaccines 12, no. 7: 725. https://doi.org/10.3390/vaccines12070725
APA StyleYi, Y., Zhang, H., An, Y., & Chen, Z. (2024). A Live Attenuated H1N1 Influenza Vaccine Based on the Mutated M Gene. Vaccines, 12(7), 725. https://doi.org/10.3390/vaccines12070725
