Mixed Th1/Th2/Th17 Responses Induced by Plant Oil Adjuvant-Based B. bronchiseptica Vaccine in Mice, with Mechanisms Unraveled by RNA-Seq, 16S rRNA and Metabolomics
Abstract
1. Introduction
2. Materials and Methods
2.1. Animals
2.2. Adjuvant and Vaccine Preparation
2.3. Animal Immunization
2.4. Bb-Specific IgG and Isotype Analysis
2.5. Cytokine Arrays
2.6. Lymphocyte Proliferation
2.7. Cytokine Production by Splenocytes
2.8. Flow Cytometry
2.9. Real-Time Quantitative Polymerase Chain Reaction
2.10. Transcriptomic Analysis
2.11. 16S rRNA Sequencing
2.12. Metabolomics Analysis
2.13. Validation of DEGs by RT-PCR
2.14. Bacterial Loads
2.15. Statistical Analysis
3. Results
3.1. E515-Bb Immunization Enhanced Bb-Specific Humoral Immune Responses
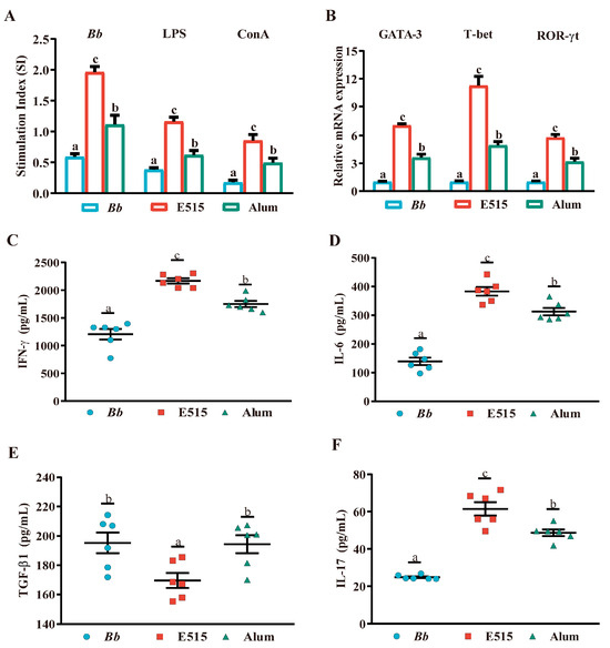
3.2. E515-Bb Immunization Heightened Bb-Specific Cellular Immune Responses
3.3. E515-Bb Immunization Modulated Cytokine Production in Serum
3.4. E515-Bb Immunization Regulated T-Cell Subsets, TE and TM Cells and B Cells in the Spleen
3.5. Differential Gene Expression Analysis
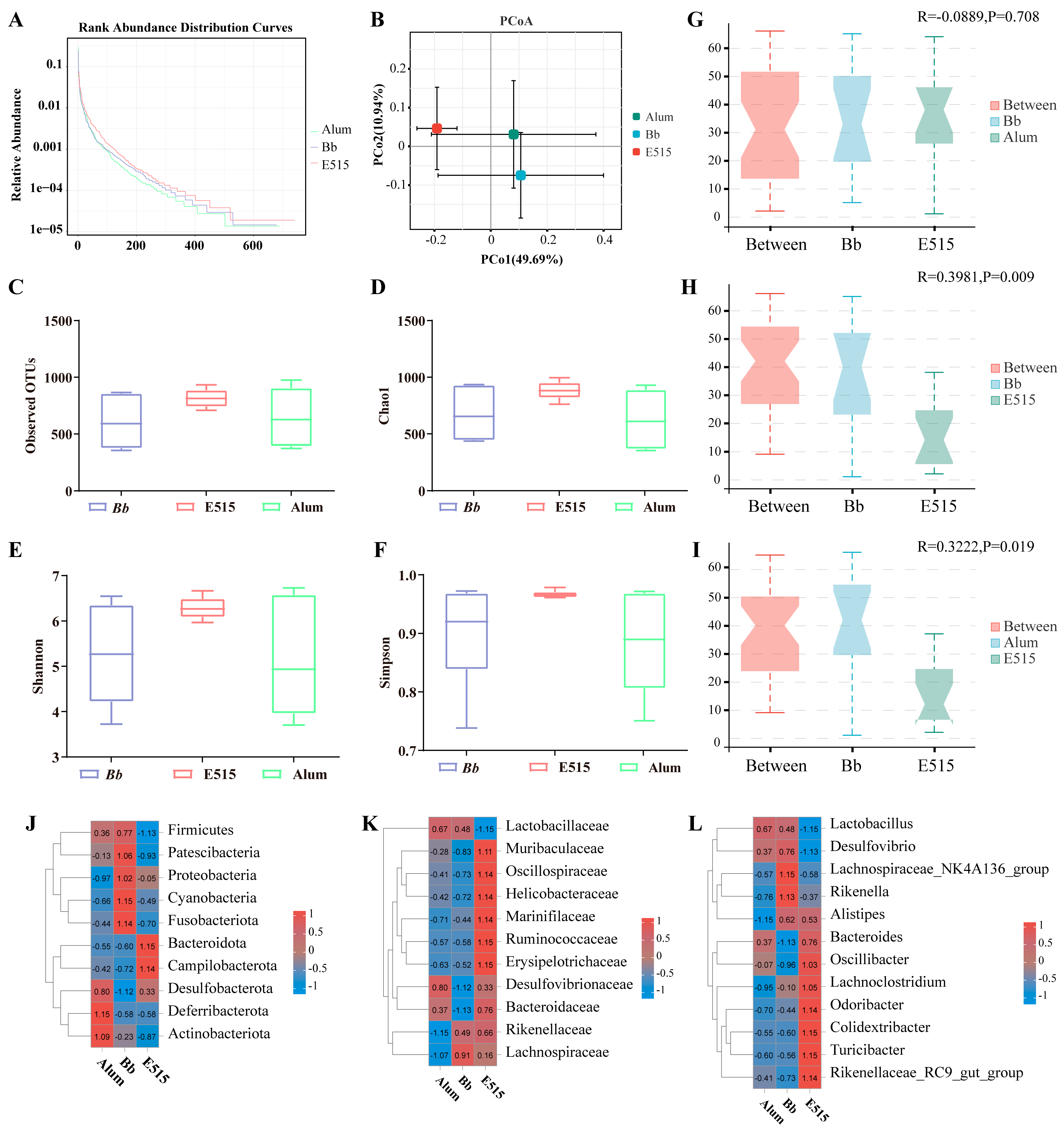
3.6. Diversity Analysis of the Gut Microbiota
3.7. Untargeted Metabolomics Analysis
3.8. Correlation Analysis between Gut Microbiota and Differential Metabolites
3.9. Validation of DEGs by RT-qPCR
3.10. E515-Bb Immunization Provided Better Protection against Bb Challenge
4. Discussion
4.1. Humoral Response Induced by E515-Bb Vaccine
4.2. Mixed Th1/Th2/Th17 Cellular Responses Induced by E515-Bb Vaccine
4.3. Mechanisms Unraveled by RNA-Seq, 16S rRNA and Metabolomics
5. Conclusions
Supplementary Materials
Author Contributions
Funding
Institutional Review Board Statement
Informed Consent Statement
Data Availability Statement
Acknowledgments
Conflicts of Interest
References
- Miguelena Chamorro, B.; De Luca, K.; Swaminathan, G.; Longet, S.; Mundt, E.; Paul, S. Bordetella bronchiseptica and Bordetella pertussis: Similarities and Differences in Infection, Immuno-Modulation, and Vaccine Considerations. Clin. Microbiol. Rev. 2023, 36, 160–166. [Google Scholar] [CrossRef]
- Zhang, Y.; Yang, H.; Guo, L.; Zhao, M.; Wang, F.; Song, W.; Hua, L.; Wang, L.; Liang, W.; Tang, X.; et al. Isolation, Antimicrobial Resistance Phenotypes, and Virulence Genes of Bordetella bronchiseptica from Pigs in China, 2018–2020. Front. Vet. Sci. 2021, 8, 672716. [Google Scholar] [CrossRef] [PubMed]
- Fastrès, A.; Canonne, M.A.; Taminiau, B.; Billen, F.; Garigliany, M.-M.; Daube, G.; Clercx, C. Analysis of the Lung Microbiota in Dogs with Bordetella bronchiseptica Infection and Correlation with Culture and Quantitative Polymerase Chain Reaction. Vet. Res. 2020, 51, 46. [Google Scholar] [CrossRef]
- Gujju, V.R.; Akram, B.; Shibib, D.R.; McGhee, M.A.; Drevets, D.A. Bordetella bronchiseptica Infections in Patients with HIV/AIDS. Medicine 2021, 100, e28244. [Google Scholar] [CrossRef] [PubMed]
- Muhammad, A.; Kassmannhuber, J.; Rauscher, M.; Falcon, A.A.; Wheeler, D.W.; Zhang, A.A.; Lubitz, P.; Lubitz, W. Subcutaneous Immunization of Dogs with Bordetella bronchiseptica Bacterial Ghost Vaccine. Front. Immunol. 2019, 10, 1377. [Google Scholar] [CrossRef]
- Nielsen, D.W.; Hau, S.J.; Mou, K.T.; Alt, D.P.; Brockmeier, S.L. Shifts in the Swine Nasal Microbiota Following Bordetella bronchiseptica Challenge in a Longitudinal Study. Front. Microbiol. 2023, 14, e01435. [Google Scholar] [CrossRef]
- Firdaus, F.Z.; Skwarczynski, M.; Toth, I. Developments in Vaccine Adjuvants. Methods Mol. Biol. 2022, 2412, 145–178. [Google Scholar] [PubMed]
- Oleszycka, E.; McCluskey, S.; Sharp, F.A.; Muñoz-Wolf, N.; Hams, E.; Gorman, A.L.; Fallon, P.G.; Lavelle, E.C. The Vaccine Adjuvant Alum Promotes IL-10 Production That Suppresses Th1 Responses. Eur. J. Immunol. 2018, 48, 705–715. [Google Scholar] [CrossRef] [PubMed]
- Charerntantanakul, W. Adjuvants for Swine Vaccines: Mechanisms of Actions and Adjuvant Effects. Vaccine 2020, 38, 6659–6681. [Google Scholar] [CrossRef]
- Cui, X.; Xu, X.; Huang, P.; Bao, G.; Liu, Y. Safety and Efficacy of the Bordetella bronchiseptica Vaccine Combined with a Vegetable Oil Adjuvant and Multi-Omics Analysis of Its Potential Role in the Protective Response of Rabbits. Pharmaceutics 2022, 14, 1434. [Google Scholar] [CrossRef]
- Yuan, L.; Wang, Y.; Li, Z.; Ma, X.; Cui, X.; Chi, X.; Xu, W.; Hu, S. Sunflower Seed Oil Containing Ginseng Stem–Leaf Saponins (E515-D) Is a Safe Adjuvant for Newcastle Disease Vaccine. Poult. Sci. 2020, 99, 4795–4803. [Google Scholar] [CrossRef] [PubMed]
- Cui, X.; Wang, Y.; Maqbool, B.; Yuan, L.; He, S.; Zhang, C.; Xu, W.; Hu, S. Early IgG Response to Foot and Mouth Disease Vaccine Formulated with a Vegetable Oil Adjuvant. Vaccines 2019, 7, 143. [Google Scholar] [CrossRef] [PubMed]
- Cui, X.; Wang, Y.; Guan, R.; Lu, M.; Yuan, L.; Xu, W.; Hu, S. Enhanced Immune Responses with Serum Proteomic Analysis of Hu Sheep to Foot-and-Mouth Disease Vaccine Emulsified in a Vegetable Oil Adjuvant. Vaccines 2020, 8, 180. [Google Scholar] [CrossRef] [PubMed]
- Warfel, J.M.; Merkel, T.J. Bordetella Pertussis Infection Induces a Mucosal IL-17 Response and Long-Lived Th17 and Th1 Immune Memory Cells in Nonhuman Primates. Mucosal Immunol. 2013, 6, 787–796. [Google Scholar] [CrossRef]
- Chenwen, X.; Quanan, J.; Yee, H.; Yan, L.; Jiaoyu, W.; Qiang, W.; Litao, Q.; Li, N.; Guolian, B. Efficacy of Rg1-Oil Adjuvant on Inducing Immune Responses against Bordetella bronchiseptica in Rabbits. J. Immunol. Res. 2021, 2021, 8835919. [Google Scholar] [CrossRef]
- Kuang, Y.; Zhu, M.; Gu, H.; Tao, Y.; Huang, H.; Chen, L. Alkaloids in Uncaria Rhynchophylla Improves AD Pathology by Restraining CD4+ T Cell-Mediated Neuroinflammation via Inhibition of Glycolysis in APP/PS1 Mice. J. Ethnopharmacol. 2024, 331, 118273. [Google Scholar] [CrossRef]
- Kumar, S.; Nadda, N.; Paul, S.; Gamanagatti, S.; Dash, N.R.; Vanamail, P.; Saraya, A.; Shalimar; Nayak, B. Evaluation of the Cell-Free DNA Integrity Index as a Liquid Biopsy Marker to Differentiate Hepatocellular Carcinoma from Chronic Liver Disease. Front. Mol. Biosci. 2022, 9, 1024193. [Google Scholar] [CrossRef]
- Zhao, M.; Hou, J.; Zheng, S.; Ma, X.; Fu, X.; Hu, S.; Zhao, K.; Xu, W. Peucedanum Praeruptorum Dunn Polysaccharides Regulate Macrophage Inflammatory Response through TLR2/TLR4-Mediated MAPK and NF-ΚB Pathways. Biomed. Pharmacother. 2022, 152, 113258. [Google Scholar] [CrossRef]
- Taylor-Cousar, J.L.; Maier, L.; Downey, G.P.; Wechsler, M.E. Restarting Respiratory Clinical Research in the Era of the Coronavirus Disease 2019 Pandemic. Chest 2021, 159, 1173–1181. [Google Scholar] [CrossRef]
- Yount, K.S.; Jennings-Gee, J.; Caution, K.; Fullen, A.R.; Corps, K.N.; Quataert, S.; Deora, R.; Dubey, P. Bordetella Colonization Factor A (BcfA) Elicits Protective Immunity against Bordetella bronchiseptica in the Absence of an Additional Adjuvant. Infect. Immun. 2019, 87, 10–128. [Google Scholar] [CrossRef]
- Yuan, L.; Wang, Y.; Ma, X.; Cui, X.; Lu, M.; Guan, R.; Chi, X.; Xu, W.; Hu, S. Sunflower Seed Oil Combined with Ginseng Stem-Leaf Saponins as an Adjuvant to Enhance the Immune Response Elicited by Newcastle Disease Vaccine in Chickens. Vaccine 2020, 38, 5343–5354. [Google Scholar] [CrossRef]
- Kajdaniuk, D.; Foltyn, W.; Morawiec-Szymonik, E.; Czuba, Z.; Szymonik, E.; Kos-Kudła, B.; Marek, B. Th17 Cytokines and Factors Modulating Their Activity in Patients with Pernicious Anemia. Immunol. Res. 2023, 71, 873–882. [Google Scholar] [CrossRef] [PubMed]
- Li, H.; Zhang, H.; Zhao, H. Apigenin Attenuates Inflammatory Response in Allergic Rhinitis Mice by Inhibiting the TLR4/MyD88/NF-κB Signaling Pathway. Environ. Toxicol. 2023, 38, 253–265. [Google Scholar] [CrossRef] [PubMed]
- Araújo, G.R.L.; Marques, H.S.; Santos, M.L.C.; da Silva, F.A.F.; de Brito, B.B.; Santos, G.L.C.; de Melo, F.F. Helicobacter Pylori Infection: How Does Age Influence the Inflammatory Pattern? World J. Gastroenterol. 2022, 28, 402–411. [Google Scholar] [CrossRef] [PubMed]
- Lv, L.; Chen, Z.; Bai, W.; Hao, J.; Heng, Z.; Meng, C.; Wang, L.; Luo, X.; Wang, X.; Cao, Y.; et al. Taurohyodeoxycholic Acid Alleviates Trinitrobenzene Sulfonic Acid Induced Ulcerative Colitis via Regulating Th1/Th2 and Th17/Treg Cells Balance. Life Sci. 2023, 318, 121501. [Google Scholar] [CrossRef]
- Zhang, Z.; Li, G.; Wei, Y.; Feng, Z.; Fang, L.; Li, M.; Ren, J.; Liu, W.; Gan, J. In Vitro Immunomodulatory and Antioxidant Effects of Oligopeptides and Four Characteristic Peptides in Black-bone Silky Fowl (Gallus gallus domesticus Brisson). J. Food Biochem. 2022, 46, e14469. [Google Scholar] [CrossRef]
- Rahman, T.; Das, A.; Abir, M.H.; Nafiz, I.H.; Mahmud, A.R.; Sarker, M.R.; Bin Emran, T.; Hassan, M.M. Cytokines and Their Role as Immunotherapeutics and Vaccine Adjuvants: The Emerging Concepts. Cytokine 2023, 169, 156268. [Google Scholar] [CrossRef]
- Bernstein, Z.J.; Shenoy, A.; Chen, A.; Heller, N.M.; Spangler, J.B. Engineering the IL-4/IL-13 Axis for Targeted Immune Modulation. Immunol. Rev. 2023, 320, 29–57. [Google Scholar]
- Choy, E.H.; De Benedetti, F.; Takeuchi, T.; Hashizume, M.; John, M.R.; Kishimoto, T. Translating IL-6 Biology into Effective Treatments. Nat. Rev. Rheumatol. 2020, 16, 335–345. [Google Scholar] [CrossRef]
- Wu, Q.; Martin, R.J.; Rino, J.G.; Breed, R.; Torres, R.M.; Chu, H.W. IL-23-Dependent IL-17 Production Is Essential in Neutrophil Recruitment and Activity in Mouse Lung Defense against Respiratory Mycoplasma pneumoniae Infection. Microbes Infect. 2007, 9, 78–86. [Google Scholar] [CrossRef]
- Zhang, Y.; Tian, L.; Zhao, X.; Jiang, X.F.; Qin, J.; Wang, Y.; Yu, X. Enhanced Protective Efficacy of an OprF/PcrV Bivalent DNA Vaccine against Pseudomonas aeruginosa Using a Hydrogel Delivery System. Biomed. Pharmacother. 2024, 172, 116264. [Google Scholar] [CrossRef] [PubMed]
- Lee, A.Y.S.; Körner, H. The CCR6-CCL20 Axis in Humoral Immunity and T-B Cell Immunobiology. Immunobiology 2019, 224, 449–454. [Google Scholar] [CrossRef] [PubMed]
- Karanika, S.; Gordy, J.T.; Neupane, P.; Karantanos, T.; Ruelas Castillo, J.; Quijada, D.; Comstock, K.; Sandhu, A.K.; Kapoor, A.R.; Hui, Y.; et al. An Intranasal Stringent Response Vaccine Targeting Dendritic Cells as a Novel Adjunctive Therapy against Tuberculosis. Front. Immunol. 2022, 13, 972266. [Google Scholar] [CrossRef] [PubMed]
- Jiang, L.; Yu, Z.; Lin, Y.; Cui, L.; Yao, S.; Lv, L.; Liu, J. Low-Molecular-Weight Polysaccharides from Agaricus Blazei Murrill Modulate the Th1 Response in Cancer Immunity. Oncol. Lett. 2018, 15, 3429–3436. [Google Scholar] [CrossRef]
- Su, F.; Wu, Y.; Li, J.; Huang, Y.; Yu, B.; Xu, L.; Xue, Y.; Xiao, C.; Yuan, X. Escherichia coli Heat-Labile Enterotoxin B Subunit Combined with Ginsenoside Rg1 as an Intranasal Adjuvant Triggers Type I Interferon Signaling Pathway and Enhances Adaptive Immune Responses to an Inactivated PRRSV Vaccine in ICR Mice. Vaccines 2021, 9, 266. [Google Scholar] [CrossRef]
- Raphael, I.; Joern, R.R.; Forsthuber, T.G. Memory CD4+ T Cells in Immunity and Autoimmune Diseases. Cells 2020, 9, 531. [Google Scholar] [CrossRef]
- Nutt, S.L.; Hodgkin, P.D.; Tarlinton, D.M.; Corcoran, L.M. The Generation of Antibody-Secreting Plasma Cells. Nat. Rev. Immunol. 2015, 15, 160–171. [Google Scholar] [CrossRef]
- de Carvalho, R.V.H.; Ersching, J.; Barbulescu, A.; Hobbs, A.; Castro, T.B.R.; Mesin, L.; Jacobsen, J.T.; Phillips, B.K.; Hoffmann, H.H.; Parsa, R.; et al. Clonal Replacement Sustains Long-Lived Germinal Centers Primed by Respiratory Viruses. Cell 2023, 186, 131–146.e13. [Google Scholar] [CrossRef]
- Gunter, H.M.; Idrisoglu, S.; Singh, S.; Han, D.J.; Ariens, E.; Peters, J.R.; Wong, T.; Cheetham, S.W.; Xu, J.; Rai, S.K.; et al. MRNA Vaccine Quality Analysis Using RNA Sequencing. Nat. Commun. 2023, 14, 5663. [Google Scholar] [CrossRef]
- Pan, Y.; Wu, X.; Cai, W.; Cheng, A.; Wang, M.; Chen, S.; Huang, J.; Yang, Q.; Wu, Y.; Sun, D.; et al. RNA-Seq Analysis of Duck Embryo Fibroblast Cells Gene Expression during Duck Tembusu Virus Infection. Vet. Res. 2022, 53, 34. [Google Scholar] [CrossRef]
- Gómez-Carballa, A.; Albericio, G.; Montoto-Louzao, J.; Pérez, P.; Astorgano, D.; Rivero-Calle, I.; Martinón-Torres, F.; Esteban, M.; Salas, A.; García-Arriaza, J. Lung Transcriptomics of K18-HACE2 Mice Highlights Mechanisms and Genes Involved in the MVA-S Vaccine-Mediated Immune Response and Protection against SARS-CoV-2 Infection. Antivir. Res. 2023, 220, 105760. [Google Scholar] [CrossRef]
- Alexander, J.L.; Mullish, B.H.; Danckert, N.P.; Liu, Z.; Olbei, M.L.; Saifuddin, A.; Torkizadeh, M.; Ibraheim, H.; Blanco, J.M.; Roberts, L.A.; et al. The Gut Microbiota and Metabolome Are Associated with Diminished COVID-19 Vaccine-Induced Antibody Responses in Immunosuppressed Inflammatory Bowel Disease Patients. eBioMedicine 2023, 88, 104430. [Google Scholar] [CrossRef] [PubMed]
- Peng, Y.; Zhang, L.; Mok, C.K.P.; Ching, J.Y.L.; Zhao, S.; Wong, M.K.L.; Zhu, J.; Chen, C.; Wang, S.; Yan, S.; et al. Baseline Gut Microbiota and Metabolome Predict Durable Immunogenicity to SARS-CoV-2 Vaccines. Signal Transduct. Target. Ther. 2023, 8, 373. [Google Scholar] [CrossRef]
- Xu, P.; Hong, F.; Wang, J.; Cong, Y.; Dai, S.; Wang, S.; Wang, J.; Jin, X.; Wang, F.; Liu, J.; et al. Microbiome Remodeling via the Montmorillonite Adsorption-Excretion Axis Prevents Obesity-Related Metabolic Disorders. eBioMedicine 2017, 16, 251–261. [Google Scholar] [CrossRef] [PubMed]
- Caparrós-Martín, J.A.; Lareu, R.R.; Ramsay, J.P.; Peplies, J.; Reen, F.J.; Headlam, H.A.; Ward, N.C.; Croft, K.D.; Newsholme, P.; Hughes, J.D.; et al. Statin Therapy Causes Gut Dysbiosis in Mice through a PXR-Dependent Mechanism. Microbiome 2017, 5, 95. [Google Scholar] [CrossRef] [PubMed]
- Wang, P.; Gao, J.; Ke, W.; Wang, J.; Li, D.; Liu, R.; Jia, Y.; Wang, X.; Chen, X.; Chen, F.; et al. Resveratrol Reduces Obesity in High-Fat Diet-Fed Mice via Modulating the Composition and Metabolic Function of the Gut Microbiota. Free Radic. Biol. Med. 2020, 156, 83–98. [Google Scholar] [CrossRef]
- Zagato, E.; Pozzi, C.; Bertocchi, A.; Schioppa, T.; Saccheri, F.; Guglietta, S.; Fosso, B.; Melocchi, L.; Nizzoli, G.; Troisi, J.; et al. Endogenous Murine Microbiota Member Faecalibaculum Rodentium and Its Human Homologue Protect from Intestinal Tumour Growth. Nat. Microbiol. 2020, 5, 511–524. [Google Scholar] [CrossRef]
- Zhang, P.; Jiang, G.; Wang, Y.; Yan, E.; He, L.; Guo, J.; Yin, J.; Zhang, X. Maternal Consumption of L-Malic Acid Enriched Diets Improves Antioxidant Capacity and Glucose Metabolism in Offspring by Regulating the Gut Microbiota. Redox Biol. 2023, 67, 102889. [Google Scholar] [CrossRef]
- Gao, Q.; Tian, W.; Yang, H.; Hu, H.; Zheng, J.; Yao, X.; Hu, B.; Liu, H. Shen-Ling-Bai-Zhu-San Alleviates the Imbalance of Intestinal Homeostasis in Dextran Sodium Sulfate-Induced Colitis Mice by Regulating Gut Microbiota and Inhibiting the NLRP3 Inflammasome Activation. J. Ethnopharmacol. 2024, 319, 117136. [Google Scholar] [CrossRef]
- Solmonson, A.; DeBerardinis, R.J. Lipoic Acid Metabolism and Mitochondrial Redox Regulation. J. Biol. Chem. 2018, 293, 7522–7530. [Google Scholar] [CrossRef]
- Hanna, V.S.; Hafez, E.A.A. Synopsis of Arachidonic Acid Metabolism: A Review. J. Adv. Res. 2018, 11, 23–32. [Google Scholar] [CrossRef] [PubMed]
- Fang, N.; Zhang, C.; Hu, H.; Li, Y.; Wang, X.; Zhao, X.; Jiang, J. Histology and Metabonomics Reveal the Toxic Effects of Kresoxim-Methyl on Adult Zebrafish. Chemosphere 2022, 309, 136739. [Google Scholar] [CrossRef] [PubMed]
- Zhao, X.; Wu, C.; Peng, X.; Li, H. Interferon-A2b against Microbes through Promoting Biosynthesis of Unsaturated Fatty Acids. J. Proteome Res. 2014, 13, 4155–4163. [Google Scholar] [CrossRef] [PubMed]












| Group No. | Mice No. | Vaccine Component | Bb |
|---|---|---|---|
| 1 | 6 | Saline | - |
| 2 | 6 | Saline-Bb | 3 × 109 CFU/mL |
| 3 | 6 | SO-Bb | 3 × 109 CFU/mL |
| 4 | 6 | SO-Ve-Bb | 3 × 109 CFU/mL |
| 5 | 6 | SO-Gs-Bb | 3 × 109 CFU/mL |
| 6 | 6 | E515-Bb | 3 × 109 CFU/mL |
| Group No. | Mice No. | Vaccine Component | Bb |
|---|---|---|---|
| 1 | 15 | Saline-Bb | 3 × 109 CFU/mL |
| 2 | 15 | E515-Bb | 3 × 109 CFU/mL |
| 3 | 15 | ISA206-Bb | 3 × 109 CFU/mL |
| Group No. | Mice No. | Vaccine Componen | Bb |
|---|---|---|---|
| 1 | 9 | Saline-Bb | 3 × 109 CFU/mL |
| 2 | 9 | E515-Bb | 3 × 109 CFU/mL |
| 3 | 9 | ISA206-Bb | 3 × 109 CFU/mL |
Disclaimer/Publisher’s Note: The statements, opinions and data contained in all publications are solely those of the individual author(s) and contributor(s) and not of MDPI and/or the editor(s). MDPI and/or the editor(s) disclaim responsibility for any injury to people or property resulting from any ideas, methods, instructions or products referred to in the content. |
© 2024 by the authors. Licensee MDPI, Basel, Switzerland. This article is an open access article distributed under the terms and conditions of the Creative Commons Attribution (CC BY) license (https://creativecommons.org/licenses/by/4.0/).
Share and Cite
Cui, X.; Xiang, Q.; Huang, Y.; Ji, Q.; Hu, Z.; Shi, T.; Bao, G.; Liu, Y. Mixed Th1/Th2/Th17 Responses Induced by Plant Oil Adjuvant-Based B. bronchiseptica Vaccine in Mice, with Mechanisms Unraveled by RNA-Seq, 16S rRNA and Metabolomics. Vaccines 2024, 12, 1182. https://doi.org/10.3390/vaccines12101182
Cui X, Xiang Q, Huang Y, Ji Q, Hu Z, Shi T, Bao G, Liu Y. Mixed Th1/Th2/Th17 Responses Induced by Plant Oil Adjuvant-Based B. bronchiseptica Vaccine in Mice, with Mechanisms Unraveled by RNA-Seq, 16S rRNA and Metabolomics. Vaccines. 2024; 12(10):1182. https://doi.org/10.3390/vaccines12101182
Chicago/Turabian StyleCui, Xuemei, Qiuju Xiang, Yee Huang, Quanan Ji, Zizhe Hu, Tuanyuan Shi, Guolian Bao, and Yan Liu. 2024. "Mixed Th1/Th2/Th17 Responses Induced by Plant Oil Adjuvant-Based B. bronchiseptica Vaccine in Mice, with Mechanisms Unraveled by RNA-Seq, 16S rRNA and Metabolomics" Vaccines 12, no. 10: 1182. https://doi.org/10.3390/vaccines12101182
APA StyleCui, X., Xiang, Q., Huang, Y., Ji, Q., Hu, Z., Shi, T., Bao, G., & Liu, Y. (2024). Mixed Th1/Th2/Th17 Responses Induced by Plant Oil Adjuvant-Based B. bronchiseptica Vaccine in Mice, with Mechanisms Unraveled by RNA-Seq, 16S rRNA and Metabolomics. Vaccines, 12(10), 1182. https://doi.org/10.3390/vaccines12101182

