Truncated VZV gE Induces High-Titer Neutralizing Antibodies in Mice
Abstract
1. Introduction
2. Materials and Methods
2.1. Cells and Animals
2.2. Protein Design Methodology
2.3. Recombinant Plasmid Extraction, Transfection, and Purification of Proteins
2.4. Western Blot
2.5. Animal Immunization
2.6. CMI Measurement Assays
2.7. ELISA
2.8. In Vitro Microneutralization Assay
2.9. FAMA
2.10. Statistical Analysis
3. Results
3.1. Characterization of Designed Proteins
3.2. Expression, Purification, and Identification of Truncated Proteins
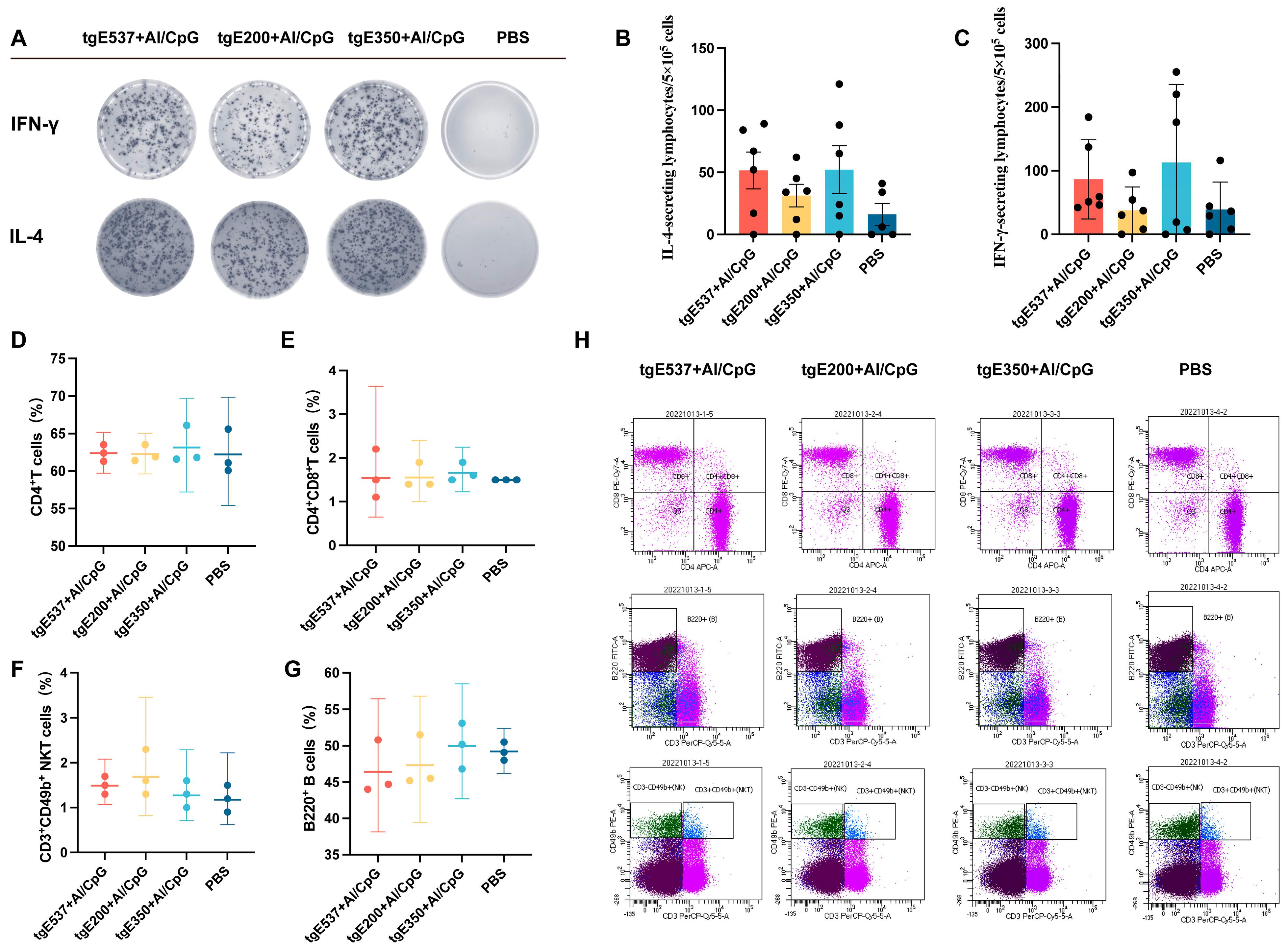
3.3. Truncated Proteins Induced Similar Cellular Immune Responses
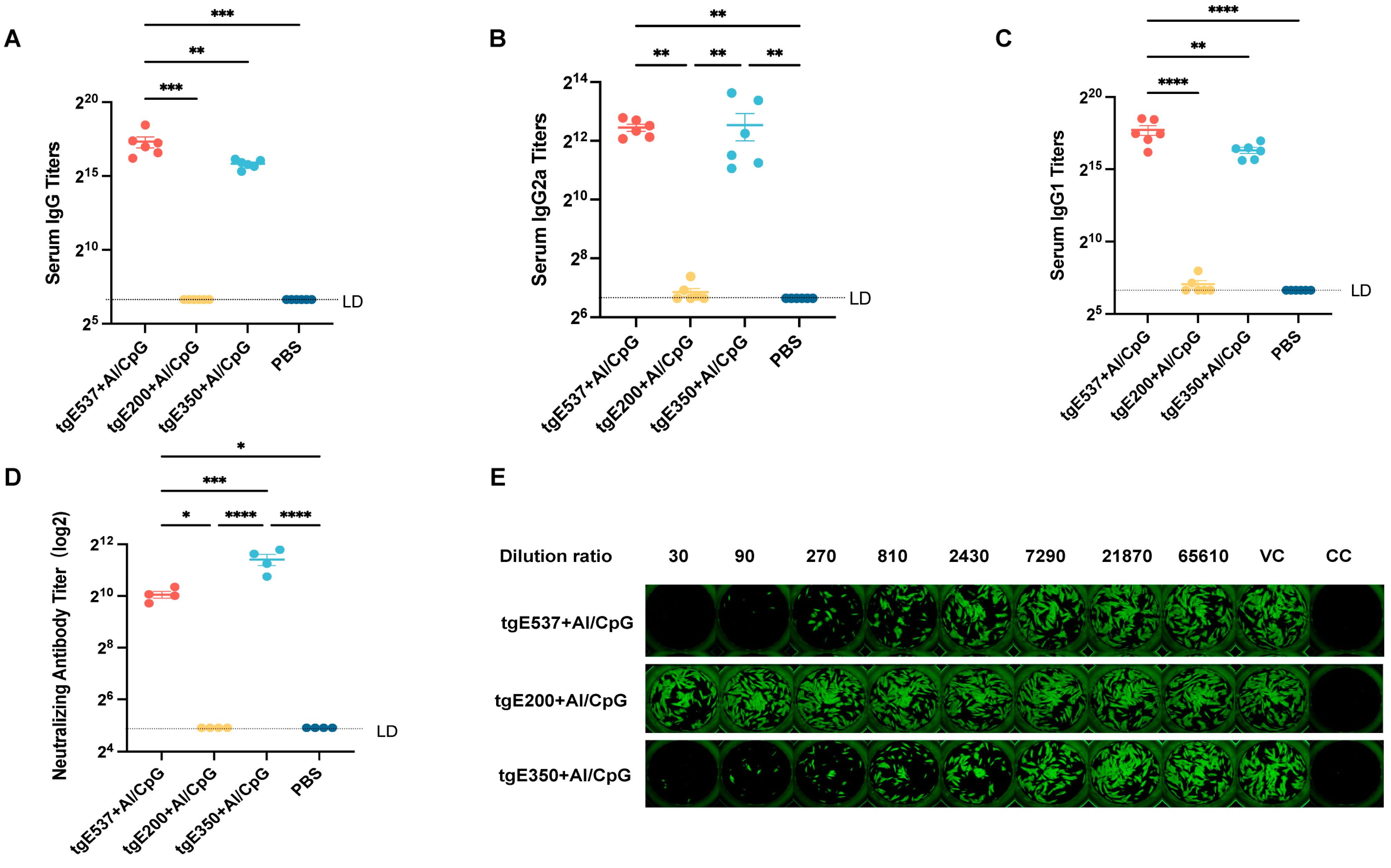
3.4. The tgE350 + Al/CpG Treatment Induced High-Titer Neutralizing Antibodies in Mice
4. Discussion
5. Conclusions
Author Contributions
Funding
Institutional Review Board Statement
Informed Consent Statement
Data Availability Statement
Acknowledgments
Conflicts of Interest
References
- Zerboni, L.; Sen, N.; Oliver, S.L.; Arvin, A.M. Molecular mechanisms of varicella zoster virus pathogenesis. Nat. Rev. Microbiol. 2014, 12, 197–210. [Google Scholar] [CrossRef] [PubMed]
- Lal, H.; Cunningham, A.L.; Godeaux, O.; Chlibek, R.; Diez-Domingo, J.; Hwang, S.-J.; Levin, M.J.; McElhaney, J.E.; Poder, A.; Puig-Barberà, J.; et al. Efficacy of an adjuvanted herpes zoster subunit vaccine in older adults. N. Engl. J. Med. 2015, 372, 2087–2096. [Google Scholar] [CrossRef] [PubMed]
- Levin, M.J.; Weinberg, A.; Schmid, D.S. Herpes Simplex Virus and Varicella-Zoster Virus. Microbiol. Spectr. 2016, 4, 135–156. [Google Scholar] [CrossRef]
- Gershon, A.A.; Gershon, M.D.; Breuer, J.; Levin, M.J.; Oaklander, A.L.; Griffiths, P.D. Advances in the understanding of the pathogenesis and epidemiology of Herpes zoster. J. Clin. Virol. 2010, 48 (Suppl. S1), S2–S7. [Google Scholar] [CrossRef] [PubMed]
- Thompson, R.R.; Kong, C.L.; Porco, T.C.; Kim, E.; Ebert, C.D.; Acharya, N.R. Herpes Zoster and Postherpetic Neuralgia: Changing Incidence Rates from 1994 to 2018 in the United States. Clin. Infect. Dis. 2021, 73, e3210–e3217. [Google Scholar] [CrossRef]
- Chen, L.-K.; Arai, H.; Chou, M.-Y.; Djauzi, S.; Dong, B.; Kojima, T.; Kwon, K.T.; Leong, H.N.; Leung, E.M.F.; Liang, C.-K.; et al. Looking back to move forward: A twenty-year audit of herpes zoster in Asia-Pacific. BMC Infect. Dis. 2017, 17, 1–39. [Google Scholar] [CrossRef]
- Zhang, Z.; Liu, X.; Suo, L.; Zhao, D.; Pan, J.; Lu, L. The incidence of herpes zoster in China: A meta-analysis and evidence quality assessment. Hum. Vaccines Immunother. 2023, 19, 2228169. [Google Scholar] [CrossRef]
- Yang, F.; Yu, S.; Fan, B.; Liu, Y.; Chen, Y.X.; Kudel, I.; Concialdi, K.; DiBonaventura, M.; Hopps, M.; Hlavacek, P.; et al. The Epidemiology of Herpes Zoster and Postherpetic Neuralgia in China: Results from a Cross-Sectional Study. Pain Ther. 2019, 8, 249–259. [Google Scholar] [CrossRef] [PubMed]
- Hanon, E.; Stephenne, J. GlaxoSmithKline Biologicals SA. Varicella Zoster Virus Vaccine. European Patent EP2281831B1, 18 April 2018. [Google Scholar]
- Haumont, M.; Jacquet, A.; Massaer, M.; Deleersnyder, V.; Mazzu, P.; Bollen, A.; Jacobs, P. Purification, characterization and immunogenicity of recombinant varicella-zoster virus glycoprotein gE secreted by Chinese hamster ovary cells. Virus Res. 1996, 40, 199–204. [Google Scholar] [CrossRef]
- Cao, H.; Wang, Y.; Luan, N.; Liu, C. Immunogenicity of Varicella-Zoster Virus Glycoprotein E Formulated with Lipid Nanoparticles and Nucleic Immunostimulators in Mice. Vaccines 2021, 9, 310. [Google Scholar] [CrossRef]
- Gagliardi, A.M.; Andriolo, B.N.; Torloni, M.R.; Soares, B.G. Vaccines for preventing herpes zoster in older adults. Cochrane Database Syst. Rev. 2016, 3, CD008858. [Google Scholar] [CrossRef] [PubMed]
- Nordén, R.; Nilsson, J.; Samuelsson, E.; Risinger, C.; Sihlbom, C.; Blixt, O.; Larson, G.; Olofsson, S.; Bergström, T. Recombinant Glycoprotein E of Varicella Zoster Virus Contains Glycan-Peptide Motifs That Modulate B Cell Epitopes into Discrete Immunological Signatures. Int. J. Mol. Sci. 2019, 20, 954. [Google Scholar] [CrossRef] [PubMed]
- Xie, Y.; Li, X.-L.; Liu, L.X. The immune efficacy of Beijing strain varicella vaccine evaluated by FAMA test. Prog. Microbiol. Immunol. 2005, 2, 6–10. [Google Scholar]
- Galván Casas, C.; Catala, A.C.H.G.; Carretero Hernández, G.; Rodríguez-Jiménez, P.; Fernández-Nieto, D.; Rodríguez-Villa Lario, A.; Navarro Fernández, I.; Ruiz-Villaverde, R.; Falkenhain-López, D.; Llamas Velasco, M.; et al. Classification of the cutaneous manifestations of COVID-19: A rapid prospective nationwide consensus study in Spain with 375 cases. Br. J. Dermatol. 2020, 183, 71–77. [Google Scholar] [CrossRef] [PubMed]
- Maia, C.M.F.; Marques, N.P.; de Lucena, E.H.G.; de Rezende, L.F.; Martelli, D.R.B.; Martelli-Júnior, H. Increased number of Herpes Zoster cases in Brazil related to the COVID-19 pandemic. Int. J. Infect. Dis. 2021, 104, 732–733. [Google Scholar] [CrossRef]
- Kartal, S.P.; Çelik, G.; Sendur, N.; Aytekin, S.; Serdaroğlu, S.; Doğan, B.; Yazıcı, A.C.; Çiçek, D.; Borlu, M.; Kaçar, N.G.; et al. Multicenter study evaluating the impact of COVID-19 outbreak on dermatology outpatients in Turkey. Dermatol. Ther. 2020, 33, e14485. [Google Scholar] [CrossRef]
- Patil, A.; Goldust, M.; Wollina, U. Herpes zoster: A Review of Clinical Manifestations and Management. Viruses 2022, 14, 192. [Google Scholar] [CrossRef]
- Hertel, M.; Heiland, M.; Nahles, S.; von Laffert, M.; Mura, C.; Bourne, P.; Preissner, R.; Preissner, S. Real-world evidence from over one million COVID-19 vaccinations is consistent with reactivation of the varicella-zoster virus. J. Eur. Acad. Dermatol. Venereol. 2022, 36, 1342–1348. [Google Scholar] [CrossRef]
- Lee, C.; Cotter, D.; Basa, J.; Greenberg, H. 20 Post-COVID-19 vaccine-related shingles cases seen at the Las Vegas Dermatology clinic and sent to us via social media. J. Cosmet. Dermatol. 2021, 20, 1960–1964. [Google Scholar] [CrossRef]
- Safonova, E.; Yawn, B.P.; Welte, T.; Wang, C. Risk factors for herpes zoster: Should people with asthma or COPD be vaccinated? Respir. Res. 2023, 24, 35. [Google Scholar] [CrossRef]
- Minami, S.A.; Jung, S.; Huang, Y.; Harris, B.S.; Kenaston, M.W.; Faller, R.; Nandi, S.; McDonald, K.A.; Shah, P.S. Production of novel SARS-CoV-2 Spike truncations in Chinese hamster ovary cells leads to high expression and binding to antibodies. Biotechnol. J. 2022, 17, e2100678. [Google Scholar] [CrossRef] [PubMed]
- Chen, K.; Shi, D.; Li, C.; Fang, Z.; Guo, Y.; Jiang, W.; Li, J.; Li, H.; Yao, H. Adenovirus Vaccine Containing Truncated SARS-CoV-2 Spike Protein S1 Subunit Leads to a Specific Immune Response in Mice. Vaccines 2023, 11, 429. [Google Scholar] [CrossRef] [PubMed]
- Chen, T.; Sun, J.; Zhang, S.; Li, T.; Liu, L.; Xue, W.; Zhou, L.; Liang, S.; Yu, Z.; Zheng, Q.; et al. Truncated glycoprotein E of varicella-zoster virus is an ideal immunogen for Escherichia coli-based vaccine design. Sci. China Life Sci. 2023, 66, 743–753. [Google Scholar] [CrossRef] [PubMed]
- Qing, W.; Yuan, L.; Chun, Y. Effects of signal peptide on secretory expression of SARS-CoV-2 S1,RBD and RBD dimer proteins in Expisf9 insect cells. Chin. J. Biol. 2024, 37, 280–286. [Google Scholar]
- Levin, M.J.; Weinberg, A. Immune Responses to Varicella-Zoster Virus Vaccines. Curr. Top. Microbiol. Immunol. 2023, 438, 223–246. [Google Scholar]
- Gowrishankar, K.; Steain, M.; Cunningham, A.L.; Rodriguez, M.; Blumbergs, P.; Slobedman, B.; Abendroth, A. Characterization of the host immune response in human ganglia after herpes zoster. J. Virol. 2010, 84, 8861–8870. [Google Scholar] [CrossRef]
- Steain, M.; Sutherland, J.P.; Rodriguez, M.; Cunningham, A.L.; Slobedman, B.; Abendroth, A. Analysis of T cell responses during active varicella-zoster virus reactivation in human ganglia. J. Virol. 2014, 88, 2704–2716. [Google Scholar] [CrossRef]
- Moyle, P.M.; Toth, I. Modern subunit vaccines: Development, components, and research opportunities. ChemMedChem 2013, 8, 360–376. [Google Scholar] [CrossRef]
- Lecrenier, N.; Beukelaers, P.; Colindres, R.; Curran, D.; De Kesel, C.; De Saegher, J.-P.; Didierlaurent, A.M.; Ledent, E.Y.; Mols, J.F.; Mrkvan, T.; et al. Development of adjuvanted recombinant zoster vaccine and its implications for shingles prevention. Expert Rev. Vaccines 2018, 17, 619–634. [Google Scholar] [CrossRef]
- Shkunnikova, S.; Mijakovac, A.; Sironic, L.; Hanic, M.; Lauc, G.; Kavur, M.M. IgG glycans in health and disease: Prediction, intervention, prognosis, and therapy. Biotechnol. Adv. 2023, 67, 108169. [Google Scholar] [CrossRef]
- Park, R.; Hwang, J.Y.; Lee, K.I.; Choi, S.K.; Park, S.; Park, H.; Park, J. Measurement of antibodies to varicella-zoster virus using a virus-free fluores-cent-antibody-to-membrane-antigen (FAMA) test. J. Microbiol. Biotechnol. 2015, 25, 268–273. [Google Scholar] [CrossRef] [PubMed]
- Karlsson Hedestam, G.B.; Fouchier, R.A.; Phogat, S.; Burton, D.R.; Sodroski, J.; Wyatt, R.T. The challenges of eliciting neutralizing an-tibodies to HIV-1 and to influenza virus. Nat. Rev. Microbiol. 2008, 6, 143–155. [Google Scholar] [CrossRef] [PubMed]
- Xie, Q.; Liao, X.; Huang, B.; Wang, L.; Liao, G.; Luo, C.; Wen, S.; Fang, S.; Luo, H.; Shu, Y. The truncated IFITM3 facilitates the humoral immune response in inactivated influenza vac-cine-vaccinated mice via interaction with CD81. Emerg. Microbes Infect. 2023, 12, 2246599. [Google Scholar] [CrossRef]
- Noorabad Ghahroodi, F.; Khalili, S.; Rasaee, M.J. Recombinant subunits of SARS-CoV-2 spike protein as vaccine candidates to elicit neutralizing antibodies. J. Clin. Lab. Anal. 2022, 36, e24328. [Google Scholar] [CrossRef] [PubMed]
- Zinkernagel, R.M.; Hengartner, H. Protective ‘immunity’ by pre-existent neutralizing antibody titers and preactivated T cells but not by so-called ‘immunological memory’. Immunol. Rev. 2006, 211, 310–319. [Google Scholar] [CrossRef]
- Schmid, D.S.; Miao, C.; Leung, J.; Johnson, M.; Weinberg, A.; Levin, M.J. Comparative Antibody Responses to the Live-Attenuated and Recombinant Herpes Zoster Vaccines. J. Virol. 2021, 95, e00240-21. [Google Scholar] [CrossRef]
- Risinger, C.; Sørensen, K.K.; Jensen, K.J.; Olofsson, S.; Bergström, T.; Blixt, O. Linear Multiepitope (Glyco)peptides for Type-Specific Serology of Herpes Simplex Virus (HSV) Infections. ACS Infect. Dis. 2017, 3, 360–367. [Google Scholar] [CrossRef]
- Fowler, W.J.; Garcia-Valcarcel, M.; Hill-Perkins, M.S.; Murphy, G.; Harper, D.R.; Jeffries, D.J.; Burns, N.R.; Adams, S.E.; Kingsman, A.J.; Layton, G.T. Identification of immunodominant regions and linear B cell epitopes of the gE envelope protein of varicella-zoster virus. Virology 1995, 214, 531–540. [Google Scholar] [CrossRef]
- Cao, H.; Wang, Y.; Luan, N.; Lin, K.; Liu, C. Effects of Varicella-Zoster Virus Glycoprotein E Carboxyl-Terminal Mutation on mRNA Vaccine Efficacy. Vaccines 2021, 9, 1440. [Google Scholar] [CrossRef]





| Vaccine Group | Ag (μg) | Adj (μg) | Mice | Injection |
|---|---|---|---|---|
| 1. tgE537 + Al/CpG | 5 μg | 50 μg Al + 10 μg CpG | 6 | I.M. |
| 2. tgE200 + Al/CpG | 5 μg | 50 μg Al + 10 μg CpG | 6 | I.M. |
| 3. Tg350 + Al/CpG | 5 μg | 50 μg Al + 10 μg CpG | 6 | I.M. |
| 4. PBS | - | - | 6 | I.M. |
Disclaimer/Publisher’s Note: The statements, opinions and data contained in all publications are solely those of the individual author(s) and contributor(s) and not of MDPI and/or the editor(s). MDPI and/or the editor(s) disclaim responsibility for any injury to people or property resulting from any ideas, methods, instructions or products referred to in the content. |
© 2024 by the authors. Licensee MDPI, Basel, Switzerland. This article is an open access article distributed under the terms and conditions of the Creative Commons Attribution (CC BY) license (https://creativecommons.org/licenses/by/4.0/).
Share and Cite
Wu, J.; Li, H.; Yuan, Y.; Wang, R.; Shi, T.; Li, Z.; Cui, Q.; Fu, S.; Nie, K.; Li, F.; et al. Truncated VZV gE Induces High-Titer Neutralizing Antibodies in Mice. Vaccines 2024, 12, 1139. https://doi.org/10.3390/vaccines12101139
Wu J, Li H, Yuan Y, Wang R, Shi T, Li Z, Cui Q, Fu S, Nie K, Li F, et al. Truncated VZV gE Induces High-Titer Neutralizing Antibodies in Mice. Vaccines. 2024; 12(10):1139. https://doi.org/10.3390/vaccines12101139
Chicago/Turabian StyleWu, Jiehui, Hai Li, Yanping Yuan, Ruichen Wang, Tianxin Shi, Ziyi Li, Qianqian Cui, Shihong Fu, Kai Nie, Fan Li, and et al. 2024. "Truncated VZV gE Induces High-Titer Neutralizing Antibodies in Mice" Vaccines 12, no. 10: 1139. https://doi.org/10.3390/vaccines12101139
APA StyleWu, J., Li, H., Yuan, Y., Wang, R., Shi, T., Li, Z., Cui, Q., Fu, S., Nie, K., Li, F., Yin, Q., Du, J., Wang, H., & Xu, S. (2024). Truncated VZV gE Induces High-Titer Neutralizing Antibodies in Mice. Vaccines, 12(10), 1139. https://doi.org/10.3390/vaccines12101139

