Optimal Expression, Function, and Immunogenicity of an HIV-1 Vaccine Derived from the Approved Ebola Vaccine, rVSV-ZEBOV
Abstract
1. Introduction
2. Materials and Methods
2.1. Ethics Statement
2.2. Cell Lines
2.3. VSV Vectors and Chimeric HIV-1 Env Proteins Construction
2.4. Rescue of Recombinant VSV Vectors
2.5. Mice Immunogenicity Study
2.6. Analysis of Env Nucleotide Sequences Using GenScript Rare Codon Analysis Tool
2.7. Western Blot Analysis
2.8. Cell-to-Cell Fusion Assay
2.9. HIV Pseudovirus Infectivity Assay
2.10. Statistical Analyses
2.11. Additional Methods
3. Results
3.1. Testing the Expression and Immunogenicity of HIV-1 Env in a VSV Vector
3.2. Generation and Design of Novel Chimeric HIV-1 Env Immunogens
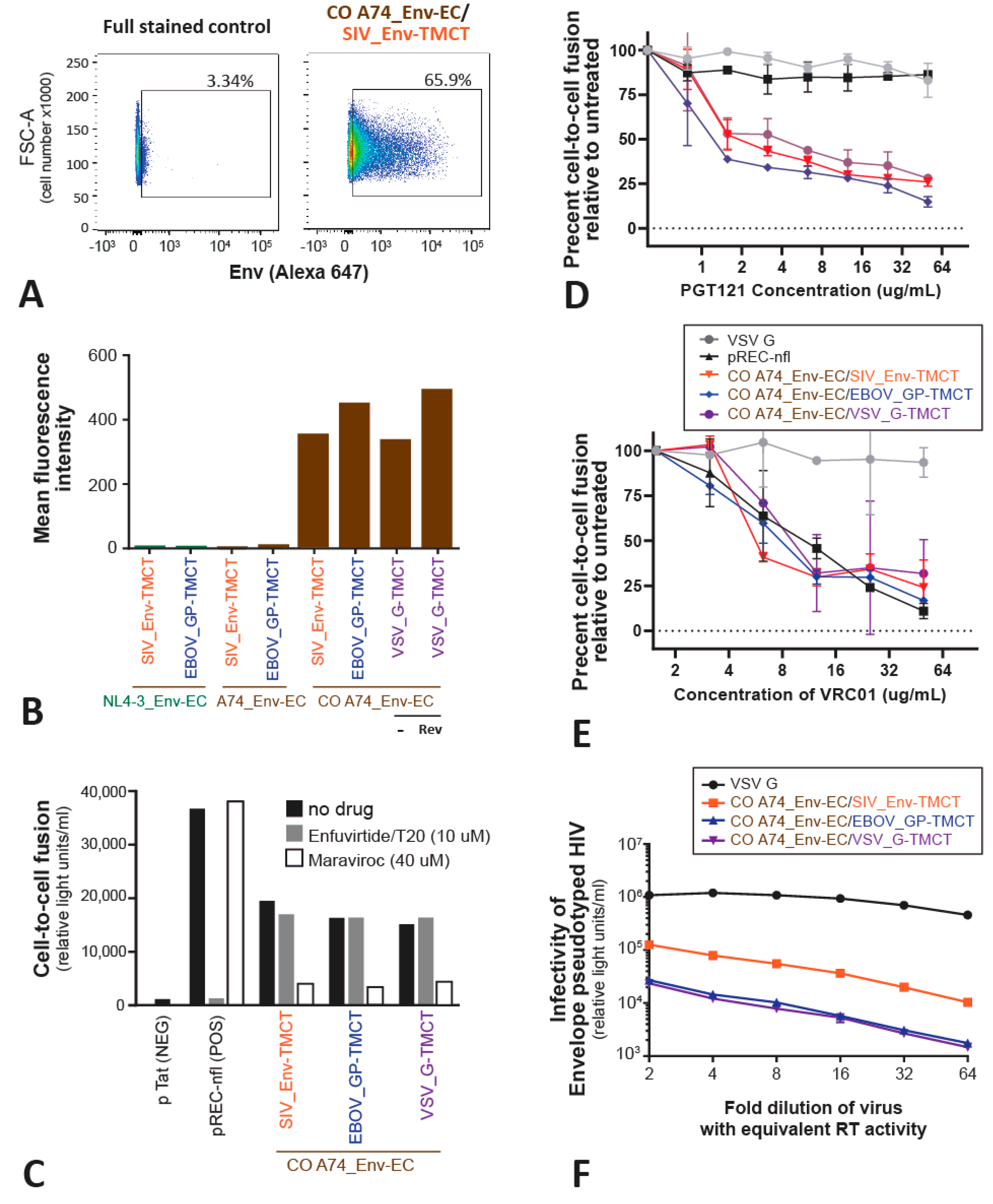
3.3. Phenotype, Function, and Inhibition of the Chimeric A74 Env Glycoproteins
3.4. Incorporating the Optimized Chimeric A74 Env Proteins into rVSV
3.5. Immunogenicity of the rVSV with the A74_Env Chimeras
4. Discussion
5. Conclusions
Supplementary Materials
Author Contributions
Funding
Institutional Review Board Statement
Informed Consent Statement
Data Availability Statement
Acknowledgments
Conflicts of Interest
References
- UNAIDS. Global HIV & AIDS Statistics—Fact Sheet. Available online: https://www.unaids.org/en/resources/fact-sheet (accessed on 18 April 2022).
- O’Connell, R.J.; Kim, J.H.; Corey, L.; Michael, N.L. Human Immunodeficiency Virus Vaccine Trials. Cold Spring Harb. Perspect. Med. 2012, 2, a007351. [Google Scholar] [CrossRef] [PubMed]
- Riddell, J.; Amico, K.R.; Mayer, K.H. HIV Preexposure Prophylaxis: A Review. JAMA 2018, 319, 1261–1268. [Google Scholar] [CrossRef] [PubMed]
- Rerks-Ngarm, S.; Pitisuttithum, P.; Nitayaphan, S.; Kaewkungwal, J.; Chiu, J.; Paris, R.; Premsri, N.; Namwat, C.; de Souza, M.; Adams, E.; et al. Vaccination with ALVAC and AIDSVAX to Prevent HIV-1 Infection in Thailand. N. Engl. J. Med. 2009, 361, 2209–2220. [Google Scholar] [CrossRef] [PubMed]
- Montefiori, D.C.; Karnasuta, C.; Huang, Y.; Ahmed, H.; Gilbert, P.; de Souza, M.S.; McLinden, R.; Tovanabutra, S.; Laurence-Chenine, A.; Sanders-Buell, E.; et al. Magnitude and Breadth of the Neutralizing Antibody Response in the RV144 and Vax003 HIV-1 Vaccine Efficacy Trials. J. Infect. Dis. 2012, 206, 431–441. [Google Scholar] [CrossRef]
- Haynes, B.F.; Gilbert, P.B.; McElrath, M.J.; Zolla-Pazner, S.; Tomaras, G.D.; Alam, S.M.; Evans, D.T.; Montefiori, D.C.; Karnasuta, C.; Sutthent, R.; et al. Immune-Correlates Analysis of an HIV-1 Vaccine Efficacy Trial. N. Engl. J. Med. 2012, 366, 1275–1286. [Google Scholar] [CrossRef] [PubMed]
- Moldt, B.; Le, K.M.; Carnathan, D.G.; Whitney, J.B.; Schultz, N.; Lewis, M.G.; Borducchi, E.N.; Smith, K.M.; Mackel, J.J.; Sweat, S.L.; et al. Neutralizing Antibody Affords Comparable Protection against Vaginal and Rectal Simian/Human Immunodeficiency Virus Challenge in Macaques. AIDS 2016, 30, 1543–1551. [Google Scholar] [CrossRef]
- Liu, J.; Ghneim, K.; Sok, D.; Bosche, W.J.; Li, Y.; Chipriano, E.; Berkemeier, B.; Oswald, K.; Borducchi, E.; Cabral, C.; et al. Antibody-Mediated Protection against SHIV Challenge Includes Systemic Clearance of Distal Virus. Science 2016, 353, 1045–1049. [Google Scholar] [CrossRef]
- Hogan, M.J.; Conde-Motter, A.; Jordan, A.P.O.; Yang, L.; Cleveland, B.; Guo, W.; Romano, J.; Ni, H.; Pardi, N.; LaBranche, C.C.; et al. Increased Surface Expression of HIV-1 Envelope Is Associated with Improved Antibody Response in Vaccinia Prime/Protein Boost Immunization. Virology 2018, 514, 106–117. [Google Scholar] [CrossRef]
- Postler, T.S.; Desrosiers, R.C. The Tale of the Long Tail: The Cytoplasmic Domain of HIV-1 Gp41. J. Virol. 2013, 87, 2–15. [Google Scholar] [CrossRef]
- Schiller, J.; Chackerian, B. Why HIV Virions Have Low Numbers of Envelope Spikes: Implications for Vaccine Development. PLoS Pathog. 2014, 10, e1004254. [Google Scholar] [CrossRef]
- Zhu, P.; Liu, J.; Bess, J.; Chertova, E.; Lifson, J.D.; Grisé, H.; Ofek, G.A.; Taylor, K.A.; Roux, K.H. Distribution and Three-Dimensional Structure of AIDS Virus Envelope Spikes. Nature 2006, 441, 847–852. [Google Scholar] [CrossRef]
- Boge, M.; Wyss, S.; Bonifacino, J.S.; Thali, M. A Membrane-Proximal Tyrosine-Based Signal Mediates Internalization of the HIV-1 Envelope Glycoprotein via Interaction with the AP-2 Clathrin Adaptor. J. Biol. Chem. 1998, 273, 15773–15778. [Google Scholar] [CrossRef] [PubMed]
- Li, Y.; Luo, L.; Thomas, D.Y.; Kang, C.Y. The HIV-1 Env Protein Signal Sequence Retards Its Cleavage and Down-Regulates the Glycoprotein Folding. Virology 2000, 272, 417–428. [Google Scholar] [CrossRef] [PubMed]
- Upadhyay, C.; Feyznezhad, R.; Cao, L.; Chan, K.W.; Liu, K.; Yang, W.; Zhang, H.; Yolitz, J.; Arthos, J.; Nadas, A.; et al. Signal Peptide of HIV-1 Envelope Modulates Glycosylation Impacting Exposure of V1V2 and Other Epitopes. PLoS Pathog. 2020, 16, e1009185. [Google Scholar] [CrossRef]
- Li, Y.; Luo, L.; Thomas, D.Y.; Kang, O.Y. Control of Expression, Glycosylation, and Secretion of HIV-1 Gp120 by Homologous and Heterologous Signal Sequences. Virology 1994, 204, 266–278. [Google Scholar] [CrossRef]
- Whelan, S.P.J. Vesicular Stomatitis Virus. In Encyclopedia of Virology; Academic Press: Cambridge, MA, USA, 2008; pp. 291–299. [Google Scholar] [CrossRef]
- Garbutt, M.; Liebscher, R.; Wahl-Jensen, V.; Jones, S.; Moller, P.; Wagner, R.; Volchkov, V.; Klenk, H.-D.; Feldmann, H.; Stroher, U. Properties of Replication-Competent Vesicular Stomatitis Virus Vectors Expressing Glycoproteins of Filoviruses and Arenaviruses. J. Virol. 2004, 78, 5458–5465. [Google Scholar] [CrossRef] [PubMed]
- Henao-Restrepo, A.M.; Camacho, A.; Longini, I.M.; Watson, C.H.; Edmunds, W.J.; Egger, M.; Carroll, M.W.; Dean, N.E.; Diatta, I.; Doumbia, M.; et al. Efficacy and Effectiveness of an RVSV-Vectored Vaccine in Preventing Ebola Virus Disease: Final Results from the Guinea Ring Vaccination, Open-Label, Cluster-Randomised Trial (Ebola Ça Suffit!). Lancet 2017, 389, 505–518. [Google Scholar] [CrossRef] [PubMed]
- Rabinovich, S.; Powell, R.L.R.; Lindsay, R.W.B.; Yuan, M.; Carpov, A.; Wilson, A.; Lopez, M.; Coleman, J.W.; Wagner, D.; Sharma, P.; et al. A Novel, Live-Attenuated Vesicular Stomatitis Virus Vector Displaying Conformationally Intact, Functional HIV-1 Envelope Trimers That Elicits Potent Cellular and Humoral Responses in Mice. PLoS ONE 2014, 9, e106597. [Google Scholar] [CrossRef]
- Racine, T.; Kobinger, G.P.; Arts, E.J. Development of an HIV Vaccine Using a Vesicular Stomatitis Virus Vector Expressing Designer HIV-1 Envelope Glycoproteins to Enhance Humoral Responses. AIDS Res. Ther. 2017, 14, 55. [Google Scholar] [CrossRef]
- Robert-Guroff, M. Replicating and Non-Replicating Viral Vectors for Vaccine Development. Curr. Opin. Biotechnol. 2007, 18, 546–556. [Google Scholar] [CrossRef]
- Ezelle, H.J.; Markovic, D.; Barber, G.N. Generation of Hepatitis C Virus-Like Particles by Use of a Recombinant Vesicular Stomatitis Virus Vector. J. Virol. 2002, 76, 12325–12334. [Google Scholar] [CrossRef]
- Roberts, A.; Kretzschmar, E.; Perkins, A.S.; Forman, J.; Price, R.; Buonocore, L.; Kawaoka, Y.; Rose, J.K. Vaccination with a Recombinant Vesicular Stomatitis Virus Expressing an Influenza Virus Hemagglutinin Provides Complete Protection from Influenza Virus Challenge. J. Virol. 1998, 72, 4704–4711. [Google Scholar] [CrossRef] [PubMed]
- Agnandji, S.T.; Huttner, A.; Zinser, M.E.; Njuguna, P.; Dahlke, C.; Fernandes, J.F.; Yerly, S.; Dayer, J.A.; Kraehling, V.; Kasonta, R.; et al. Phase 1 Trials of RVSV Ebola Vaccine in Africa and Europe. N. Engl. J. Med. 2016, 374, 1647–1660. [Google Scholar] [CrossRef] [PubMed]
- Johnson, J.E.; Rodgers, W.; Rose, J.K. A Plasma Membrane Localization Signal in the HIV-1 Envelope Cytoplasmic Domain Prevents Localization at Sites of Vesicular Stomatitis Virus Budding and Incorporation into VSV Virions. Virology 1998, 251, 244–252. [Google Scholar] [CrossRef] [PubMed]
- Martins, M.A.; Gonzalez-Nieto, L.; Ricciardi, M.J.; Bailey, V.K.; Dang, C.M.; Bischof, G.F.; Pedreño-Lopez, N.; Pauthner, M.G.; Burton, D.R.; Parks, C.L.; et al. Rectal Acquisition of Simian Immunodeficiency Virus (SIV) SIVmac239 Infection despite Vaccine-Induced Immune Responses against the Entire SIV Proteome. J. Virol. 2020, 94, e00979-20. [Google Scholar] [CrossRef]
- Lorenz, I.C.; Nguyen, H.T.; Kemelman, M.; Lindsay, R.W.; Yuan, M.; Wright, K.J.; Arendt, H.; Back, J.W.; Destefano, J.; Hoffenberg, S.; et al. The Stem of Vesicular Stomatitis Virus G Can Be Replaced with the HIV-1 Env Membrane-Proximal External Region without Loss of G Function or Membrane-Proximal External Region Antigenic Properties. AIDS Res. Hum. Retrovir. 2014, 30, 1130–1144. [Google Scholar] [CrossRef]
- Mangion, M.; Gélinas, J.F.; Bakhshi Zadeh Gashti, A.; Azizi, H.; Kiesslich, S.; Nassoury, N.; Chahal, P.S.; Kobinger, G.; Gilbert, R.; Garnier, A.; et al. Evaluation of Novel HIV Vaccine Candidates Using Recombinant Vesicular Stomatitis Virus Vector Produced in Serum-Free Vero Cell Cultures. Vaccine 2020, 38, 7949–7955. [Google Scholar] [CrossRef]
- Marzi, A.; Robertson, S.J.; Haddock, E.; Feldmann, F.; Hanley, P.W.; Scott, D.P.; Strong, J.E.; Kobinger, G.; Best, S.M.; Feldmann, H. EBOLA VACCINE. VSV-EBOV Rapidly Protects Macaques against Infection with the 2014/15 Ebola Virus Outbreak Strain. Science 2015, 349, 739–742. [Google Scholar] [CrossRef]
- Derdeyn, C.A.; Decker, J.M.; Sfakianos, J.N.; Wu, X.; O’Brien, W.A.; Ratner, L.; Kappes, J.C.; Shaw, G.M.; Hunter, E. Sensitivity of Human Immunodeficiency Virus Type 1 to the Fusion Inhibitor T-20 Is Modulated by Coreceptor Specificity Defined by the V3 Loop of Gp120. J. Virol. 2000, 74, 8358–8367. [Google Scholar] [CrossRef]
- Platt, E.J.; Wehrly, K.; Kuhmann, S.E.; Chesebro, B.; Kabat, D. Effects of CCR5 and CD4 Cell Surface Concentrations on Infections by Macrophagetropic Isolates of Human Immunodeficiency Virus Type 1. J. Virol. 1998, 72, 2855–2864. [Google Scholar] [CrossRef]
- Wei, X.; Decker, J.M.; Liu, H.; Zhang, Z.; Arani, R.B.; Kilby, J.M.; Saag, M.S.; Wu, X.; Shaw, G.M.; Kappes, J.C. Emergence of Resistant Human Immunodeficiency Virus Type 1 in Patients Receiving Fusion Inhibitor (T-20) Monotherapy. Antimicrob. Agents Chemother. 2002, 46, 1896–1905. [Google Scholar] [CrossRef]
- Schnell, M.J.; Buonocore, L.; Whitt, M.A.; Rose, J.K. The Minimal Conserved Transcription Stop-Start Signal Promotes Stable Expression of a Foreign Gene in Vesicular Stomatitis Virus. J. Virol. 1996, 70, 2318–2323. [Google Scholar] [CrossRef] [PubMed]
- Wong, G.; Qiu, X. Designing Efficacious Vesicular Stomatitis Virus-Vectored Vaccines against Ebola Virus. In Methods in Molecular Biology; Humana Press: New York, NY, USA, 2016; Volume 1403, pp. 245–257. [Google Scholar] [CrossRef]
- Lawson, N.D.; Stillman, E.A.; Whitt, M.A.; Rose, J.K. Recombinant Vesicular Stomatitis Viruses from DNA. Proc. Natl. Acad. Sci. USA 1995, 92, 4477–4481. [Google Scholar] [CrossRef]
- Whelan, S.P.J.; Ball, L.A.; Barr, J.N.; Wertz, G.T.W. Efficient Recovery of Infectious Vesicular Stomatitis Virus Entirely from CDNA Clones. Proc. Natl. Acad. Sci. USA 1995, 92, 8388–8392. [Google Scholar] [CrossRef]
- Witko, S.E.; Kotash, C.S.; Nowak, R.M.; Johnson, J.E.; Boutilier, L.A.C.; Melville, K.J.; Heron, S.G.; Clarke, D.K.; Abramovitz, A.S.; Hendry, R.M.; et al. An Efficient Helper-Virus-Free Method for Rescue of Recombinant Paramyxoviruses and Rhadoviruses from a Cell Line Suitable for Vaccine Development. J. Virol. Methods 2006, 135, 91–101. [Google Scholar] [CrossRef] [PubMed]
- Ratcliff, A.N.; Shi, W.; Arts, E.J. HIV-1 Resistance to Maraviroc Conferred by a CD4 Binding Site Mutation in the Envelope Glycoprotein Gp120. J. Virol. 2013, 87, 923–934. [Google Scholar] [CrossRef]
- Haas, J.; Park, E.C.; Seed, B. Codon Usage Limitation in the Expression of HIV-1 Envelope Glycoprotein. Curr. Biol. 1996, 6, 315–324. [Google Scholar] [CrossRef]
- Tessier, D.C.; Thomas, D.Y.; Khouri, H.E.; Laliberié, F.; Vernet, T. Enhanced Secretion from Insect Cells of a Foreign Protein Fused to the Honeybee Melittin Signal Peptide. Gene 1991, 98, 177–183. [Google Scholar] [CrossRef] [PubMed]
- Sharp, P.M.; Li, W.H. The Codon Adaptation Index-a Measure of Directional Synonymous Codon Usage Bias, and Its Potential Applications. Nucleic Acids Res. 1987, 15, 1281–1295. [Google Scholar] [CrossRef]
- Weber, J.; Vazquez, A.C.; Winner, D.; Gibson, R.M.; Rhea, A.M.; Rose, J.D.; Wylie, D.; Henry, K.; Wright, A.; King, K.; et al. Sensitive Cell-Based Assay for Determination of Human Immunodeficiency Virus Type 1 Coreceptor Tropism. J. Clin. Microbiol. 2013, 51, 1517–1527. [Google Scholar] [CrossRef]
- Wu, X.; Yang, Z.Y.; Li, Y.; Hogerkorp, C.M.; Schief, W.R.; Seaman, M.S.; Zhou, T.; Schmidt, S.D.; Wu, L.; Xu, L.; et al. Rational Design of Envelope Identifies Broadly Neutralizing Human Monoclonal Antibodies to HIV-1. Science 2010, 329, 856–861. [Google Scholar] [CrossRef]
- Parks, C. G-106 Mucosal Vaccination with a Replication-Competent VSV-HIV Chimera Delivering Env Trimers Protects Rhesus Macaques from Rectal SHIV Infection. J. Acquir. Immune Defic. Syndr. 2017, 74, 58. [Google Scholar] [CrossRef]
- Ratcliff, A.N.; Venner, C.M.; Olabode, A.S.; Knapp, J.; Pankrac, J.; Derecichei, I.; Gibson, R.M.; Finzi, A.; Li, Y.; Mann, J.F.S.; et al. Enhancement of CD4 Binding, Host Cell Entry, and Sensitivity to CD4bs Antibody Inhibition Conferred by a Natural but Rare Polymorphism in the HIV-1 Envelope. J. Virol. 2022, 96, e01851-21. [Google Scholar] [CrossRef]
- Puigbò, P.; Bravo, I.G.; Garcia-Vallvé, S. E-CAI: A Novel Server to Estimate an Expected Value of Codon Adaptation Index (ECAI). BMC Bioinform. 2008, 9, 65. [Google Scholar] [CrossRef] [PubMed]
- Ostermann, P.N.; Ritchie, A.; Ptok, J.; Schaal, H. Let It Go: HIV-1 Cis-Acting Repressive Sequences. J. Virol. 2021, 95, e00342-21. [Google Scholar] [CrossRef]
- Wang, Q.; Finzi, A.; Sodroski, J. The Conformational States of the HIV-1 Envelope Glycoproteins. Trends Microbiol. 2020, 28, 655–667. [Google Scholar] [CrossRef] [PubMed]
- Yang, Z.; Dam, K.-M.A.; Gershoni, J.M.; Zolla-Pazner, S.; Bjorkman, P.J. Antibody Recognition of CD4-Induced Open HIV-1 Env Trimers. J. Virol. 2022, 96, e01082-22. [Google Scholar] [CrossRef]
- Chamanian, M.; Purzycka, K.J.; Wille, P.T.; Ha, J.S.; McDonald, D.; Gao, Y.; le Grice, S.F.J.; Arts, E.J. A Cis-Acting Element in Retroviral Genomic RNA Links Gag-Pol Ribosomal Frameshifting to Selective Viral RNA Encapsidation. Cell Host Microbe 2013, 13, 181–192. [Google Scholar] [CrossRef]
- Dudley, D.M.; Gao, Y.; Nelson, K.N.; Henry, K.R.; Nankya, I.; Gibson, R.M.; Arts, E.J. A Novel Yeast-Based Recombination Method to Clone and Propagate Diverse HIV-1 Isolates. Biotechniques 2009, 46, 458–467. [Google Scholar] [CrossRef]
- Reiss, E.I.M.M.; van Haaren, M.M.; van Schooten, J.; Claireaux, M.A.F.; Maisonnasse, P.; Antanasijevic, A.; Allen, J.D.; Bontjer, I.; Torres, J.L.; Lee, W.H.; et al. Fine-Mapping the Immunodominant Antibody Epitopes on Consensus Sequence-Based HIV-1 Envelope Trimer Vaccine Candidates. NPJ Vaccines 2022, 7, 152. [Google Scholar] [CrossRef] [PubMed]
- Del Moral-Sánchez, I.; Russell, R.A.; Schermer, E.E.; Cottrell, C.A.; Allen, J.D.; Torrents de la Peña, A.; LaBranche, C.C.; Kumar, S.; Crispin, M.; Ward, A.B.; et al. High Thermostability Improves Neutralizing Antibody Responses Induced by Native-like HIV-1 Envelope Trimers. NPJ Vaccines 2022, 7, 27. [Google Scholar] [CrossRef]
- Gong, X.; Qian, H.; Zhou, X.; Wu, J.; Wan, T.; Cao, P.; Huang, W.; Zhao, X.; Wang, X.; Wang, P.; et al. Structural Insights into the Niemann-Pick C1 (NPC1)-Mediated Cholesterol Transfer and Ebola Infection. Cell 2016, 165, 1467–1478. [Google Scholar] [CrossRef]
- Kondratowicz, A.S.; Lennemann, N.J.; Sinn, P.L.; Davey, R.A.; Hunt, C.L.; Moller-Tank, S.; Meyerholz, D.K.; Rennert, P.; Mullins, R.F.; Brindley, M.; et al. T-Cell Immunoglobulin and Mucin Domain 1 (TIM-1) Is a Receptor for Zaire Ebolavirus and Lake Victoria Marburgvirus. Proc. Natl. Acad. Sci. USA 2011, 108, 8426–8431. [Google Scholar] [CrossRef] [PubMed]
- Lobritz, M.A.; Ratcliff, A.N.; Arts, E.J. HIV-1 Entry, Inhibitors, and Resistance. Viruses 2010, 2, 1069–1105. [Google Scholar] [CrossRef]
- Reeves, J.D.; Lee, F.H.; Miamidian, J.L.; Jabara, C.B.; Juntilla, M.M.; Doms, R.W. Enfuvirtide Resistance Mutations: Impact on Human Immunodeficiency Virus Envelope Function, Entry Inhibitor Sensitivity, and Virus Neutralization. J. Virol. 2005, 79, 4991–4999. [Google Scholar] [CrossRef]
- Lu, J.; Sista, P.; Giguel, F.; Greenberg, M.; Kuritzkes, D.R. Relative Replicative Fitness of Human Immunodeficiency Virus Type 1 Mutants Resistant to Enfuvirtide (T-20). J. Virol. 2004, 78, 4628–4637. [Google Scholar] [CrossRef] [PubMed]
- Heil, M.L.; Decker, J.M.; Sfakianos, J.N.; Shaw, G.M.; Hunter, E.; Derdeyn, C.A. Determinants of Human Immunodeficiency Virus Type 1 Baseline Susceptibility to the Fusion Inhibitors Enfuvirtide and T-649 Reside Outside the Peptide Interaction Site. J. Virol. 2004, 78, 7582–7589. [Google Scholar] [CrossRef]
- Choi, E.; Michalski, C.J.; Choo, S.H.; Kim, G.N.; Banasikowska, E.; Lee, S.; Wu, K.; An, H.-Y.; Mills, A.; Schneider, S.; et al. First Phase I Human Clinical Trial of a Killed Whole-HIV-1 Vaccine: Demonstration of Its Safety and Enhancement of Anti-HIV Antibody Responses. Retrovirology 2016, 13, 82. [Google Scholar] [CrossRef]
- De La Vega, M.A.; Kobinger, G.P. Safety and Immunogenicity of Vesicular Stomatitis Virus-Based Vaccines for Ebola Virus Disease. Lancet Infect. Dis. 2020, 20, 388–389. [Google Scholar] [CrossRef] [PubMed]
- Kim, G.N.; Choi, J.A.; Wu, K.; Saeedian, N.; Yang, E.; Park, H.; Woo, S.J.; Lim, G.; Kim, S.G.; Eo, S.K.; et al. A Vesicular Stomatitis Virus-Based Prime-Boost Vaccination Strategy Induces Potent and Protective Neutralizing Antibodies against SARS-CoV-2. PLoS Pathog. 2021, 17, e1010092. [Google Scholar] [CrossRef] [PubMed]
- Montefiori, D.C.; Hill, T.S.; Vo, H.T.T.; Walker, B.D.; Rosenberg, E.S. Neutralizing antibodies associated with viremia control in a subset of individuals after treatment of acute human immunodeficiency virus type 1 infection. J. Virol. 2001, 75, 10200–10207. [Google Scholar] [CrossRef] [PubMed]
- Seaman, M.S.; Janes, H.; Hawkins, N.; Grandpre, L.E.; Devoy, C.; Giri, A.; Coffey, R.T.; Harris, L.; Wood, B.; Daniels, M.G.; et al. Tiered Categorization of a Diverse Panel of HIV-1 Env Pseudoviruses for Assessment of Neutralizing Antibodies. J. Virol. 2010, 84, 1439–1452. [Google Scholar] [CrossRef] [PubMed]
- Standardized Assessments of Neutralizing Antibodies for HIV/AIDS Vaccine Development (n.d.). Available online: htps://www.hiv.lanl.gov/content/nab-reference-strains/html/home.htm (accessed on 16 January 2023).







Disclaimer/Publisher’s Note: The statements, opinions and data contained in all publications are solely those of the individual author(s) and contributor(s) and not of MDPI and/or the editor(s). MDPI and/or the editor(s) disclaim responsibility for any injury to people or property resulting from any ideas, methods, instructions or products referred to in the content. |
© 2023 by the authors. Licensee MDPI, Basel, Switzerland. This article is an open access article distributed under the terms and conditions of the Creative Commons Attribution (CC BY) license (https://creativecommons.org/licenses/by/4.0/).
Share and Cite
Azizi, H.; Knapp, J.P.; Li, Y.; Berger, A.; Lafrance, M.-A.; Pedersen, J.; de la Vega, M.-A.; Racine, T.; Kang, C.-Y.; Mann, J.F.S.; et al. Optimal Expression, Function, and Immunogenicity of an HIV-1 Vaccine Derived from the Approved Ebola Vaccine, rVSV-ZEBOV. Vaccines 2023, 11, 977. https://doi.org/10.3390/vaccines11050977
Azizi H, Knapp JP, Li Y, Berger A, Lafrance M-A, Pedersen J, de la Vega M-A, Racine T, Kang C-Y, Mann JFS, et al. Optimal Expression, Function, and Immunogenicity of an HIV-1 Vaccine Derived from the Approved Ebola Vaccine, rVSV-ZEBOV. Vaccines. 2023; 11(5):977. https://doi.org/10.3390/vaccines11050977
Chicago/Turabian StyleAzizi, Hiva, Jason P. Knapp, Yue Li, Alice Berger, Marc-Alexandre Lafrance, Jannie Pedersen, Marc-Antoine de la Vega, Trina Racine, Chil-Yong Kang, Jamie F. S. Mann, and et al. 2023. "Optimal Expression, Function, and Immunogenicity of an HIV-1 Vaccine Derived from the Approved Ebola Vaccine, rVSV-ZEBOV" Vaccines 11, no. 5: 977. https://doi.org/10.3390/vaccines11050977
APA StyleAzizi, H., Knapp, J. P., Li, Y., Berger, A., Lafrance, M.-A., Pedersen, J., de la Vega, M.-A., Racine, T., Kang, C.-Y., Mann, J. F. S., Dikeakos, J. D., Kobinger, G., & Arts, E. J. (2023). Optimal Expression, Function, and Immunogenicity of an HIV-1 Vaccine Derived from the Approved Ebola Vaccine, rVSV-ZEBOV. Vaccines, 11(5), 977. https://doi.org/10.3390/vaccines11050977

