Setting up the Largest Mass Vaccination Center in Europe: The One-Physician One-Nurse Protocol
Abstract
:1. Introduction
2. Materials and Methods
2.1. Design
2.2. Organization of the Vaccination Process in Toulouse
2.2.1. Premises
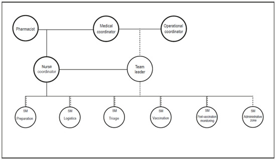
2.2.2. Staff
- The medical coordinator was an emergency physician or an anesthesiologist trained in disaster medicine. He/she was involved in the medical triage and management of post-vaccination adverse events during the surveillance period. He/she ensured the proper functioning of the vaccination process, checked the number of vaccination lanes, and participated in the briefing and debriefing of the teams;
- The role of the nurse coordinator consisted of ensuring the logistical management of the MVC (vaccines, equipment supplies, etc.) and in managing the vaccinators and preparers. He/she was in charge of keeping track of the preparation, quality, distribution, and flow of the doses using a follow-up sheet. He/she was also responsible for monitoring the refrigerators in the preparation area and checking the number of remaining doses at the end of the day;
- The operational coordinator oversaw the briefing and debriefing of the staff at the start and the end of each shift. This role was usually assigned to a firefighter officer due to their knowledge of command and management;
- Students were the most important part of human resources. Healthcare students were involved in triage (medical and pharmacy students), pharmaceutical control and vaccine preparation (pharmacy students), vaccine injection (medical and nurse students), post-vaccination surveillance (all healthcare students), and adverse effect observation (medical and nurse students) while non-healthcare students were involved in administrative work and logistics, still under the supervision of particularly experienced students that were designated as station managers (in charge of one step of vaccination) or team leaders (in charge of all station managers in the MVC).
2.2.3. Spatial Organization
2.2.4. Logistics
2.2.5. Training
2.3. Data Collection
2.4. Statistical Analysis
3. Results
3.1. Data on the MVC Process
3.2. Data on the Subjects That Were Questioned about Their Satisfaction with the Process
3.3. Data on Satisfaction
4. Discussion
Limitation
5. Conclusions
Author Contributions
Funding
Institutional Review Board Statement
Informed Consent Statement
Data Availability Statement
Acknowledgments
Conflicts of Interest
References
- Lurie, N.; Saville, M.; Hatchett, R.; Halton, J. Developing COVID-19 Vaccines at Pandemic Speed. N. Engl. J. Med. 2020, 382, 1969–1973. [Google Scholar] [CrossRef] [PubMed]
- European Medicines Agency COVID-19 Vaccines: Authorised. European Medicines Agency. 2021. Available online: https://www.ema.europa.eu/en/human-regulatory/overview/public-health-threats/coronavirus-disease-covid-19/treatments-vaccines/vaccines-covid-19/covid-19-vaccines-authorised (accessed on 12 September 2022).
- Gianfredi, V.; Pennisi, F.; Lume, A.; Ricciardi, G.E.; Minerva, M.; Riccò, M.; Odone, A.; Signorelli, C. Challenges and Opportunities of Mass Vaccination Centers in COVID-19 Times: A Rapid Review of Literature. Vaccines 2021, 9, 574. [Google Scholar] [CrossRef]
- Fontanet, A.; Cauchemez, S. COVID-19 herd immunity: Where are we? Nat. Rev. Immunol. 2020, 20, 583–604. [Google Scholar] [CrossRef]
- Ribera-Cano, A.; Dupont, M.; Houzé-Cerfon, C.H.; Houzé-Cerfon, V.; Hart, A.; Hertelendy, A.J.; Ciottone, G.; Bounes, V. Evaluation of a prototype decontamination mobile unit (UMDEO) for COVID-19 vaccination: A cross-sectional survey in France. Vaccine 2021, 39, 7441–7505. [Google Scholar] [CrossRef] [PubMed]
- Ciottone, G.R. Introduction to Disaster Medicine. In Ciottone’s Disaster Medicine; Elsevier: Amsterdam, The Netherlands, 2016; pp. 2–5. Available online: https://linkinghub.elsevier.com/retrieve/pii/B9780323286657000017 (accessed on 23 February 2023).
- Kluger, Y.; Mayo, A.; Soffer, D.; Aladgem, D.; Halperin, P. Functions and principles in the management of bombing mass casualty incidents: Lessons learned at the Tel-Aviv Souraski Medical Center. Eur. J. Emerg. Med. 2004, 11, 329–434. [Google Scholar] [CrossRef] [PubMed]
- Ministère de la Santé et des Solidarités. Plan National de Réponse à une Menace de Variole. 2006. Available online: https://solidarites-sante.gouv.fr/IMG/pdf/plan_variole_2006-2.pdf (accessed on 23 February 2023).
- VaccinTracker COVID-19: Nombre de Français Vaccinés. CovidTracker. Available online: https://covidtracker.fr/vaccintracker/ (accessed on 9 September 2022).
- Direction Générale de Santé Publique - CIUSSS MCQ (2021) Organisation des Centres de Vaccination de Masse Contre la COVID-19. Ministère de la Santé et des Services Sociaux du Québec. Available online: https://ciusssmcq.ca/Content/Client/Librairie/Documents/COVID-19/Vaccination_COVID_employes/Organisation-centre-vaccination-de-masse-12mars2021.pdf (accessed on 23 February 2023).
- Disneyland Paris to Host Mass Covid Vaccination Site. France 24. 2021. Available online: https://www.france24.com/en/live-news/20210421-disneyland-paris-to-host-mass-covid-vaccination-site (accessed on 9 September 2022).
- Vaccinazioni Anti-COVID-19: Bollettino del 26/05/2021. Available online: https://www.ausl.pr.it/comunicazione_stampa/archivio_3/vaccinazioni_anti_covid_bollettino_2021_37.aspx (accessed on 9 September 2022).
- Koçak, H.; Kınık, K.; Çalışkan, C.; Açıksarı, K. The Science of Disaster Medicine: From Response to Risk Reduction. MMJ 2021, 36, 333–342. [Google Scholar] [CrossRef]
- Hasan, T.; Beardsley, J.; Marais, B.J.; Nguyen, T.A.; Fox, G.J. The Implementation of Mass-Vaccination against SARS-CoV-2: A Systematic Review of Existing Strategies and Guidelines. Vaccines 2021, 9, 326. [Google Scholar] [CrossRef] [PubMed]
- Froman, M.N.; Walser, M.P.; Lauzardo, M.; Graban, M.; Southwick, F.S. Applying Lean principles to create a high throughput mass COVID-19 vaccination site. BMJ Open Qual. 2022, 11, e001617. [Google Scholar] [CrossRef] [PubMed]
- Phillips, F.B.; Williamson, J.P. Local health department applies incident management system for successful mass influenza clinics. J. Public Health Manag. Pract. 2005, 11, 269–373. [Google Scholar] [CrossRef] [PubMed]
- Rapaport, C.; Ashkenazi, I. Why Does Israel Lead the World in COVID-19 Vaccinations? Applying Mass Casualty Event Principles to COVID-19 Vaccination Programs. Int. J. Environ. Res. Public Health 2021, 18, 5362. [Google Scholar] [CrossRef] [PubMed]
- Alpert, E.A.; Lipsky, A.M.; Abramovich, I.; Jaffe, E. Mobilizing emergency medical services for mass COVID-19 vaccine administration: The Israeli experience. Am. J. Emerg. Med. 2022, 56, 338–340. [Google Scholar] [CrossRef] [PubMed]
- Rosen, B.; Waitzberg, R.; Israeli, A. Israel’s rapid rollout of vaccinations for COVID-19. Isr. J. Health Policy Res. 2021, 10, 6. [Google Scholar] [CrossRef] [PubMed]
- Interim Planning Guidance for Preparedness and Response to a Mass Casualty Event Resulting from Terrorist Use of Explosives. Available online: https://stacks.cdc.gov/view/cdc/5705 (accessed on 9 September 2022).
- Grech, V.; Souness, J.; Agius, S. Mass population vaccination for COVID-19 in Malta. J. Vis. Commun. Med. 2021, 44, 181–187. [Google Scholar] [CrossRef] [PubMed]
- Papini, F.; Grassi, N.; Guglielmi, G.; Gattini, V.; Rago, L.; Bisordi, C.; Scateni, M.; Totaro, M.; Tulipani, A.; Porretta, A.; et al. COVID-19 vaccine management (Comirnaty and mrna-1273 Moderna) in a teaching hospital in Italy: A short report on the vaccination campaign. Environ. Health Prev. Med. 2021, 26, 99. [Google Scholar] [CrossRef] [PubMed]
- Thornton, M.; Jones, L.; Jones, R.; Lusardi, G. If the public can vaccinate, why not students? Review of a student nurse placement in a mass vaccination centre. Br. J. Nurs. 2022, 31, 386–392. [Google Scholar] [CrossRef] [PubMed]



| Zone | Personnel/Shot |
|---|---|
| Contraindication and temperature checking | 1/450 |
| Medical triage | 1/250 |
| Administrative zone 1 (entrance checkpoint) | 1/150 |
| Preparation area | 1/300 |
| Vaccination boxes | 1/180 |
| Administrative zone 2 (exit checkpoint) | 1/200 |
| Post-vaccination surveillance | 1/500 |
| Characteristics | Vaccinated Population n = 4712 |
|---|---|
| Gender, n (%) | |
| Male | 2116 (45) |
| Female | 2580 (54.9) |
| Mean Age (95%CI) | 47 (46.5–47.4) |
| Vaccine administered | |
| Spikevax® | 558 (11.9) |
| Cominarty® | 4143 (88.1) |
| Risks factors | 579 (12.4) |
| Socio-professional class | |
| Working | 3324 (71.1) |
| Retired | 751 (16) |
| Student | 381 (8.1) |
| Unemployed | 227 (4.8) |
| Distance from home to vaccination center (km) | |
| <5 | 1140 (22.1) |
| 5–10 | 1178 (25) |
| 10–20 | 1527 (32.5) |
| 20–30 | 604 (12.8) |
| >30 | 353 (7.5) |
| Questions | Strongly Satisfied n (%) | Somewhat Satisfied n (%) | Slightly Satisfied n (%) | Slightly Unsatisfied n (%) | Somewhat Unsatisfied n (%) | Strongly Unsatisfied n (%) |
|---|---|---|---|---|---|---|
| Duration of time in the facility | 4163 (88.5) | 446 (9.5) | 28 (0.6) | 13 (0.3) | 10 (0.2) | 42 (0.9) |
| Respect of hygiene rules | 3983 (87.5) | 537 (11.8) | 16 (0.3) | 9 (0.2) | 4 (0.1) | 1 (0.0) |
| Respect for confidentiality | 3852 (84.7) | 641 (14.1) | 32 (0.7) | 9 (0.2) | 8 (0.2) | 8 (0.2) |
| Staff availability | 4371 (96.1) | 161 (3.5) | 14 (0.3) | 1 (0.0) | 2 (0.0) | 1 (0.0) |
| Quality of information | 3564 (78.4) | 789 (17.3) | 129 (2.8) | 28 (0.6) | 24 (0.5) | 14 (0.3) |
| Accessibility | 3704 (78.8) | 850 (18.1) | 76 (1.7) | 34 (0.7) | 25 (0.5) | 8 (0.2) |
Disclaimer/Publisher’s Note: The statements, opinions and data contained in all publications are solely those of the individual author(s) and contributor(s) and not of MDPI and/or the editor(s). MDPI and/or the editor(s) disclaim responsibility for any injury to people or property resulting from any ideas, methods, instructions or products referred to in the content. |
© 2023 by the authors. Licensee MDPI, Basel, Switzerland. This article is an open access article distributed under the terms and conditions of the Creative Commons Attribution (CC BY) license (https://creativecommons.org/licenses/by/4.0/).
Share and Cite
Houze-Cerfon, V.; Viault, B.; Zerdoud, L.; Ged, M.; Vergé, S.; Metz, F.; Ciottone, G.; Hart, A.; Bounes, V. Setting up the Largest Mass Vaccination Center in Europe: The One-Physician One-Nurse Protocol. Vaccines 2023, 11, 643. https://doi.org/10.3390/vaccines11030643
Houze-Cerfon V, Viault B, Zerdoud L, Ged M, Vergé S, Metz F, Ciottone G, Hart A, Bounes V. Setting up the Largest Mass Vaccination Center in Europe: The One-Physician One-Nurse Protocol. Vaccines. 2023; 11(3):643. https://doi.org/10.3390/vaccines11030643
Chicago/Turabian StyleHouze-Cerfon, Vanessa, Benoit Viault, Léa Zerdoud, Marie Ged, Sébastien Vergé, Florence Metz, Gregory Ciottone, Alexander Hart, and Vincent Bounes. 2023. "Setting up the Largest Mass Vaccination Center in Europe: The One-Physician One-Nurse Protocol" Vaccines 11, no. 3: 643. https://doi.org/10.3390/vaccines11030643
APA StyleHouze-Cerfon, V., Viault, B., Zerdoud, L., Ged, M., Vergé, S., Metz, F., Ciottone, G., Hart, A., & Bounes, V. (2023). Setting up the Largest Mass Vaccination Center in Europe: The One-Physician One-Nurse Protocol. Vaccines, 11(3), 643. https://doi.org/10.3390/vaccines11030643

