Establishment of an Artificial Neural Network Model Using Immune-Infiltration Related Factors for Endometrial Receptivity Assessment
Abstract
1. Introduction
2. Materials and Methods
2.1. Datasets and Patient Selection
2.2. Processing of Primary Datasets
2.3. Digital Deconvolution of Bulk Tissues
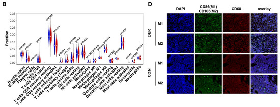
2.4. Immunofluorescence Assay
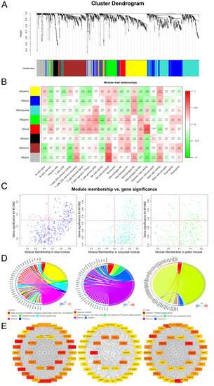
2.5. Establishment of the Weighted Gene Co-Expression Network
2.6. Enrichment Analysis of Functional Categories
2.7. Quantitative Real-Time PCR Analysis (qRT-PCR)
2.8. Artificial Intelligence and Prognostic Evaluation
2.9. Routine Statistics
3. Results
3.1. Immune Infiltration Levels on Endometrial Receptivity
3.2. Macrophage Polarization-Related Gene Module Functions
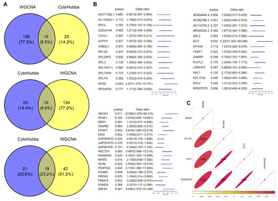
3.3. Selection and Verification of Hub Genes Associated with M1/M2
3.4. The Artificial Neural Network Prognostic Model
4. Discussion
5. Conclusions
Supplementary Materials
Author Contributions
Funding
Institutional Review Board Statement
Informed Consent Statement
Data Availability Statement
Acknowledgments
Conflicts of Interest
Abbreviations
References
- Lessey, B.A.; Young, S.L. What exactly is endometrial receptivity? Fertil. Steril. 2019, 111, 611–617. [Google Scholar] [CrossRef] [PubMed]
- Craciunas, L.; Gallos, I.; Chu, J.; Bourne, T.; Quenby, S.; Brosens, J.J.; Coomarasamy, A. Conventional and modern markers of endometrial receptivity: A systematic review and meta-analysis. Hum. Reprod. Update 2019, 25, 202–223. [Google Scholar] [CrossRef]
- Zhang, Y.-H.; He, M.; Wang, Y.; Liao, A.-H. Modulators of the Balance between M1 and M2 Macrophages during Pregnancy. Front. Immunol. 2017, 8, 120. [Google Scholar] [CrossRef] [PubMed]
- Jena, M.K.; Nayak, N.; Chen, K.; Nayak, N.R. Role of Macrophages in Pregnancy and Related Complications. Arch. Immunol. Ther. Exp. 2019, 67, 295–309. [Google Scholar] [CrossRef] [PubMed]
- Li, Z.-H.; Wang, L.-L.; Liu, H.; Muyayalo, K.P.; Huang, X.-B.; Mor, G.; Liao, A.-H. Galectin-9 Alleviates LPS-Induced Preeclampsia-Like Impairment in Rats via Switching Decidual Macrophage Polarization to M2 Subtype. Front. Immunol. 2018, 9, 3142. [Google Scholar] [CrossRef] [PubMed]
- Ning, F.; Liu, H.; Lash, G.E. The Role of Decidual Macrophages During Normal and Pathological Pregnancy. Am. J. Reprod. Immunol. 2016, 75, 298–309. [Google Scholar] [CrossRef] [PubMed]
- Young, O.M.; Tang, Z.; Niven-Fairchild, T.; Tadesse, S.; Krikun, G.; Norwitz, E.R.; Mor, G.; Abrahams, V.M.; Guller, S. Toll-like receptor-mediated responses by placental Hofbauer cells (HBCs): A potential pro-inflammatory role for fetal M2 macrophages. Am. J. Reprod. Immunol. 2015, 73, 22–35. [Google Scholar] [CrossRef]
- Russell, P.; Anderson, L.; Lieberman, D.; Tremellen, K.; Yilmaz, H.; Cheerala, B.; Sacks, G. The distribution of immune cells and macrophages in the endometrium of women with recurrent reproductive failure I: Techniques. J. Reprod. Immunol. 2011, 91, 90–102. [Google Scholar] [CrossRef]
- Lan, H.; Chen, M.; Flowers, J.B.; Yandell, B.S.; Stapleton, D.S.; Mata, C.M.; Mui, E.T.-K.; Flowers, M.T.; Schueler, K.L.; Manly, K.F.; et al. Combined expression trait correlations and expression quantitative trait locus mapping. PLoS Genet. 2006, 2, e6. [Google Scholar] [CrossRef]
- Li, B.; Wang, S.; Duan, H.; Wang, Y.; Guo, Z. Discovery of gene module acting on ubiquitin-mediated proteolysis pathway by co-expression network analysis for endometriosis. Reprod. Biomed. Online 2021, 42, 429–441. [Google Scholar] [CrossRef]
- Hou, Q.; Bing, Z.T.; Hu, C.; Li, M.Y.; Yang, K.H.; Mo, Z.; Xie, X.W.; Liao, J.L.; Lu, Y.; Horie, S.; et al. RankProd Combined with Genetic Algorithm Optimized Artificial Neural Network Establishes a Diagnostic and Prognostic Prediction Model that Revealed C1QTNF3 as a Biomarker for Prostate Cancer. EBioMedicine 2018, 32, 234–244. [Google Scholar] [CrossRef] [PubMed]
- Zhang, Z. A gentle introduction to artificial neural networks. Ann. Transl. Med. 2016, 4, 370. [Google Scholar] [CrossRef] [PubMed]
- Gautier, L.; Cope, L.; Bolstad, B.M.; Irizarry, R.A. affy-analysis of Affymetrix GeneChip data at the probe level. Bioinformatics 2004, 20, 307–315. [Google Scholar] [CrossRef] [PubMed]
- Li, Y.; Bai, W.; Zhang, L. The Overexpression of CD80 and ISG15 Are Associated with the Progression and Metastasis of Breast Cancer by a Meta-Analysis Integrating Three Microarray Datasets. Pathol. Oncol. Res. 2020, 26, 443–452. [Google Scholar] [CrossRef]
- Yoneya, T.; Miyazawa, T. Integration of pre-normalized microarray data using quantile correction. Bioinformation 2011, 5, 382–385. [Google Scholar] [CrossRef][Green Version]
- Shakya, K.; Ruskin, H.J.; Kerr, G.; Crane, M.; Becker, J. Comparison of microarray preprocessing methods. Adv. Exp. Med. Biol. 2010, 680, 139–147. [Google Scholar] [CrossRef]
- Forero, D.A.; Guio-Vega, G.P.; González-Giraldo, Y. A comprehensive regional analysis of genome-wide expression profiles for major depressive disorder. J. Affect. Disord. 2017, 218, 86–92. [Google Scholar] [CrossRef]
- Li, B.; Duan, H.; Wang, S.; Li, Y. Ferroptosis resistance mechanisms in endometriosis for diagnostic model establishment. Reprod. Biomed. Online 2021. [Google Scholar] [CrossRef]
- Wheeler, D.L.; Barrett, T.; Benson, D.; Bryant, S.H.; Canese, K.; Chetvernin, V.; Church, D.M.; DiCuccio, M.; Edgar, R.; Federhen, S.; et al. Database resources of the National Center for Biotechnology Information. Nucleic Acids Res. 2015, 36, D13–D21. [Google Scholar] [CrossRef]
- CIBERSORTx. Available online: http://cibersortx.stanford.edu (accessed on 19 May 2021).
- Newman, A.M.; Steen, C.B.; Liu, C.L.; Gentles, A.J.; Chaudhuri, A.A.; Scherer, F.; Khodadoust, M.S.; Esfahani, M.S.; Luca, B.A.; Steiner, D.; et al. Determining cell type abundance and expression from bulk tissues with digital cytometry. Nat. Biotechnol. 2019, 37, 773–782. [Google Scholar] [CrossRef]
- Ghazalpour, A.; Doss, S.; Zhang, B.; Wang, S.; Plaisier, C.; Castellanos, R.; Brozell, A.; Schadt, E.E.; Drake, T.A.; Lusis, A.J.; et al. Integrating genetic and network analysis to characterize genes related to mouse weight. PLoS Genet. 2006, 2, e130. [Google Scholar] [CrossRef]
- Langfelder, P.; Horvath, S. WGCNA: An R package for weighted correlation network analysis. BMC Bioinform. 2008, 9, 559. [Google Scholar] [CrossRef]
- Wang, S.; Li, B.; Duan, H.; Wang, Y.; Shen, X.; Dong, Q. Abnormal expression of connective tissue growth factor and its correlation with fibrogenesis in adenomyosis. Reprod. Biomed. Online 2021, 42, 651–660. [Google Scholar] [CrossRef]
- Diamond, M.P.; Legro, R.S.; Coutifaris, C.; Alvero, R.; Robinson, R.D.; Casson, P.; Christman, G.M.; Ager, J.; Huang, H.; Hansen, K.R.; et al. Letrozole, Gonadotropin, or Clomiphene for Unexplained Infertility. N. Engl. J. Med. 2015, 373, 1230–1240. [Google Scholar] [CrossRef]
- Diao, L.; Cai, S.; Huang, C.; Li, L.; Yu, S.; Wang, L.; Liu, S.; Li, Y.; Zeng, Y. New endometrial immune cell-based score (EI-score) for the prediction of implantation success for patients undergoing IVF/ICSI. Placenta 2020, 99, 180–188. [Google Scholar] [CrossRef] [PubMed]
- Guerriero, J.L. Macrophages: Their Untold Story in T Cell Activation and Function. Int. Rev. Cell Mol. Biol. 2019, 342, 73–93. [Google Scholar] [CrossRef] [PubMed]
- Davies, C.J.; Fisher, P.J.; Schlafer, D.H. Temporal and regional regulation of major histocompatibility complex class I expression at the bovine uterine/placental interface. Placenta 2000, 21, 194–202. [Google Scholar] [CrossRef] [PubMed]
- Su, X.; Yu, Y.; Zhong, Y.; Giannopoulou, E.G.; Hu, X.; Liu, H.; Cross, J.R.; Rätsch, G.; Rice, C.M.; Ivashkiv, L.B. Interferon-γ regulates cellular metabolism and mRNA translation to potentiate macrophage activation. Nat. Immunol. 2015, 16, 838–849. [Google Scholar] [CrossRef] [PubMed]
- Pérez-Debén, S.; Bellver, J.; Alamá, P.; Salsano, S.; Quiñonero, A.; Sebastian-Leon, P.; Díaz-Gimeno, P.; Domínguez, F. iTRAQ comparison of proteomic profiles of endometrial receptivity. J. Proteom. 2019, 203, 103381. [Google Scholar] [CrossRef]
- Fan, T.; Huang, Z.; Wang, W.; Zhang, B.; Xu, Y.; Mao, Z.; Chen, L.; Hu, H.; Geng, Q. Proteasome inhibition promotes autophagy and protects from endoplasmic reticulum stress in rat alveolar macrophages exposed to hypoxia-reoxygenation injury. J. Cell Physiol. 2018, 233, 6748–6758. [Google Scholar] [CrossRef]
- Wang, Y.-P.; Sharda, A.; Xu, S.-N.; van Gastel, N.; Man, C.H.; Choi, U.; Leong, W.Z.; Li, X.; Scadden, D.T. Malic enzyme 2 connects the Krebs cycle intermediate fumarate to mitochondrial biogenesis. Cell Metab. 2021, 33. [Google Scholar] [CrossRef]
- Li, B.; Duan, H.; Wang, S.; Wang, Y.; Chang, Y.; Guo, Z.; Li, Y. Hierarchical cluster analysis in the study of the effect of cytokine expression patterns on endometrial repair and receptivity after hysteroscopic adhesiolysis. Ann. Transl. Med. 2021, 9, 746. [Google Scholar] [CrossRef] [PubMed]
- Nishimura, T.; Fakim, H.; Brandmann, T.; Youn, J.-Y.; Gingras, A.-C.; Jinek, M.; Fabian, M.R. Human MARF1 is an endoribonuclease that interacts with the DCP1:2 decapping complex and degrades target mRNAs. Nucleic Acids Res. 2018, 46, 12008–12021. [Google Scholar] [CrossRef] [PubMed]
- Han, K.; Zhou, Q. Skp2 Deteriorates the Uterine Receptivity by Interacting with HOXA10 and Promoting its Degradation. Reprod. Sci. 2021, 28, 1069–1078. [Google Scholar] [CrossRef]
- Ke, L.; Lin, W.; Liu, Y.; Ou, W.; Lin, Z. Association of induced abortion with preterm birth risk in first-time mothers. Sci. Rep. 2018, 8, 5353. [Google Scholar] [CrossRef] [PubMed]
- Zhao, X.; Zhao, Q.; Zhu, X.; Huang, H.; Wan, X.; Guo, R.; Zhao, Y.; Chen, D.; Xu, D. Study on the correlation among dysbacteriosis, imbalance of cytokine and the formation of intrauterine adhesion. Ann. Transl. Med. 2020, 8, 52. [Google Scholar] [CrossRef]







| Methods | Sensitivity | Specificity | YI | PPV | NPV |
|---|---|---|---|---|---|
| ANN | 89.58 (77.3–96.5) | 95.83 (78.9–99.9) | 0.8542 | 97.7 (86.3–99.7) | 82.1 (66.6–91.4) |
| DUT | 43.75 (29.5–58.8) | 91.67 (73.0–99.0) | 0.3542 | 91.3 (72.8–97.6) | 44.9 (38.2–51.8) |
| RPS9 | 56.25 (41.2–70.5) | 75 (53.3–90.2) | 0.3125 | 81.8 (68.3–90.4) | 46.2 (36.6–56.0) |
| KIAA0430 | 79.17 (65.0–89.5) | 70.83 (48.9–87.4) | 0.5 | 84.4 (74.1–91.1) | 63 (48.1–75.7) |
Publisher’s Note: MDPI stays neutral with regard to jurisdictional claims in published maps and institutional affiliations. |
© 2022 by the authors. Licensee MDPI, Basel, Switzerland. This article is an open access article distributed under the terms and conditions of the Creative Commons Attribution (CC BY) license (https://creativecommons.org/licenses/by/4.0/).
Share and Cite
Li, B.; Duan, H.; Wang, S.; Wu, J.; Li, Y. Establishment of an Artificial Neural Network Model Using Immune-Infiltration Related Factors for Endometrial Receptivity Assessment. Vaccines 2022, 10, 139. https://doi.org/10.3390/vaccines10020139
Li B, Duan H, Wang S, Wu J, Li Y. Establishment of an Artificial Neural Network Model Using Immune-Infiltration Related Factors for Endometrial Receptivity Assessment. Vaccines. 2022; 10(2):139. https://doi.org/10.3390/vaccines10020139
Chicago/Turabian StyleLi, Bohan, Hua Duan, Sha Wang, Jiajing Wu, and Yazhu Li. 2022. "Establishment of an Artificial Neural Network Model Using Immune-Infiltration Related Factors for Endometrial Receptivity Assessment" Vaccines 10, no. 2: 139. https://doi.org/10.3390/vaccines10020139
APA StyleLi, B., Duan, H., Wang, S., Wu, J., & Li, Y. (2022). Establishment of an Artificial Neural Network Model Using Immune-Infiltration Related Factors for Endometrial Receptivity Assessment. Vaccines, 10(2), 139. https://doi.org/10.3390/vaccines10020139
