Effects of Microwave-Assisted Opuntia humifusa Extract in Inhibiting the Impacts of Particulate Matter on Human Keratinocyte Skin Cell
Abstract
1. Introduction
2. Materials and Methods
2.1. Reagents
2.2. Microwave-Assisted O. humifusa Extract
2.3. Viscosity Measurement of MA-OHE
2.4. Antioxidant Content Analysis of MA-OHE
2.5. Antioxidant Activity Analysis
2.5.1. Preparation of Samples
2.5.2. DPPH Radical Scavenging Activity
2.5.3. Hydroxyl Radical Scavenging Activity
2.6. Cell Culture
2.7. Cell Viability Assay
2.8. Evaluation of Intracellular Reactive Oxygen Species
2.9. Apoptosis Detection
2.10. Genotoxicity Determination
2.11. Determination the Effect of MA-OHE on Reducing the PM-Induced HaCaT Keratinocyte Injury
2.12. Statistical Analysis
3. Results
3.1. Reduced Viscosity Effect of O. humifusa Extract by Microwave Treatment
3.2. Antioxidant Activities of MA-OHE
3.3. Effect of MA-OHE on Reducing the Toxicity of PM to Keratinocyte Skin Cells
3.3.1. Effects of MA-OHE on PM-Affected Cell Viability
3.3.2. Effects of MA-OHE in Reducing PM-Induced ROS and Apoptosis
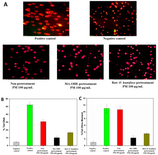
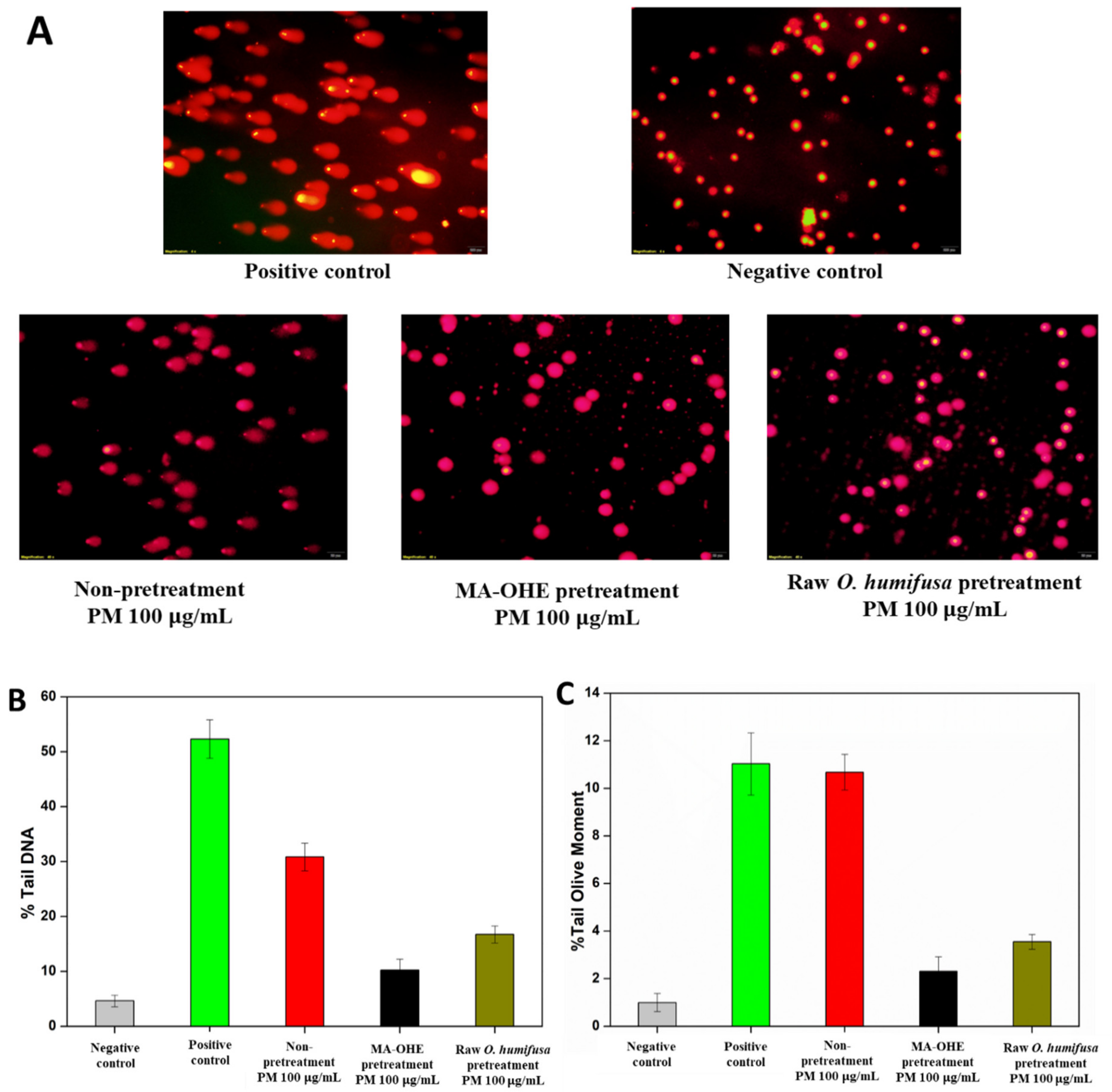
3.3.3. Effects of MA-OHE in Reducing PM Genotoxicity
3.4. Potential of MA-OHE for Inhibition of Pro-Inflammatory Protein Expression Induced by PM Exposure
4. Discussion
5. Conclusions
Author Contributions
Funding
Conflicts of Interest
References
- Kim, K.-H.; Kabir, E.; Kabir, S. A review on the human health impact of airborne particulate matter. Environ. Int. 2015, 74, 136–143. [Google Scholar] [CrossRef]
- Hasheminassab, S.; Daher, N.; Schauer, J.J.; Sioutas, C. Source apportionment and organic compound characterization of ambient ultrafine particulate matter (PM) in the Los Angeles basin. Atmos. Environ. 2013, 79, 529–539. [Google Scholar] [CrossRef]
- Lee, Y.; Chun, H.-S.; Moon, J.-Y.; Choi, J.S.; Park, D.; Lee, Y.-C. Correlation of α/γ-Fe2O3 nanoparticles with the toxicity of particulate matter originating from subway tunnels in Seoul stations, Korea. J. Hazard. Mater. 2020, 382, 121175. [Google Scholar]
- Harrison, R.; Thornton, C.; Lawrence, R.; Mark, D.; Kinnersley, R.; Ayres, J.G. Personal exposure monitoring of particulate matter, nitrogen dioxide, and carbon monoxide, including susceptible groups. Occup. Environ. Med. 2002, 59, 671–679. [Google Scholar] [CrossRef] [PubMed]
- Ngoc, L.; Kim, M.; Bui, V.; Park, D.; Lee, Y.-C. Particulate matter exposure of passengers at bus stations: A review. Int. J. Environ. Res. Public Health 2018, 15, 2886. [Google Scholar] [CrossRef] [PubMed]
- Knibbs, L.D.; Cole-Hunter, T.; Morawska, L. A review of commuter exposure to ultrafine particles and its health effects. Atmos. Environ. 2011, 45, 2611–2622. [Google Scholar] [CrossRef]
- World Health Organization. Health Effects of Particulate Matter; World Health Organization: Copenhagen, Denmark, 2013. [Google Scholar]
- Kim, K.E.; Cho, D.; Park, H.J. Air pollution and skin diseases: Adverse effects of airborne particulate matter on various skin diseases. Life Sci. 2016, 152, 126–134. [Google Scholar] [CrossRef]
- Soeur, J.; Belaïdi, J.-P.; Chollet, C.; Denat, L.; Dimitrov, A.; Jones, C.; Perez, P.; Zanini, M.; Zobiri, O.; Mezzache, S.; et al. Photo-pollution stress in skin: Traces of pollutants (PAH and particulate matter) impair redox homeostasis in keratinocytes exposed to UVA1. J. Dermatol. Sci. 2017, 86, 162–169. [Google Scholar] [CrossRef]
- Nichols, J.A.; Katiyar, S.K. Skin photoprotection by natural polyphenols: Anti-inflammatory, antioxidant and DNA repair mechanisms. Arch. Dermatol. Res. 2010, 302, 71–83. [Google Scholar] [CrossRef]
- Park, K.; Choi, H.-S.; Hong, Y.H.; Jung, E.Y.; Suh, H.J. Cactus cladodes (Opuntia humifusa) extract minimizes the effects of UV irradiation on keratinocytes and hairless mice. Pharm. Biol. 2017, 55, 1032–1040. [Google Scholar] [CrossRef]
- Han, A.-R.; Lim, T.-G.; Song, Y.-R.; Jang, M.; Rhee, Y.; Hong, H.-D.; Kim, M.-H.; Kim, H.-J.; Cho, C.-W. Inhibitory effect of Opuntia humifusa fruit water extract on solar ultraviolet-induced MMP-1 expression. Int. J. Mol. Sci. 2018, 19, 2503. [Google Scholar] [CrossRef] [PubMed]
- Ha, M.-J.; You, S.-H.; Ha, M.-J.; You, S.-H. Bioactive characteristics of extracts of Opuntia humifusa fruit as functional cosmetic ingredients. Asian J. Beauty Cosmetol. 2016, 14, 463–472. [Google Scholar] [CrossRef]
- Zhong, X.-K.; Jin, X.; Lai, F.-Y.; Lin, Q.-S.; Jiang, J.-G. Chemical analysis and antioxidant activities in vitro of polysaccharide extracted from Opuntia ficus indica Mill. cultivated in China. Carbohydr. Polym. 2010, 82, 722–727. [Google Scholar] [CrossRef]
- Guevara-Figueroa, T.; Jiménez-Islas, H.; Reyes-Escogido, M.L.; Mortensen, A.G.; Laursen, B.B.; Lin, L.-W.; De León-Rodríguez, A.; Fomsgaard, I.S.; de la Rosa, A.P.B. Proximate composition, phenolic acids, and flavonoids characterization of commercial and wild nopal (Opuntia spp.). J. Food Compos. Anal. 2010, 23, 525–532. [Google Scholar] [CrossRef]
- Yoon, J.-A.; Hahm, S.-W.; Park, J.-E.; Son, Y.-S. Total polyphenol and flavonoid of fruit extract of Opuntia humifusa and its inhibitory effect on the growth of mcf-7 human breast cancer cells. J. Korean Soc. Food. Sci. Nutr. 2009, 38, 1679–1684. [Google Scholar] [CrossRef]
- Jun, H.-I.; Cha, M.-N.; Yang, E.-I.; Choi, D.G.; Kim, Y.-S. Physicochemical properties and antioxidant activity of Korean cactus (Opuntia humifusa) cladodes. Hortic. Environ. Biotechnol. 2013, 54, 288–295. [Google Scholar] [CrossRef]
- Majdoub, H.; Picton, L.; Le Cerf, D.; Roudesli, S. Water retention capacity of polysaccharides from prickly pear nopals of Opuntia ficus indica and Opuntia litoralis: Physical-chemical approach. J. Polym. Environ. 2010, 18, 451–458. [Google Scholar] [CrossRef]
- Lewandowicz, G.; Jankowski, T.; Fornal, J. Effect of microwave radiation on physico-chemical properties and structure of cereal starches. Carbohydr. Polym. 2000, 42, 193–199. [Google Scholar] [CrossRef]
- Xie, Y.; Yan, M.; Yuan, S.; Sun, S.; Huo, Q. Effect of microwave treatment on the physicochemical properties of potato starch granules. Chem. Cent. J. 2013, 7, 113. [Google Scholar] [CrossRef]
- Melgar, B.; Dias, M.I.; Barros, L.; Ferreira, I.C.; Rodriguez-Lopez, A.D.; Garcia-Castello, E.M. Ultrasound and microwave assisted extraction of Opuntia fruit peels biocompounds: Optimization and comparison using RSM-CCD. Molecules 2019, 24, 3618. [Google Scholar] [CrossRef]
- Alvand, Z.M.; Rajabi, H.R.; Mirzaei, A.; Masoumiasl, A. Ultrasonic and microwave assisted extraction as rapid and efficient techniques for plant mediated synthesis of quantum dots: Green synthesis, characterization of zinc telluride and comparison study of some biological activities. New J. Chem. 2019, 43, 15126–15138. [Google Scholar] [CrossRef]
- Woisky, R.G.; Salatino, A. Analysis of propolis: Some parameters and procedures for chemical quality control. J. Apic. Res. 1998, 37, 99–105. [Google Scholar] [CrossRef]
- Brand-Williams, W.; Cuvelier, M.E.; Berset, C. Use of a free radical method to evaluate antioxidant activity. LWT-Food Sci. Technol. 1995, 28, 25–30. [Google Scholar] [CrossRef]
- Smirnoff, N.; Cumbes, Q.J. Hydroxyl radical scavenging activity of compatible solutes. Phytochemistry 1989, 28, 1057–1060. [Google Scholar] [CrossRef]
- Tran, V.V.; Moon, J.-Y.; Lee, Y.-C. Novel Magnesium Aminoclay-Vitamin C Hybrid for Enhanced Stability and Bioactivity in Cosmeceutical Applications. J. Nanosci. Nanotechnol. 2020, 20, 4257–4262. [Google Scholar] [CrossRef] [PubMed]
- Masters, J.R. Animal Cell Culture: A Practical Approach; Oxford University Press: New York, NY, USA, 2000. [Google Scholar]
- Vermes, I.; Haanen, C.; Steffens-Nakken, H.; Reutelingsperger, C. A novel assay for apoptosis flow cytometric detection of phosphatidylserine expression on early apoptotic cells using fluorescein labelled annexin V. J. Immunol. Methods 1995, 184, 39–51. [Google Scholar] [CrossRef]
- Demir, E.; Akça, H.; Turna, F.; Aksakal, S.; Burgucu, D.; Kaya, B.; Tokgün, O.; Vales, G.; Creus, A.; Marcos, R. Genotoxic and cell-transforming effects of titanium dioxide nanoparticles. Environ. Res. 2015, 136, 300–308. [Google Scholar] [CrossRef]
- Huang, P.-H.; Tseng, C.-H.; Lin, C.-Y.; Lee, C.-W.; Yen, F.-L. Preparation, characterizations and anti-pollutant activity of 7,3′,4′-trihydroxyisoflavone nanoparticles in particulate matter-induced hacat keratinocytes. Int. J. Nanomed. 2018, 13, 3279. [Google Scholar] [CrossRef]
- Binder, L.; Mazal, J.; Petz, R.; Klang, V.; Valenta, C. The role of viscosity on skin penetration from cellulose ether-based hydrogels. Skin Res. Technol. 2019, 25, 725–734. [Google Scholar] [CrossRef]
- Cha, M.-N.; Jun, H.-I.; Lee, W.-J.; Kim, M.-J.; Kim, M.-K.; Kim, Y.-S. Chemical composition and antioxidant activity of Korean cactus (Opuntia humifusa) fruit. Food Sci. Biotechnol. 2013, 22, 523–529. [Google Scholar] [CrossRef]
- Cho, J.Y.; Park, S.C.; Kim, T.W.; Kim, K.S.; Song, J.C.; Lee, H.M.; Sung, H.J.; Rhee, M.H.; Kim, S.K.; Park, H.J.; et al. Radical scavenging and anti-inflammatory activity of extracts from Opuntia humifusa Raf. J. Pharm. Pharmacol. 2010, 58, 113–119. [Google Scholar] [CrossRef] [PubMed]
- Rieger, A.M.; Nelson, K.L.; Konowalchuk, J.D.; Barreda, D.R. Modified annexin V/propidium iodide apoptosis assay for accurate assessment of cell death. JoVE J. Vis. Exp. 2011, e2597. [Google Scholar] [CrossRef] [PubMed]
- Tran, V.V.; Moon, J.Y.; Lee, Y.C. Liposomes for delivery of antioxidants in cosmeceuticals: Challenges and development strategies. J. Control. Release 2019, 300, 114–140. [Google Scholar] [CrossRef] [PubMed]
- Tran, V.V.; Nguyen, T.L.; Moon, J.-Y.; Lee, Y.C. Core shell materials, lipid particles and nanoemulsions, for delivery of active anti oxidants in cosmetics applications: Challenges and development strategies. Chem. Eng. J. 2019, 368, 88–114. [Google Scholar] [CrossRef]
- Arulselvan, P.; Fard, M.T.; Tan, W.S.; Gothai, S.; Fakurazi, S.; Norhaizan, M.E.; Kumar, S.S. Role of antioxidants and natural products in inflammation. Oxidative Med. Cell. Longev. 2016, 2016. [Google Scholar] [CrossRef]
- Ravipati, A.S.; Zhang, L.; Koyyalamudi, S.R.; Jeong, S.C.; Reddy, N.; Bartlett, J.; Smith, P.T.; Shanmugam, K.; Münch, G.; Wu, M.J.; et al. Antioxidant and anti-inflammatory activities of selected Chinese medicinal plants and their relation with antioxidant content. BMC Complementary Altern. Med. 2012, 12, 173. [Google Scholar] [CrossRef]
- Zhang, L.; Ravipati, A.S.; Koyyalamudi, S.R.; Jeong, S.C.; Reddy, N.; Smith, P.T.; Bartlett, J.; Shanmugam, K.; Münch, G.; Wu, M.J. Antioxidant and anti-inflammatory activities of selected medicinal plants containing phenolic and flavonoid compounds. J. Agric. Food Chem. 2011, 59, 12361–12367. [Google Scholar] [CrossRef]
- Ghio, A.J.; Richards, J.H.; Carter, J.D.; Madden, M.C. Accumulation of iron in the rat lung after tracheal instillation of diesel particles. Toxicol. Pathol. 2000, 28, 619–627. [Google Scholar] [CrossRef]
- Dellinger, B.; Pryor, W.A.; Cueto, R.; Squadrito, G.L.; Hegde, V.; Deutsch, W.A. Role of free radicals in the toxicity of airborne fine particulate matter. Chem. Res. Toxicol. 2001, 14, 1371–1377. [Google Scholar] [CrossRef]
- Bonvallot, V.; Baeza-Squiban, A.; Baulig, A.; Brulant, S.; Boland, S.; Muzeau, F.; Barouki, R.; Marano, F. Organic compounds from diesel exhaust particles elicit a proinflammatory response in human airway epithelial cells and induce cytochrome p450 1A1 expression. Am. J. Respir. Cell Mol. Biol. 2001, 25, 515–521. [Google Scholar] [CrossRef]
- Choi, H.; Shin, D.W.; Kim, W.; Doh, S.-J.; Lee, S.H.; Noh, M. Asian dust storm particles induce a broad toxicological transcriptional program in human epidermal keratinocytes. Toxicol. Lett. 2011, 200, 92–99. [Google Scholar] [CrossRef] [PubMed]
- Lee, C.-W.; Lin, Z.-C.; Hu, S.C.-S.; Chiang, Y.-C.; Hsu, L.-F.; Lin, Y.-C.; Lee, I.-T.; Tsai, M.-H.; Fang, J.-Y. Urban particulate matter down-regulates filaggrin via COX2 expression/PGE2 production leading to skin barrier dysfunction. Sci. Rep. 2016, 6, 27995. [Google Scholar] [CrossRef] [PubMed]
- Mastrofrancesco, A.; Alfè, M.; Rosato, E.; Gargiulo, V.; Beatrice, C.; Di Blasio, G.; Zhang, B.; Su, D.; Picardo, M.; Fiorito, S. Proinflammatory effects of diesel exhaust nanoparticles on scleroderma skin cells. J. Immunol. Res. 2014, 2014. [Google Scholar] [CrossRef]
- Ho, K.-F.; Ho, S.S.H.; Huang, R.-J.; Chuang, H.-C.; Cao, J.-J.; Han, Y.; Lui, K.-H.; Ning, Z.; Chuang, K.-J.; Cheng, T.-J.; et al. Chemical composition and bioreactivity of PM2.5 during 2013 haze events in China. Atmos. Environ. 2016, 126, 162–170. [Google Scholar] [CrossRef]
- Ngoc, L.; Park, D.; Lee, Y.; Lee, Y.-C. Systematic review and meta-analysis of human skin diseases due to particulate matter. Int. J. Environ. Res. Public Health 2017, 14, 1458. [Google Scholar] [CrossRef]
- Romani, A.; Cervellati, C.; Muresan, X.M.; Belmonte, G.; Pecorelli, A.; Cervellati, F.; Benedusi, M.; Evelson, P.; Valacchi, G. Keratinocytes oxidative damage mechanisms related to airbone particle matter exposure. Mech. Ageing Dev. 2018, 172, 86–95. [Google Scholar] [CrossRef]
- Hu, R.; Xie, X.-Y.; Xu, S.-K.; Wang, Y.-N.; Jiang, M.; Wen, L.-R.; Lai, W.; Guan, L. PM2.5 exposure elicits oxidative stress responses and mitochondrial apoptosis pathway activation in hacat keratinocytes. Chin. Med. J. 2017, 130, 2205. [Google Scholar] [CrossRef]
- Piao, M.J.; Ahn, M.J.; Kang, K.A.; Ryu, Y.S.; Hyun, Y.J.; Shilnikova, K.; Zhen, A.X.; Jeong, J.W.; Choi, Y.H.; Kang, H.K.; et al. Particulate matter 2.5 damages skin cells by inducing oxidative stress, subcellular organelle dysfunction, and apoptosis. Arch. Toxicol. 2018, 92, 2077–2091. [Google Scholar] [CrossRef]










© 2020 by the authors. Licensee MDPI, Basel, Switzerland. This article is an open access article distributed under the terms and conditions of the Creative Commons Attribution (CC BY) license (http://creativecommons.org/licenses/by/4.0/).
Share and Cite
Moon, J.-Y.; Ngoc, L.T.N.; Chae, M.; Tran, V.V.; Lee, Y.-C. Effects of Microwave-Assisted Opuntia humifusa Extract in Inhibiting the Impacts of Particulate Matter on Human Keratinocyte Skin Cell. Antioxidants 2020, 9, 271. https://doi.org/10.3390/antiox9040271
Moon J-Y, Ngoc LTN, Chae M, Tran VV, Lee Y-C. Effects of Microwave-Assisted Opuntia humifusa Extract in Inhibiting the Impacts of Particulate Matter on Human Keratinocyte Skin Cell. Antioxidants. 2020; 9(4):271. https://doi.org/10.3390/antiox9040271
Chicago/Turabian StyleMoon, Ju-Young, Le Thi Nhu Ngoc, Minhe Chae, Vinh Van Tran, and Young-Chul Lee. 2020. "Effects of Microwave-Assisted Opuntia humifusa Extract in Inhibiting the Impacts of Particulate Matter on Human Keratinocyte Skin Cell" Antioxidants 9, no. 4: 271. https://doi.org/10.3390/antiox9040271
APA StyleMoon, J.-Y., Ngoc, L. T. N., Chae, M., Tran, V. V., & Lee, Y.-C. (2020). Effects of Microwave-Assisted Opuntia humifusa Extract in Inhibiting the Impacts of Particulate Matter on Human Keratinocyte Skin Cell. Antioxidants, 9(4), 271. https://doi.org/10.3390/antiox9040271

