Sheng Mai San Mitigates Heat Stress-Induced Myocardial Injury by Coordinated Regulation of the Keap1-Nrf2-HO-1 and Stub1-HSF1 Signaling Pathways
Abstract
1. Introduction
2. Materials and Methods
2.1. Reagents
2.2. Preparation of SMS Extract
2.3. Chemical Composition Analysis of SMS
2.4. In Vitro Antioxidant Activity Assay
2.5. Cell Experiments
2.5.1. Cell Culture
2.5.2. Establishment of H9c2 Cardiomyocytes HS Model
2.5.3. SMS Intervention and Grouping
2.6. Animal Experiment
2.7. Determination of CAT, GSH, SOD, and ROS Levels in H9c2 Cardiomyocytes
2.8. Measurement of Intracellular ROS Levels in H9c2 Cardiomyocytes Using Fluorescent Probe
2.9. Quantitative Real-Time PCR Analysis
2.10. Immunofluorescence Analysis
2.11. Western Blot Analysis
2.12. Statistical Analysis
3. Results
3.1. Chemical Composition of SMS
3.2. In Vitro Antioxidant Activity of SMS
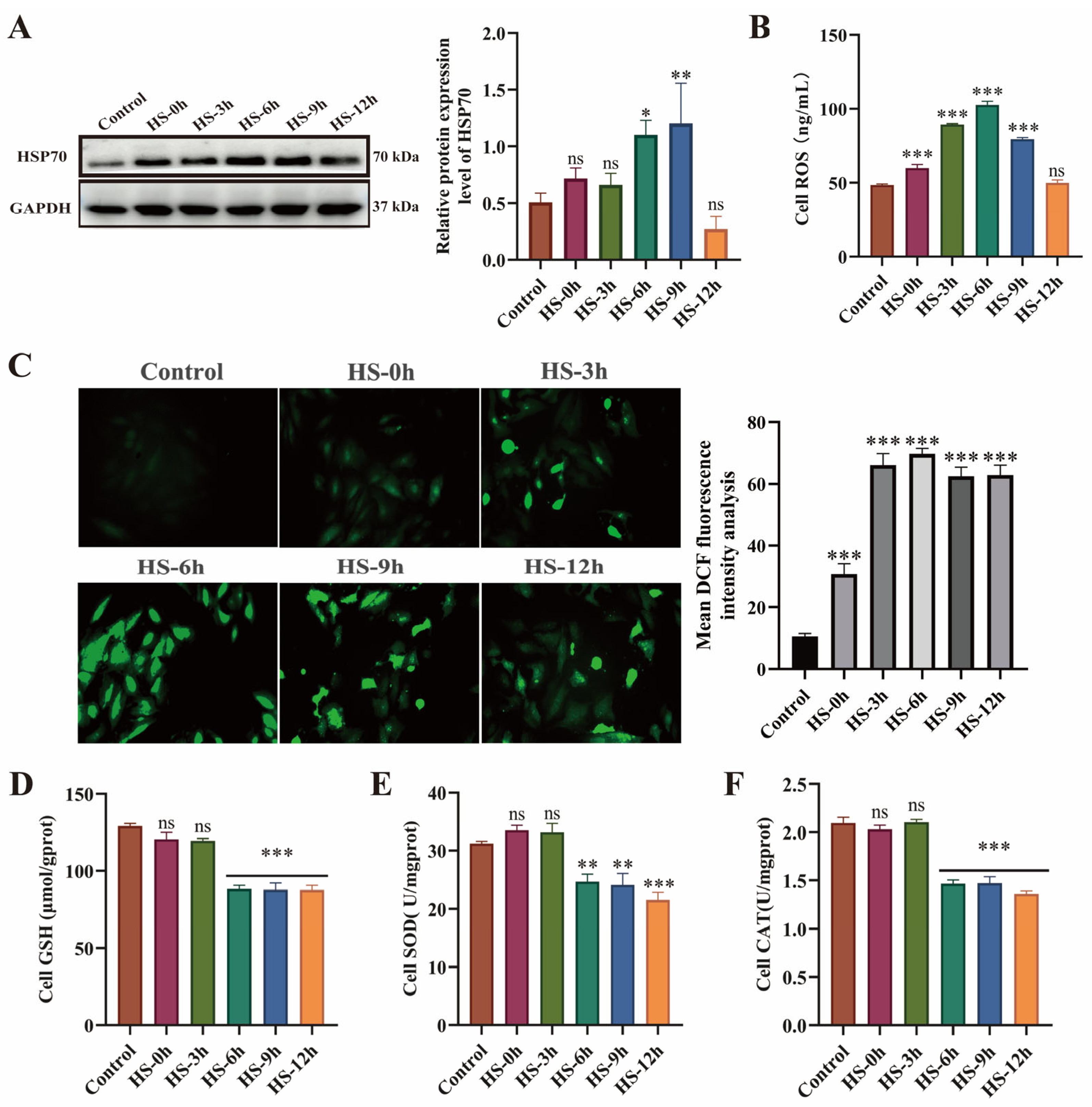
3.3. Effects of HS on Rat H9c2 Cardiomyocytes
3.4. Protective Effects of SMS on Heat-Stressed H9c2 Cardiomyocytes
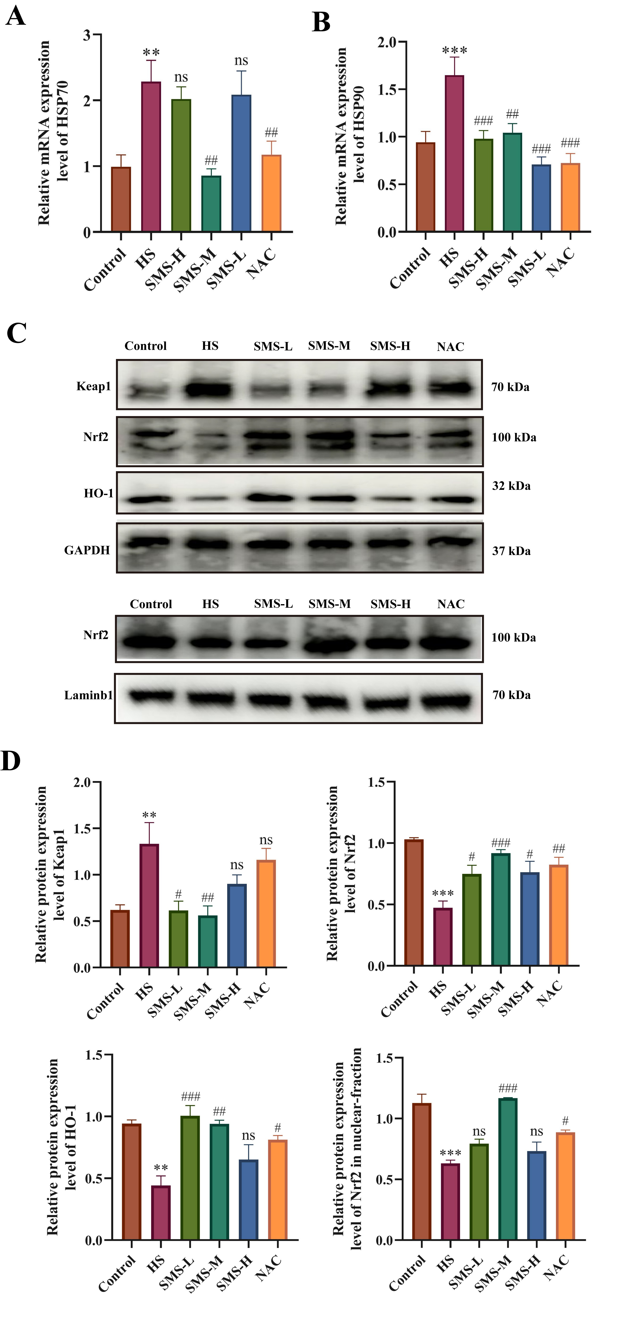
3.5. Effects of SMS on the Nrf2-HO-1 Pathway in Heat-Stressed Rat H9c2 Cardiomyocytes
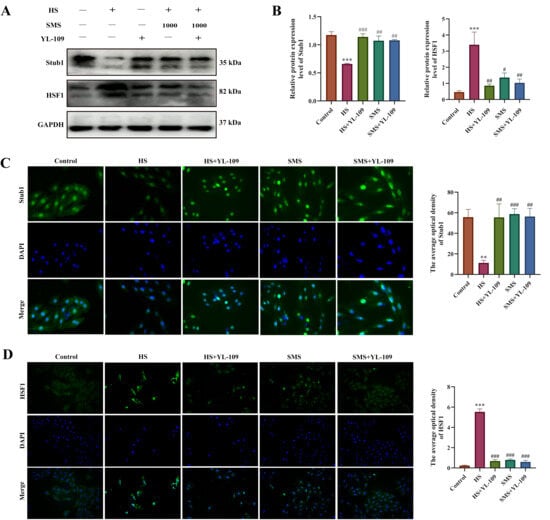
3.6. Effects of SMS on the Stub1-HSF1 Pathway in Heat-Stressed Rat H9c2 Cardiomyocytes
3.7. Effects of SMS on the Keap1/Nrf2/HO-1 Pathway in Heat-Stressed Rat Myocardium
3.8. Effects of SMS on the Stub1-HSF1 Pathway in Heat-Stressed Rat Myocardium
4. Discussion
5. Conclusions
Author Contributions
Funding
Institutional Review Board Statement
Informed Consent Statement
Data Availability Statement
Conflicts of Interest
Abbreviations
References
- Cramer, M.N.; Gagnon, D.; Laitano, O.; Crandall, C.G. Human temperature regulation under heat stress in health, disease, and injury. Physiol. Rev. 2022, 102, 1907–1989. [Google Scholar] [CrossRef] [PubMed]
- Becker, C.A.; Collier, R.J.; Stone, A.E. Invited review: Physiological and behavioral effects of heat stress in dairy cows. J. Dairy Sci. 2020, 103, 6751–6770. [Google Scholar] [CrossRef] [PubMed]
- Khan, M.Z.; Khan, A.; Chen, W.; Chai, W.; Wang, C. Advancements in Genetic Biomarkers and Exogenous Antioxidant Supplementation for Safeguarding Mammalian Cells against Heat-Induced Oxidative Stress and Apoptosis. Antioxidants 2024, 13, 258. [Google Scholar] [CrossRef]
- Curriero, F.C.; Heiner, K.S.; Samet, J.M.; Zeger, S.L.; Strug, L.; Patz, J.A. Temperature and mortality in 11 cities of the eastern United States. Am. J. Epidemiol. 2002, 155, 80–87. [Google Scholar] [CrossRef] [PubMed]
- Gu, Z.T. Mitochondrial Pathway-Mediated Apoptosis Induced by Heat Stress in Human Umbilical Vein Endothelial Cells. Ph.D. Thesis, Southern Medical University, Guangzhou, China, 2014. [Google Scholar] [CrossRef]
- Huang, J.; Li, G.X.; Xu, G.Z. Impact of temperature variation on years of life lost in a typical subtropical city in Southern China: A time-series analysis. In Proceedings of the 2017 Conference on Environment and Public Health & Annual Meetings of the Environmental Medicine and Health Branch of the Chinese Society for Environmental Sciences and the Biochemical and Molecular Toxicology Professional Committee of the Chinese Society of Toxicology, Hangzhou, China, 20–23 October 2017. [Google Scholar] [CrossRef]
- Yin, J.F. Impacts of Summer Outdoor Thermal Environment on Human Health and Associated Assessment Techniques. Master’s Thesis, Nanjing University of Information Science and Technology, Nanjing, China, 2011. [Google Scholar] [CrossRef]
- Luo, X.R.; Li, S.H.; Xu, G.Z. Wuhan Center for Disease Control and Prevention. Effect of summer heat waves on mortality among residents in Wuhan. In Proceedings of the Chinese Meteorological Society, Urumqi, China, 20–23 September 2012. [Google Scholar] [CrossRef]
- Wu, Y.N. Study on the Inhibitory Effects of Quercetin Marigold Flavonoids on Heat Stress-Induced Cardiac Injury in Broilers. Master’s Thesis, Hebei University of Engineering, Hebei, China, 2022. Available online: https://link.cnki.net/doi/10.27104/d.cnki.ghbjy.2022.000544 (accessed on 20 September 2025). [CrossRef]
- Murakami, S.; Kusano, Y.; Okazaki, K.; Akaike, T.; Motohashi, H. NRF2 signalling in cytoprotection and metabolism. Br. J. Pharmacol. 2023, 178, 1–14. [Google Scholar] [CrossRef] [PubMed]
- Zhang, J.; Zhang, M.; Tatar, M.; Gong, R. Keap1-independent Nrf2 regulation: A novel therapeutic target for treating kidney disease. Redox Biol. 2025, 82, 103593. [Google Scholar] [CrossRef] [PubMed]
- Huenchuguala, S.; Segura-Aguilar, J. Natural Compounds That Activate the KEAP1/Nrf2 Signaling Pathway as Potential New Drugs in the Treatment of Idiopathic Parkinson’s Disease. Antioxidants 2024, 13, 1125. [Google Scholar] [CrossRef] [PubMed]
- Adinolfi, S.; Patinen, T.; Jawahar Deen, A.; Pitkänen, S.; Härkönen, J.; Kansanen, E.; Küblbeck, J.; Levonen, A.L. The KEAP1-NRF2 pathway: Targets for therapy and role in cancer. Redox Biol. 2023, 63, 102726. [Google Scholar] [CrossRef] [PubMed]
- Ishitsuka, Y.; Ogawa, T.; Roop, D. The KEAP1/NRF2 Signaling Pathway in Keratinization. Antioxidants 2020, 9, 751. [Google Scholar] [CrossRef] [PubMed]
- Lv, T.; Zhang, K.R. Research Advances in the Co-chaperone Protein STUB1 and Its Functions. Chin. Pharmacol. Bull. 2011, 27, 1345–1348. [Google Scholar]
- Rosser, M.F.; Washburn, E.; Muchowski, P.J.; Patterson, C.; Cyr, D.M. Chaperone functions of the E3 ubiquitin ligase CHIP. J. Biol. Chem. 2007, 282, 22267–22277. [Google Scholar] [CrossRef] [PubMed]
- Sioen, I.; Hacquebard, M.; Hick, G.; Maindiaux, V.; Larondelle, Y.; Carpentier, Y.A.; De Henauw, S. Effect of ALA-enriched food supply on cardiovascular risk factors in males. Lipids 2009, 44, 603–611. [Google Scholar] [CrossRef] [PubMed]
- Samali, A.; Holmberg, C.I.; Sistonen, L.; Orrenius, S. Thermotolerance and cell death are distinct cellular responses to stress: Dependence on heat shock proteins. FEBS Lett. 1999, 461, 306–310. [Google Scholar] [CrossRef] [PubMed]
- Morimoto, R.I. Regulation of the heat shock transcriptional response: Cross talk between a family of heat shock factors, molecular chaperones, and negative regulators. Genes. Dev. 1998, 12, 3788–3796. [Google Scholar] [CrossRef] [PubMed]
- Dai, Q.; Zhang, C.; Wu, Y.; McDonough, H.; Whaley, R.A.; Godfrey, V.; Li, H.H.; Madamanchi, N.; Xu, W.; Neckers, L.; et al. CHIP activates HSF1 and confers protection against apoptosis and cellular stress. EMBO J. 2003, 22, 5446–5458. [Google Scholar] [CrossRef]
- Ma, W.F. Effects of Sheng Mai San on Endotoxin Levels and Cytokines in Liver Failure. Master’s Thesis, Guangzhou University of Chinese Medicine, Guangzhou, China, 2008. [Google Scholar]
- Jiang, Y.; He, Q.; Zhang, T.; Xiang, W.; Long, Z.; Wu, S. Exploring the mechanism of Shengmai Yin for coronary heart disease based on systematic pharmacology and chemoinformatics. Biosci. Rep. 2020, 40, BSR20200286. [Google Scholar] [CrossRef]
- Guo, J.N.; Chun, L.X.; Fan, L.H. Research Progress on Sheng Mai San in the Treatment of Cardiovascular Diseases. J. Liaoning Univ. Tradit. Chin. Med. 2025, 1–19. [Google Scholar]
- Yang, Y.; Tian, Y.; Hu, S.; Bi, S.; Li, S.; Hu, Y.; Kou, J.; Qi, J.; Yu, B. Extract of Sheng-Mai-San Ameliorates Myocardial Ischemia-Induced Heart Failure by Modulating Ca2+-Calcineurin-Mediated Drp1 Signaling Pathways. Int. J. Mol. Sci. 2017, 18, 1825. [Google Scholar] [CrossRef] [PubMed]
- Zhang, X.; Jia, Y.; Yuan, Z.; Wen, Y.; Zhang, Y.; Ren, J.; Ji, P.; Yao, W.; Hua, Y.; Wei, Y. Sheng Mai San ameliorated heat stress-induced liver injury via regulating energy metabolism and AMPK/Drp1-dependent autophagy process. Phytomedicine 2022, 97, 153920. [Google Scholar] [CrossRef] [PubMed]
- Zhong, G.; Chen, J.; Li, Y.; Han, Y.; Wang, M.; Nie, Q.; Xu, M.; Zhu, Q.; Chang, X.; Wang, L. Ginsenoside Rg3 attenuates myocardial ischemia/reperfusion-induced ferroptosis via the keap1/Nrf2/GPX4 signaling pathwayGinsenoside Rg3 ameliorates acute pancreatitis by activating the NRF2/HO-1-mediated ferroptosis pathway. BMC Complement. Med. Ther. 2024, 24, 247. [Google Scholar] [CrossRef]
- Ni, S.; Qian, Z.; Yuan, Y.; Li, D.; Zhong, Z.; Ghorbani, F.; Zhang, X.; Zhang, F.; Zhang, Z.; Liu, Z.; et al. Schisandrin A restrains osteoclastogenesis by inhibiting reactive oxygen species and activating Nrf2 signalling. Cell Prolif. 2020, 53, e12882. [Google Scholar] [CrossRef] [PubMed]
- Chen, S.L.; Liu An Li, Q.; Shan, T.X.; Zhu, G.W.; Sun, Y.; Dai, Y.T.; Zhang, J.; Zhang, T.J.; Liu, C.X. Research Strategies for Standard Decoctions of Chinese Herbal Pieces. China J. Chin. Mater. Med. 2016, 41, 1367–1375. [Google Scholar]
- Deng, Z.; Jing, W.G.; Wang, S.H.; Jiao, M.J.; Zhang, Q.; Zhou, H.Y.; Zhang, J.; Liu, A. Research Progress and Discussion on Standard Decoctions of Chinese Herbal Pieces. China J. Chin. Mater. Med. 2019, 44, 242–248. [Google Scholar] [CrossRef]
- Zhang, C.H.; Yun, Y.H.; Fan, W.; Liang, Y.Z.; Yu, Y.; Tang, W.X. Rapid analysis of polysaccharides contents in Glycyrrhiza by near infrared spectroscopy and chemometrics. Int. J. Biol. Macromol. 2015, 79, 983–987. [Google Scholar] [CrossRef] [PubMed]
- Basu, P.; Hornung, R.S.; Averitt, D.L.; Maier, C. Euphorbia bicolor (Euphorbiaceae) Latex Extract Reduces Inflammatory Cytokines and Oxidative Stress in a Rat Model of Orofacial Pain. Oxid. Med. Cell Longev. 2019, 2019, 8594375. [Google Scholar] [CrossRef] [PubMed]
- Qu, Z.Y.; Zhao, J.H.; Liu, H.Q.; Yao, C.L.; Wang, Y.P. Determination of Total Ginsenosides in Preserved Ginseng by Colorimetric Method. J. Ginseng Res. 2012, 24, 13–14. [Google Scholar] [CrossRef]
- Geng, Y.; Ma, Q.; Liu, Y.N.; Peng, N.; Yuan, F.F.; Li, X.G.; Li, M.; Wu, Y.S.; Li, B.L.; Song, W.B.; et al. Heatstroke induces liver injury via IL-1β and HMGB1-induced pyroptosis. J. Hepatol. 2015, 63, 622–633. [Google Scholar] [CrossRef] [PubMed]
- Zhao, Q.L.; Fujiwara, Y.; Kondo, T. Mechanism of cell death induction by nitroxide and hyperthermia. Free Radic. Biol. Med. 2006, 40, 1131–1143. [Google Scholar] [CrossRef] [PubMed]
- Zhang, X.S. Protective Effects and Mechanisms of Sheng Mai San Against Heat Stress Induced Liver Injury in Rats. Ph.D. Thesis, Gansu Agricultural University, Gansu, China, 2022. Available online: https://link.cnki.net/doi/10.27025/d.cnki.ggsnu.2022.000063 (accessed on 20 September 2025).
- Yang, L.; Duan, Z.; Liu, X.; Yuan, Y. N-acetyl-l-cysteine ameliorates the PM2.5-induced oxidative stress by regulating SIRT-1 in rats. Environ. Toxicol. Pharmacol. 2018, 57, 70–75. [Google Scholar] [CrossRef] [PubMed]
- Tedeschi, J.N.; Kennington, W.J.; Berry, O.; Whiting, S.; Meekan, M.; Mitchell, N.J. Increased expression of Hsp70 and Hsp90 mRNA as biomarkers of thermal stress in loggerhead turtle embryos (Caretta Caretta). J. Therm. Biol. 2015, 47, 42–50. [Google Scholar] [CrossRef] [PubMed]
- Delandmeter, M.; de Faccio Carvalho, P.C.; Bremm, C.; Dos Santos Cargnelutti, C.; Bindelle, J.; Dumont, B. Integrated crop and livestock systems increase both climate change adaptation and mitigation capacities. Sci. Total Environ. 2024, 912, 169061. [Google Scholar] [CrossRef] [PubMed]
- Patra, A.K.; Kar, I. Heat stress on microbiota composition, barrier integrity, and nutrient transport in gut, production performance, and its amelioration in farm animals. J. Anim. Sci. Technol. 2021, 63, 211–247. [Google Scholar] [CrossRef] [PubMed]
- Davis, B.C.; Tillman, H.; Chung, R.T.; Stravitz, R.T.; Reddy, R.; Fontana, R.J.; McGuire, B.; Davern, T.; Lee, W.M. Acute Liver Failure Study Group. Heat stroke leading to acute liver injury & failure: A case series from the Acute Liver Failure Study Group. Liver Int. 2017, 37, 509–513. [Google Scholar] [CrossRef] [PubMed]
- Chen, C.M.; Hou, C.C.; Cheng, K.C.; Tian, R.L.; Chang, C.P.; Lin, M.T. Activated protein C therapy in a rat heat stroke model. Crit. Care Med. 2006, 34, 1960–1966. [Google Scholar] [CrossRef] [PubMed]
- Wang, M.; Liu, Y.; Li, H.; Wang, X.X.; Liu, H. Protective Effects and Mechanisms of Paeoniflorin Against Heat Stress-Induced Myocardial Injury. Acta Nutr. Sin. 2024, 46, 498–506. [Google Scholar] [CrossRef]
- Dröge, W. Free radicals in the physiological control of cell function. Physiol. Rev. 2002, 82, 47–95. [Google Scholar] [CrossRef] [PubMed]
- Kaushik, R.; Goel, A.; Rout, P.K. Differential expression and regulation of HSP70 gene during growth phase in ruminants in response to heat stress. Sci. Rep. 2022, 12, 18310. [Google Scholar] [CrossRef] [PubMed]
- Pawar, S.S.; Kurade, N.P.; Bhendarkar, M.P.; Bhosale, S.V.; Nirmale, A.V.; Kochewad, S.A. Modulation of heat shock protein 70 (HSP70) gene expression ex vivo in response to heat stress in chicken. Anim. Biotechnol. 2023, 34, 5168–5172. [Google Scholar] [CrossRef] [PubMed]
- Hou, Y.; He, Z.; Han, Y.; Zhang, T.; Wang, S.; Wang, X.; Mao, J. Mechanism of new optimized Sheng-Mai-San Formula to regulate cardiomyocyte apoptosis through NMDAR pathway. Heliyon 2023, 9, e16631. [Google Scholar] [CrossRef] [PubMed]
- Mo, W.L.; Chai, C.Z.; Kou, J.P.; Yan, Y.Q.; Yu, B.Y. Sheng-Mai-San attenuates contractile dysfunction and structural damage induced by chronic intermittent hypoxia in mice. Chin. J. Nat. Med. 2015, 1, 743–750. [Google Scholar] [CrossRef] [PubMed]
- Yu, Y.; Shen, M.; Song, Q.; Xie, J. Biological activities and pharmaceutical applications of polysaccharide from natural resources: A review. Carbohydr. Polym. 2018, 183, 91–101. [Google Scholar] [CrossRef] [PubMed]
- Singh, S.; Gupta, P.; Meena, A.; Luqman, S. Acacetin, a flavone with diverse therapeutic potential in cancer, inflammation, infections and other metabolic disorders. Food Chem. Toxicol. 2020, 145, 111708. [Google Scholar] [CrossRef] [PubMed]
- Hostetler, G.L.; Ralston, R.A.; Schwartz, S.J. Flavones: Food Sources, Bioavailability, Metabolism, and Bioactivity. Adv. Nutr. 2017, 8, 423–435. [Google Scholar] [CrossRef] [PubMed]
- Góral, I.; Wojciechowski, K. Surface activity and foaming properties of saponin-rich plants extracts. Adv. Colloid. Interface Sci. 2020, 279, 102145. [Google Scholar] [CrossRef] [PubMed]
- Wang, Y.; Liu, Q.; Xu, Y.; Zhang, Y.; Lv, Y.; Tan, Y.; Jiang, N.; Cao, G.; Ma, X.; Wang, J.; et al. Ginsenoside Rg1 Protects against Oxidative Stress-induced Neuronal Apoptosis through Myosin IIA-actin Related Cytoskeletal Reorganization. Int. J. Biol. Sci. 2016, 12, 1341–1356. [Google Scholar] [CrossRef] [PubMed]
- Shin, D.; Moon, H.W.; Oh, Y.; Kim, K.; Kim, D.D.; Lim, C.J. Defensive Properties of Ginsenoside Re against UV-B-Induced Oxidative Stress through Up-Regulating Glutathione and Superoxide Dismutase in HaCaT Keratinocytes. Iran. J. Pharm. Res. 2018, 17, 249–260. [Google Scholar] [PubMed]
- Chen, H.F.; Ji, J.; Yu, B.Y. Antioxidant Effects of Extracts from Panax ginseng, Ophiopogon japonicus, and Schisandra chinensis in Shengmai San In Vitro. Chin. J. Exp. Tradit. Med. Formulae 2016, 22, 37–42. [Google Scholar] [CrossRef]
- Ichikawa, H.; Wang, X.; Konishi, T. Role of component herbs in antioxidant activity of shengmai san--a traditional Chinese medicine formula preventing cerebral oxidative damage in rat. Am. J. Chin. Med. 2003, 31, 509–521. [Google Scholar] [CrossRef] [PubMed]
- Feng, J.J. Effects of Panax ginseng Total Saponins on Weight Gain, Hematological Parameters, and Rumen Microbiota in Beef Cattle Under Heat Stress. Master’s Thesis, Sichuan Agricultural University, Sichuan, China, 2022. Available online: https://link.cnki.net/doi/10.27345/d.cnki.gsnyu.2022.000774 (accessed on 20 September 2025). [CrossRef]
- Liu, W. Preparation and Isolation of Ginseng Secondary Saponins and the Protective Effect of Ginsenoside Rg3 on Scrotal Heat Stress Injury in Mice. Master’s Thesis, Jilin Agricultural University, Changchun, China, 2019. Available online: https://link.cnki.net/doi/10.27163/d.cnki.gjlnu.2019.000362 (accessed on 20 September 2025). [CrossRef]
- Liu, Y.; Jia, Y.Q.; Li, C.C.; Mao, H.D.; Liu, S.Y.; Shan, Y. Dexmedetomidine Attenuates Heat Stress-Induced Oncosis in Human Skeletal Muscle Cells via Activation of the Nrf2/HO-1 Pathway. J. S. Med. Univ. 2025, 45, 603–613. [Google Scholar]
- Wang, C. L-Arginine Attenuates Heat Stress-Induced Neutrophil Apoptosis in Dairy Cows via the Nrf2/ROS Pathway. Master’s Thesis, Jilin University, Changchun, China, 2024. Available online: https://link.cnki.net/doi/10.27162/d.cnki.gjlin.2024.004767 (accessed on 20 September 2025). [CrossRef]
- Kobayashi, A.; Kang, M.I.; Okawa, H.; Ohtsuji, M.; Zenke, Y.; Chiba, T.; Igarashi, K.; Yamamoto, M. Oxidative stress sensor Keap1 functions as an adaptor for Cul3-based E3 ligase to regulate proteasomal degradation of Nrf2. Mol. Cell Biol. 2004, 24, 7130–7139. [Google Scholar] [CrossRef] [PubMed]
- Zhao, B.; Sun, G.; Feng, G.; Duan, W.; Zhu, X.; Chen, S.; Hou, L.; Jin, Z.; Yi, D. Carboxy terminus of heat shock protein (HSP) 70-interacting protein (CHIP) inhibits HSP70 in the heart. J. Physiol. Biochem. 2012, 68, 485–491. [Google Scholar] [CrossRef] [PubMed]
- Sha, Y.; Rao, L.; Settembre, C.; Ballabio, A.; Eissa, N.T. STUB1 regulates TFEB-induced autophagy-lysosome pathway. EMBO J. 2017, 36, 2544–2552. [Google Scholar] [CrossRef] [PubMed]
- Nadel, C.M.; Thwin, A.C.; Callahan, M.; Lee, K.; Connelly, E.; Craik, C.S.; Southworth, D.R.; Gestwicki, J.E. The E3 Ubiquitin Ligase, CHIP/STUB1, Inhibits Aggregation of Phosphorylated Proteoforms of Microtubule-associated Protein Tau (MAPT). J. Mol. Biol. 2023, 435, 168026. [Google Scholar] [CrossRef] [PubMed]
- Huang, C.Y.; Kuo, W.W.; Lo, J.F.; Ho, T.J.; Pai, P.Y.; Chiang, S.F.; Chen, P.Y.; Tsai, F.J.; Tsai, C.H.; Huang, C.Y. Doxorubicin attenuates CHIP-guarded HSF1 nuclear translocation and protein stability to trigger IGF-IIR-dependent cardiomyocyte death. Cell Death Dis. 2016, 7, e2455. [Google Scholar] [CrossRef] [PubMed]
- Qian, S.B.; McDonough, H.; Boellmann, F.; Cyr, D.M.; Patterson, C. CHIP-mediated stress recovery by sequential ubiquitination of substrates and Hsp70. Nature 2006, 440, 551–555. [Google Scholar] [CrossRef]
- Tsvetkov, P.; Adamovich, Y.; Elliott, E.; Shaul, Y. E3 ligase STUB1/CHIP regulates NAD(P)H:quinone oxidoreductase 1 (NQO1) accumulation in aged brain, a process impaired in certain Alzheimer disease patients. J. Biol. Chem. 2011, 286, 8839–8845. [Google Scholar] [CrossRef] [PubMed]
- Kim, S.A.; Yoon, J.H.; Kim, D.K.; Kim, S.G.; Ahn, S.G. CHIP interacts with heat shock factor 1 during heat stress. FEBS Lett. 2005, 579, 6559–6563. [Google Scholar] [CrossRef] [PubMed]







| SMS | Total Polysaccharides | Total Saponins | Total Flavonoids |
|---|---|---|---|
| Precision (RSD) | 0.61% | 1.54% | 3.56% |
| Stability (RSD) | 0.19% | 3.34% | 3.14% |
| Repeatability (RSD) | 3.31% | 2.40% | 4.20% |
| Spike Recovery (Mean Recovery) | 96.69% | 106.06% | 93.73% |
| Spike Recovery (RSD) | 3.69% | 2.61% | 1.63% |
| Validation Test (RSD) | 3.37% | 3.35% | 1.40% |
| Content | 57.41% | 10.98% | 0.42% |
Disclaimer/Publisher’s Note: The statements, opinions and data contained in all publications are solely those of the individual author(s) and contributor(s) and not of MDPI and/or the editor(s). MDPI and/or the editor(s) disclaim responsibility for any injury to people or property resulting from any ideas, methods, instructions or products referred to in the content. |
© 2025 by the authors. Licensee MDPI, Basel, Switzerland. This article is an open access article distributed under the terms and conditions of the Creative Commons Attribution (CC BY) license (https://creativecommons.org/licenses/by/4.0/).
Share and Cite
Dong, J.; Ma, Q.; Yang, R.; Zhang, X.; Hua, Y.; Ji, P.; Yao, W.; Yuan, Z.; Wei, Y. Sheng Mai San Mitigates Heat Stress-Induced Myocardial Injury by Coordinated Regulation of the Keap1-Nrf2-HO-1 and Stub1-HSF1 Signaling Pathways. Antioxidants 2025, 14, 1140. https://doi.org/10.3390/antiox14091140
Dong J, Ma Q, Yang R, Zhang X, Hua Y, Ji P, Yao W, Yuan Z, Wei Y. Sheng Mai San Mitigates Heat Stress-Induced Myocardial Injury by Coordinated Regulation of the Keap1-Nrf2-HO-1 and Stub1-HSF1 Signaling Pathways. Antioxidants. 2025; 14(9):1140. https://doi.org/10.3390/antiox14091140
Chicago/Turabian StyleDong, Jiaqi, Qian Ma, Rong Yang, Xiaosong Zhang, Yongli Hua, Peng Ji, Wanling Yao, Ziwen Yuan, and Yanming Wei. 2025. "Sheng Mai San Mitigates Heat Stress-Induced Myocardial Injury by Coordinated Regulation of the Keap1-Nrf2-HO-1 and Stub1-HSF1 Signaling Pathways" Antioxidants 14, no. 9: 1140. https://doi.org/10.3390/antiox14091140
APA StyleDong, J., Ma, Q., Yang, R., Zhang, X., Hua, Y., Ji, P., Yao, W., Yuan, Z., & Wei, Y. (2025). Sheng Mai San Mitigates Heat Stress-Induced Myocardial Injury by Coordinated Regulation of the Keap1-Nrf2-HO-1 and Stub1-HSF1 Signaling Pathways. Antioxidants, 14(9), 1140. https://doi.org/10.3390/antiox14091140

