The MiBlend Randomized Trial: Investigating Genetic Polymorphisms in Personalized Responses to Fruit and Vegetable Interventions for Chronic Disease Prevention
Abstract
1. Introduction
2. Materials and Methods
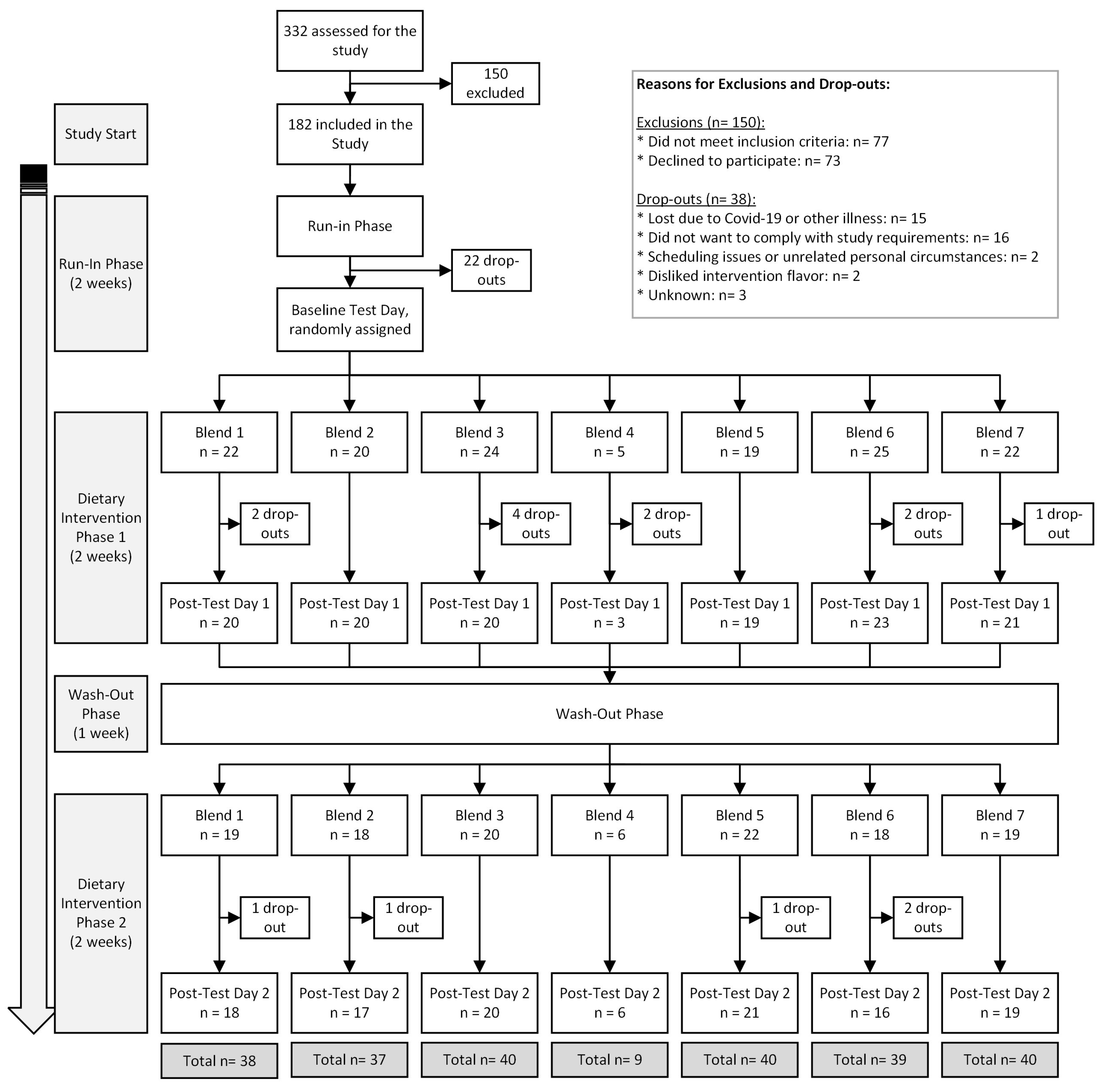
2.1. Study Population
2.2. Study Design
2.3. Sample Collections
2.4. DNA Damage Assessment
2.5. Microvasculature Changes
2.6. Antioxidant Capacity (TEAC)
2.7. Selection of Gene Polymorphisms
2.8. Genotyping Participants
2.8.1. DNA Isolation
2.8.2. Genotyping
2.8.3. Multiplex PCR Assay
2.8.4. TaqMan Assay
2.9. Statistical Analysis
3. Results
3.1. Participants
3.2. SNPs
3.3. Effects on DNA Damage
3.4. Effects on Microvasculature Changes
3.5. Effects on Phytochemical Excretion and Absorption
4. Discussion
Author Contributions
Funding
Institutional Review Board Statement
Informed Consent Statement
Data Availability Statement
Acknowledgments
Conflicts of Interest
Abbreviations
| F&Vs | fruits and vegetables |
| SNP | single nucleotide polymorphism |
| TEAC | trolox-equivalent antioxidant capacity |
| Wt | wildtype |
| Hz | heterozygous |
| Hm | homozygous |
| ICTRP | International Trial Registry Platform |
| AVR | arteriolar-to-venular ratio |
Appendix A
| Baseline | Post-Test 1 | Post-Test 2 | Blend 1 | Blend 2 | Blend 3 | Blend 4 | Blend 5 | Blend 6 | Blend 7 | |
|---|---|---|---|---|---|---|---|---|---|---|
| N | 146 | 126 | 117 | 38 | 37 | 40 | 9 | 40 | 39 | 40 |
| % Female | 73% | 74% | 72% | 68% | 79% | 60% | 40% | 78% | 75% | 88% |
| Age (yr) | 27 ± 10 | 27 ± 10 | 27 ± 9 | 27 ± 9 | 26 ± 9 | 27 ± 11 | 34 ± 13 | 27 ± 10 | 25 ± 7 | 28 ± 9 |
| BMI (kg/m2) | 22.7 ± 2.2 | 22.6 ± 2.2 | 22.7 ± 2.2 | 22.6 ± 2.2 | 22.1 ± 2.5 | 22.1 ± 2.0 | 23.3 ± 2.6 | 22.5 ± 2.1 | 22.9 ± 2.4 | 22.6 ± 2.2 |
| Outcome | Intervention Group | Genotype | Δ Mean | SEM | n | p-Value | q-Value | |
|---|---|---|---|---|---|---|---|---|
| AVR | Blend 3 | GSTP1 | Wt | 0.04 | 0.039 | 18 | 0.012 | 0.444 |
| Hm | −0.04 | 0.092 | 3 | |||||
| Blend 4 | GSTM1 | Wt | 0.01 | 0.016 | 5 | 0.021 | 0.42 | |
| V | 0.05 | 0.032 | 5 | |||||
| Blend 6 | Glu298Asp | Hz | 0 | 0.038 | 14 | 0.009 | 0.33 | |
| Hm | 0.03 | 0.022 | 21 | |||||
| Flavonoid-rich (Blend 1 + 2 + 5) | GSTP1 | Hz | 0.01 | 0.032 | 47 | 0 | 0.01 | |
| Wt | 0.04 | 0.038 | 63 | |||||
| Carotenoid-rich (Blend 3 + 6) | GSTP1 | Hz | 0.01 | 0.041 | 33 | 0.035 | 1.365 | |
| Wt | 0.03 | 0.034 | 41 | |||||
| All blends | CAT1 | Wt | 0.02 | 0.038 | 152 | 0.019 | 0.371 | |
| Hm | 0.06 | 0.033 | 8 | |||||
| Glu298Asp | Wt | 0.04 | 0.046 | 24 | 0.033 | 0.429 | ||
| Hm | 0.02 | 0.034 | 130 | |||||
| GSTP1 | Hz | 0.01 | 0.036 | 101 | 5 × 10−5 | 0.002 | ||
| Wt | 0.04 | 0.037 | 124 | |||||
| Tail DNA | Blend 1 | XRCC1 | Wt | −31.28 | 7.531 | 2 | 0.001 | 0.026 |
| Hm | −1.86 | 9.907 | 15 | |||||
| XRCC1 | Wt | −31.28 | 7.531 | 2 | 0.001 | 0.014 | ||
| Hz | −2.42 | 9.222 | 19 | |||||
| Blend 2 | ZBED3 | Hm | 0.46 | 8.218 | 19 | 0.009 | 0.279 | |
| Hz | −14.8 | 18.657 | 12 | |||||
| Glu298Asp | Hz | −11.8 | 20.556 | 13 | 0.025 | 0.258 | ||
| Hm | −0.4 | 6.918 | 21 | |||||
| SLC23A1 | Wt | −15.64 | 20.564 | 9 | 0.036 | 0.279 | ||
| Hz | −1 | 11.007 | 16 | |||||
| GSTP1 | Hz | −11.14 | 16.351 | 15 | 0.024 | 0.372 | ||
| Wt | 2.27 | 8.344 | 16 | |||||
| Flavonoid-rich (Blend 1 + 2 + 5) | SLC23A1 | Wt | −7.4 | 15.142 | 35 | 0.044 | 1.54 | |
| Hz | −0.26 | 12.696 | 47 | |||||
| Carotenoid-rich (Blend 3 + 6) | ZBED3 | Hm | −0.3 | 11.076 | 44 | 0.041 | 0.478 | |
| Hz | −7.9 | 10.945 | 19 | |||||
| SLC23A1 | Wt | −8.45 | 14.137 | 19 | 0.028 | 0.98 | ||
| Hm | 1.04 | 7.733 | 19 | |||||
| APOE | Hz | 3.15 | 9.67 | 16 | 0.037 | 0.648 | ||
| Wt | −4.98 | 11.788 | 48 | |||||
| All blends | SLC23A1 | Wt | −7.09 | 14.665 | 67 | 0.008 | 0.31 | |
| Hz | −1.21 | 11.938 | 97 | |||||
| SLC23A1 | Wt | −7.09 | 14.665 | 67 | 0.014 | 0.18 | ||
| Hm | −0.59 | 9.141 | 51 | |||||
| GSTP1 | Wt | −0.34 | 11.748 | 115 | 0.011 | 0.21 | ||
| Hz | −5.47 | 13.162 | 85 | |||||
| Tail Moment | Blend 1 | XRCC1 | Wt | −1.61 | 0.453 | 2 | 8 × 10−6 | 1 × 10−4 |
| Hm | −0.06 | 0.36 | 15 | |||||
| XRCC1 | Wt | −1.61 | 0.453 | 2 | 6 × 10−6 | 2 × 10−4 | ||
| Hz | −0.07 | 0.36 | 19 | |||||
| GSTT1 | Wt | −0.1 | 0.418 | 33 | 0.042 | 0.434 | ||
| V | −0.71 | 1.057 | 3 | |||||
| Blend 2 | ZBED3 | Hm | −0.01 | 0.292 | 19 | 0.019 | 0.589 | |
| Hz | −0.48 | 0.628 | 12 | |||||
| Glu298Asp | Hz | −0.4 | 0.659 | 13 | 0.026 | 0.401 | ||
| Hm | −0.03 | 0.261 | 21 | |||||
| Blend 3 | XRCC1 | Hz | −0.15 | 0.306 | 18 | 0.046 | 0.805 | |
| Hm | 0.04 | 0.215 | 17 | |||||
| APOE | Hz | 0.11 | 0.237 | 9 | 0.035 | 1.225 | ||
| Wt | −0.12 | 0.272 | 26 | |||||
| All blends | GSTT1 | Wt | −0.07 | 0.475 | 204 | 0.042 | 0.82 | |
| V | −0.37 | 0.565 | 11 | |||||
| SLC23A1 | Wt | −0.23 | 0.568 | 67 | 0.012 | 0.47 | ||
| Hm | 0.03 | 0.353 | 51 | |||||
| TEAC | Blend 3 | GSTT1 | Wt | 3.97 | 75.001 | 37 | 0.048 | 0.94 |
| V | 99 | 111.879 | 3 | |||||
| HNF1A | Hz | 47.67 | 77.536 | 18 | 0.023 | 0.9 | ||
| Wt | −23.81 | 77.529 | 16 | |||||
| Blend 4 | NQO1 | Wt | −12.5 | 29.569 | 6 | 0.014 | 0.266 | |
| Hm | 64.5 | 10.607 | 2 | |||||
| Blend 6 | TCF7L2 | Wt | 0.95 | 64.998 | 20 | 0.049 | 1.81 | |
| Hm | 119.5 | 125.158 | 2 | |||||
| Carotenoid-rich (Blend 3 + 6) | HNF1A | Hz | 45.74 | 73.418 | 35 | 0.003 | 0.117 | |
| Wt | −11.45 | 68.646 | 33 | |||||
References
- Berry, S.E.; Valdes, A.M.; Segata, N.; Franks, P.W.; Spector, T.D.; Drew, D.A.; Asnicar, F.; Mazidi, M.; Wolf, J.; Capdevila, J.; et al. Human Postprandial Responses to Food and Potential for Precision Nutrition. Nat. Med. 2020, 26, 964–973. [Google Scholar] [CrossRef] [PubMed]
- Trouwborst, I.; Gijbels, A.; Jardon, K.M.; Siebelink, E.; Hul, G.B.; Wanders, L.; Erdos, B.; Péter, S.; Singh-Povel, C.M.; de Vogel-van den Bosch, J.; et al. Cardiometabolic Health Improvements upon Dietary Intervention Are Driven by Tissue-Specific Insulin Resistance Phenotype: A Precision Nutrition Trial. Cell Metab. 2023, 35, 71–83.e5. [Google Scholar] [CrossRef] [PubMed]
- Brennan, L.; de Roos, B. Role of Metabolomics in the Delivery of Precision Nutrition. Redox Biol. 2023, 65, 102808. [Google Scholar] [CrossRef] [PubMed]
- Lampe, J.W. Interindividual Differences in Response to Plant-Based Diets: Implications for Cancer Risk. Am. J. Clin. Nutr. 2009, 89, 1553S–1557S. [Google Scholar] [CrossRef]
- Mullins, V.A.; Bresette, W.; Johnstone, L.; Hallmark, B.; Chilton, F.H. Genomics in Personalized Nutrition: Can You “Eat for Your Genes”? Nutrients 2020, 12, 3118. [Google Scholar] [CrossRef]
- Moran, N.E.; Erdman, J.W.B.; Clinton, S.K. Complex Interactions between Dietary and Genetic Factors Impact Lycopene Metabolism and Distribution. Arch. Biochem. Biophys. 2013, 539, 171–180. [Google Scholar] [CrossRef]
- Kato, S.; Bowman, E.D.; Harrington, A.M.; Blomeke, B.; Shields, P.G. Human Lung Carcinogen—DNA Adduct Levels Mediated by Genetic Polymorphisms In Vivo. JNCI J. Natl. Cancer Inst. 1995, 87, 902–907. [Google Scholar] [CrossRef]
- Alsulami, S.; Aji, A.S.; Ariyasra, U.; Sari, S.R.; Tasrif, N.; Yani, F.F.; Lovegrove, J.A.; Sudji, I.R.; Lipoeto, N.I.; Vimaleswaran, K.S. Interaction between the Genetic Risk Score and Dietary Protein Intake on Cardiometabolic Traits in Southeast Asian. Genes. Nutr. 2020, 15, 19. [Google Scholar] [CrossRef]
- Inoue-Choi, M.; Yuan, J.-M.; Yang, C.S.; Berg, D.J.V.D.; Lee, M.-J.; Gao, Y.-T.; Yu, M.C. Genetic Association between the COMT Genotype and Urinary Levels of Tea Polyphenols and Their Metabolites among Daily Green Tea Drinkers. Int. J. Mol. Epidemiol. Genet. 2010, 1, 114. [Google Scholar]
- Stensvold, I.; Tverdal, A.; Jacobsen, B.K. Cohort Study of Coffee Intake and Death from Coronary Heart Disease over 12 Years. BMJ Br. Med. J. 1996, 312, 544. [Google Scholar] [CrossRef]
- Woodward, M.; Tunstall-Pedoe, H. Coffee and Tea Consumption in the Scottish Heart Health Study Follow up: Conflicting Relations with Coronary Risk Factors, Coronary Disease, and All Cause Mortality. J. Epidemiol. Community Health 1999, 53, 481–487. [Google Scholar] [CrossRef] [PubMed]
- Happonen, P.; Voutilainen, S.; Salonen, J.T. Nutritional Epidemiology Coffee Drinking Is Dose-Dependently Related to the Risk of Acute Coronary Events in Middle-Aged Men. J. Nutr. 2004, 134, 2381–2386. [Google Scholar] [CrossRef] [PubMed]
- Cornelis, M.; El-Sohemy, A.; Kabagambe, E.; Campos, H. Coffee, CYP1A2 Genotype, and Risk of Myocardial Infarction. JAMA-J. Am. Med. Assoc. 2006, 295, 1135–1141. [Google Scholar] [CrossRef] [PubMed]
- Wilms, L.C.; Boots, A.W.; de Boer, V.C.J.; Maas, L.M.; Pachen, D.M.F.A.; Gottschalk, R.W.H.; Ketelslegers, H.B.; Godschalk, R.W.L.; Haenen, G.R.M.M.; van Schooten, F.J.; et al. Impact of Multiple Genetic Polymorphisms on Effects of a 4-Week Blueberry Juice Intervention on Ex Vivo Induced Lymphocytic DNA Damage in Human Volunteers. Carcinogenesis 2007, 28, 1800–1806. [Google Scholar] [CrossRef]
- DeBenedictis, J.N.; Murrell, C.; Hauser, D.; van Herwijnen, M.; Elen, B.; de Kok, T.M.; van Breda, S.G. Effects of Different Combinations of Phytochemical-Rich Fruits and Vegetables on Chronic Disease Risk Markers and Gene Expression Changes: Insights from the MiBLEND Study, a Randomized Trial. Antioxidants 2024, 13, 915. [Google Scholar] [CrossRef]
- van Breda, S.G.; Mathijs, K.; Pieters, H.J.; Sági-Kiss, V.; Kuhnle, G.G.; Georgiadis, P.; Saccani, G.; Parolari, G.; Virgili, R.; Sinha, R.; et al. Replacement of Nitrite in Meat Products by Natural Bioactive Compounds Results in Reduced Exposure to N-Nitroso Compounds: The PHYTOME Project. Mol. Nutr. Food Res. 2021, 65, e2001214. [Google Scholar] [CrossRef]
- Vermeer, I.T.M.; Moonen, E.J.C.; Dallinga, J.W.; Kleinjans, J.C.S.; Van Maanen, J.M.S. Effect of Ascorbic Acid and Green Tea on Endogenous Formation of N-Nitrosodimethylamine and N-Nitrosopiperidine in Humans. Mutat. Res./Fundam. Mol. Mech. Mutagen. 1999, 428, 353–361. [Google Scholar] [CrossRef]
- Benabdelkrim, M.; Djeffal, O.; Berredjem, H. GSTM1 and GSTT1 Polymorphisms and Susceptibility to Prostate Cancer: A Case-Control Study of the Algerian Population. Asian Pac. J. Cancer Prev. 2018, 19, 2853–2858. [Google Scholar] [CrossRef]
- Bi, J.; Zhong, C.; Li, K.; Chu, H.; Wang, B. Association Study of Single Nucleotide Polymorphisms in Xrcc1 Gene with Risk of Hepatocellular Carcinoma in Chinese Han Population. Biomed. Res. Int. 2013, 2013, 138785. [Google Scholar] [CrossRef]
- Hindy, G.; Mollet, I.G.; Rukh, G.; Ericson, U.; Orho, M.; Hindy, G.; Maf, M. Several Type 2 Diabetes Associated Variants in Genes Annotated to WNT Signaling Interact with Dietary Fiber in Relation to Incidence of Type 2 Diabetes. Genes Nutr. 2016, 11, 6. [Google Scholar] [CrossRef]
- Levin, B.L.; Varga, E. MTHFR: Addressing Genetic Counseling Dilemmas Using Evidence-Based Literature. J. Genet. Couns. 2016, 25, 901–911. [Google Scholar] [CrossRef] [PubMed]
- Tijhuis, M.J.; Wark, P.A.; Aarts, J.M.M.J.G.; Visker, M.H.P.W.; Nagengast, F.M.; Kok, F.J.; Kampman, E. GSTP1 and GSTA1 Polymorphisms Interact with Cruciferous Vegetable Intake in Colorectal Adenoma Risk. Cancer Epidemiol. Biomark. Prev. 2005, 14, 2943–2951. [Google Scholar] [CrossRef] [PubMed]
- Borel, P. Genetic Variations Involved in Interindividual Variability in Carotenoid Status. Mol. Nutr. Food Res. 2012, 56, 228–240. [Google Scholar] [CrossRef]
- Palli, D.; Masala, G.; Peluso, M.; Gaspari, L.; Krogh, V.; Munnia, A.; Panico, S.; Saieva, C.; Tumino, R.; Vineis, P.; et al. The Effects of Diet on DNA Bulky Adduct Levels Are Strongly Modified by GSTM1 Genotype: A Study on 634 Subjects. Carcinogenesis 2004, 25, 577–584. [Google Scholar] [CrossRef] [PubMed]
- George, T.W.; Waroonphan, S.; Niwat, C.; Gordon, M.H.; Lovegrove, J.A. The Glu298Asp Single Nucleotide Polymorphism in the Endothelial Nitric Oxide Synthase Gene Differentially Affects the Vascular Response to Acute Consumption of Fruit and Vegetable Puree Based Drinks. Mol. Nutr. Food Res. 2012, 56, 1014–1024. [Google Scholar] [CrossRef]
- Kapiszewska, M.; Zajac, G.; Kalemba, M.; Sołtys, E. The Estrogenic Status and the COMT Genotype of Female Blood Donors Influence the Protective Ability of the Mediterranean Plant Extracts against the Hydrogen Peroxide-Induced DNA Damage in Lymphocytes. J. Physiol. Pharmacol. 2005, 56 (Suppl. S1), 199–217. [Google Scholar]
- Timpson, N.J.; Forouhi, N.G.; Brion, M.J.; Harbord, R.M.; Cook, D.G.; Johnson, P.; McConnachie, A.; Morris, R.W.; Rodriguez, S.; Luan, J.; et al. Genetic Variation at the SLC23A1 Locus Is Associated with Circulating Concentrations of L-Ascorbic Acid (Vitamin C): Evidence from 5 Independent Studies with >15,000 Participants. Am. J. Clin. Nutr. 2010, 92, 375–382. [Google Scholar] [CrossRef]
- Shin, D.; Lee, K.W. Fruit and Vegetable Consumption Interacts with HNF1A Variants on the C-Reactive Protein. Front. Nutr. 2022, 9, 900867. [Google Scholar] [CrossRef]
- Reding, K.W.; Weiss, N.S.; Chen, C.; Li, C.I.; Carlson, C.S.; Wilkerson, H.W.; Farin, F.M.; Thummel, K.E.; Daling, J.R.; Malone, K.E. Genetic Polymorphisms in the Catechol Estrogen Metabolism Pathway and Breast Cancer Risk. Cancer Epidemiol. Biomark. Prev. 2009, 18, 1461–1467. [Google Scholar] [CrossRef]
- Reddy, P.; Naidoo, R.N.; Robins, T.G.; Mentz, G.; London, S.J.; Li, H.; Naidoo, R. GSTM1, GSTP1, and NQO1 Polymorphisms and Susceptibility to Atopy and Airway Hyperresponsiveness among South African Schoolchildren. Lung 2010, 188, 409–414. [Google Scholar] [CrossRef]
- DbSNP. Available online: https://www.ncbi.nlm.nih.gov/snp/ (accessed on 15 January 2023).
- Nakanishi, G.; Pita-Oliveira, M.; Bertagnolli, L.S.; Torres-Loureiro, S.; Scudeler, M.M.; Cirino, H.S.; Chaves, M.L.; Miwa, B.; Rodrigues-Soares, F. Worldwide Systematic Review of GSTM1 and GSTT1 Null Genotypes by Continent, Ethnicity, and Therapeutic Area. Omics A J. Integr. Biol. 2022, 26, 528–541. [Google Scholar] [CrossRef] [PubMed]
- Saccani, G.; Barbieri, G.; Bergamaschi, M.; Blasi, C.; Franceschini, M.; Parolari, G. Bioactive Natural Polyphenols in Reformulated Meat Products. Effects on Quality Traits; PHYTOME Project Newsletter-Issue; Maastricht University: Maastricht, The Netherlands, 2015; Volume 5. [Google Scholar]
- Srivastava, A.K.; Bhatnagar, P.; Singh, M.; Mishra, S.; Kumar, P.; Shukla, Y.; Gupta, K.C. Synthesis of PLGA Nanoparticles of Tea Polyphenols and Their Strong in Vivo Protective Effect against Chemically Induced DNA Damage. Int. J. Nanomed. 2013, 8, 1451–1462. [Google Scholar] [CrossRef] [PubMed]
- van Breda, S.G.J.; Wilms, L.C.; Gaj, S.; Jennen, D.G.J.; Briedé, J.J.; Helsper, J.P.; Kleinjans, J.C.S.; De Kok, T.M.C.M. Can Transcriptomics Provide Insight into the Chemopreventive Mechanisms of Complex Mixtures of Phytochemicals in Humans? Antioxid. Redox Signal 2014, 20, 2107. [Google Scholar] [CrossRef] [PubMed]
- GSTP1 Glutathione S-Transferase Pi 1 [Homo Sapiens (Human)]—Gene—NCBI. Available online: https://www.ncbi.nlm.nih.gov/gene/2950 (accessed on 15 January 2023).
- Stojkovic Lalosevic, M.L.; Coric, V.M.; Pekmezovic, T.D.; Simic, T.P.; Pljesa Ercegovac, M.S.; Pavlovic Markovic, A.R.; Krivokapic, Z.V. Deletion and Single Nucleotide Polymorphisms in Common Glutathione-S Transferases Contribute to Colorectal Cancer Development. Pathol. Oncol. Res. 2019, 25, 1579–1587. [Google Scholar] [CrossRef]
- Conklin, D.J.; Haberzettl, P.; Prough, R.A.; Bhatnagar, A. Glutathione-S-Transferase p Protects against Endothelial Dysfunction Induced by Exposure to Tobacco Smoke. Am. J. Physiol. Heart Circ. Physiol. 2009, 296, 1586–1597. [Google Scholar] [CrossRef]
- Ranganna, K.; Mathew, O.P.; Yatsu, F.M.; Yousefipour, Z.; Hayes, B.E.; Milton, S.G. Involvement of Glutathione/Glutathione S-Transferase Antioxidant System in Butyrate-Inhibited Vascular Smooth Muscle Cell Proliferation. FEBS J. 2007, 274, 5962–5978. [Google Scholar] [CrossRef]
- Shaghaghi, M.A.; Bernstein, C.N.; León, A.S.; El-Gabalawy, H.; Eck, P. Polymorphisms in the Sodium-Dependent Ascorbate Transporter Gene SLC23A1 Are Associated with Susceptibility to Crohn Disease1-3. Am. J. Clin. Nutr. 2014, 99, 378–383. [Google Scholar] [CrossRef][Green Version]
- Linowiecka, K.; Foksinski, M.; Brożyna, A.A. Vitamin C Transporters and Their Implications in Carcinogenesis. Nutrients 2020, 12, 3869. [Google Scholar] [CrossRef]
- Duell, E.J.; Lujan-Barroso, L.; Llivina, C.; Muñoz, X.; Jenab, M.; Boutron-Ruault, M.-C.; Clavel-Chapelon, F.; Racine, A.; Boeing, H.; Buijsse, B.; et al. Vitamin C Transporter Gene (SLC23A1 and SLC23A2) Polymorphisms, Plasma Vitamin C Levels, and Gastric Cancer Risk in the EPIC Cohort. Genes. Nutr. 2013, 8, 549–560. [Google Scholar] [CrossRef]
- Corpe, C.P.; Tu, H.; Eck, P.; Wang, J.; Faulhaber-Walter, R.; Schnermann, J.; Margolis, S.; Padayatty, S.; Sun, H.; Wang, Y.; et al. Vitamin C Transporter Slc23a1 Links Renal Reabsorption, Vitamin C Tissue Accumulation, and Perinatal Survival in Mice. J. Clin. Investig. 2010, 120, 1069. [Google Scholar] [CrossRef]
- Sram, R.J.; Binkova, B.; Rossner, P. Vitamin C for DNA Damage Prevention. Mutat. Res. 2012, 733, 39–49. [Google Scholar] [CrossRef] [PubMed]
- Subramanian, V.S.; Nabokina, S.M.; Patton, J.R.; Marchant, J.S.; Moradi, H.; Said, H.M. Glyoxalate Reductase/Hydroxypyruvate Reductase Interacts with the Sodium-Dependent Vitamin C Transporter-1 to Regulate Cellular Vitamin C Homeostasis. Am. J. Physiol. Lung Cell Mol. Physiol. 2013, 304, 1079–1086. [Google Scholar] [CrossRef] [PubMed]
- APOC1 Apolipoprotein C1 [Homo Sapiens (Human)]—Gene—NCBI. Available online: https://www.ncbi.nlm.nih.gov/gene/341 (accessed on 15 January 2023).
- Lumsden, A.L.; Mulugeta, A.; Zhou, A.; Hyppönen, E. Apolipoprotein E (APOE) Genotype-Associated Disease Risks: A Phenome-Wide, Registry-Based, Case-Control Study Utilising the UK Biobank. eBioMedicine 2020, 59, 102954. [Google Scholar] [CrossRef] [PubMed]
- González, R.D.; Gomes, I.; Gomes, C.; Rocha, R.; Durães, L.; Sousa, P.; Figueruelo, M.; Rodríguez, M.; Pita, C.; Hornero, R.; et al. APOE Variants in an Iberian Alzheimer Cohort Detected through an Optimized Sanger Sequencing Protocol. Genes 2020, 12, 4. [Google Scholar] [CrossRef]
- Bertram, L.; Mcqueen, M.B.; Mullin, K.; Blacker, D.; Tanzi, R.E. Systematic Meta-Analyses of Alzheimer Disease Genetic Association Studies: The AlzGene Database. Nat. Genet. 2007, 39, 17–23. [Google Scholar] [CrossRef]
- Liu, C.; Chyr, J.; Zhao, W.; Xu, Y.; Ji, Z.; Tan, H.; Soto, C.; Zhou, X. Genome-Wide Association and Mechanistic Studies Indicate That Immune Response Contributes to Alzheimer’s Disease Development. Front. Genet. 2018, 9, 410. [Google Scholar] [CrossRef]
- Zhou, Q.; Zhao, F.; Lv, Z.; Zheng, C.; Zheng, W.; Sun, L.; Wang, N.; Pang, S.; Michelsen de Andrade, F.; Fu, M.; et al. Association between APOC1 Polymorphism and Alzheimer’s Disease: A Case-Control Study and Meta-Analysis. PLoS ONE 2014, 9, e87017. [Google Scholar] [CrossRef]
- Horwitz, T.; Lam, K.; Chen, Y.; Xia, Y.; Liu, C. A Decade in Psychiatric GWAS Research. Mol. Psychiatry 2019, 24, 378. [Google Scholar] [CrossRef]
- Willer, C.J.; Sanna, S.; Jackson, A.U.; Scuteri, A.; Bonnycastle, L.L.; Clarke, R.; Heath, S.C.; Timpson, N.J.; Najjar, S.S.; Stringham, H.M.; et al. Newly Identified Loci That Influence Lipid Concentrations and Risk of Coronary Artery Disease. Nat. Genet. 2008, 40, 161–169. [Google Scholar] [CrossRef]
- Smith, J.G.; Newton-Cheh, C. Genetic Loci Associated with C-Reactive Protein Levels and Risk of Coronary Heart Disease. Curr. Cardiovasc. Risk Rep. 2010, 4, 178–180. [Google Scholar] [CrossRef]







| Blend | Composition | Over-Represented Phytochemicals | Fruits and Vegetables (F&V) | n |
|---|---|---|---|---|
| 1 | 1 | Flavonoids (quercetin and catechins) | Apples (400 g) and green tea (2 g in 100 mL water a). | 40 |
| 2 | 2 | Anthocyanins | Blueberries (100 g), blue grapes (100 g), blackberries (100 g) and raspberries (100 g). | 38 |
| 3 | 3 | Carotenoids | Tomatoes (133 g), carrots (133 g) and red bell peppers (133 g). | 40 |
| 4 | 4 | Diallyl sulfide Glucosinulates | Broccoli (133 g), cauliflowers (133 g), and Brussels sprouts (133 g). | 10 |
| 5 | 1 + 2 | Flavonoids Anthocyanins | Apples (200 g), green tea (1 g in 50 mL water), blueberries (50 g), blue grapes (50 g), blackberries (50 g), amd raspberries (50 g). | 41 |
| 6 | 1 + 2 + 3 | Flavonoids Anthocyanins Carotenoids | Apples (133 g), green tea (0.66 g in 33 mL water), blueberries (33 g), blue grapes (33 g), blackberries (33 g), raspberries (33 g), tomatoes (44 g), carrots (44 g), and red bell peppers (44 g). | 40 |
| 7 | 1 + 2 + 3 + 4 (most complex mixture) | Flavonoids Anthocyanins Carotenoids Diallyl sulfide Glucosinulates | Apples (100 g), green tea (0.5 g in 25 mL water), blueberries (25 g), blue grapes (25 g), blackberries (25 g), raspberries (25 g), tomatoes (33 g), carrots (33 g), red bell peppers (33 g), broccoli (33 g), cauliflowers (33 g), and Brussels sprouts (33 g). | 41 |
| SNP Name | Full Name | Wildtype | Variation | Amino Acid Change | dbSNP ID | Expected Frequencies (%) | Experimental Frequencies (%) | ||||
|---|---|---|---|---|---|---|---|---|---|---|---|
| Wt | Hz | Hm | Wt (n) | Hz (n) | Hm (n) | ||||||
| GSTM1*0 | Glutathione s-transferase mu 1 | Present | Deletion | Deletion | - | 51.1 | - | 48.9 | 37 (54) | - | 63 (92) |
| NQO1*2 | NAD(P)H quinone dehydrogenase 1 | GG | G>A/G>C | p.R139W, p.R139G | rs1800566 | 63 | 33 | 4 | 90.3 (130) | - | 9.7 (14) |
| CAT1*1 | Catalase 1 | CC | C>G/C>T | N/A | rs1001179 | 62.7 | 33 | 4.3 | 63.9 (92) | 32.6 (47) | 3.5 (5) |
| GSTT1*0 | Glutathione S-transferase T1 | Present | Deletion | Deletion | - | 73 | - | 27 | 92.4 (133) | - | 7.6 (11) |
| XRCC1*4 | X-ray repair cross-complementing protein 1 | TT | T>C/T>G | p.Q399R, p.Q399P | rs25487 | 11.8 | 45.1 | 43 | 7.6 (11) | 48.6 (70) | 43.8 (63) |
| ZBED3 | Zinc finger BED domain-containing protein 3 | GG | G>A/G>T | N/A | rs4457053 | 9.2 | 42.3 | 48.5 | 7.6 (11) | 32.6 (47) | 59.7 (86) |
| Glu298Asp | Endothelial nitric oxide synthase | TT | T>A/T>G | p.D298E | rs1799983 | 8.8 | 41.8 | 49.4 | 9.0 (13) | 36.1 (52) | 54.9 (79) |
| COMT | Catechol-O-Methyltransferase | GG | G>A | p.V158M | rs4680 | 26.3 | 50 | 23.7 | 41 (59) | 41.7 (60) | 17.4 (25) |
| SLC23A1 | Solute carrier family 23 member 1 | TT | T>A/T>C/T>G | N/A | rs10063949 | 38.8 | 47 | 14.2 | 31.9 (46) | 41 (59) | 27.1 (39) |
| MTHFR | Methylenetetrahydrofolate reductase | GG | G>A/G>C | p.A263V, p.A263G | rs1801133 | 44 | 44.7 | 11.3 | 40.3 (58) | 44.4 (64) | 15.3 (22) |
| HNF1A | Hepatocyte nuclear factor-1 alpha (HNF-1) | AA | A>C/A>T | p.I27L, p.I27P | rs1169288 | 45.3 | 44 | 10.7 | 38.9 (56) | 51.4 (74) | 9.7 (14) |
| GSTP1 | Glutathione S-transferase pi 1 | AA | A>G/A>T | p.I105V, p.I105P | rs1695 | 45 | 44.2 | 10.8 | 47.9 (69) | 43.8 (63) | 8.3 (12) |
| TCF7L2 | Transcription factor 7-like 2 | CC | C>G/C>T | N/A | rs7903146 | 50.8 | 40.9 | 8.2 | 61.1 (88) | 31.9 (46) | 6.9 (10) |
| BCMO1 | Beta-carotene 15,15′-monooxygenase 1 | CC | C>T | p.A379V | rs7501331 | 61.7 | 33.7 | 4.6 | 68.1 (98) | 28.5 (41) | 3.5 (5) |
| APOC1 | Apolipoprotein C1 | AA | A>G | N/A | rs4420638 | 69.1 | 28 | 2.8 | 73.6 (106) | 25 (36) | 1.4 (2) |
| Gene | Primer Forward | Primer Reverse | Product Size (bp) |
|---|---|---|---|
| β-globin | 5′-CAACTTCATCCACGTTCACC-3′ | 5′-GAAGAG CCAAGGACAGGTAC-3′ | 268 |
| GSTM1*0 | 5′-GAACTCCCTGAAAAGCTAA AGC-3′ | 5′-GTTGGGCTCAAATATACGGTGG-3′ | 215 |
| GSTT1*0 | 5′-TTCCTT ACTGGTCCTCACATCTC-3′ | 5′-TCACCGGATCATGGCCAGCA-3′ | 480 |
Disclaimer/Publisher’s Note: The statements, opinions and data contained in all publications are solely those of the individual author(s) and contributor(s) and not of MDPI and/or the editor(s). MDPI and/or the editor(s) disclaim responsibility for any injury to people or property resulting from any ideas, methods, instructions or products referred to in the content. |
© 2025 by the authors. Licensee MDPI, Basel, Switzerland. This article is an open access article distributed under the terms and conditions of the Creative Commons Attribution (CC BY) license (https://creativecommons.org/licenses/by/4.0/).
Share and Cite
DeBenedictis, J.N.; Xu, N.; de Kok, T.M.; van Breda, S.G. The MiBlend Randomized Trial: Investigating Genetic Polymorphisms in Personalized Responses to Fruit and Vegetable Interventions for Chronic Disease Prevention. Antioxidants 2025, 14, 828. https://doi.org/10.3390/antiox14070828
DeBenedictis JN, Xu N, de Kok TM, van Breda SG. The MiBlend Randomized Trial: Investigating Genetic Polymorphisms in Personalized Responses to Fruit and Vegetable Interventions for Chronic Disease Prevention. Antioxidants. 2025; 14(7):828. https://doi.org/10.3390/antiox14070828
Chicago/Turabian StyleDeBenedictis, Julia N., Na Xu, Theo M. de Kok, and Simone G. van Breda. 2025. "The MiBlend Randomized Trial: Investigating Genetic Polymorphisms in Personalized Responses to Fruit and Vegetable Interventions for Chronic Disease Prevention" Antioxidants 14, no. 7: 828. https://doi.org/10.3390/antiox14070828
APA StyleDeBenedictis, J. N., Xu, N., de Kok, T. M., & van Breda, S. G. (2025). The MiBlend Randomized Trial: Investigating Genetic Polymorphisms in Personalized Responses to Fruit and Vegetable Interventions for Chronic Disease Prevention. Antioxidants, 14(7), 828. https://doi.org/10.3390/antiox14070828

