Apple Polyphenol Mitigates Diabetic Nephropathy via Attenuating Renal Dysfunction with Antioxidation in Streptozotocin-Induced Diabetic Rats
Abstract
1. Introduction
2. Materials and Methods
2.1. Apple Polyphenols (APs)
2.2. Animals
2.3. Biochemical Analysis
2.4. Pathological Histology of Kidney
2.5. Thiobarbituric Acid-Reacting Substances (TBARSs)
2.6. Immunohistochemistry
2.7. Glutathione S-Transferase (GST) Activity Assay
2.8. Cell Culture
2.9. MTT Assay
2.10. Measurement of ROS Production
2.11. Measurement of Mitochondrial Membrane Potential (ΔΨm)
2.12. Immunoblot
2.13. Statistical Analysis
3. Results
3.1. AP Improved Renal Function in Diabetic Rats
3.2. AP Mitigated the Histological Alternation of Diabetic Kidneys
3.3. Effects of AP on Renal Oxidative Status in STZ-Induced Diabetic Rats
3.4. AP Reduced the TGF-β Level in the Kidneys of STZ-Treated Rats
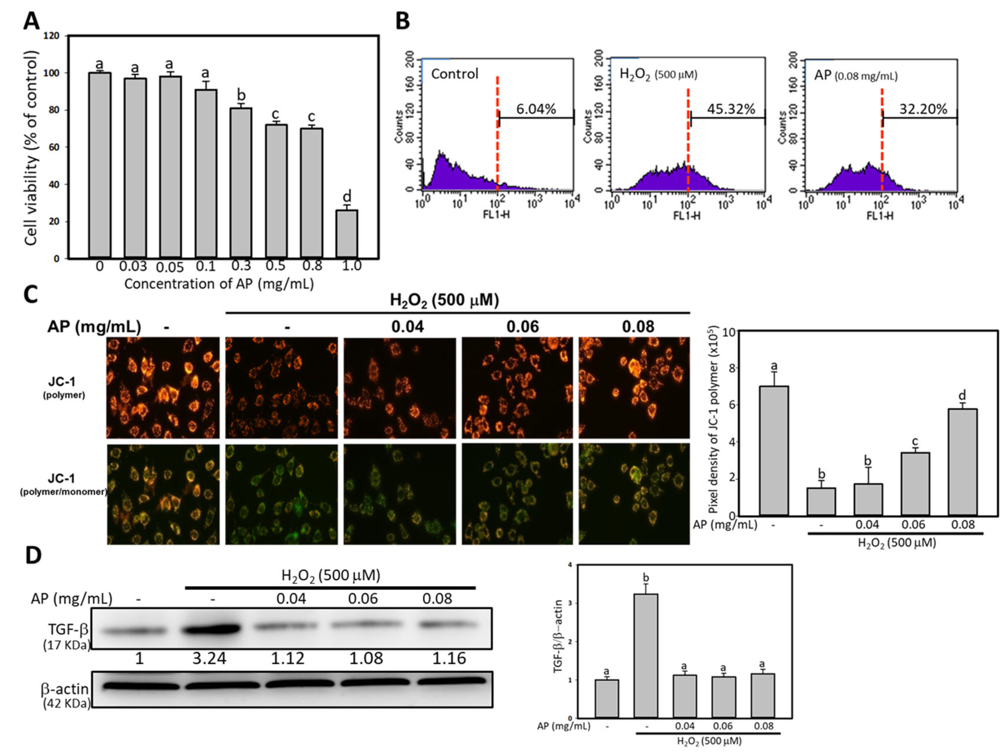
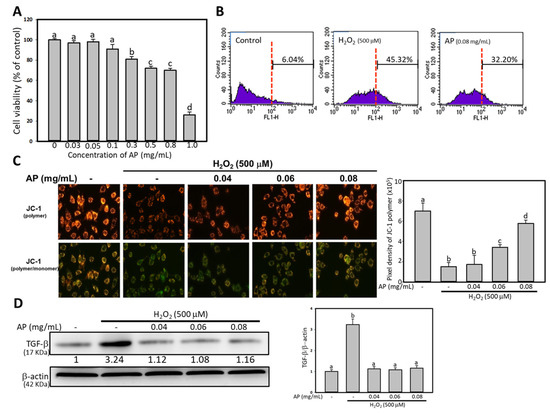
3.5. AP Reduced Oxidative Stress and Improved Mitochondrial Membrane Potential in H2O2-Induced RMCs
4. Discussion
5. Conclusions
Author Contributions
Funding
Institutional Review Board Statement
Informed Consent Statement
Data Availability Statement
Conflicts of Interest
References
- Kleibert, M.; Zygmunciak, P.; Łakomska, K.; Mila, K.; Zgliczyński, W.; Mrozikiewicz-Rakowska, B. Insight into the molecular mechanism of diabetic kidney disease and the role of metformin in its pathogenesis. Int. J. Mol. Sci. 2023, 24, 13038. [Google Scholar] [CrossRef] [PubMed]
- Cosentino, F.; Grant, P.J.; Aboyans, V.; Bailey, C.J.; Ceriello, A.; Delgado, V.; Federici, M.; Filippatos, G.; Grobbee, D.E.; Hansen, T.B. 2019 ESC Guidelines on diabetes, pre-diabetes, and cardiovascular diseases developed in collaboration with the EASD: The Task Force for diabetes, pre-diabetes, and cardiovascular diseases of the European Society of Cardiology (ESC) and the European Association for the Study of Diabetes (EASD). Eur. Heart J. 2020, 41, 255–323. [Google Scholar] [PubMed]
- Singh, H.; Singh, R.; Singh, A.; Singh, H.; Singh, G.; Kaur, S.; Singh, B. Role of oxidative stress in diabetes-induced complications and their management with antioxidants. Arch. Physiol. Biochem. 2023, 130, 616–641. [Google Scholar] [CrossRef]
- Goycheva, P.; Petkova-Parlapanska, K.; Georgieva, E.; Karamalakova, Y.; Nikolova, G. Biomarkers of oxidative stress in diabetes mellitus with diabetic nephropathy complications. Int. J. Mol. Sci. 2023, 24, 13541. [Google Scholar] [CrossRef]
- Jin, Q.; Liu, T.; Qiao, Y.; Liu, D.; Yang, L.; Mao, H.; Ma, F.; Wang, Y.; Peng, L.; Zhan, Y. Oxidative stress and inflammation in diabetic nephropathy: Role of polyphenols. Front. Immunol. 2023, 14, 1185317. [Google Scholar] [CrossRef]
- Hong, Q.; Cai, H.; Zhang, L.; Li, Z.; Zhong, F.; Ni, Z.; Cai, G.; Chen, X.-M.; He, J.C.; Lee, K. Modulation of transforming growth factor-β-induced kidney fibrosis by leucine-richα-2 glycoprotein-1. Kidney Int. 2022, 101, 299–314. [Google Scholar] [CrossRef]
- Wu, T.; Ding, L.; Andoh, V.; Zhang, J.; Chen, L. The mechanism of hyperglycemia-induced renal cell injury in diabetic nephropathy disease: An update. Life 2023, 13, 539. [Google Scholar] [CrossRef]
- Wen, F.; Zhang, S.; Sun, L.; Qian, M.; Xu, H. Salvianolic acid B inhibits oxidative stress in glomerular mesangial cells alleviating diabetic nephropathy by regulating SIRT3/FOXO1 signaling. Kidney Blood Press. Res. 2023, 48, 738–751. [Google Scholar] [CrossRef]
- Gao, F.; He, X.; Liang, S.; Liu, S.; Liu, H.; He, Q.; Chen, L.; Jiang, H.; Zhang, Y. Quercetin ameliorates podocyte injury via inhibition of oxidative stress and the TGF-β1/Smad pathway in DN rats. RSC Adv. 2018, 8, 35413–35421. [Google Scholar] [CrossRef]
- Gomes, I.B.; Porto, M.L.; Santos, M.C.L.; Campagnaro, B.P.; Pereira, T.M.; Meyrelles, S.S.; Vasquez, E.C. Renoprotective, anti-oxidative and anti-apoptotic effects of oral low-dose quercetin in the C57BL/6J model of diabetic nephropathy. Lipids Health Dis. 2014, 13, 184. [Google Scholar] [CrossRef] [PubMed]
- Tang, L.; Li, K.; Zhang, Y.; Li, H.; Li, A.; Xu, Y.; Wei, B. Quercetin liposomes ameliorate streptozotocin-induced diabetic nephropathy in diabetic rats. Sci. Rep. 2020, 10, 2440. [Google Scholar] [CrossRef]
- Pandey, K.B.; Rizvi, S.I. Plant polyphenols as dietary antioxidants in human health and disease. Oxid. Med. Cell. Longev. 2009, 2, 270–278. [Google Scholar] [CrossRef]
- Zujko, M.E.; Witkowska, A.M. Dietary antioxidants and chronic diseases. Antioxidants 2023, 12, 362. [Google Scholar] [CrossRef] [PubMed]
- Williamson, G. The role of polyphenols in modern nutrition. Nutr. Bull. 2017, 42, 226–235. [Google Scholar] [CrossRef] [PubMed]
- Sair, A.T.; Li, Y.; Zhao, W.; Li, T.; Liu, R.H. Anticancer activity of apple peel extracts against human breast cancer cells through insulin-like growth factor-1 signal transduction pathway. J. Agric. Food Res. 2023, 11, 100507. [Google Scholar] [CrossRef]
- Yang, H.; Song, R.; Xie, Y.; Qian, Q.; Wu, Z.; Han, S.; Li, X. Apple Polyphenol Extract Ameliorates Atherosclerosis and associated cognitive impairment through alleviating neuroinflammation by weakening TLR4 signaling and NLRP3 inflammasome in high-fat/cholesterol diet-fed LDLR–/– male mice. J. Agric. Food Chem. 2023, 71, 15506–15521. [Google Scholar] [CrossRef]
- Song, Z.C.; Zhang, H.; Niu, P.F.; Shi, L.S.; Yang, X.Y.; Meng, Y.H.; Wang, X.Y.; Gong, T.; Guo, Y.R. Fabrication of a novel antioxidant emulsifier through tuning the molecular interaction between soy protein isolates and young apple polyphenols. Food Chem. 2023, 420, 136110. [Google Scholar] [CrossRef]
- Kschonsek, J.; Wolfram, T.; Stöckl, A.; Böhm, V. Polyphenolic compounds analysis of old and new apple cultivars and contribution of polyphenolic profile to the in vitro antioxidant capacity. Antioxidants 2018, 7, 20. [Google Scholar] [CrossRef]
- Huang, T.; Che, Q.; Chen, X.; Chen, S.; Yu, B.; He, J.; Huang, Z. Apple polyphenols improve intestinal antioxidant capacity and barrier function by activating the nrf2/keap1 signaling pathway in a pig model. J. Agric. Food Chem. 2022, 70, 7576–7585. [Google Scholar] [CrossRef]
- Lee, W.-C.; Jao, H.-Y.; Hsu, J.-D.; Lee, Y.-R.; Wu, M.-J.; Kao, Y.-L.; Lee, H.-J. Apple polyphenols reduce inflammation response of the kidneys in unilateral ureteral obstruction rats. J. Funct. Foods 2014, 11, 1–11. [Google Scholar] [CrossRef]
- Shoji, T.; Akazome, Y.; Kanda, T.; Ikeda, M. The toxicology and safety of apple polyphenol extract. Food Chem. Toxicol. 2004, 42, 959–967. [Google Scholar] [CrossRef]
- Tanabe, M.; Kanda, T.; Yanagida, A. Process for the Production of Fruit Polyphenols from Unripe Rosaceae Fruit. U.S. Patent 5,932,623, 3 August 1999. [Google Scholar]
- Lister, C.E.; Lancaster, J.E.; Sutton, K.H.; Walker, J.R. Developmental changes in the concentration and composition of flavonoids in skin of a red and a green apple cultivar. J. Sci. Food Agric. 1994, 64, 155–161. [Google Scholar] [CrossRef]
- Mayr, U.; Treutter, D.; Santos-Buelga, C.; Bauer, H.; Feucht, W. Developmental changes in the phenol concentrations of ‘Golden Delicious’ apple fruits and leaves. Phytochemistry 1995, 38, 1151–1155. [Google Scholar] [CrossRef] [PubMed]
- Lee, W.-C.; Wang, C.-J.; Chen, Y.-H.; Hsu, J.-D.; Cheng, S.-Y.; Chen, H.-C.; Lee, H.-J. Polyphenol extracts from Hibiscus sabdariffa Linnaeus attenuate nephropathy in experimental type 1 diabetes. J. Agric. Food Chem. 2009, 57, 2206–2210. [Google Scholar] [CrossRef] [PubMed]
- Quinn, B.; Crane, T.; Kocal, T.; Best, S.; Cameron, R.; Rushmore, T.; Farber, E.; Hayes, M. Protective activity of different hepatic cytosolic glutathione S-transferases against DNA-binding metabolites of aflatoxin B1. Toxicol. Appl. Pharmacol. 1990, 105, 351–363. [Google Scholar] [CrossRef] [PubMed]
- Salvador, L.G.; Carolina, G.F.; Jesús, R.D.; Virgilia, S.A.M.; Susana, R.A.; Jonathan, C.Í.; Luis, S.P.J.; Claudio, R. A low BUN/creatinine ratio predicts histologically confirmed acute interstitial nephritis. BMC Nephrol. 2023, 24, 75. [Google Scholar] [CrossRef]
- Sheehan, D.; Meade, G.; Foley, V.M.; Dowd, C.A. Structure, function and evolution of glutathione transferases: Implications for classification of non-mammalian members of an ancient enzyme superfamily. Biochem. J. 2001, 360, 1–16. [Google Scholar] [CrossRef]
- McMahon, B.A.; Koyner, J.L.; Murray, P.T. Urinary glutathione S-transferases in the pathogenesis and diagnostic evaluation of acute kidney injury following cardiac surgery: A critical review. Curr. Opin. Crit. Care 2010, 16, 550–555. [Google Scholar] [CrossRef]
- Lee, W.-C.; Chen, H.-C.; Wang, C.-Y.; Lin, P.-Y.; Ou, T.-T.; Chen, C.-C.; Wen, M.-C.; Wang, J.; Lee, H.-J. Cilostazol ameliorates nephropathy in type 1 diabetic rats involving improvement in oxidative stress and regulation of TGF-β and NF-κB. Biosci. Biotechnol. Biochem. 2010, 74, 1355–1361. [Google Scholar] [CrossRef]
- Wang, S.-C.; Lee, S.-F.; Wang, C.-J.; Lee, C.-H.; Lee, W.-C.; Lee, H.-J. Aqueous extract from Hibiscus sabdariffa Linnaeus ameliorate diabetic nephropathy via regulating oxidative status and Akt/Bad/14-3-3γ in an experimental animal model. Evid. Based Complement. Alternat. Med. 2011, 2011, 938126. [Google Scholar] [CrossRef]
- Raina, J.; Firdous, A.; Singh, G.; Kumar, R.; Kaur, C. Role of polyphenols in the management of diabetic complications. Phytomedicine 2024, 122, 155155. [Google Scholar] [CrossRef] [PubMed]
- Guo, F.; Xiong, H.; Tsao, R.; Shahidi, F.; Wen, X.; Liu, J.; Jiang, L.; Sun, Y. Green pea (Pisum sativum L.) Hull polyphenol extract alleviates NAFLD through VB6/TLR4/NF-κB and PPAR pathways. J. Agric. Food Chem. 2023, 71, 16067–16078. [Google Scholar] [CrossRef]
- Cimbaljević, B.; Vasilijević, A.; Cimbaljević, S.; Buzadžić, B.; Korać, A.; Petrović, V.; Janković, A.; Korać, B. Interrelationship of antioxidative status, lipid peroxidation, and lipid profile in insulin-dependent and non-insulin-dependent diabetic patients. Can. J. Physiol. Pharmacol. 2007, 85, 997–1003. [Google Scholar] [CrossRef] [PubMed]
- Wang, N.; Zhang, C. Oxidative Stress: A Culprit in the Progression of Diabetic Kidney Disease. Antioxidants 2024, 13, 455. [Google Scholar] [CrossRef] [PubMed]
- Yeo, S.-H.; Noh, J.-R.; Kim, Y.-H.; Gang, G.-T.; Kim, S.-W.; Kim, K.-S.; Hwang, J.H.; Shong, M.; Lee, C.-H. Increased vulnerability to β-cell destruction and diabetes in mice lacking NAD (P) H: Quinone oxidoreductase 1. Toxicol. Lett. 2013, 219, 35–41. [Google Scholar] [CrossRef]
- Jha, J.C.; Thallas-Bonke, V.; Banal, C.; Gray, S.P.; Chow, B.S.; Ramm, G.; Quaggin, S.E.; Cooper, M.E.; Schmidt, H.H.; Jandeleit-Dahm, K.A. Podocyte-specific Nox4 deletion affords renoprotection in a mouse model of diabetic nephropathy. Diabetologia 2016, 59, 379–389. [Google Scholar] [CrossRef]
- Fioretto, P.; Mauer, M. Histopathology of diabetic nephropathy. Semi. Nephrol. 2007, 27, 195–207. [Google Scholar] [CrossRef]
- Yoshida, K.; Hirokawa, J.; Tagami, S.; Kawakami, Y.; Urata, Y.; Kondo, T. Weakened cellular scavenging activity against oxidative stress in diabetes mellitus: Regulation of glutathione synthesis and efflux. Diabetologia 1995, 38, 201–210. [Google Scholar] [CrossRef]
- Furfaro, A.L.; Nitti, M.; Marengo, B.; Domenicotti, C.; Cottalasso, D.; Marinari, U.M.; Pronzato, M.A.; Traverso, N. Impaired synthesis contributes to diabetes-induced decrease in liver glutathione. Int. J. Mol. Med. 2012, 29, 899–905. [Google Scholar]
- Shoji, T.; Shoji, M.; Mutsuga, T.; Nakamura, T.; Kanda, H.; Akiyama, Y. Goda isolation and structural elucidation of some procyanidins from apple by low-temperature nuclear magnetic resonance. J. Agric. Food Chem. 2003, 51, 3806–3813. [Google Scholar] [CrossRef]
- Guneidy, R.A.; Zaki, E.R.; Saleh, N.S.; Shokeer, A. Inhibition of human glutathione transferase by catechin and gossypol: Comparative structural analysis by kinetic properties, molecular docking and their efficacy on the viability of human MCF-7 cells. J. Biochem. 2024, 175, 69–83. [Google Scholar] [CrossRef] [PubMed]
- Park, J.; Seo, E.; Jun, H.-S. Bavachin alleviates diabetic nephropathy in db/db mice by inhibition of oxidative stress and improvement of mitochondria function. Biomed. Pharmacother. 2023, 161, 114479. [Google Scholar] [CrossRef] [PubMed]
- Rehman, H.; Krishnasamy, Y.; Haque, K.; Thurman, R.G.; Lemasters, J.J.; Schnellmann, R.G.; Zhong, Z. Green tea polyphenols stimulate mitochondrial biogenesis and improve renal function after chronic cyclosporin a treatment in rats. PLoS ONE 2013, 8, e65029. [Google Scholar] [CrossRef] [PubMed]
- Xiao, Y.; Wang, Y.; Ryu, J.; Liu, W.; Zou, H.; Zhang, R.; Yan, Y.; Dai, Z.; Zhang, D.; Sun, L.-Z. Upregulated TGF-β1 contributes to hyperglycaemia in type 2 diabetes by potentiating glucagon signalling. Diabetologia 2023, 66, 1142–1155. [Google Scholar] [CrossRef]
- Malik, S.; Suchal, K.; Khan, S.I.; Bhatia, J.; Kishore, K.; Dinda, A.K.; Arya, D.S. Apigenin ameliorates streptozotocin-induced diabetic nephropathy in rats via MAPK-NF-κB-TNF-α and TGF-β1-MAPK-fibronectin pathways. Am. J. Physiol. Renal Physiol. 2017, 313, F414–F422. [Google Scholar] [CrossRef]
- Chen, K.-H.; Hung, C.-C.; Hsu, H.-H.; Jing, Y.-H.; Yang, C.-W.; Chen, J.-K. Resveratrol ameliorates early diabetic nephropathy associated with suppression of augmented TGF-β/smad and ERK1/2 signaling in streptozotocin-induced diabetic rats. Chem. Biol. Interact. 2011, 190, 45–53. [Google Scholar] [CrossRef]
- Zhu, X.; Xu, X.; Du, C.; Su, Y.; Yin, L.; Tan, X.; Liu, H.; Wang, Y.; Xu, L.; Xu, X. An examination of the protective effects and molecular mechanisms of curcumin, a polyphenol curcuminoid in diabetic nephropathy. Biomed. Pharmacother. 2022, 153, 113438. [Google Scholar] [CrossRef]
- Beniwal, A.; Jain, J.C.; Jain, A. Lipids: A major culprit in diabetic nephropathy. Curr. Diabetes Rev. 2024, 20, 60–69. [Google Scholar] [CrossRef]
- Zhang, Z.; Li, B.; Li, X.; Cheng, M.; Yu, F.; Cai, Q.; Wang, J.; Zhou, R.; Gao, H.; Shen, L. Proteomic analysis of kidney and protective effects of grape seed procyanidin B2 in db/db mice indicate MFG-E8 as a key molecule in the development of diabetic nephropathy. Biochim. Biophys. Acta Mol. Basis Dis. 2013, 1832, 805–816. [Google Scholar] [CrossRef]
- Mena, P.; Bresciani, L.; Brindani, N.; Ludwig, I.A.; Pereira-Caro, G.; Angelino, D.; Llorach, R.; Calani, L.; Brighenti, F.; Clifford, M.N. Phenyl-γ-valerolactones and phenylvaleric acids, the main colonic metabolites of flavan-3-ols: Synthesis, analysis, bioavailability, and bioactivity. Nat. Prod. Rep. 2019, 36, 714–752. [Google Scholar] [CrossRef]
- Uhlenhut, K.; Högger, P. Facilitated cellular uptake and suppression of inducible nitric oxide synthase by a metabolite of maritime pine bark extract (Pycnogenol). Free Radic. Biol. Med. 2012, 53, 305–313. [Google Scholar] [CrossRef] [PubMed]
- Giménez-Bastida, J.A.; Zielinski, H.; Piskula, M.; Zielinska, D.; Szawara-Nowak, D. Buckwheat bioactive compounds, their derived phenolic metabolites and their health benefits. Mol. Nutr. Food Res. 2017, 61, 1600475. [Google Scholar] [CrossRef] [PubMed]
- Márquez Campos, E.; Stehle, P.; Simon, M.-C. Microbial metabolites of flavan-3-ols and their biological activity. Nutrients 2019, 11, 2260. [Google Scholar] [CrossRef] [PubMed]
- Loo, Y.T.; Howell, K.; Chan, M.; Zhang, P.; Ng, K. Modulation of the human gut microbiota by phenolics and phenolic fiber-rich foods. Compr. Rev. Food Sci. Food Saf. 2020, 19, 1268–1298. [Google Scholar] [CrossRef]
- Yin, Y.; Xie, Y.; Wu, Z.; Qian, Q.; Yang, H.; Li, S.; Li, X. Preventive effects of apple polyphenol extract on high-fat-diet-induced hepatic steatosis are related to the regulation of hepatic lipid metabolism, autophagy, and gut microbiota in aged Mice. J. Agric. Food Chem. 2023, 71, 20011–20033. [Google Scholar] [CrossRef]
- Wang, X.; Liu, F.; Cui, Y.; Yin, Y.; Li, S.; Li, X. Apple polyphenols extracts ameliorate high carbohydrate diet-induced body weight gain by regulating the gut microbiota and appetite. J. Agric. Food Chem. 2021, 70, 196–210. [Google Scholar] [CrossRef]
- Barnett, M.P.; Young, W.; Armstrong, K.; Brewster, D.; Cooney, J.M.; Ellett, S.; Espley, R.V.; Laing, W.; Maclean, P.; McGhie, T. A polyphenol enriched variety of apple alters circulating immune cell gene expression and faecal microbiota composition in healthy adults: A randomized controlled trial. Nutrients 2021, 13, 1092. [Google Scholar] [CrossRef]
- Cui, Y.; Yin, Y.; Li, S.; Wu, Z.; Xie, Y.; Qian, Q.; Yang, H.; Li, X. Apple polyphenol extract modulates bile acid metabolism and gut microbiota by regulating the circadian rhythms in daytime-restricted high fat diet feeding C57BL/6 male mice. Food Funct. 2022, 13, 2805–2822. [Google Scholar] [CrossRef]
- Tramonti, G.; Kanwar, Y.S. Review and discussion of tubular biomarkers in the diagnosis and management of diabetic nephropathy. Endocrine 2013, 43, 494–503. [Google Scholar] [CrossRef]





| Control | Citrate Buffer | 2% AP | STZ | 0.5% AP + STZ | 1% AP + STZ | 2% AP + STZ 2 | |
|---|---|---|---|---|---|---|---|
| Body weight (g) | 545.6 ± 32 a | 548.4 ± 65 a | 544.7 ± 15 a | 283.2 ± 35 b | 286.4 ± 32 b | 295.3 ± 18 b | 343.5 ± 47 c |
| Kidney weight (g) | 3.58 ± 0.28 a | 3.27 ± 0.18 b | 3.54 ± 0.08 a | 3.98 ± 0.33 b | 3.78 ± 0.63 ab | 3.57 ± 0.12 ac | 3.46 ± 0.21 ac |
| Glucose (mg/dL) | 100.3 ± 4.3 a | 102.7 ± 6.2 a | 98.8 ± 1.7 a | 373.3 ± 52.9 b | 473.2 ± 76.5 b | 503.3 ± 94.1 b | 492.2 ± 93.6 b |
| Blood albumin (mg/dL) | 3.28 ± 0.13 a | 3.33 ± 0.15 a | 3.18 ± 0.05 a | 2.33 ± 0.12 b | 2.53 ± 0.25 b | 2.65 ± 0.06 c | 2.55 ± 0.21 bc |
| Blood urea nitrogen (mg/dL) | 15.8 ± 0.8 a | 15.7 ± 1.2 a | 13.8 ± 3.0 a | 41.3 ± 7.6 b | 59.4 ± 24.1 c | 51.1 ± 9.5 c | 40.2 ± 22.6 b |
| Blood creatinine (mg/dL) | 0.60 ± 0.0 a | 0.57 ± 0.1 a | 0.55 ± 0.1 a | 0.46 ± 0.1 b | 0.46 ± 0.1 b | 0.52 ± 0.1 c | 0.52 ± 0.1 c |
| Blood urea nitrogen/creatinine | 26.3 ± 1.3 a | 27.6 ± 4.0 a | 25.7 ± 6.4 a | 106.9 ± 25.3 b | 98.0 ± 4.8 b | 88.7 ± 14.8 b | 58.0 ± 6.6 c |
| Urine volume (mL) | 15.6 ± 1.8 a | 17.5 ± 4.7 a | 21.8 ± 7.2 b | 110.9 ± 38.9 c | 109.1 ± 22.2 c | 104.4 ± 21.8 c | 101.8 ± 29.1 c |
| Urine microalbumin (mg/dL) | 11.8 ± 3.5 a | 14.3 ± 10.9 a | 10.4 ± 0.9 a | 27.4 ± 6.5 b | 18.6 ± 3.5 c | 14.3 ± 2.9 ad | 14.2 ± 5.5 ad |
| ACR, urine microalbumin to creatinine | 0.31 ± 0.1 a | 0.22 ± 0.0 b | 0.23 ± 0.0 b | 3.94 ± 2.4 c | 1.81 ± 0.69 d | 1.38 ± 0.20 d | 1.37 ± 0.7 d |
| Control | Citrate Buffer | 2% AP | STZ | 0.5% AP + STZ | 1% AP + STZ | 2% AP + STZ 2 | |
|---|---|---|---|---|---|---|---|
| Total cholesterol (mg/dL) | 61.0 ± 7.0 a | 74.7 ± 6.8 b | 65.3 ± 5.5 a | 36.0 ± 19.8 c | 54.0 ± 2.8 c | 72.3 ± 25.1 ab | 67.0 ± 15.1 ab |
| Triglyceride (mg/dL) | 88.5 ± 12.8 a | 76.0 ± 11.4 a | 71.0 ± 15.9 b | 285.5 ± 32.2 c | 264.0 ± 67.0 c | 141.3 ± 86.8 d | 166.7 ± 67.5 d |
| TBARS (MDA nM/mg protein) | 77.8 ± 4.4 a | 75.6 ± 3.6 a | 76.3 ± 8.9 a | 131.2 ± 8.7 b | 124.4 ± 15.2 b | 98.1 ± 3.9 c | 103.2 ± 19.8 c |
| GST (nmole/min/mg protein) | 8.0 ± 1.1 a | 6.4 ± 1.4 b | 4.9 ± 0.3 c | 5.3 ± 0.9 c | 4.6 ± 0.8 c | 5.4 ± 0.8 c | 5.2 ± 2.1 c |
| GST-a (nmole/min/mg protein) | 30.5 ± 6.5 a | 16.2 ± 2.7 b | 16.4 ± 3.1 b | 19.5 ± 3.2 c | 18.1 ± 1.7 c | 18.9 ± 3.1 c | 18.8 ± 9.5 bc |
| GST-p (nmole/min/mg protein) | 5.1 ± 0.7 a | 4.5 ± 0.7 a | 4.6 ± 0.5 a | 4.8 ± 0.3 a | 3.6 ± 0.1 b | 4.4 ± 0.8 a | 3.1 ± 0.2 b |
Disclaimer/Publisher’s Note: The statements, opinions and data contained in all publications are solely those of the individual author(s) and contributor(s) and not of MDPI and/or the editor(s). MDPI and/or the editor(s) disclaim responsibility for any injury to people or property resulting from any ideas, methods, instructions or products referred to in the content. |
© 2025 by the authors. Licensee MDPI, Basel, Switzerland. This article is an open access article distributed under the terms and conditions of the Creative Commons Attribution (CC BY) license (https://creativecommons.org/licenses/by/4.0/).
Share and Cite
Wang, C.-Y.; Wu, D.-L.; Yu, M.-H.; Wang, C.-Y.; Liang, H.-W.; Lee, H.-J. Apple Polyphenol Mitigates Diabetic Nephropathy via Attenuating Renal Dysfunction with Antioxidation in Streptozotocin-Induced Diabetic Rats. Antioxidants 2025, 14, 130. https://doi.org/10.3390/antiox14020130
Wang C-Y, Wu D-L, Yu M-H, Wang C-Y, Liang H-W, Lee H-J. Apple Polyphenol Mitigates Diabetic Nephropathy via Attenuating Renal Dysfunction with Antioxidation in Streptozotocin-Induced Diabetic Rats. Antioxidants. 2025; 14(2):130. https://doi.org/10.3390/antiox14020130
Chicago/Turabian StyleWang, Chieh-Yu, Dai-Lin Wu, Meng-Hsun Yu, Chih-Ying Wang, Hsin-Wen Liang, and Huei-Jane Lee. 2025. "Apple Polyphenol Mitigates Diabetic Nephropathy via Attenuating Renal Dysfunction with Antioxidation in Streptozotocin-Induced Diabetic Rats" Antioxidants 14, no. 2: 130. https://doi.org/10.3390/antiox14020130
APA StyleWang, C.-Y., Wu, D.-L., Yu, M.-H., Wang, C.-Y., Liang, H.-W., & Lee, H.-J. (2025). Apple Polyphenol Mitigates Diabetic Nephropathy via Attenuating Renal Dysfunction with Antioxidation in Streptozotocin-Induced Diabetic Rats. Antioxidants, 14(2), 130. https://doi.org/10.3390/antiox14020130

