Resveratrol–Curcumin Hybrid Selectively Induces Chromosomal Abnormalities and Apoptosis in Colon Adenocarcinoma Cells
Abstract
1. Introduction
2. Materials and Methods
2.1. Synthesis
2.2. Determination of Antioxidant Potential
2.3. Cell Lines and Culture Conditions
2.4. Treatment Schedule
2.5. Sulforhodamine B (SRB) Viability Assay
2.6. Colony Formation Assay
2.7. Cytokinesis-Block Micronucleus Assay (CBMN-Cyt)
2.8. Cell Cycle Analysis
2.9. Apoptosis Detection by Annexin-V FITC/PI
2.10. Transcript Level Evaluation
2.11. Immunofluorescence
2.12. Alkaline Comet Assay
2.13. Prediction Study
2.14. Statistical Analysis
3. Results
3.1. Antioxidant Potential
3.2. Cytotoxic and Antiproliferative Investigation
3.3. Genotoxic Potential Investigation
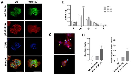
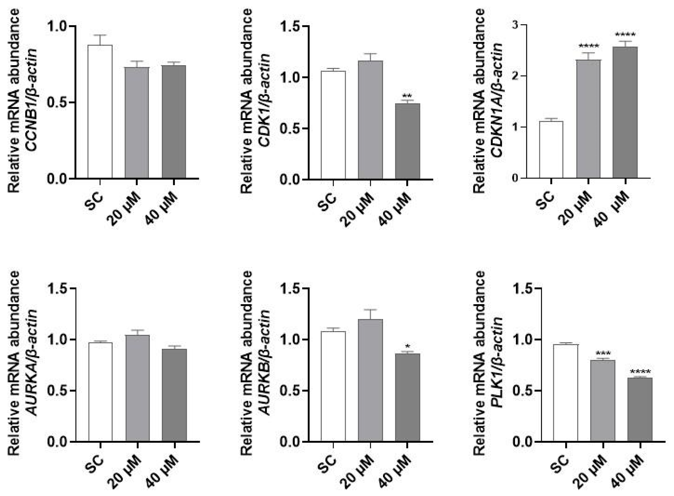
3.4. Molecular Investigation and Cytoskeleton Analysis
3.5. Prediction Study
4. Discussion
5. Conclusions
Supplementary Materials
Author Contributions
Funding
Institutional Review Board Statement
Informed Consent Statement
Data Availability Statement
Acknowledgments
Conflicts of Interest
References
- Bray, F.; Laversanne, M.; Sung, H.; Ferlay, J.; Siegel, R.L.; Soerjomataram, I.; Jemal, A. Global cancer statistics 2022: GLOBOCAN estimates of incidence and mortality worldwide for 36 cancers in 185 countries. CA Cancer J. Clin. 2024, 74, 229–263. [Google Scholar] [CrossRef]
- Araghi, M.; Soerjomataram, I.; Jenkins, M.; Brierley, J.; Morris, E.; Bray, F.; Arnold, M. Global trends in colorectal cancer mortality: Projections to the year 2035. Int. J. Cancer 2019, 144, 2992–3000. [Google Scholar] [CrossRef]
- Testa, U.; Pelosi, E.; Castelli, G. Colorectal cancer: Genetic abnormalities, tumor progression, tumor heterogeneity, clonal evolution and tumor-initiating cells. Med. Sci. 2018, 6, 31. [Google Scholar] [CrossRef]
- Brenner, H.; Kloor, M.; Pox, C.P. Colorectal cancer. Lancet 2014, 383, 1490–1502. [Google Scholar] [CrossRef] [PubMed]
- Dekker, E.; Tanis, P.J.; Vleugels, J.L.A.; Kasi, P.M.; Wallace, M.B. Colorectal cancer. Lancet 2019, 394, 1467–1480. [Google Scholar] [CrossRef]
- McQuade, R.M.; Stojanovska, V.; Bornstein, J.C.; Nurgali, K. Colorectal cancer chemotherapy: The evolution of treatment and new approaches. Curr. Med. Chem. 2017, 24, 1537–1557. [Google Scholar] [CrossRef] [PubMed]
- Buccafusca, G.; Proserpio, I.; Tralongo, A.C.; Rametta Giuliano, S.; Tralongo, P. Early colorectal cancer: Diagnosis, treatment and survivorship care. Crit. Rev. Oncol. Hematol. 2019, 136, 20–30. [Google Scholar] [CrossRef]
- Johdi, N.A.; Sukor, N.F. Colorectal cancer immunotherapy: Options and strategies. Front. Immunol. 2020, 11, 1624. [Google Scholar] [CrossRef] [PubMed]
- Gavrilas, L.I.; Cruceriu, D.; Ionescu, C.; Miere, D.; Balacescu, O. Pro-apoptotic genes as new targets for single and combinatorial treatments with resveratrol and curcumin in colorectal cancer. Food Funct. 2019, 10, 3717–3726. [Google Scholar] [CrossRef]
- Elshaer, M.; Chen, Y.; Wang, X.J.; Tang, X. Resveratrol: An overview of its anti-cancer mechanisms. Life Sci. 2018, 207, 340–349. [Google Scholar] [CrossRef]
- Calibasi-Kocal, G.; Pakdemirli, A.; Bayrak, S.; Ozupek, N.M.; Sever, T.; Basbinar, Y.; Ellidokuz, H.; Yigitbasi, T. Curcumin Effects on Cell Proliferation, Angiogenesis and Metastasis in Colorectal Cancer. J. BUON 2019, 24, 1482–1487. [Google Scholar]
- De Freitas Silva, M.; Coelho, L.F.; Guirelli, I.M.; Pereira, R.M.; Ferreira-Silva, G.Á.; Graravelli, G.Y.; Horvath, R.D.O.; Caixeta, E.S.; Ionta, M.; Viegas, C. Synthetic Resveratrol–Curcumin Hybrid Derivative Inhibits Mitosis Progression in Estrogen-Positive MCF-7 Breast Cancer Cells. Toxicol. Vitr. 2018, 50, 75–85. [Google Scholar] [CrossRef] [PubMed]
- Margraf, T.; Granato, D. Padronização das Metodologias ABTS, DPPH e FRAP para Determinação da Capacidade Antioxidante In Vitro Utilizando Microvolumes. In Análises Químicas, Propriedades Funcionais e Controle da Qualidade de Alimentos e Bebidas—Uma Abordagem Teórico-Prática, 1st ed.; Granato, D., Nunes, D.S., Eds.; Elsevier: Rio de Janeiro, Brazil, 2016; p. 538. [Google Scholar]
- Re, R.; Pellegrini, N.; Proteggente, A.; Pannala, A.; Yang, M.; Rice-Evans, C. Antioxidant Activity Applying an Improved ABTS Radical Cation Decolorization Assay. Free Radic. Biol. Med. 1999, 26, 1231–1237. [Google Scholar] [CrossRef]
- OECD. Test No. 487: In Vitro Mammalian Cell Micronucleus Test. In OECD Guidelines for the Testing of Chemicals, Section 4; OECD Publishing: Paris, France, 2023. [Google Scholar] [CrossRef]
- Fenech, M. Cytokinesis-Block Micronucleus Cytome Assay. Nat. Protoc. 2007, 2, 1084–1104. [Google Scholar] [CrossRef]
- Eastmond, D.A.; Tucker, J.D. Identification of Aneuploidy-Inducing Agents Using Cytokinesis-Blocked Human Lymphocytes and an Antikinetochore Antibody. Environ. Mol. Mutagen. 1989, 13, 34–43. [Google Scholar] [CrossRef]
- Pfaffl, M.W. A New Mathematical Model for Relative Quantification in Real-Time RT-PCR. Nucleic Acids Res. 2001, 29, e45. [Google Scholar] [CrossRef]
- Ramakers, C.; Ruijter, J.M.; Deprez, R.H.L.; Moorman, A.F.M. Assumption-Free Analysis of Quantitative Real-Time Polymerase Chain Reaction (PCR) Data. Neurosci. Lett. 2003, 339, 62–66. [Google Scholar] [CrossRef] [PubMed]
- Singh, N.P.; McCoy, M.T.; Tice, R.R.; Schneider, E.L. A Simple Technique for Quantitation of Low Levels of DNA Damage in Individual Cells. Exp. Cell Res. 1988, 175, 184–191. [Google Scholar] [CrossRef]
- Blondy, S.; David, V.; Verdier, M.; Mathonnet, M.; Perraud, A.; Christou, N. 5-Fluorouracil Resistance Mechanisms in Colorectal Cancer: From Classical Pathways to Promising Processes. Cancer Sci. 2020, 111, 3142–3154. [Google Scholar] [CrossRef] [PubMed]
- Souglakos, J.; Kalykaki, A.; Vamvakas, L.; Androulakis, N.; Kalbakis, K.; Agelaki, S.; Vardakis, N.; Tzardi, M.; Kotsakis, A.P.; Gioulbasanis, J.; et al. Phase II Trial of Capecitabine and Oxaliplatin (CAPOX) Plus Cetuximab in Patients with Metastatic Colorectal Cancer Who Progressed after Oxaliplatin-Based Chemotherapy. Ann. Oncol. 2007, 18, 305–310. [Google Scholar] [CrossRef]
- Guerra, F.S.; Rodrigues, D.A.; Fraga, C.A.M.; Fernandes, P.D. Novel Single Inhibitor of HDAC6/8 and Dual Inhibitor of PI3K/HDAC6 as Potential Alternative Treatments for Prostate Cancer. Pharmaceuticals 2021, 14, 387. [Google Scholar] [CrossRef]
- Pressete, C.; Viegas, F.P.D.; Campos, T.G.; Caixeta, E.S.; Hanemann, J.A.C.; Ferreira-Silva, G.Á.; Zavan, B.; Aissa, A.F.; Miyazawa, M.; Viegas, C.; et al. Piperine–Chlorogenic Acid Hybrid Inhibits the Proliferation of the SK-MEL-147 Melanoma Cells by Modulating Mitotic Kinases. Pharmaceuticals 2023, 16, 145. [Google Scholar] [CrossRef] [PubMed]
- Baptistella, M.M.; Assunção, R.R.S.; Sales de Oliveira, C.; Siqueira, A.P.; Gonçalves dos Santos, E.; De Freitas Silva, M.; Lima, E.T.F.; Caixeta, E.S.; Novaes, R.D.; Ferreira, E.B.; et al. A Synthetic Resveratrol–Curcumin Hybrid Derivative Exhibits Chemopreventive Effects on Colon Pre-Neoplastic Lesions by Targeting Wnt/β-Catenin Signaling, Anti-Inflammatory and Antioxidant Pathways. J. Pharm. Pharmacol. 2024, 76, 479–488. [Google Scholar] [CrossRef] [PubMed]
- Rosa, L.S.; Jordão, N.A.; Soares, N.C.P.; Mesquita, J.F.; Monteiro, M.; Teodoro, A.J. Pharmacokinetic, Antiproliferative and Apoptotic Effects of Phenolic Acids in Human Colon Adenocarcinoma Cells Using In Vitro and In Silico Approaches. Molecules 2018, 23, 2569. [Google Scholar] [CrossRef]
- Hayes, J.D.; Dinkova-Kostova, A.T.; Tew, K.D. Oxidative Stress in Cancer. Cancer Cell 2020, 38, 167–197. [Google Scholar] [CrossRef]
- Aboelella, N.S.; Brandle, C.; Kim, T.; Ding, Z.C.; Zhou, G. Oxidative Stress in the Tumor Microenvironment and Its Relevance to Cancer Immunotherapy. Cancers 2021, 13, 986. [Google Scholar] [CrossRef]
- Mosieniak, G.; Adamowicz, M.; Alster, O.; Jaskowiak, H.; Szczepankiewicz, A.A.; Wilczynski, G.M.; Ciechomska, I.A.; Sikora, E. Curcumin Induces Permanent Growth Arrest of Human Colon Cancer Cells: Link between Senescence and Autophagy. Mech. Ageing Dev. 2012, 133, 444–455. [Google Scholar] [CrossRef]
- Ojo, O.A.; Adeyemo, T.R.; Rotimi, D.; Batiha, G.E.-S.; Mostafa-Hedeab, G.; Iyobhebhe, M.E.; Elebiyo, T.C.; Atunwa, B.; Ojo, A.B.; Lima, C.M.G.; et al. Anticancer Properties of Curcumin Against Colorectal Cancer: A Review. Front. Oncol. 2022, 12, 881641. [Google Scholar] [CrossRef]
- Qin, X.; Luo, H.; Deng, Y.; Yao, X.; Zhang, J.; He, B. Resveratrol Inhibits Proliferation and Induces Apoptosis via the Hippo/YAP Pathway in Human Colon Cancer Cells. Biochem. Biophys. Res. Commun. 2022, 636, 197–204. [Google Scholar] [CrossRef]
- Ruiz de Porras, V.; Layos, L.; Martínez-Balibrea, E. Curcumin: A Therapeutic Strategy for Colorectal Cancer? Semin. Cancer Biol. 2021, 73, 321–330. [Google Scholar] [CrossRef] [PubMed]
- Hsu, K.-Y.; Ho, C.-T.; Pan, M.-H. The Therapeutic Potential of Curcumin and Its Related Substances in Turmeric: From Raw Material Selection to Application Strategies. J. Food Drug Anal. 2023, 31, 194–211. [Google Scholar] [CrossRef]
- Duarte, C.; Barreiro, E.; Fraga, C. Privileged Structures: A Useful Concept for the Rational Design of New Lead Drug Candidates. Mini Rev. Med. Chem. 2007, 7, 1108–1119. [Google Scholar] [CrossRef]
- Duarte, C.D.; Tributino, J.L.M.; Lacerda, D.I.; Martins, M.V.; Alexandre-Moreira, M.S.; Dutra, F.; Bechara, E.J.H.; De-Paula, F.S.; Goulart, M.O.F.; Ferreira, J.; et al. Synthesis, Pharmacological Evaluation and Electrochemical Studies of Novel 6-Nitro-3,4-Methylenedioxyphenyl-N-Acylhydrazone Derivatives: Discovery of LASSBio-881, a New Ligand of Cannabinoid Receptors. Bioorg. Med. Chem. 2007, 15, 2421–2433. [Google Scholar] [CrossRef]
- Li, Z.; Chen, X.; Liu, G.; Li, J.; Zhang, J.; Cao, Y.; Miao, J. Antioxidant activity and mechanism of resveratrol and polydatin isolated from Morus alba L. Molecules 2021, 26, 7574. [Google Scholar] [CrossRef]
- Rosiak, N.; Cielecka-Piontek, J.; Skibiński, R.; Lewandowska, K.; Bednarski, W.; Zalewski, P. Antioxidant potential of resveratrol as the result of radiation exposition. Antioxidants 2022, 11, 2097. [Google Scholar] [CrossRef] [PubMed]
- Ak, T.; Gülçin, İ. Antioxidant and radical scavenging properties of curcumin. Chem. Biol. Interact. 2008, 174, 27–37. [Google Scholar] [CrossRef]
- Fu, L.; Tan, S.; Si, R.; Qiang, Y.; Wei, H.; Huang, B.; Shi, M.; Fang, L.; Fu, J.; Zeng, S. Characterization, stability and antioxidant activity of curcumin nanocomplexes with soy protein isolate and pectin. Curr. Res. Food Sci. 2023, 6, 100530. [Google Scholar] [CrossRef]
- Maia, R.D.C.; Tesch, R.; Fraga, C.A.M. Acylhydrazone derivatives: A patent review. Expert. Opin. Ther. Pat. 2014, 24, 1161–1170. [Google Scholar] [CrossRef]
- Gartel, A.L.; Tyner, A.L. Transcriptional regulation of the p21(WAF1/CIP1) gene. Exp. Cell Res. 1999, 246, 280–289. [Google Scholar] [CrossRef] [PubMed]
- Engeland, K. Cell cycle regulation: p53–p21–RB signaling. Cell Death Differ. 2022, 29, 946–960. [Google Scholar] [CrossRef]
- Strebhardt, K. Multifaceted Polo-like kinases: Drug targets and antitargets for cancer therapy. Nat. Rev. Drug Discov. 2010, 9, 643–660. [Google Scholar] [CrossRef] [PubMed]
- Donizy, P.; Halon, A.; Surowiak, P.; Kaczorowski, M.; Kozyra, C.; Matkowski, R. Augmented expression of Polo-like kinase 1 is a strong predictor of shorter cancer-specific overall survival in early-stage breast cancer at 15-year follow-up. Oncol. Lett. 2016, 12, 1667–1674. [Google Scholar] [CrossRef] [PubMed]
- Iliaki, S.; Beyaert, R.; Afonina, I.S. Polo-like kinase 1 (PLK1) signaling in cancer and beyond. Biochem. Pharmacol. 2021, 193, 114747. [Google Scholar] [CrossRef]
- Feng, Y.; Li, T.; Lin, Z.; Li, Y.; Han, X.; Pei, X.; Fu, Z.; Wu, Q.; Shao, D.; Li, C. Inhibition of Polo-like kinase 1 (PLK1) triggers cell apoptosis via ROS-caused mitochondrial dysfunction in colorectal carcinoma. J. Cancer Res. Clin. Oncol. 2023, 149, 6883–6899. [Google Scholar] [CrossRef]
- Mahajan, M.; Sarkar, A.; Mondal, S. Cell cycle protein BORA is associated with colorectal cancer progression by AURORA–PLK1 cascades: A bioinformatics analysis. J. Cell Commun. Signal. 2023, 17, 773–791. [Google Scholar] [CrossRef]
- Kreis, N.-N.; Louwen, F.; Zimmer, B.; Yuan, J. Loss of p21Cip1/CDKN1A renders cancer cells susceptible to Polo-like kinase 1 inhibition. Oncotarget 2015, 6, 6611–6626. [Google Scholar] [CrossRef]
- Lin, J.; Feng, J.; Yang, H.; Yan, Z.; Li, Q.; Wei, L.; Lai, Z.; Jin, Y.; Peng, J. Scutellaria barbata D. Don inhibits 5-fluorouracil resistance in colorectal cancer by regulating PI3K/AKT pathway. Oncol. Rep. 2017, 38, 2293–2300. [Google Scholar] [CrossRef]
- Yuan, J.; Li, X.; Zhang, G.; Cheng, W.; Wang, W.; Lei, Y.; Ma, Q.; Song, G. USP39 mediates p21-dependent proliferation and neoplasia of colon cancer cells by regulating the p53/p21/CDC2/Cyclin B1 axis. Mol. Carcinog. 2021, 60, 265–278. [Google Scholar] [CrossRef] [PubMed]







| Analytical Parameters (nmol TE/µmol Molecule) | PQM-162 |
|---|---|
| ABTS•+ | 26.36 ± 3.34 |
| DPPH | 382.82 ± 7.29 |
| Descriptor/Property | Compounds | Range/Recommended Values | ||
|---|---|---|---|---|
| PQM-162 | Resveratrol | Curcumin | ||
| Reactive FG | 1 | 0 | 2 | 0–2 |
| CNS | −2 | −2 | −2 | −2 to +2 |
| mol_MW | 326.35 | 228.24 | 368.38 | 130–725 |
| DonorHB | 2 | 3 | 2 | 0–6 |
| AccptHB | 4.75 | 2.25 | 7 | 2.0–20.0 |
| QPlogPo/w | 3.23 | 13.64 | 19.38 | −2 to 6.5 |
| QPlogS | −4.33 | −2.75 | −4.51 | −6.5 to 0.5 |
| QPlogHERG | −6.03 | −5.29 | −6.39 | below −5 |
| QPPCaco | 724.02 | 279.84 | 234.42 | <25: poor; >500: great |
| QPlogBB | −1.21 | −1.28 | −2.03 | −3–1.2 |
| QPlogKhsa | 0.12 | −0.17 | −0.01 | −1.5–1.5 |
| Human oral absorption | 3 | 3 | 3 | 1,2,3: low, med, high |
| % Hum Oral Absorption | 100 | 8.36 | 86.53 | >80%: high <25%: poor |
| PSA | 87.71 | 67.49 | 110.3 | 7.0–200.0 |
| Rule of 5 | 0 | 0 | 0 | max 4 |
| Rule of 3 | 0 | 0 | 0 | max 3 |
| #Stars | 0 | 0 | 0 | 0–5 |
Disclaimer/Publisher’s Note: The statements, opinions and data contained in all publications are solely those of the individual author(s) and contributor(s) and not of MDPI and/or the editor(s). MDPI and/or the editor(s) disclaim responsibility for any injury to people or property resulting from any ideas, methods, instructions or products referred to in the content. |
© 2025 by the authors. Licensee MDPI, Basel, Switzerland. This article is an open access article distributed under the terms and conditions of the Creative Commons Attribution (CC BY) license (https://creativecommons.org/licenses/by/4.0/).
Share and Cite
Baptistella, M.M.; Siqueira, A.P.; Magalhães, D.L.S.; Zavan, B.; de Oliveira, C.S.; de Freitas Silva, M.; Falleiros Lima, E.T.; Viegas, C., Jr.; Dala-Paula, B.M.; Caixeta, E.S.; et al. Resveratrol–Curcumin Hybrid Selectively Induces Chromosomal Abnormalities and Apoptosis in Colon Adenocarcinoma Cells. Antioxidants 2025, 14, 1367. https://doi.org/10.3390/antiox14111367
Baptistella MM, Siqueira AP, Magalhães DLS, Zavan B, de Oliveira CS, de Freitas Silva M, Falleiros Lima ET, Viegas C Jr., Dala-Paula BM, Caixeta ES, et al. Resveratrol–Curcumin Hybrid Selectively Induces Chromosomal Abnormalities and Apoptosis in Colon Adenocarcinoma Cells. Antioxidants. 2025; 14(11):1367. https://doi.org/10.3390/antiox14111367
Chicago/Turabian StyleBaptistella, Mariane Minussi, Aléxia Polo Siqueira, Dâmaris Lizia Santos Magalhães, Bruno Zavan, Carolina Sales de Oliveira, Matheus de Freitas Silva, Ellen Tardelli Falleiros Lima, Claúdio Viegas, Jr., Bruno Martins Dala-Paula, Ester Siqueira Caixeta, and et al. 2025. "Resveratrol–Curcumin Hybrid Selectively Induces Chromosomal Abnormalities and Apoptosis in Colon Adenocarcinoma Cells" Antioxidants 14, no. 11: 1367. https://doi.org/10.3390/antiox14111367
APA StyleBaptistella, M. M., Siqueira, A. P., Magalhães, D. L. S., Zavan, B., de Oliveira, C. S., de Freitas Silva, M., Falleiros Lima, E. T., Viegas, C., Jr., Dala-Paula, B. M., Caixeta, E. S., Ionta, M., & de Oliveira, P. F. (2025). Resveratrol–Curcumin Hybrid Selectively Induces Chromosomal Abnormalities and Apoptosis in Colon Adenocarcinoma Cells. Antioxidants, 14(11), 1367. https://doi.org/10.3390/antiox14111367

