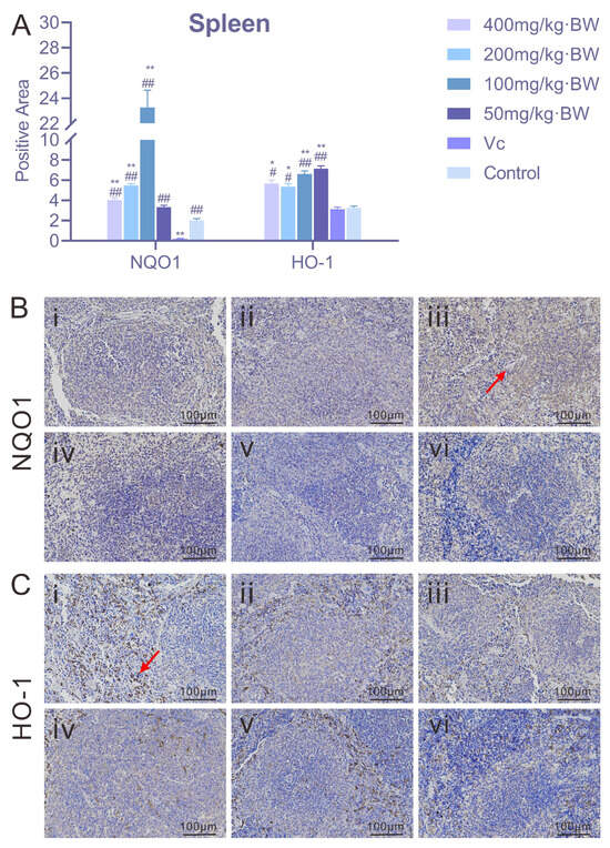
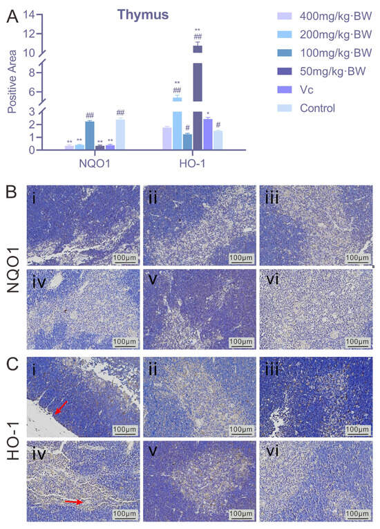
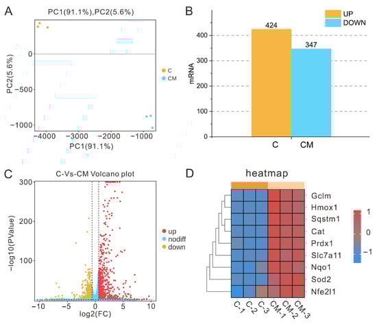
In Vivo and In Vitro Antioxidant Effects of Arthrospira platensis Polysaccharide Component 1 (PAP-1)
Abstract
Share and Cite
Yuan, H.; Wei, Y.; He, Z.; Wang, X.; Yu, X.; Wang, Q.; Yu, M.; Hu, T. In Vivo and In Vitro Antioxidant Effects of Arthrospira platensis Polysaccharide Component 1 (PAP-1). Antioxidants 2025, 14, 1358. https://doi.org/10.3390/antiox14111358
Yuan H, Wei Y, He Z, Wang X, Yu X, Wang Q, Yu M, Hu T. In Vivo and In Vitro Antioxidant Effects of Arthrospira platensis Polysaccharide Component 1 (PAP-1). Antioxidants. 2025; 14(11):1358. https://doi.org/10.3390/antiox14111358
Chicago/Turabian StyleYuan, Haifeng, Yuheng Wei, Zhaoyuan He, Xinrui Wang, Xiaoli Yu, Qiuhua Wang, Meiling Yu, and Tingjun Hu. 2025. "In Vivo and In Vitro Antioxidant Effects of Arthrospira platensis Polysaccharide Component 1 (PAP-1)" Antioxidants 14, no. 11: 1358. https://doi.org/10.3390/antiox14111358
APA StyleYuan, H., Wei, Y., He, Z., Wang, X., Yu, X., Wang, Q., Yu, M., & Hu, T. (2025). In Vivo and In Vitro Antioxidant Effects of Arthrospira platensis Polysaccharide Component 1 (PAP-1). Antioxidants, 14(11), 1358. https://doi.org/10.3390/antiox14111358

