Evaluation of Antioxidant Function of Palygorskite and Its Derivatives In Vitro and for Broilers
Abstract
1. Introduction
2. Materials and Methods
2.1. Hydrogen Peroxide and Hydroxyl Radical Scavenging Capacity of Pal and Its Derivatives
2.2. Animals, Diets, and Management
2.3. Sample Collection
2.4. Growth Performance
2.5. Detection of Reactive Oxygen Species in the Liver and Jejunal Mucosa of Broilers
2.6. Antioxidant Capacity of Broilers
2.7. Quantitative Real-Time PCR (qRT-PCR)
2.8. RNA Extraction, Library Construction and Sequencing
3. Statistical Analysis
4. Results
4.1. Hydrogen Peroxide and Hydroxyl Radical Scavenging Capacity of Pal and Its Derivatives
4.2. Growth Performance
4.3. Detection of Reactive Oxygen Species in the Liver and Jejunal Mucosa of Broilers
4.4. Antioxidant Capacity of Broilers
4.5. Expression of Antioxidant-Related Genes in Liver and Jejunal Mucosa
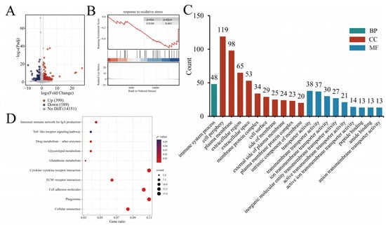
4.6. Transcriptome Analysis Results
5. Discussion
6. Conclusions
Author Contributions
Funding
Institutional Review Board Statement
Informed Consent Statement
Data Availability Statement
Conflicts of Interest
Abbreviations
| Pal | Palygorskite |
| N-pal | Natural palygorskite |
| ·OH | Hydroxyl radicals |
| BP | Biological process |
| CAT | Catalase |
| CC | Cellular component |
| CON | Control |
| cDNA | Complementary DNA |
| DEGs | Differentially expressed genes |
| DHE | Dihydroethidium |
| D-pal | Bundle-dissociation palygorskite |
| FPKM | Fragments Per Kilobase per Million mapped fragments |
| GO | Gene Ontology |
| GPX1 | Glutathione peroxidase 1 |
| GSEA | Gene Set Enrichment analysis |
| GSH-Px | Glutathione peroxidase |
| H2O2 | Hydrogen peroxide |
| HO-1 | Heme oxygenase-1 |
| KEGG | Kyoto Encyclopedia of Genes and Genomes |
| MF | Molecular function |
| Nrf2 | Nuclear factor-erythroid 2-related factor-2 |
| qRT-PCR | Quantitative Real-Time PCR |
| RNA-seq | Transcriptome sequencing |
| RNS | Reactive nitrogen species |
| ROS | Reactive oxygen species |
| SEM | Standard error of the mean |
| SOD | Superoxide dismutase |
| SOD1 | Superoxide dismutase 1 |
| T-AOC | Antioxidant capacity |
| Zn-pal | Zinc-bearing palygorskite |
References
- Kim, H.W.; Lee, S.Y.; Kim, Y.B.; Kim, J.H. Influence of functional nutrients on poultry performance and health by reducing stress response under environmental stress. World Poult. Sci. J. 2025, 81, 879–915. [Google Scholar] [CrossRef]
- Bongaarts, J. IPCC, 2023: Climate Change 2023: Synthesis Report. Popul. Dev. Rev. 2024, 50, 577–580. [Google Scholar] [CrossRef]
- Schmidt, C.J.; Lamont, S.J. Integrated Genomic Approaches to Characterize and Mitigate Heat Stress in Poultry. Annu. Rev. Anim. Biosci. 2025, 13, 121–141. [Google Scholar] [CrossRef]
- Sihvo, H.K.; Immonen, K.; Puolanne, E. Myodegeneration With Fibrosis and Regeneration in the Pectoralis Major Muscle of Broilers. Vet. Pathol. 2014, 51, 619–623. [Google Scholar] [CrossRef]
- Umaya, S.R.; Vijayalakshmi, Y.C.; Sejian, V. Exploration of plant products and phytochemicals against aflatoxin toxicity in broiler chicken production: Present status. Toxicon 2021, 200, 55–68. [Google Scholar] [CrossRef]
- Ncho, C.M. Heat stress and the chicken gastrointestinal microbiota: A systematic review. J. Anim. Sci. Biotechnol. 2025, 16, 85. [Google Scholar] [CrossRef]
- Elsherbeni, A.I.; Aldhalmi, A.K.; Youssef, I.M.; Kamal, M.; Ashour, E.A.; Moustafa, M.; Al-kahtani, M.A.; Al-Shehri, M.; El-Hack, M.E.A. The role of trimethylglycine (betaine) as an anti-heat stress agent in sustainable poultry Production: Enhancing growth, stress resilience, and nutrient utilization. J. Therm. Biol. 2025, 130, 104152. [Google Scholar] [CrossRef]
- Sayed, Y.; Hassan, M.; Salem, H.M.; Al-Amry, K.; Eid, G. Probiotics/prebiotics effect on chicken gut microbiota and immunity in relation to heat-stress and climate-change mitigation. J. Therm. Biol. 2025, 129, 104097. [Google Scholar] [CrossRef]
- Sahin, K.; Orhan, C.; Smith, M.O.; Sahin, N. Molecular targets of dietary phytochemicals for the alleviation of heat stress in poultry. World Poult. Sci. J. 2013, 69, 113–123. [Google Scholar] [CrossRef]
- Valko, M.; Leibfritz, D.; Moncol, J.; Cronin, M.T.D.; Mazur, M.; Telser, J. Free radicals and antioxidants in normal physiological functions and human disease. Int. J. Biochem. Cell Biol. 2007, 39, 44–84. [Google Scholar] [CrossRef]
- Tavarez, M.A.; Boler, D.D.; Bess, K.N.; Zhao, J.; Yan, F.; Dilger, A.C.; McKeith, F.K.; Killefer, J. Effect of antioxidant inclusion and oil quality on broiler performance, meat quality, and lipid oxidation. Poult. Sci. 2011, 90, 922–930. [Google Scholar] [CrossRef] [PubMed]
- Debut, M.; Berri, C.; Baéza, E.; Sellier, N.; Arnould, C.; Guémené, D.; Jehl, N.; Boutten, B.; Jego, Y.; Beaumont, C.; et al. Variation of chicken technological meat quality in relation to genotype and preslaughter stress conditions. Poult. Sci. 2003, 82, 1829–1838. [Google Scholar] [CrossRef] [PubMed]
- Tan, Y.; Zheng, M.; Yang, H. Variation in biosafety of kaolin nanoclay with its physicochemical aspects. Appl. Clay Sci. 2025, 275, 107884. [Google Scholar] [CrossRef]
- Chisholm, J.E. An X-ray powder-diffraction study of palygorskite. Can. Mineral. 1990, 28, 329–339. [Google Scholar]
- Viseras, C.; Aguzzi, C.; Cerezo, P.; Lopez-Galindo, A. Uses of clay minerals in semisolid health care and therapeutic products. Appl. Clay Sci. 2007, 36, 37–50. [Google Scholar] [CrossRef]
- Wang, L.; Li, G.; Hui, A.; Li, Y.; Leng, W.; Cui, H.; Liu, X. Palygorskite-based antibacterial composites induced intracellular S. aureus ferroptosis through SSTR2. Int. J. Biol. Macromol. 2025, 311, 143897. [Google Scholar] [CrossRef]
- Wang, W.; Wang, A. Recent progress in dispersion of palygorskite crystal bundles for nanocomposites. Appl. Clay Sci. 2016, 119, 18–30. [Google Scholar] [CrossRef]
- Yu, X.; Liu, K.; Li, Z.; Zhao, Y.; Shen, J.; Mao, P.; Sun, A.; Jiang, J. Efficient Adsorption of Radioactive Iodide by Copper/Palygorskite Composite. J. Inorg. Mater. 2021, 36, 856–864. [Google Scholar] [CrossRef]
- Li, S.; Mu, B.; Yan, P.; Kang, Y.; Wang, Q.; Wang, A. Incorporation of Different Metal Ion for Tuning Color and Enhancing Antioxidant Activity of Curcumin/Palygorskite Hybrid Materials. Front. Chem. 2021, 9, 760941. [Google Scholar] [CrossRef]
- Chen, P.; Zhong, H.; Li, X.-r.; Li, M.; Zhou, S. Palygorskite@Co3O4 nanocomposites as efficient peroxidase mimics for colorimetric detection of H2O2 and ascorbic acid. Appl. Clay Sci. 2021, 209, 106109. [Google Scholar] [CrossRef]
- Cheng, Y.F.; Chen, Y.P.; Wen, C.; Wang, W.B.; Wang, A.Q.; Zhou, Y.M. Evaluation of Dietary Palygorskite Supplementation on Growth Performance, Mineral Accumulations, Antioxidant Capacities, and Meat Quality of Broilers Fed Lead-Contaminated Diet. Biol. Trace. Elem. Res. 2018, 181, 314–322. [Google Scholar] [CrossRef]
- Qiao, L.; Chen, Y.; Wen, C.; Zhou, Y. Effects of natural and heat modified palygorskite supplementation on the laying performance, egg quality, intestinal morphology, digestive enzyme activity and pancreatic enzyme mRNA expression of laying hens. Appl. Clay Sci. 2015, 104, 303–308. [Google Scholar] [CrossRef]
- Yan, R.; Hui, A.; Kang, Y.; Zhou, Y.; Wang, A. Effects of palygorskite composites on growth performance and antioxidant status in broiler chickens. Poult. Sci. 2019, 98, 2781–2789. [Google Scholar] [CrossRef]
- Cheng, H.; Chen, J.F.; Tang, S.G.; Guo, S.C.; He, C.Q.; Qu, X.Y. Effects of essential oil/palygorskite composite on performance, egg quality, plasma biochemistry, oxidation status, immune response and intestinal morphology of laying hens. Poult. Sci. 2022, 101, 101632. [Google Scholar] [CrossRef]
- Tan, Z.C.; Chen, Y.P.; Wen, C.; Zhou, Y.M. Dietary supplementation with a silicate clay mineral (palygorskite) alleviates inflammatory responses and intestinal barrier damage in broiler chickens challenged with Escherichia coli. Poult. Sci. 2024, 103, 104017. [Google Scholar] [CrossRef] [PubMed]
- Yan, R.; Zhang, L.; Yang, X.; Wen, C.; Zhou, Y. Bioavailability evaluation of zinc-bearing palygorskite as a zinc source for broiler chickens. Appl. Clay Sci. 2016, 119, 155–160. [Google Scholar] [CrossRef]
- Cheng, Y.F.; Chen, Y.P.; Li, X.H.; Yang, W.L.; Wen, C.; Zhou, Y.M. Effects of Palygorskite Inclusion on the Growth Performance, Meat Quality, Antioxidant Ability, and Mineral Element Content of Broilers. Biol. Trace Elem. Res. 2016, 173, 194–201. [Google Scholar] [CrossRef]
- Yang, W.L.; Chen, Y.P.; Cheng, Y.F.; Li, X.H.; Wen, C.; Zhou, Y.M. Effects of Dietary Zinc Bearing Palygorskite Supplementation on the Carcass Traits, Chemical Composition of Muscle, and Muscular Lead and Chromium Contents of Broilers. J. Poult. Sci. 2017, 54, 34–40. [Google Scholar] [CrossRef]
- NRC. National Research Council Nutrient Requirements of Poultry—Ninth Revised Edition (1994); National Academies Press: Washington, DC, USA, 1994; Volume 3, p. 101. [Google Scholar]
- Livak, K.J.; Schmittgen, T.D. Analysis of relative gene expression data using real-time quantitative PCR and the 2(-Delta Delta C(T)) Method. Methods 2001, 25, 402–408. [Google Scholar] [CrossRef]
- Chen, S.; Zhou, Y.; Chen, Y.; Gu, J. fastp: An ultra-fast all-in-one FASTQ preprocessor. Bioinformatics 2018, 34, 884–890. [Google Scholar] [CrossRef]
- Davis, E.M.; Sun, Y.; Liu, Y.; Kolekar, P.; Shao, Y.; Szlachta, K.; Mulder, H.L.; Ren, D.; Rice, S.V.; Wang, Z.; et al. SequencErr: Measuring and suppressing sequencer errors in next-generation sequencing data. Genome Biol. 2021, 22, 37. [Google Scholar] [CrossRef]
- Dobin, A.; Davis, C.A.; Schlesinger, F.; Drenkow, J.; Zaleski, C.; Jha, S.; Batut, P.; Chaisson, M.; Gingeras, T.R. STAR: Ultrafast universal RNA-seq aligner. Bioinformatics 2013, 29, 15–21. [Google Scholar] [CrossRef] [PubMed]
- Li, B.; Dewey, C.N. RSEM: Accurate transcript quantification from RNA-Seq data with or without a reference genome. BMC Bioinform. 2011, 12, 323. [Google Scholar] [CrossRef] [PubMed]
- Love, M.I.; Huber, W.; Anders, S. Moderated estimation of fold change and dispersion for RNA-seq data with DESeq2. Genome Biol. 2014, 15, 550. [Google Scholar] [CrossRef]
- Yu, G.; Wang, L.-G.; Han, Y.; He, Q.-Y. clusterProfiler: An R Package for Comparing Biological Themes Among Gene Clusters. OMICS J. Integr. Biol. 2012, 16, 284–287. [Google Scholar] [CrossRef]
- Gao, X.; Ma, S.; Sun, Y.; Li, L.; Jin, Y.; Gu, J.; Liu, H.; Gao, H.; Wang, Y. Colla Corii Asini Prevents H2O2-Induced Cellular Aging and Skin Barrier Damage in HaCaT Keratinocytes. J. Food. Biochem. 2025, 2025, 2885165. [Google Scholar] [CrossRef]
- Gong, M.; Liu, L.; Li, F.; Chen, J. Grape Seed Proanthocyanidin Extract Improves Growth Performance and Protects Against Hydrogen Peroxide-Induced Oxidative Stress to the Liver and Intestine in Weaned Hyla Rabbits. Animals 2025, 15, 327. [Google Scholar] [CrossRef]
- Medica, A.J.; Swegen, A.; Seifi-Jamadi, A.; McIntosh, K.; Gibb, Z. Catalase in Unexpected Places: Revisiting H2O2 Detoxification Pathways in Stallion Spermatozoa. Antioxidants 2025, 14, 718. [Google Scholar] [CrossRef]
- Wang, X.; Li, S.; Chen, J.; Liu, L.; Li, F. Exogenous Alpha-Ketoglutaric Acid Alleviates the Rabbit Dermal Papilla Cell Oxidative Damage Caused by Hydrogen Peroxide Through the ERK/Nrf2 Signaling Pathway. Antioxidants 2025, 14, 455. [Google Scholar] [CrossRef]
- Cervini-Silva, J.; Nieto-Camacho, A.; Gomez-Vidales, V. Oxidative stress inhibition and oxidant activity by fibrous clays. Colloids Surf. B Biointerfaces 2015, 133, 32–35. [Google Scholar] [CrossRef]
- Chang, X.; Zhou, S.; Yan, Z.; Zhang, Q.; Liu, J.; Wang, Y.; Guan, X.; Wu, Q.; Liu, R. Potential Candidates of Natural Antioxidants From Herbs for Treating Lung Disorders: Focus on Redox Balance and Natural Products. Phytother. Res. 2025, 3, 3353–3385. [Google Scholar] [CrossRef]
- Hu, X.; Ma, W.; Zhang, D.; Tian, Z.; Yang, Y.; Huang, Y.; Hong, Y. Application of Natural Antioxidants as Feed Additives in Aquaculture: A Review. Biology 2025, 14, 87. [Google Scholar] [CrossRef]
- Chen, Z.; Yin, G. The reactivity of the active metal oxo and hydroxo intermediates and their implications in oxidations. Chem. Soc. Rev. 2015, 44, 1083–1100. [Google Scholar] [CrossRef]
- Kataky, R.; Knowles, E. Biofilm formation on abiotic surfaces and their redox activity. Curr. Opin. Electrochem. 2018, 12, 121–128. [Google Scholar] [CrossRef]
- Qi, J.; Jiang, G.; Wan, Y.; Liu, J.; Pi, F. Nanomaterials-modulated Fenton reactions: Strategies, chemodynamic therapy and future trends. Chem. Eng. J. 2023, 466, 142960. [Google Scholar] [CrossRef]
- Maya, A.A.S.; Akhtar, P.; Hossen, M.A.; Alam, M.J.; Almohamadi, H.; Ahmed, Y. Heterogeneous Fenton-assisted antibiotic removal from wastewater: Effect of FeWO4 nanomaterial morphology across four Fenton processes. Water Res. X 2025, 29, 100354. [Google Scholar] [CrossRef]
- Nguyen, H.A.; Phuong, N.T.T.; Tran, N.B.; Trinh, T.N.D.; Mai, N.X.D.; Tran, N.Q.; Tran, N.H.T.; Trinh, K.T.L. Nano-enhanced Fenton/Fenton-like chemistry: Integrating peroxidase nanozymes, MOFs, and MXenes for next-generation colorimetric biosensors. Nanoscale Adv. 2025, 7, 4763–4779. [Google Scholar] [CrossRef] [PubMed]
- Pappas, A.C.; Zoidis, E.; Theophilou, N.; Zervas, G.; Fegeros, K. Effects of palygorskite on broiler performance, feed technological characteristics and litter quality. Appl. Clay Sci. 2010, 49, 276–280. [Google Scholar] [CrossRef]
- Sun, J.; Wang, Z.; Dai, Y.; Zhang, M.; Pang, X.; Li, X.; Lu, Y. Acid modified attapulgite loaded with bacillomycin D for mold inhibition and mycotoxin removal. Food Chem. 2024, 446, 138762. [Google Scholar] [CrossRef]
- Yu, L.; Liu, J.; Mao, J.; Peng, Z.; Zhong, Z.; Wang, H.; Dong, L. Dietary Palygorskite Clay-Adsorbed Nano-ZnO Supplementation Improves the Intestinal Barrier Function of Weanling Pigs. Front. Nutr. 2022, 9, 857898. [Google Scholar] [CrossRef]
- Nakamura, A.; Kido, T.; Seki, Y.; Suka, M. Zinc deficiency affects insulin secretion and alters insulin-regulated metabolic signaling in rats. J. Trace Elem. Med. Biol. 2024, 83, 127375. [Google Scholar] [CrossRef]
- Onbasilar, E.E.; Yalcin, S.; Ates, K.; Yalcin, S.; Mavili, D.; Elibol, F.K.E.; Nemutlu, E. Effects of Zinc Amino Acid Complex Supplementation on Welfare, Carcass Traits, Tibia Health, Meat Quality and Myopathies in Broilers. Vet. Med. Sci. 2025, 11, e70451. [Google Scholar] [CrossRef]
- Zulfiqar, Z.; Asif, M.A.; Liu, M.; Zhang, S.; Naeini, H.r.R.; Cui, Y.; Liu, B.; Shi, Y. Zinc Glycine supplementation improves bone quality in meat geese by modulating gut microbiota, SCFA’s, and gut barrier function through Wnt10b/NF-κB axis. Poult. Sci. 2025, 104, 104925. [Google Scholar] [CrossRef]
- Garcia-Tojal, J.; Iriarte, E.; Palmero, S.; Pedrosa, M.R.; Rad, C.; Sanllorente, S.; Cruz Zuluaga, M.; Cavia-Saiz, M.; Rivero-Perez, D.; Muniz, P. Phyllosilicate-content influence on the spectroscopic properties and antioxidant capacity of Iberian Cretaceous clays. Spectrochim. Acta Part A Mol. Biomol. Spectrosc. 2021, 251, 119472. [Google Scholar] [CrossRef] [PubMed]
- Pellegrino, P.; Mallet, B.; Delliaux, S.; Jammes, Y.; Guieu, R.; Schaef, O. Zeolites are effective ROS-scavengers in vitro. Biochem. Biophys. Res. Commun. 2011, 410, 478–483. [Google Scholar] [CrossRef] [PubMed]
- Kimura, T.; Yoshida, K.; Yamamoto, C.; Suzuki, M.; Uno, T.; Isobe, M.; Naka, H.; Yasuike, S.; Satoh, M.; Kaji, T.; et al. Bis(L-cysteinato)zincate(II) as a coordination compound that induces metallothionein gene transcription without inducing cell-stress-related gene transcription. J. Inorg. Biochem. 2012, 117, 140–146. [Google Scholar] [CrossRef] [PubMed]
- Viarengo, A.; Burlando, B.; Ceratto, N.; Panfoli, I. Antioxidant role of metallothioneins: A comparative overview. Cell. Mol. Biol. 2000, 46, 407–417. [Google Scholar]
- Charaya, A.; Sahu, C.; Singla, S.; Jena, G. Zinc Deficiency Exacerbates Bisphenol A-Induced Hepatic and Renal Damage: Delineation of Molecular Mechanisms. Biol. Trace Elem. Res. 2023, 201, 2879–2894. [Google Scholar] [CrossRef]
- Gu, X.; Wang, B.; Zhang, T.; Zhang, Q.; Mao, B.; Tang, X.; Zhao, J.; Cui, S. Zinc-Enriched Bifidobacterium longum subsp. longum CCFM1195 Alleviates Cutibacterium acnes-Induced Skin Lesions in Mice by Mitigating Inflammatory Responses and Oxidative Stress. Nutrients 2025, 17, 1803. [Google Scholar] [CrossRef]
- Lindenmayer, G.W.; Stoltzfus, R.J.; Prendergast, A.J. Interactions between Zinc Deficiency and Environmental Enteropathy in Developing Countries. Adv. Nutr. 2014, 5, 1–6. [Google Scholar] [CrossRef]
- Averill-Bates, D.A. The antioxidant glutathione. Vitam. Horm. 2023, 121, 109–141. [Google Scholar] [CrossRef]
- Chen, L.; Li, F.; Ma, Z.; Wang, A.; Kang, Y.; Liu, B.; Xu, H.; Li, J.; Wang, X.; Li, K. Improving feed intake and rumen fermentation in lambs using mixed-dimensional attapulgite clay to adsorb naturally occurring mycotoxins. J. Anim. Sci. 2024, 102, skae080. [Google Scholar] [CrossRef]
- Zhou, H. Mixture of palygorskite and montmorillonite (Paly-Mont) and its adsorptive application for mycotoxins. Appl. Clay Sci. 2016, 131, 140–143. [Google Scholar] [CrossRef]
- Pawlak, M.; Lefebvre, P.; Staels, B. Molecular mechanism of PPARα action and its impact on lipid metabolism, inflammation and fibrosis in non-alcoholic fatty liver disease. J. Hepatol. 2015, 62, 720–733. [Google Scholar] [CrossRef]
- Hao, J.; Liu, C.; Gu, Z.; Yang, X.; Lan, X.; Guo, X. Dysregulation of Wnt/β-catenin signaling contributes to intestinal inflammation through regulation of group 3 innate lymphoid cells. Nat. Commun. 2024, 15, 2820. [Google Scholar] [CrossRef]
- Lushchak, V.I. Free radicals, reactive oxygen species, oxidative stress and its classification. Chem. Biol. Interact. 2014, 224, 164–175. [Google Scholar] [CrossRef]






| Items | Starter (1–21 d) | Grower (22–42 d) |
|---|---|---|
| Ingredients, % | ||
| Corn | 57.00 | 61.50 |
| Soybean meal | 31.50 | 27.50 |
| Corn gluten meal | 3.55 | 3.00 |
| Soybean oil | 3.00 | 3.60 |
| Limestone | 1.20 | 1.23 |
| Dicalcium phosphate | 2.00 | 1.50 |
| L-Lysine | 0.30 | 0.25 |
| DL-Methionine | 0.15 | 0.12 |
| Sodium chloride | 0.30 | 0.30 |
| Premix 1 | 1.00 | 1.00 |
| Total | 100.00 | 100.00 |
| Calculated nutrient levels | ||
| Apparent metabolizable energy, MJ/kg | 12.36 | 12.68 |
| Crude protein, % | 21.91 | 20.15 |
| Calcium, % | 0.97 | 0.86 |
| Total phosphorus, % | 0.68 | 0.59 |
| Available phosphorus, % | 0.40 | 0.32 |
| Lysine, % | 1.25 | 1.11 |
| Methionine, % | 0.51 | 0.45 |
| Methionine + cystine, % | 0.86 | 0.80 |
| Analyzed nutrient levels 2 | ||
| Crude protein, % | 21.89 | 20.13 |
| Calcium, % | 0.95 | 0.85 |
| Total phosphorus, % | 0.68 | 0.58 |
| Lysine, % | 1.24 | 1.11 |
| Methionine, % | 0.50 | 0.45 |
| Genes 1 | Primer Sequence (5′–3′) | Gene Bank ID |
|---|---|---|
| β-actin | F TTGGTTTGTCAAGCAAGCGG R CCCCCACATACTGGCACTTT | NM_205518.1 |
| SOD1 | F CCGGCTTGTCTGATGGAGAT R TGCATCTTTTGGTCCACCGT | NM_205064.2 |
| GPX1 | F AATTCGGGCACCAGGAGAAC R TGTACTGCGGGTTGGTCATC | NM_001277853.3 |
| HO-1 | F GGTCCCGAATGAATGCCCTTG R ACCGTTCTCCTGGCTCTTGG | NM_205344.2 |
| Nrf2 | F GATGTCACCCTGCCCTTAG R CTGCCACCATGTTATTCC | NM_205117.1 |
| CAT | F GTCTGACAACCAAGGTGGCG R TGAAACGCTGCACATCTCCT | NM_001031215.2 |
| Items 1 | Groups | SEM 2 | p-Value | |||
|---|---|---|---|---|---|---|
| CON | Pal | D-pal | Zn-pal | |||
| 1~21d | ||||||
| ABW (g) | 812.56 c | 833.06 bc | 855.35 ab | 881.78 a | 7.22 | 0.002 |
| ADG (g/d) | 36.73 c | 37.71 bc | 38.77 ab | 40.01 a | 0.34 | 0.002 |
| ADFI (g/d) | 55.87 | 55.95 | 57.45 | 59.32 | 0.56 | 0.090 |
| F/G (g:g) | 1.48 a | 1.42 b | 1.41 b | 1.40 b | 0.01 | 0.046 |
| 21~42d | ||||||
| ABW (g) | 2649.64 | 2702.81 | 2734.53 | 2738.28 | 41.70 | 0.879 |
| ADG (g/d) | 87.48 | 89.04 | 89.48 | 88.41 | 1.97 | 0.987 |
| ADFI (g/d) | 181.42 | 184.55 | 181.50 | 177.58 | 2.31 | 0.784 |
| F/G (g:g) | 2.08 | 2.09 | 2.06 | 2.04 | 0.04 | 0.962 |
| 1~42d | ||||||
| ADG (g/d) | 62.11 | 63.38 | 64.13 | 64.21 | 0.99 | 0.880 |
| ADFI (g/d) | 117.87 | 119.06 | 118.11 | 116.87 | 1.14 | 0.934 |
| F/G (g:g) | 1.90 | 1.89 | 1.85 | 1.83 | 0.02 | 0.734 |
| Items 1 | Groups | SEM | p-Value | |||
|---|---|---|---|---|---|---|
| CON | N-pal | D-pal | Zn-pal | |||
| Serum | ||||||
| T-AOC (U/mL) | 0.46 | 0.68 | 0.62 | 0.54 | 0.03 | 0.123 |
| GSH-Px (U/mL) | 659.39 c | 728.07 a | 693.22 ab | 681.23 ab | 8.77 | 0.036 |
| SOD (U/mL) | 401.45 b | 454.35 a | 463.25 a | 452.20 a | 8.76 | 0.044 |
| CAT (U/mL) | 2.21 | 2.45 | 2.28 | 2.61 | 0.08 | 0.213 |
| MDA (nmol/mL) | 3.33 a | 2.62 b | 2.35 b | 2.31 b | 0.12 | 0.004 |
| Liver | ||||||
| T-AOC (U/mg protein) | 0.41 | 0.75 | 0.70 | 0.32 | 0.04 | 0.000 |
| GSH-Px (U/mg protein) | 20.64 | 24.09 | 24.90 | 23.24 | 1.06 | 0.540 |
| SOD (U/mg protein) | 33.44 | 34.23 | 34.56 | 34.37 | 0.34 | 0.685 |
| CAT (U/mg protein) | 3.78 | 3.85 | 3.90 | 3.73 | 0.11 | 0.954 |
| MDA (nmol/mg protein) | 1.11 a | 0.97 b | 0.87 bc | 0.77 c | 0.03 | <0.001 |
| Items 1 | Groups | SEM | p-Value | |||
|---|---|---|---|---|---|---|
| CON | N-pal | D-pal | Zn-pal | |||
| Duodenum | ||||||
| T-AOC (U/mg protein) | 0.77 | 0.73 | 0.61 | 0.68 | 0.03 | 0.373 |
| GSH-Px (U/mg protein) | 18.44 | 17.46 | 23.79 | 22.77 | 1.55 | 0.400 |
| SOD (U/mg protein) | 24.18 c | 42.17 a | 44.67 a | 33.74 b | 1.59 | <0.001 |
| CAT (U/mg protein) | 1.06 b | 1.85 a | 1.75 a | 1.53 ab | 0.11 | 0.029 |
| MDA (nmol/mg protein) | 0.75 | 0.64 | 0.45 | 0.51 | 0.06 | 0.229 |
| Jejunum | ||||||
| T-AOC (U/mg protein) | 0.70 | 0.70 | 0.84 | 0.78 | 0.03 | 0.216 |
| GSH-Px (U/mg protein) | 11.52 | 14.45 | 11.98 | 15.86 | 1.97 | 0.859 |
| SOD (U/mg protein) | 42.61 | 39.49 | 39.04 | 44.49 | 1.16 | 0.301 |
| CAT (U/mg protein) | 1.10 b | 1.88 a | 1.71 a | 1.64 a | 0.10 | 0.015 |
| MDA (nmol/mg protein) | 1.13 | 1.09 | 1.13 | 1.05 | 0.05 | 0.925 |
| Ileum | ||||||
| T-AOC (U/mg protein) | 0.31 | 0.19 | 0.22 | 0.22 | 0.03 | 0.398 |
| GSH-Px (U/mg protein) | 6.54 | 6.41 | 6.70 | 6.25 | 0.62 | 0.996 |
| SOD (U/mg protein) | 25.69 c | 36.88 b | 40.52 a | 25.58 c | 1.23 | <0.001 |
| CAT (U/mg protein) | 1.27 b | 1.76 a | 1.56 ab | 1.36 b | 0.06 | 0.011 |
| MDA (nmol/mg protein) | 0.55 a | 0.37 b | 0.42 ab | 0.30 b | 0.03 | 0.019 |
| Items 1 | Groups | SEM | p-Value | |||
|---|---|---|---|---|---|---|
| CON | N-pal | D-pal | Zn-pal | |||
| Serum | ||||||
| T-AOC (U/mL) | 0.61 | 0.66 | 0.50 | 0.77 | 0.04 | 0.054 |
| GSH-Px (U/mL) | 1035.77 | 1026.94 | 1034.96 | 995.27 | 9.32 | 0.391 |
| SOD (U/mL) | 386.06 | 409.29 | 452.17 | 450.43 | 18.89 | 0.551 |
| CAT (U/mL) | 2.25 | 2.63 | 2.38 | 2.7 | 0.09 | 0.294 |
| MDA (nmol/mL) | 4.55 a | 3.69 bc | 3.93 bc | 3.40 c | 0.11 | <0.001 |
| Liver | ||||||
| T-AOC (U/mg protein) | 0.45 | 0.50 | 0.45 | 0.42 | 0.02 | 0.658 |
| GSH-Px (U/mg protein) | 14.29 | 15.10 | 14.52 | 14.34 | 1.61 | 0.980 |
| SOD (U/mg protein) | 21.92 | 22.62 | 22.54 | 23.92 | 0.42 | 0.402 |
| CAT (U/mg protein) | 2.84 | 2.99 | 2.78 | 2.81 | 0.11 | 0.925 |
| MDA (nmol/mg protein) | 1.65 | 1.49 | 1.49 | 1.33 | 0.05 | 0.120 |
| Items 1 | Groups | SEM | p-Value | |||
|---|---|---|---|---|---|---|
| CON | N-pal | D-pal | Zn-pal | |||
| Duodenum | ||||||
| T-AOC (U/mg protein) | 0.58 | 0.54 | 0.50 | 0.50 | 0.03 | 0.651 |
| GSH-Px (U/mg protein) | 17.24 | 14.63 | 15.98 | 17.81 | 0.97 | 0.318 |
| SOD (U/mg protein) | 15.76 | 21.62 | 18.61 | 21.64 | 1.35 | 0.369 |
| CAT (U/mg protein) | 1.17 | 1.30 | 1.11 | 1.13 | 0.16 | 0.981 |
| MDA (nmol/mg protein) | 1.01 | 0.90 | 0.91 | 0.82 | 0.05 | 0.686 |
| Jejunum | ||||||
| T-AOC (U/mg protein) | 0.54 | 0.52 | 0.65 | 0.59 | 0.03 | 0.272 |
| GSH-Px (U/mg protein) | 11.43 | 12.63 | 10.45 | 12.30 | 1.52 | 0.982 |
| SOD (U/mg protein) | 33.29 | 28.70 | 29.30 | 31.41 | 1.28 | 0.593 |
| CAT (U/mg protein) | 0.94 | 1.20 | 1.10 | 1.13 | 0.11 | 0.871 |
| MDA (nmol/mg protein) | 1.39 | 1.25 | 1.19 | 1.22 | 0.05 | 0.499 |
| Ileum | ||||||
| T-AOC (U/mg protein) | 0.25 | 0.26 | 0.24 | 0.25 | 0.03 | 0.990 |
| GSH-Px (U/mg protein) | 5.90 | 5.62 | 5.72 | 6.20 | 0.55 | 0.605 |
| SOD (U/mg protein) | 23.15 b | 24.60 b | 26.94 a | 23.41 b | 0.32 | <0.001 |
| CAT (U/mg protein) | 1.13 | 1.26 | 1.21 | 1.19 | 0.09 | 0.978 |
| MDA (nmol/mg protein) | 0.72 a | 0.60 ab | 0.56 b | 0.55 b | 0.02 | 0.034 |
Disclaimer/Publisher’s Note: The statements, opinions and data contained in all publications are solely those of the individual author(s) and contributor(s) and not of MDPI and/or the editor(s). MDPI and/or the editor(s) disclaim responsibility for any injury to people or property resulting from any ideas, methods, instructions or products referred to in the content. |
© 2025 by the authors. Licensee MDPI, Basel, Switzerland. This article is an open access article distributed under the terms and conditions of the Creative Commons Attribution (CC BY) license (https://creativecommons.org/licenses/by/4.0/).
Share and Cite
Gao, T.; Wang, S.; Yang, Y.; Li, J.; Zhou, Y. Evaluation of Antioxidant Function of Palygorskite and Its Derivatives In Vitro and for Broilers. Antioxidants 2025, 14, 1181. https://doi.org/10.3390/antiox14101181
Gao T, Wang S, Yang Y, Li J, Zhou Y. Evaluation of Antioxidant Function of Palygorskite and Its Derivatives In Vitro and for Broilers. Antioxidants. 2025; 14(10):1181. https://doi.org/10.3390/antiox14101181
Chicago/Turabian StyleGao, Tie, Shengjia Wang, Yiding Yang, Jibo Li, and Yanmin Zhou. 2025. "Evaluation of Antioxidant Function of Palygorskite and Its Derivatives In Vitro and for Broilers" Antioxidants 14, no. 10: 1181. https://doi.org/10.3390/antiox14101181
APA StyleGao, T., Wang, S., Yang, Y., Li, J., & Zhou, Y. (2025). Evaluation of Antioxidant Function of Palygorskite and Its Derivatives In Vitro and for Broilers. Antioxidants, 14(10), 1181. https://doi.org/10.3390/antiox14101181

