Structure–Antioxidant Activity Relationship of Polysaccharides Isolated by Microwave/Ultrasonic-Assisted Extraction from Pleurotus ferulae
Abstract
1. Introduction
2. Materials and Methods
2.1. Materials and Reagents
2.2. Preparation of Polysaccharides
2.2.1. Extraction and Purification of U-PFPS and MU-PFPS
2.2.2. Quantification of Polysaccharides and Protein
2.3. Structure Analysis
2.3.1. Determination of Molecular Weight of U-PFPS and MU-PFPS
2.3.2. Monosaccharide Composition Analysis of U-PFPS and MU-PFPS
2.3.3. Atomic Force Microscopy
2.3.4. Fourier Transform Infrared Spectra (FT-IR)
2.4. Determination of Antioxidation Activity
2.4.1. Assay of DPPH Scavenging Activity
2.4.2. Assay of ABTS· Scavenging Activity
2.4.3. Assay of Superoxide Anion Free Radical (O2·) Scavenging Activity
2.4.4. Method of Cytotoxicity Experimentation
2.4.5. Viability Assay for H2O2-Induced Oxidative Damage RAW 264.7 Cell Model
2.4.6. Protective Effects of Polysaccharides on H2O2-Induced Oxidative Damage in RAW264.7 Cells
2.4.7. Determination of SOD, CAT, GSH-Px and MDA
2.4.8. Determination of ROS by Flow Cytometry
2.5. Quantitative Real-Time PCR
- Primers and sequences
| Primer Name | Sequence |
| Nrf2-F | CCAGCACAACACATACCA |
| Nrf2-R | TAGCCGAAGAAACCTCATT |
| HO-1-F | GAACGCAACAAGGAGAAC |
| HO-1-R | CTGGAGTCGCTGAACATAG |
2.6. Statistical Analysis
3. Results and Discussion
3.1. Extraction, Purification and In Vitro Antiradical Activity Assay of Polysaccharides
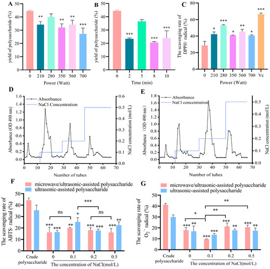
3.1.1. Yield and DPPH· Radical Scavenging Activities of Crude Polysaccharides
3.1.2. Effects of In Vitro Antiradical Activity of Purified Polysaccharides
3.2. Preliminary Structure Characterization of MU-PFPS and U-PFPS
3.2.1. Monosaccharide Composition Assay
3.2.2. Molecular Weight Measurement
3.2.3. FT-IR
3.2.4. AFM
3.3. Protective Effect of U-PFPS and MU-PFPS on H2O2-Induced Oxidative Damage in RAW264.7 Cells
3.4. U-PFPS and MU-PFPS Attenuates the Oxidative Stress in H2O2-Induced RAW264.7 Cells
4. Conclusions
Supplementary Materials
Author Contributions
Funding
Institutional Review Board Statement
Informed Consent Statement
Data Availability Statement
Conflicts of Interest
References
- Tao, R.; Lu, K.; Zong, G.; Xia, Y.; Han, H.; Zhao, Y.; Wei, Z.; Lu, Y. Ginseng polysaccharides: Potential antitumor agents. J. Ginseng Res. 2023, 47, 9–22. [Google Scholar] [CrossRef] [PubMed]
- Yao, L.; Zhu, L.; Chen, C.; Wang, X.; Zhang, A.; Gao, S.; Wu, J.; Qin, L. A systematic review on polysaccharides from fermented Cordyceps sinensis: Advances in the preparation, structural characterization, bioactivities, structure-activity relationships. Int. J. Biol. Macromol. 2024, 282, 137275. [Google Scholar] [CrossRef] [PubMed]
- Pan, X.; Wu, S.; Yan, Y.; Chen, X.; Guan, J.; Bao, Y.; Xiong, X.; Liu, L. Rice bran polysaccharide-metal complexes showed safe antioxidant activity in vitro. Int. J. Biol. Macromol. 2019, 126, 934–940. [Google Scholar] [CrossRef] [PubMed]
- Jing, Y.; Li, M.; Li, Y.; Ma, T.; Qu, Y.; Hu, B.; Xie, Y.; Li, Z. Structural characterization and anti-fatigue mechanism based on the gut-muscle axis of a polysaccharide from Zingiber officinale. Int. J. Biol. Macromol. 2024, 283, 137621. [Google Scholar] [CrossRef] [PubMed]
- Luo, L.; Meng, X.; Wang, S.; Zhang, R.; Guo, K.; Zhao, Z. Effects of dietary ginger (Zingiber officinale) polysaccharide on the growth, antioxidant, immunity response, intestinal microbiota, and disease resistance to Aeromonas hydrophila in crucian carp (Carassius auratus). Int. J. Biol. Macromol. 2024, 275, 133711. [Google Scholar] [CrossRef]
- Yang, Z.; Guo, Z.; Yan, J.; Xie, J. Nutritional components, phytochemical compositions, biological properties, and potential food applications of ginger (Zingiber officinale): A comprehensive review. J. Food Compos. Anal. 2024, 128, 106057. [Google Scholar] [CrossRef]
- Lin, F.; Xu, Y.; Liu, B.; Li, H.; Chen, L. Research progress on extraction, separation, structure, and biological activities of polysaccharides from the genus Atractylodes: A review. Int. J. Biol. Macromol. 2024, 283, 137550. [Google Scholar] [CrossRef]
- Yang, J.; Song, Y.; Yu, Y.; Yang, X.; Zhang, X.; Zhang, W. Research progress on extraction techniques, structure-activity relationship, and biological functional mechanism of berry polysaccharides: A review. Int. J. Biol. Macromol. 2024, 282, 137155. [Google Scholar] [CrossRef]
- Yuan, P.; Aipire, A.; Yang, Y.; Wei, X.; Fu, C.; Zhou, F.; Mahabati, M.; Li, J.; Li, J. Comparison of the structural characteristics and immunostimulatory activities of polysaccharides from wild and cultivated Pleurotus feruleus. J. Funct. Foods 2020, 72, 104050. [Google Scholar] [CrossRef]
- Li, J.; Yuan, P.; Wang, X.; Aipire, A.; Li, M.; Yang, J.; Tao, H.; Ying, T.; Fu, C.; Wei, X.; et al. Purification, characterization and bioactivities of polysaccharides from: Pleurotus ferulae. Food Funct. 2017, 8, 1905–1914. [Google Scholar] [CrossRef]
- Yuan, P.; Liu, L.; Aipire, A.; Zhao, Y.; Cai, S.; Wu, L.; Yang, X.; Aimaier, A.; Lu, J.; Li, J. Evaluation and mechanism of immune enhancement effects of Pleurotus ferulae polysaccharides-gold nanoparticles. Int. J. Biol. Macromol. 2023, 227, 1015–1026. [Google Scholar] [CrossRef] [PubMed]
- Cai, Q.; Chen, M.; Wang, B.; Wang, J.; Xia, L.; Li, J. Phytosphingosine inhibits the growth of lung adenocarcinoma cells by inducing G2/M-phase arrest, apoptosis, and mitochondria-dependent pathway cell death in vitro and in vivo. Chem.-Biol. Interact. 2024, 387, 110795. [Google Scholar] [CrossRef] [PubMed]
- Gharibzahedi, S.M.T.; Marti-Quijal, F.J.; Barba, F.J.; Altintas, Z. Current emerging trends in antitumor activities of polysaccharides extracted by microwave- and ultrasound-assisted methods. Int. J. Biol. Macromol. 2022, 202, 494–507. [Google Scholar] [CrossRef] [PubMed]
- Qian, L.; Liu, H.; Li, T.; Liu, Y.; Zhang, Z.; Zhang, Y. Purification, characterization and in vitro antioxidant activity of a polysaccharide AAP-3-1 from Auricularia auricula. Int. J. Biol. Macromol. 2020, 162, 1453–1464. [Google Scholar] [CrossRef]
- Liu, H.; Zhang, M.; Meng, F.; Wubuli, A.; Li, S.; Xiao, S.; Gu, L.; Li, J. HAuCl4-mediated green synthesis of highly stable Au NPs from natural active polysaccharides: Synthetic mechanism and antioxidant property. Int. J. Biol. Macromol. 2024, 265, 130824. [Google Scholar] [CrossRef]
- Liu, Y.; Li, Y.; Zhang, W.; Sun, M.; Zhang, Z. Hypoglycemic effect of inulin combined with Ganoderma lucidum polysaccharides in T2DM rats. J. Funct. Foods 2019, 55, 381–390. [Google Scholar] [CrossRef]
- Wang, W.; Liu, X.; Wang, L.; Song, G.; Jiang, W.; Mu, L.; Li, J. Ficus carica polysaccharide extraction via ultrasound-assisted technique: Structure characterization, antioxidant, hypoglycemic and immunomodulatory activities. Ultrason. Sonochem. 2023, 101, 106680. [Google Scholar] [CrossRef]
- Jian, W.; Tu, L.; Wu, L.; Xiong, H.; Pang, J.; Sun, Y.M. Physicochemical properties and cellular protection against oxidation of degraded Konjac glucomannan prepared by γ-irradiation. Food Chem. 2017, 231, 42–50. [Google Scholar] [CrossRef]
- Salehi, M.; Rashidinejad, A. Multifaceted roles of plant-derived bioactive polysaccharides: A review of their biological functions, delivery, bioavailability, and applications within the food and pharmaceutical sectors. Int. J. Biol. Macromol. 2025, 290, 138855. [Google Scholar] [CrossRef]
- Verdoliva, V.; Bedini, E.; de Luca, S. Sustainable Chemical Modification of Natural Polysaccharides: Mechanochemical, Solvent-Free Conjugation of Pectins and Hyaluronic Acid Promoted by Microwave Radiations. Biomacromolecules 2024, 25, 6217–6228. [Google Scholar] [CrossRef]
- Yin, Z.; Sun-Waterhouse, D.; Wang, J.; Ma, C.; Waterhouse, G.I.N.; Kang, W. Polysaccharides from edible fungi Pleurotus spp.: Advances and perspectives. J. Future Foods 2021, 1, 128–140. [Google Scholar] [CrossRef]
- Muhaxi, M.; Liu, F.; Ng, T.B. Structural characterization and in vitro hepatoprotective activity of a novel antioxidant polysaccharide from fruiting bodies of the mushroom Pleurotus ferulae. Int. J. Biol. Macromol. 2023, 243, 125124. [Google Scholar] [CrossRef] [PubMed]
- Peng, K.; Yue, L.; Song, X.X.; Zhang, Q.; Wang, Y.; Cui, X. Preparation, characterization and evaluation of microwave-assisted synthesized selenylation Codonopsis pilosula polysaccharides. Int. J. Biol. Macromol. 2024, 273, 133228. [Google Scholar] [CrossRef] [PubMed]
- Zhang, Y.; Lei, Y.; Qi, S.; Fan, M.; Zheng, S.; Huang, Q.; Lu, X. Ultrasonic-microwave-assisted extraction for enhancing antioxidant activity of Dictyophora indusiata polysaccharides: The difference mechanisms between single and combined assisted extraction. Ultrason. Sonochem. 2023, 95, 106356. [Google Scholar] [CrossRef]
- Yin, X.; You, Q.; Jiang, Z.; Zhou, X. Optimization for ultrasonic-microwave synergistic extraction of polysaccharides from Cornus officinalis and characterization of polysaccharides. Int. J. Biol. Macromol. 2016, 83, 226–232. [Google Scholar] [CrossRef]
- Zeng, C.; Ye, G.; Li, G.; Cao, H.; Wang, Z.; Ji, S. RID serve as a more appropriate measure than phenol sulfuric acid method for natural water-soluble polysaccharides quantification. Carbohydr. Polym. 2022, 278, 118928. [Google Scholar] [CrossRef]
- Xu, X.; Chen, A.; Ge, X.; Li, S.; Zhang, T.; Xu, H. Chain conformation and physicochemical properties of polysaccharide (glucuronoxylomannan) from Fruit Bodies of Tremella fuciformis. Carbohydr. Polym. 2020, 245, 116354. [Google Scholar] [CrossRef]
- Lee, H.G.; Nagahawatta, D.P.; Amarasiri, R.P.G.S.K.; Jeon, Y.J.; Kang, M.C. Physico-chemical and DPPH-hydroxyl radical scavenging characteristics of crude polysaccharides from Sargassum thunbergii. Algal Res. 2023, 73, 103152. [Google Scholar] [CrossRef]
- Wang, W.; Li, X.; Chen, K.; Yang, H.; Jialengbieke, B.; Hu, X. Extraction optimization, characterization and the antioxidant activities in vitro and in vivo of polysaccharide from Pleurotus ferulae. Int. J. Biol. Macromol. 2020, 160, 380–389. [Google Scholar] [CrossRef]
- Wang, H.; Cheng, N.; Wu, Q.; Fang, D.; Rahman, F.-U.; Hao, H.; Zhang, Y. Antioxidant activities of sea buckthorn polysaccharides and their potential application in cosmetic industry. J. Dermatol. Sci. Cosmet. Technol. 2024, 1, 100023. [Google Scholar] [CrossRef]
- Generalov, E.; Dyukina, A.; Shemyakov, A.; Mytsin, G.; Agapov, A.; Kritskaya, K.; Kosenkov, A.; Gaidin, S.; Maiorov, S.; Generalova, L.; et al. Polysaccharide from Helianthus tuberosus L. as a potential radioprotector. Biochem. Biophys. Res. Commun. 2024, 733, 150442. [Google Scholar] [CrossRef] [PubMed]
- Wang, X.; Ma, J.; Bai, X.; Yan, H.; Qin, C.; Ren, D. Antioxidant properties of astaxanthin produced by cofermentation Between Spirulina platensis and recombinant Saccharomyces cerevisiae against mouse macrophage RAW 264.7 damaged by H2O2. Food Bioprod. Process. 2019, 118, 318–325. [Google Scholar] [CrossRef]
- Wu, Y.T.; Huo, Y.F.; Xu, L.; Xu, Y.Y.; Wang, X.L.; Zhou, T. Purification, characterization and antioxidant activity of polysaccharides from Porphyra haitanensis. Int. J. Biol. Macromol. 2020, 165, 2116–2125. [Google Scholar] [CrossRef]
- Akhtar, M.J.; Ahamed, M.; Alhadlaq, H.A.; Alshamsan, A. Mechanism of ROS scavenging and antioxidant signalling by redox metallic and fullerene nanomaterials: Potential implications in ROS associated degenerative disorders. Biochim. Biophys. Acta Gen. Subj. 2017, 1861, 802–813. [Google Scholar] [CrossRef] [PubMed]
- Yang, C.; Li, J.; Luo, T.; Tu, J.; Zhong, T.; Zhang, Y.; Liang, X.; Zhang, L.; Zhang, Z.; Wang, J. Ultrasonic-microwave assisted extraction for oat bran polysaccharides: Characterization and in vivo anti-hyperlipidemia study. Ind. Crops Prod. 2024, 220, 119229. [Google Scholar] [CrossRef]
- Yuan, Y.; Xu, X.; Jing, C.; Zou, P.; Zhang, C.; Li, Y. Microwave assisted hydrothermal extraction of polysaccharides from Ulva prolifera: Functional properties and bioactivities. Carbohydr. Polym. 2018, 181, 902–910. [Google Scholar] [CrossRef]
- Wang, C.; Li, J.; Cao, Y.; Huang, J.; Lin, H.; Zhao, T.; Liu, L.; Shen, P.; McClements, D.J.; Chen, J.; et al. Extraction and characterization of pectic polysaccharides from Choerospondias axillaris peels: Comparison of hot water and ultrasound-assisted extraction methods. Food Chem. 2023, 401, 134156. [Google Scholar] [CrossRef]
- Das, D.; Miller, A.F. A single hydrogen bond that tunes flavin redox reactivity and activates it for modification. Chem. Sci. 2024, 15, 7610–7622. [Google Scholar] [CrossRef]
- Garcia, J.; Rodrigues, F.; Saavedra, M.J.; Nunes, F.M.; Marques, G. Bioactive polysaccharides from medicinal mushrooms: A review on their isolation, structural characteristics and antitumor activity. Food Biosci. 2022, 49, 101955. [Google Scholar] [CrossRef]
- Tang, Y.; Wei, Z.; He, X.; Ling, D.; Qin, M.; Yi, P.; Liu, G.; Li, L.; Li, C.; Sun, J. A comparison study on polysaccharides extracted from banana flower using different methods: Physicochemical characterization, and antioxidant and antihyperglycemic activities. Int. J. Biol. Macromol. 2024, 264, 130459. [Google Scholar] [CrossRef]
- Huang, R.; Yu, H. Extraction methods, chemical compositions, molecular structure, health functions, and potential applications of tea polysaccharides as a promising biomaterial: A review. Int. J. Biol. Macromol. 2024, 277, 134150. [Google Scholar] [CrossRef] [PubMed]
- Tang, W.; Shen, M.; Xie, J.; Liu, D.; Du, M.; Lin, L.; Gao, H.; Hamaker, B.R.; Xie, M. Physicochemical characterization, antioxidant activity of polysaccharides from Mesona chinensis Benth and their protective effect on injured NCTC-1469 cells induced by H2O2. Carbohydr. Polym. 2017, 175, 538–546. [Google Scholar] [CrossRef] [PubMed]
- Zhu, Z.-Y.; Dong, F.; Liu, X.; Lv, Q.; Yang, Y.; Liu, F.; Chen, L.; Wang, T.; Wang, Z.; Zhang, Y. Effects of extraction methods on the yield, chemical structure and anti-tumor activity of polysaccharides from Cordyceps gunnii mycelia. Carbohydr. Polym. 2016, 140, 461–471. [Google Scholar] [CrossRef] [PubMed]
- Guo, D.; Yin, X.; Wu, D.; Chen, J.; Ye, X. Natural polysaccharides from Glycyrrhiza uralensis residues with typical glucan structure showing inhibition on α-glucosidase activities. Int. J. Biol. Macromol. 2023, 224, 776–785. [Google Scholar] [CrossRef]
- Xiao, X.; Liu, J.; Hu, J.; Zhu, X.; Yang, H.; Wang, C.; Zhang, Y. Protective effects of protopine on hydrogen peroxide-induced oxidative injury of PC12 cells via Ca2+ antagonism and antioxidant mechanisms. Eur. J. Pharmacol. 2008, 591, 21–27. [Google Scholar] [CrossRef]
- Liu, Y.; Meng, Y.; Ji, H.; Guo, J.; Shi, M.; Lai, F.; Ji, X. Structural characteristics and antioxidant activity of a low-molecular-weight jujube polysaccharide by ultrasound assisted metal-free Fenton reaction. Food Chem. X 2024, 24, 101908. [Google Scholar] [CrossRef]
- Aluta, U.P.; Aderolu, A.Z.; Ishola, I.O.; Alyassin, M.; Morris, G.A.; Olajide, O.A. Polysaccharides from tropical green seaweed Chaetomorpha antennina induces non-specific immune responses and improves antioxidative activities in common carp (Cyprinus carpio) leukocyte culture cell line. Algal Res. 2022, 67, 102872. [Google Scholar] [CrossRef]
- Wan, C.; Jiang, H.; Tang, M.T.; Zhou, S.; Zhou, T. Purification, physico-chemical properties and antioxidant activity of polysaccharides from Sargassum fusiforme by hydrogen peroxide/ascorbic acid-assisted extraction. Int. J. Biol. Macromol. 2022, 223, 490–499. [Google Scholar] [CrossRef]
- Chen, S.; Wang, M.; Veeraperumal, S.; Teng, B.; Li, R.; Qian, Z.; Chen, J.; Zhong, S.; Cheong, K.-L. Antioxidative and Protective Effect of Morchella esculenta against Dextran Sulfate Sodium-Induced Alterations in Liver. Foods 2023, 12, 1115. [Google Scholar] [CrossRef]
- Xu, J.; Zhang, Y.; Yao, X.; Wang, S.; Luo, G.; Lv, K.; Zhang, Y.; Li, G. Broad-spectrum ROS autonomous scavenging polysaccharide-based vehicle to improve the bioactivity of blueberry anthocyanidins through intestinal synergistic mucoadhesion. Food Hydrocoll. 2024, 152, 109899. [Google Scholar] [CrossRef]
- Menezes, L.B.; Segat, B.B.; Tolentino, H.; Pires, D.C.; Mattos, L.M.D.M.; Hottum, H.M.; Pereira, M.D.; Latini, A.; Horn, A., Jr.; Fernandes, C. ROS scavenging of SOD/CAT mimics probed by EPR and reduction of lipid peroxidation in S. cerevisiae and mouse liver, under severe hydroxyl radical stress condition. J. Inorg. Biochem. 2023, 239, 112062. [Google Scholar] [CrossRef] [PubMed]
- Zhang, M.; Liu, J.; Yu, Y.; Ren, W.; Yuan, R.; Liu, X.; Shang, X.; Du, Z.; Xu, M.-L.; Zhang, T. Alleviates effects of γ-cyclodextrin/genistein inclusion complex on oxidative stress injury induced by organic hydrogen peroxide in PC12 cells via Nrf2/GPx4 signaling pathway. Food Biosci. 2025, 63, 105631. [Google Scholar] [CrossRef]
- Zhang, Y.; Yu, Y.; Wang, Q.; Shi, W.; Hu, H.; Hou, D.; Li, Z. Lipid peroxide-regulated nanoparticles prevent the progression of nonalcoholic steatohepatitis by reducing lipid deposition and eliminating oxidative-stress. J. Drug Deliv. Sci. Technol. 2024, 98, 105816. [Google Scholar] [CrossRef]




| Content (%) | Ultrasonic-Assisted Polysaccharides | Microwave/Ultrasonic-Assisted Polysaccharides | ||||||
|---|---|---|---|---|---|---|---|---|
| 0 mol/L NaCl | 0.1 mol/L NaCl | 0.2 mol/L NaCl | 0.5 mol/L NaCl | 0 mol/L NaCl | 0.1 mol/L NaCl | 0.2 mol/L NaCl | 0.5 mol/L NaCl | |
| Yield | 3.80 ± 1.06 a | 52.37 ± 0.95 bc | 33.98 ± 4.45 ab | 9.85 ± 4.86 b | 5.06 ± 3.47 a | 21.53 ± 3.51 ab | 54.47 ± 1.74 c | 18.94 ± 5.68 ab |
| Polysaccharide | 51.56 ± 2.60 bc | 81.83 ± 1.95 c | 80.48 ± 1.14 c | 47.20 ± 0.47 bc | 67.69 ± 3.99 bc | 77.45 ± 1.35 c | 74.99 ± 0.88 c | 61.56 ± 5.06 b |
| Protein | 1.70 ± 3.25 a | 17.12 ± 15.65 ab | 4.76 ± 5.83 a | 8.29 ± 9.86 b | 6.53 ± 7.15 a | 5.94 ± 6.78 a | 4.70 ± 5.09 a | 5.23 ± 5.76 a |
| Polysaccharide | Retention Time (min) | Molar Ratio | ||
|---|---|---|---|---|
| Mannose | Glucose | Galactose | ||
| U-PFPS | 21.544 | 22.086 | 22.717 | 3.5:91.1:5.4 |
| MU-PFPS | 21.556 | 21.944 | 22.612 | 27.8:39.4:32.8 |
| Polysaccharide | Peak No | Retention Time (min) | Mw (kDa) |
|---|---|---|---|
| U-PFPS | 1 | 9.416 | 1566.68 |
| MU-PFPS | 1 | 10.732 | 89.26 |
| 2 | 11.973 | 14.76 |
| Polysaccharide | Peak No | Retention Time (min) | Mw (kDa) |
|---|---|---|---|
| MU-PFPS | 1 | 10.989 | 89.9 |
| Polysaccharide | Z Range | Ra | Standard Deviation | Skewness | Kurtosis |
|---|---|---|---|---|---|
| U-PFPS | 10.80 nm | 0.239 nm | 0.612 nm | 7.17 | 80.0 |
| MU-PFPS | 5.30 nm | 0.200 nm | 0.284 nm | 2.36 | 17.6 |
Disclaimer/Publisher’s Note: The statements, opinions and data contained in all publications are solely those of the individual author(s) and contributor(s) and not of MDPI and/or the editor(s). MDPI and/or the editor(s) disclaim responsibility for any injury to people or property resulting from any ideas, methods, instructions or products referred to in the content. |
© 2025 by the authors. Licensee MDPI, Basel, Switzerland. This article is an open access article distributed under the terms and conditions of the Creative Commons Attribution (CC BY) license (https://creativecommons.org/licenses/by/4.0/).
Share and Cite
Zhou, H.; Fan, Z.; Li, Y.; Liu, X.; Wang, B.; Xing, J.; He, J.; Zheng, R.; Li, J. Structure–Antioxidant Activity Relationship of Polysaccharides Isolated by Microwave/Ultrasonic-Assisted Extraction from Pleurotus ferulae. Antioxidants 2025, 14, 91. https://doi.org/10.3390/antiox14010091
Zhou H, Fan Z, Li Y, Liu X, Wang B, Xing J, He J, Zheng R, Li J. Structure–Antioxidant Activity Relationship of Polysaccharides Isolated by Microwave/Ultrasonic-Assisted Extraction from Pleurotus ferulae. Antioxidants. 2025; 14(1):91. https://doi.org/10.3390/antiox14010091
Chicago/Turabian StyleZhou, Hongjin, Zhongxiong Fan, Yuan Li, Xuelian Liu, Bo Wang, Jianguo Xing, Jiang He, Ruifang Zheng, and Jinyao Li. 2025. "Structure–Antioxidant Activity Relationship of Polysaccharides Isolated by Microwave/Ultrasonic-Assisted Extraction from Pleurotus ferulae" Antioxidants 14, no. 1: 91. https://doi.org/10.3390/antiox14010091
APA StyleZhou, H., Fan, Z., Li, Y., Liu, X., Wang, B., Xing, J., He, J., Zheng, R., & Li, J. (2025). Structure–Antioxidant Activity Relationship of Polysaccharides Isolated by Microwave/Ultrasonic-Assisted Extraction from Pleurotus ferulae. Antioxidants, 14(1), 91. https://doi.org/10.3390/antiox14010091

