Peroxiredoxin 5 Acts as a Negative Regulator of the Sodium-Chloride Cotransporter Involved in Alleviating Angiotensin II-Induced Hypertension
Abstract
1. Introduction
2. Materials and Methods
2.1. Animals
2.2. Reagents and Antibodies
2.3. Ang-II-Infused Hypertension Model
2.4. Cell Culture and Ang II Treatment
2.5. Immunohistochemistry and Immunofluorescence
2.6. Reactive Oxygen Species (ROS) Detection
2.7. Quantification of mRNA
2.8. Western Blotting Analysis
2.9. Statistics
3. Results
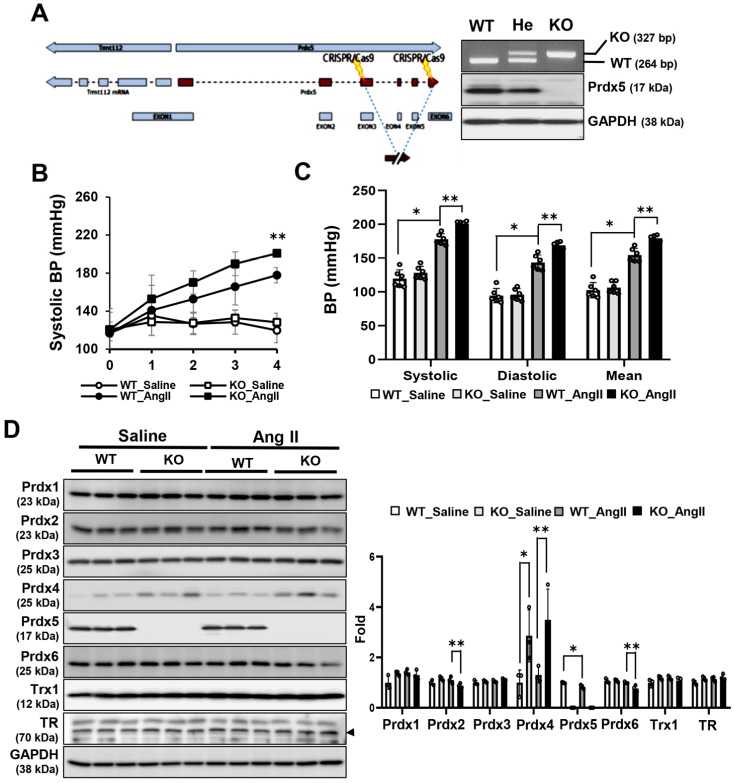
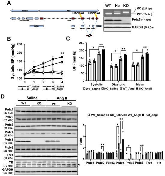
3.1. Prdx5 KO Mice Were More Susceptible to Ang-II-Induced Hypertension
3.2. Deletion of Prdx5 in the Kidney Exacerbates Ang-II-Induced Renal Injury
3.3. Ang-II-Derived ROS/RNS Generation Is Increased in the Kidneys of Prdx5 KO Mice
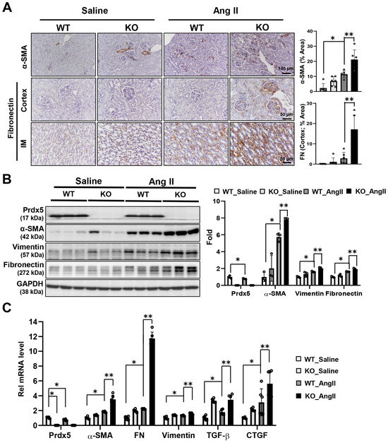
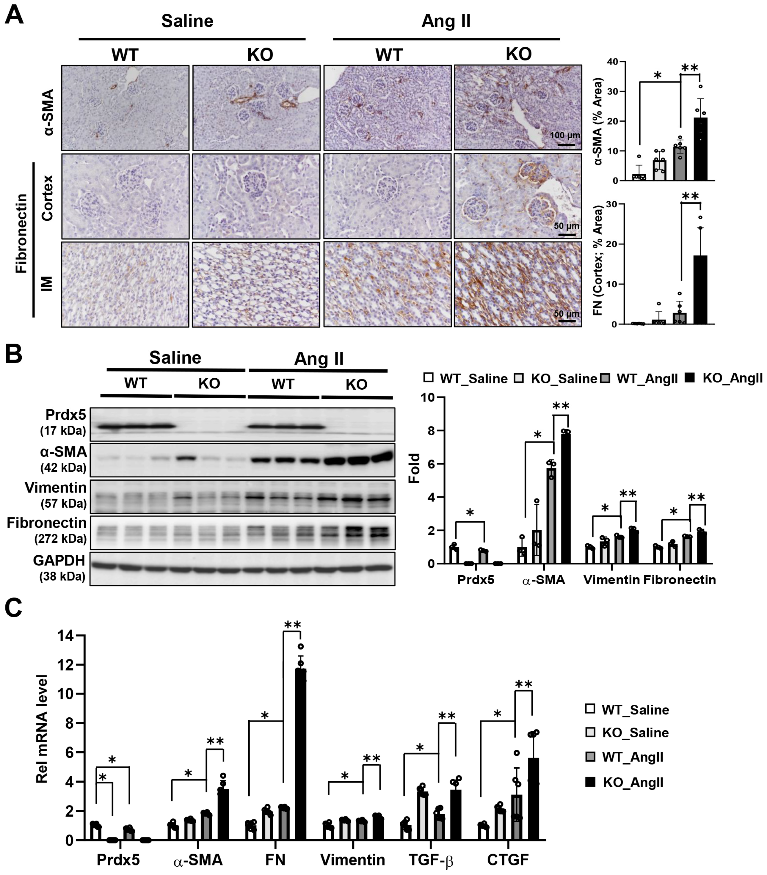
3.4. Prdx5 Negatively Regulates Ang-II-Induced Renal Fibrosis
3.5. Deletion of Prdx5 Affects Ang-II-Induced Hyperactivity of the WNK4-SPAK/OSR1-NCC Signaling Axis
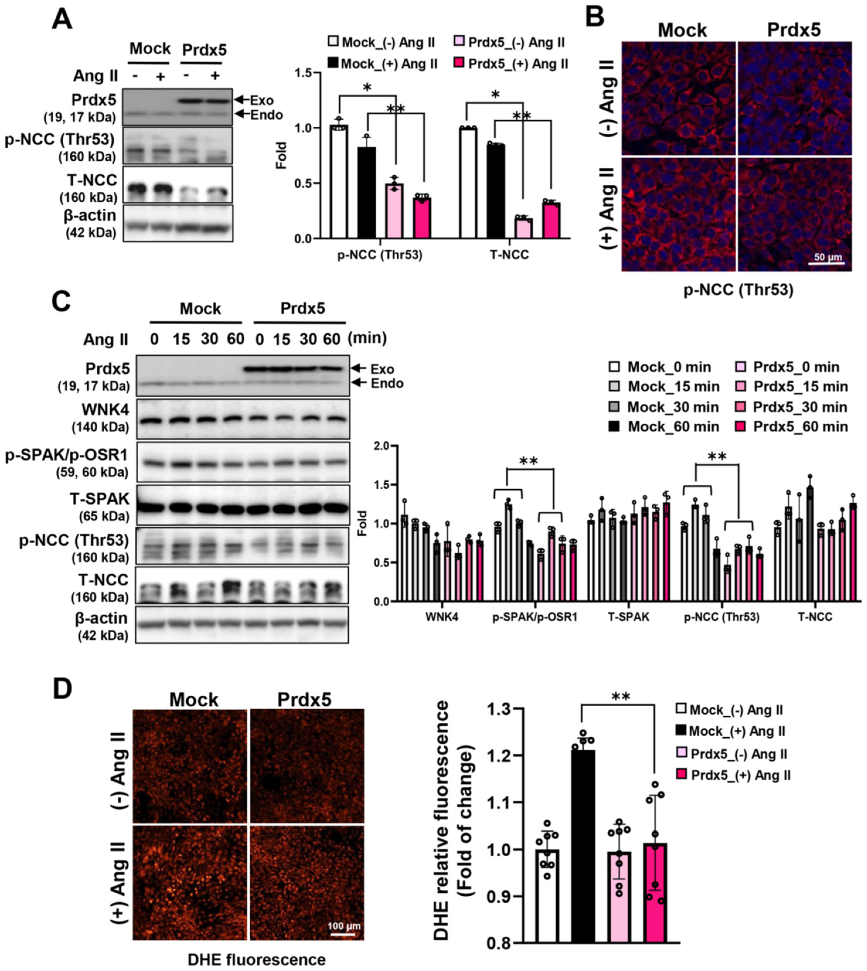
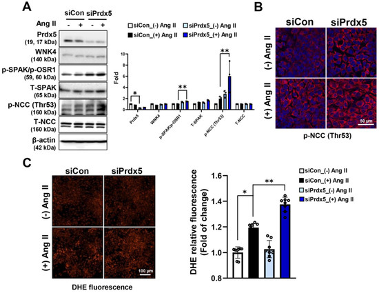
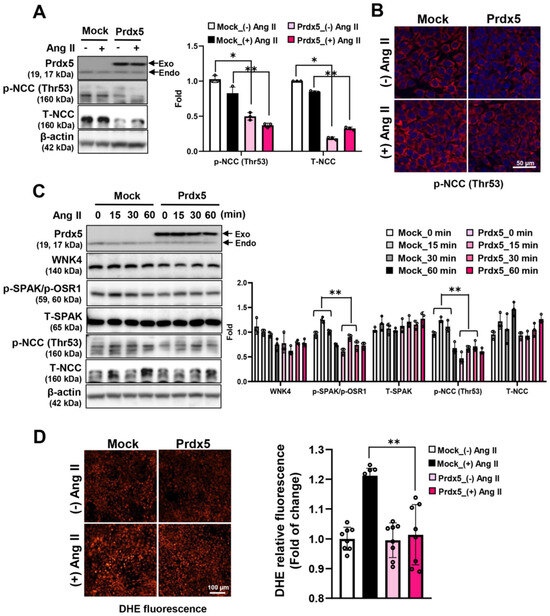
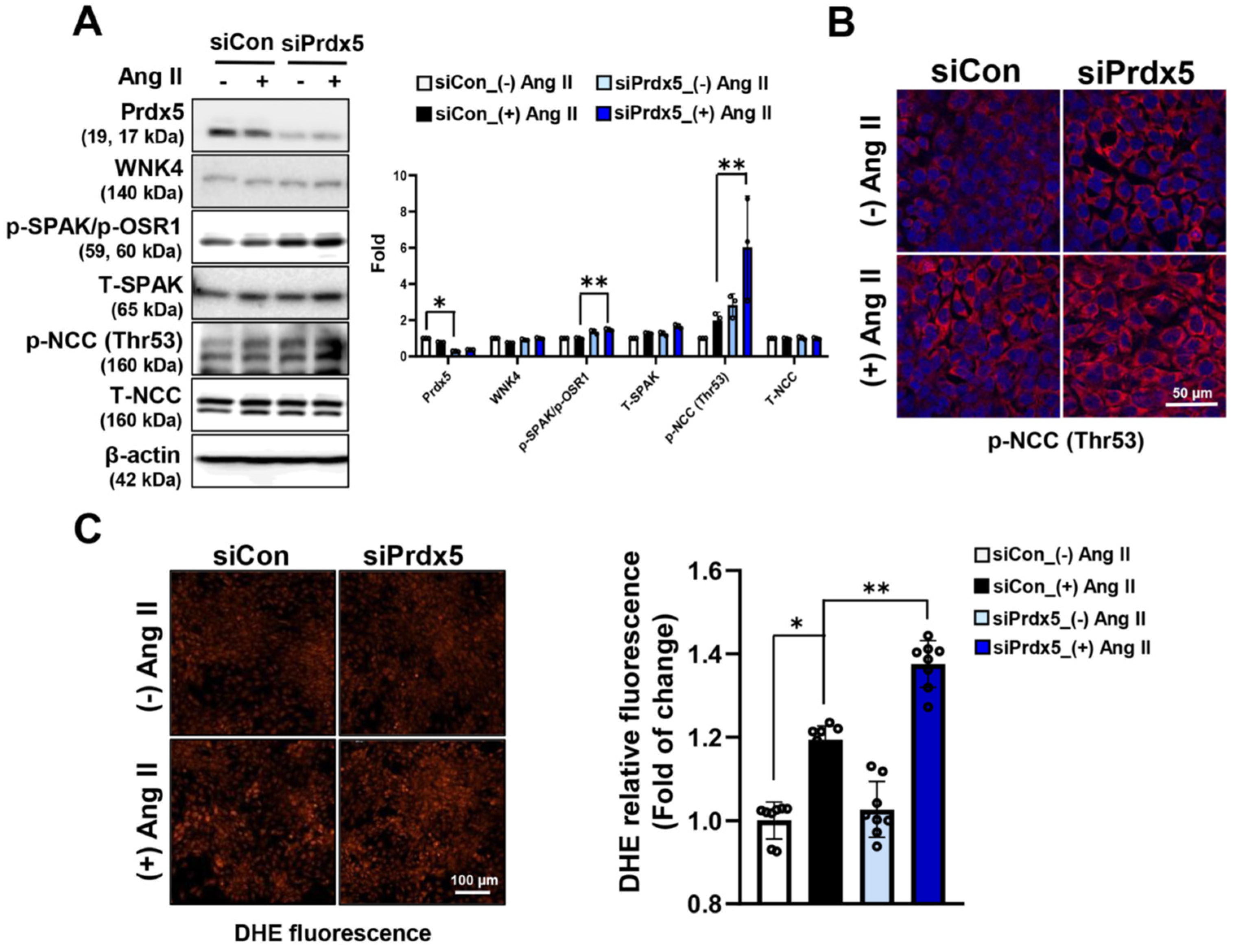
3.6. Prdx5 Negatively Regulates NCC Activity in a WNK4-SPAK/OSR1-NCC Signaling-Axis-Dependent Manner
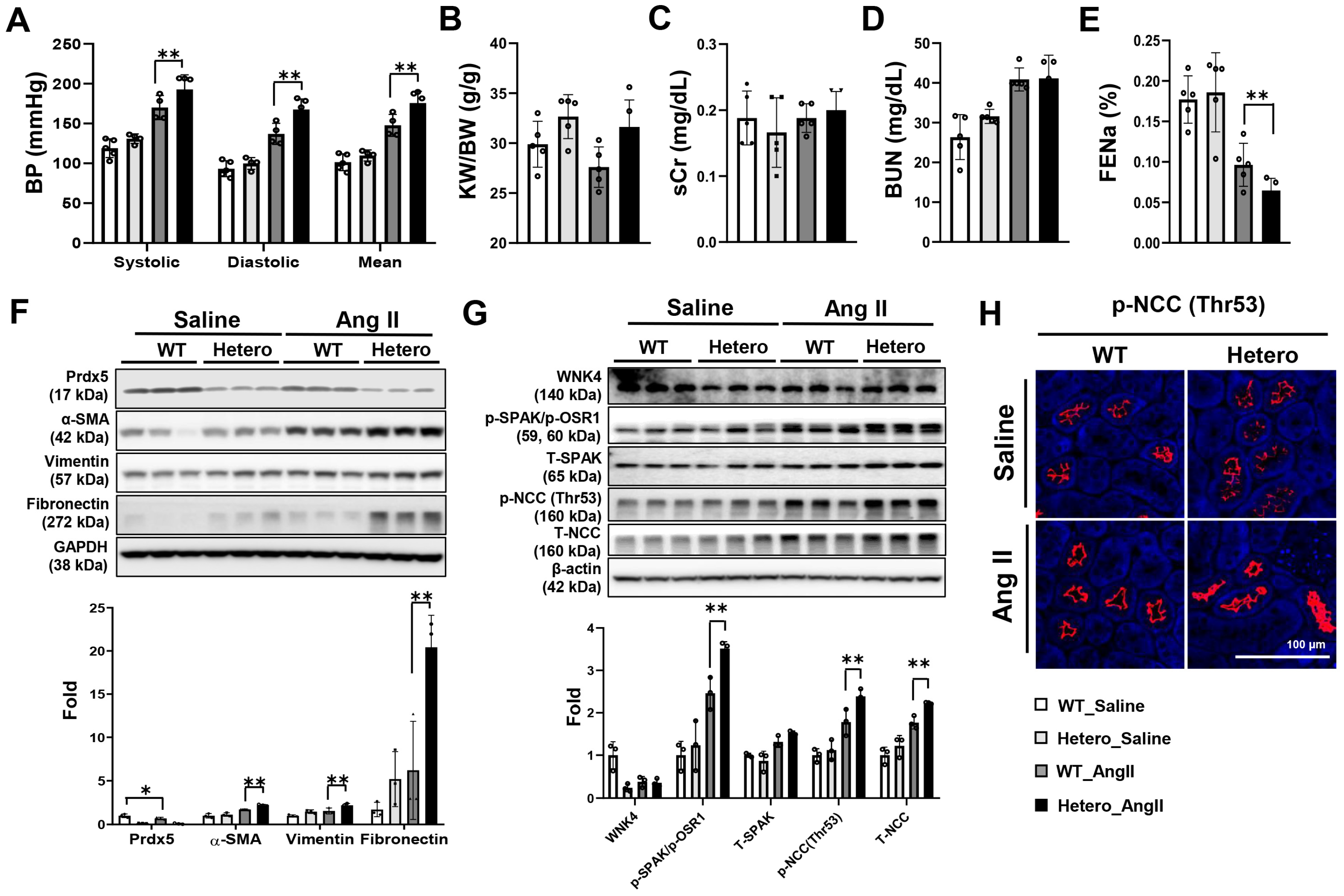
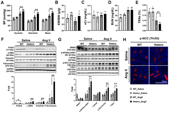
3.7. Prdx5 Hetero Mice Were Also More Susceptible to Ang-II-Induced Hypertension, the Mechanism of Which Also Involved Activation of NCC
4. Discussion
5. Conclusions
Supplementary Materials
Author Contributions
Funding
Institutional Review Board Statement
Informed Consent Statement
Data Availability Statement
Acknowledgments
Conflicts of Interest
Abbreviations
| Ang II | Angiotensin II |
| BUN | Blood urea nitrogen |
| CKD | Chronic kidney disease |
| CPH | 1-Hydroxy-3-methoxycarbonyl-2,2,5,5-tetramethylpyrrolidine. HCl |
| DCT | Distal convoluted tubule |
| DHE | Dihydroethidium |
| DMPO | 5,5-Dimethyl-1-pyrroline-N-oxide |
| ECF | Extracellular fluid |
| EPR | Electron paramagnetic resonance |
| FENa | Fractional excretion of sodium |
| HHE | 4-hydroxy-2 hexenal |
| I/R | Ischemia/reperfusion |
| KO | Knock-out |
| NCC | Sodium-chloride cotransporter |
| OSR1 | Oxidative-stress-responsive kinase 1 |
| PAS | Periodic acid–Schiff |
| Prdx5 | Peroxiredoxin 5 |
| RAS | Renin–angiotensin system |
| RNS | Reactive nitrogen species |
| ROS | Reactive oxygen species |
| sCr | Serum creatinine |
| sNGAL | Serum neutrophil gelatinase-associated lipocalin |
| SNS | Sympathetic nervous system |
| SPAK | STE20/SPS1-related proline/alanine-rich kinase |
| TGF-β | Transforming growth factor-β |
| WNK4 | With No lysine (K) protein kinase 4 |
| WT | Wild-type |
| α-SMA | alpha-smooth muscle actin |
References
- Botdorf, J.; Chaudhary, K.; Whaley-Connell, A. Hypertension in Cardiovascular and Kidney Disease. Cardiorenal Med. 2011, 1, 183–192. [Google Scholar] [CrossRef] [PubMed]
- Sinha, A.D.; Agarwal, R. Clinical Pharmacology of Antihypertensive Therapy for the Treatment of Hypertension in CKD. Clin. J. Am. Soc. Nephrol. 2019, 14, 757–764. [Google Scholar] [CrossRef]
- Muntner, P.; Anderson, A.; Charleston, J.; Chen, Z.; Ford, V.; Makos, G.; O’Connor, A.; Perumal, K.; Rahman, M.; Steigerwalt, S.; et al. Hypertension awareness, treatment, and control in adults with CKD: Results from the Chronic Renal Insufficiency Cohort (CRIC) Study. Am. J. Kidney Dis. 2010, 55, 441–451. [Google Scholar] [CrossRef] [PubMed]
- Vidal-Petiot, E.; Metzger, M.; Faucon, A.L.; Boffa, J.J.; Haymann, J.P.; Thervet, E.; Houillier, P.; Geri, G.; Stengel, B.; Vrtovsnik, F.; et al. Extracellular Fluid Volume Is an Independent Determinant of Uncontrolled and Resistant Hypertension in Chronic Kidney Disease: A NephroTest Cohort Study. J. Am. Heart Assoc. 2018, 7, e010278. [Google Scholar] [CrossRef]
- Trepiccione, F.; Zacchia, M.; Capasso, G. The role of the kidney in salt-sensitive hypertension. Clin. Exp. Nephrol. 2012, 16, 68–72. [Google Scholar] [CrossRef]
- Hall, J.E. Renal Dysfunction, Rather Than Nonrenal Vascular Dysfunction, Mediates Salt-Induced Hypertension. Circulation 2016, 133, 894–906. [Google Scholar] [CrossRef] [PubMed]
- Fujita, T. Mechanism of salt-sensitive hypertension: Focus on adrenal and sympathetic nervous systems. J. Am. Soc. Nephrol. 2014, 25, 1148–1155. [Google Scholar] [CrossRef]
- Coffman, T.M. Under pressure: The search for the essential mechanisms of hypertension. Nat. Med. 2011, 17, 1402–1409. [Google Scholar] [CrossRef] [PubMed]
- Peti-Peterdi, J. Newly stemming functions of macula densa-derived prostanoids. Hypertension 2015, 65, 987–988. [Google Scholar] [CrossRef]
- Acuna, R.; Martinez-de-la-Maza, L.; Ponce-Coria, J.; Vazquez, N.; Ortal-Vite, P.; Pacheco-Alvarez, D.; Bobadilla, N.A.; Gamba, G. Rare mutations in SLC12A1 and SLC12A3 protect against hypertension by reducing the activity of renal salt cotransporters. J. Hypertens. 2011, 29, 475–483. [Google Scholar] [CrossRef]
- Sabath, E.; Meade, P.; Berkman, J.; de los Heros, P.; Moreno, E.; Bobadilla, N.A.; Vazquez, N.; Ellison, D.H.; Gamba, G. Pathophysiology of functional mutations of the thiazide-sensitive Na-Cl cotransporter in Gitelman disease. Am. J. Physiol. Ren. Physiol. 2004, 287, F195–F203. [Google Scholar] [CrossRef]
- Hadchouel, J.; Delaloy, C.; Faure, S.; Achard, J.M.; Jeunemaitre, X. Familial hyperkalemic hypertension. J. Am. Soc. Nephrol. 2006, 17, 208–217. [Google Scholar] [CrossRef] [PubMed]
- Wilson, F.H.; Disse-Nicodeme, S.; Choate, K.A.; Ishikawa, K.; Nelson-Williams, C.; Desitter, I.; Gunel, M.; Milford, D.V.; Lipkin, G.W.; Achard, J.M.; et al. Human hypertension caused by mutations in WNK kinases. Science 2001, 293, 1107–1112. [Google Scholar] [CrossRef] [PubMed]
- Boyden, L.M.; Choi, M.; Choate, K.A.; Nelson-Williams, C.J.; Farhi, A.; Toka, H.R.; Tikhonova, I.R.; Bjornson, R.; Mane, S.M.; Colussi, G.; et al. Mutations in kelch-like 3 and cullin 3 cause hypertension and electrolyte abnormalities. Nature 2012, 482, 98–102. [Google Scholar] [CrossRef] [PubMed]
- Pacheco-Alvarez, D.; Cristobal, P.S.; Meade, P.; Moreno, E.; Vazquez, N.; Munoz, E.; Diaz, A.; Juarez, M.E.; Gimenez, I.; Gamba, G. The Na+:Cl− cotransporter is activated and phosphorylated at the amino-terminal domain upon intracellular chloride depletion. J. Biol. Chem. 2006, 281, 28755–28763. [Google Scholar] [CrossRef]
- Richardson, C.; Rafiqi, F.H.; Karlsson, H.K.; Moleleki, N.; Vandewalle, A.; Campbell, D.G.; Morrice, N.A.; Alessi, D.R. Activation of the thiazide-sensitive Na+-Cl− cotransporter by the WNK-regulated kinases SPAK and OSR1. J. Cell Sci. 2008, 121, 675–684. [Google Scholar] [CrossRef] [PubMed]
- Castaneda-Bueno, M.; Cervantes-Perez, L.G.; Vazquez, N.; Uribe, N.; Kantesaria, S.; Morla, L.; Bobadilla, N.A.; Doucet, A.; Alessi, D.R.; Gamba, G. Activation of the renal Na+:Cl− cotransporter by angiotensin II is a WNK4-dependent process. Proc. Natl. Acad. Sci. USA 2012, 109, 7929–7934. [Google Scholar] [CrossRef]
- Castaneda-Bueno, M.; Ellison, D.H.; Gamba, G. Molecular mechanisms for the modulation of blood pressure and potassium homeostasis by the distal convoluted tubule. EMBO Mol. Med. 2022, 14, e14273. [Google Scholar] [CrossRef]
- Meor Azlan, N.F.; Koeners, M.P.; Zhang, J. Regulatory control of the Na-Cl co-transporter NCC and its therapeutic potential for hypertension. Acta Pharm. Sin. B 2021, 11, 1117–1128. [Google Scholar] [CrossRef]
- Knoops, B.; Goemaere, J.; Van der Eecken, V.; Declercq, J.P. Peroxiredoxin 5: Structure, mechanism, and function of the mammalian atypical 2-Cys peroxiredoxin. Antioxid. Redox Signal. 2011, 15, 817–829. [Google Scholar] [CrossRef]
- Park, J.; Lee, E.G.; Yi, H.J.; Kim, N.H.; Rhee, S.G.; Woo, H.A. Ablation of Peroxiredoxin V Exacerbates Ischemia/Reperfusion-Induced Kidney Injury in Mice. Antioxidants 2020, 9, 769. [Google Scholar] [CrossRef] [PubMed]
- Choi, H.-I.; Ma, S.K.; Bae, E.H.; Lee, J.; Kim, S.W. Peroxiredoxin 5 Protects TGF-beta Induced Fibrosis by Inhibiting Stat3 Activation in Rat Kidney Interstitial Fibroblast Cells. PLoS ONE 2016, 11, e0149266. [Google Scholar] [CrossRef]
- Choi, H.-I.; Kim, D.-H.; Park, J.S.; Kim, I.J.; Kim, C.S.; Bae, E.H.; Ma, S.K.; Lee, T.-H.; Kim, S.W. Peroxiredoxin V (PrdxV) negatively regulates EGFR/Stat3-mediated fibrogenesis via a Cys48-dependent interaction between PrdxV and Stat3. Sci. Rep. 2019, 9, 8751. [Google Scholar] [CrossRef]
- Lu, H.; Howatt, D.A.; Balakrishnan, A.; Moorleghen, J.J.; Rateri, D.L.; Cassis, L.A.; Daugherty, A. Subcutaneous Angiotensin II Infusion using Osmotic Pumps Induces Aortic Aneurysms in Mice. J. Vis. Exp. 2015, 103, 53191. [Google Scholar] [CrossRef]
- Daugherty, A.; Rateri, D.; Hong, L.; Balakrishnan, A. Measuring blood pressure in mice using volume pressure recording, a tail-cuff method. J. Vis. Exp. 2009, 27. [Google Scholar] [CrossRef]
- Sachse, A.; Wolf, G. Angiotensin II-induced reactive oxygen species and the kidney. J. Am. Soc. Nephrol. 2007, 18, 2439–2446. [Google Scholar] [CrossRef] [PubMed]
- Amatya, B.; Yang, S.; Yu, P.; Vaz de Castro, P.A.S.; Armando, I.; Zeng, C.; Felder, R.A.; Asico, L.D.; Jose, P.A.; Lee, H. Peroxiredoxin-4 and Dopamine D5 Receptor Interact to Reduce Oxidative Stress and Inflammation in the Kidney. Antioxid. Redox Signal. 2023, 38, 1150–1166. [Google Scholar] [CrossRef]
- Agborbesong, E.; Zhou, J.X.; Li, L.X.; Calvet, J.P.; Li, X. Antioxidant enzyme peroxiredoxin 5 regulates cyst growth and ciliogenesis via modulating Plk1 stability. FASEB J. 2022, 36, e22089. [Google Scholar] [CrossRef] [PubMed]
- Crowley, S.D.; Gurley, S.B.; Herrera, M.J.; Ruiz, P.; Griffiths, R.; Kumar, A.P.; Kim, H.S.; Smithies, O.; Le, T.H.; Coffman, T.M. Angiotensin II causes hypertension and cardiac hypertrophy through its receptors in the kidney. Proc. Natl. Acad. Sci. USA 2006, 103, 17985–17990. [Google Scholar] [CrossRef]
- Navar, L.G.; Kobori, H.; Prieto, M.C.; Gonzalez-Villalobos, R.A. Intratubular renin-angiotensin system in hypertension. Hypertension 2011, 57, 355–362. [Google Scholar] [CrossRef]
- Cornelius, R.J.; Sharma, A.; Su, X.T.; Guo, J.J.; McMahon, J.A.; Ellison, D.H.; McMahon, A.P.; McCormick, J.A. A novel distal convoluted tubule-specific Cre-recombinase driven by the NaCl cotransporter gene. Am. J. Physiol. Ren. Physiol. 2020, 319, F423–F435. [Google Scholar] [CrossRef]
- Ernst, M.E.; Fravel, M.A. Thiazide and the Thiazide-Like Diuretics: Review of Hydrochlorothiazide, Chlorthalidone, and Indapamide. Am. J. Hypertens. 2022, 35, 573–586. [Google Scholar] [CrossRef]
- Pourafshar, N.; Alshahrani, S.; Karimi, A.; Soleimani, M. Thiazide Therapy in Chronic Kidney Disease: Renal and Extra Renal Targets. Curr. Drug. Metab. 2018, 19, 1012–1020. [Google Scholar] [CrossRef] [PubMed]
- Knighton, D.R.; Zheng, J.H.; Ten Eyck, L.F.; Ashford, V.A.; Xuong, N.H.; Taylor, S.S.; Sowadski, J.M. Crystal structure of the catalytic subunit of cyclic adenosine monophosphate-dependent protein kinase. Science 1991, 253, 407–414. [Google Scholar] [CrossRef] [PubMed]
- Elkins, J.M.; Fedele, V.; Szklarz, M.; Abdul Azeez, K.R.; Salah, E.; Mikolajczyk, J.; Romanov, S.; Sepetov, N.; Huang, X.P.; Roth, B.L.; et al. Comprehensive characterization of the Published Kinase Inhibitor Set. Nat. Biotechnol. 2016, 34, 95–103. [Google Scholar] [CrossRef] [PubMed]
- Kikuchi, E.; Mori, T.; Zeniya, M.; Isobe, K.; Ishigami-Yuasa, M.; Fujii, S.; Kagechika, H.; Ishihara, T.; Mizushima, T.; Sasaki, S.; et al. Discovery of Novel SPAK Inhibitors That Block WNK Kinase Signaling to Cation Chloride Transporters. J. Am. Soc. Nephrol. 2015, 26, 1525–1536. [Google Scholar] [CrossRef]
- AlAmri, M.A.; Kadri, H.; Alderwick, L.J.; Jeeves, M.; Mehellou, Y. The Photosensitising Clinical Agent Verteporfin Is an Inhibitor of SPAK and OSR1 Kinases. Chembiochem 2018, 19, 2072–2080. [Google Scholar] [CrossRef] [PubMed]
- Kadri, H.; Alamri, M.A.; Navratilova, I.H.; Alderwick, L.J.; Simpkins, N.S.; Mehellou, Y. Towards the Development of Small-Molecule MO25 Binders as Potential Indirect SPAK/OSR1 Kinase Inhibitors. Chembiochem 2017, 18, 460–465. [Google Scholar] [CrossRef]
- Mori, T.; Kikuchi, E.; Watanabe, Y.; Fujii, S.; Ishigami-Yuasa, M.; Kagechika, H.; Sohara, E.; Rai, T.; Sasaki, S.; Uchida, S. Chemical library screening for WNK signalling inhibitors using fluorescence correlation spectroscopy. Biochem. J. 2013, 455, 339–345. [Google Scholar] [CrossRef] [PubMed]
- Zhang, J.; Bhuiyan, M.I.H.; Zhang, T.; Karimy, J.K.; Wu, Z.; Fiesler, V.M.; Zhang, J.; Huang, H.; Hasan, M.N.; Skrzypiec, A.E.; et al. Modulation of brain cation-Cl(−) cotransport via the SPAK kinase inhibitor ZT-1a. Nat. Commun. 2020, 11, 78. [Google Scholar] [CrossRef] [PubMed]
- Louis-Dit-Picard, H.; Barc, J.; Trujillano, D.; Miserey-Lenkei, S.; Bouatia-Naji, N.; Pylypenko, O.; Beaurain, G.; Bonnefond, A.; Sand, O.; Simian, C.; et al. KLHL3 mutations cause familial hyperkalemic hypertension by impairing ion transport in the distal nephron. Nat. Genet. 2012, 44, 456–460, S1–S3. [Google Scholar] [CrossRef]
- Sasaki, E.; Susa, K.; Mori, T.; Isobe, K.; Araki, Y.; Inoue, Y.; Yoshizaki, Y.; Ando, F.; Mori, Y.; Mandai, S.; et al. KLHL3 Knockout Mice Reveal the Physiological Role of KLHL3 and the Pathophysiology of Pseudohypoaldosteronism Type II Caused by Mutant KLHL3. Mol. Cell Biol. 2017, 37, e00508-16. [Google Scholar] [CrossRef]
- Glaudemans, B.; Yntema, H.G.; San-Cristobal, P.; Schoots, J.; Pfundt, R.; Kamsteeg, E.J.; Bindels, R.J.; Knoers, N.V.; Hoenderop, J.G.; Hoefsloot, L.H. Novel NCC mutants and functional analysis in a new cohort of patients with Gitelman syndrome. Eur. J. Hum. Genet. 2012, 20, 263–270. [Google Scholar] [CrossRef]
- Hoover, R.S.; Poch, E.; Monroy, A.; Vazquez, N.; Nishio, T.; Gamba, G.; Hebert, S.C. N-Glycosylation at two sites critically alters thiazide binding and activity of the rat thiazide-sensitive Na(+):Cl(−) cotransporter. J. Am. Soc. Nephrol. 2003, 14, 271–282. [Google Scholar] [CrossRef]









Disclaimer/Publisher’s Note: The statements, opinions and data contained in all publications are solely those of the individual author(s) and contributor(s) and not of MDPI and/or the editor(s). MDPI and/or the editor(s) disclaim responsibility for any injury to people or property resulting from any ideas, methods, instructions or products referred to in the content. |
© 2025 by the authors. Licensee MDPI, Basel, Switzerland. This article is an open access article distributed under the terms and conditions of the Creative Commons Attribution (CC BY) license (https://creativecommons.org/licenses/by/4.0/).
Share and Cite
Choi, H.-I.; Jung, I.A.; Kim, S.W. Peroxiredoxin 5 Acts as a Negative Regulator of the Sodium-Chloride Cotransporter Involved in Alleviating Angiotensin II-Induced Hypertension. Antioxidants 2025, 14, 100. https://doi.org/10.3390/antiox14010100
Choi H-I, Jung IA, Kim SW. Peroxiredoxin 5 Acts as a Negative Regulator of the Sodium-Chloride Cotransporter Involved in Alleviating Angiotensin II-Induced Hypertension. Antioxidants. 2025; 14(1):100. https://doi.org/10.3390/antiox14010100
Chicago/Turabian StyleChoi, Hoon-In, In Ae Jung, and Soo Wan Kim. 2025. "Peroxiredoxin 5 Acts as a Negative Regulator of the Sodium-Chloride Cotransporter Involved in Alleviating Angiotensin II-Induced Hypertension" Antioxidants 14, no. 1: 100. https://doi.org/10.3390/antiox14010100
APA StyleChoi, H.-I., Jung, I. A., & Kim, S. W. (2025). Peroxiredoxin 5 Acts as a Negative Regulator of the Sodium-Chloride Cotransporter Involved in Alleviating Angiotensin II-Induced Hypertension. Antioxidants, 14(1), 100. https://doi.org/10.3390/antiox14010100

