Quercus infectoria Gall Ethanolic Extract Accelerates Wound Healing through Attenuating Inflammation and Oxidative Injuries in Skin Fibroblasts
Abstract
1. Introduction
2. Materials and Methods
2.1. Plant Material and Reagents
2.2. Preparation of Q. infectoria Gall Ethanolic Extract
2.3. High-Performance Liquid Chromatography (HPLC) Analysis of Q. infectoria Gall Extract
2.4. Evaluation of Antioxidant Activity
2.4.1. DPPH Radical Scavenging Assay
2.4.2. ABTS Radical Scavenging Assay
2.4.3. Ferric Reducing Antioxidant Power (FRAP) Assay
2.5. Cell Culture Condition
2.6. H2O2 Dose Optimization and Cell Viability Assay
2.7. Detection of Intracellular ROS Levels
2.8. Scratch Wound Healing Assay
2.9. Quantitative Reverse Transcription PCR (RT-qPCR)
2.10. Statistical Analysis
3. Results and Discussion
3.1. HPLC Determination of Tannic Acid
3.2. In Vitro Antioxidant Activity
3.3. Determination of H2O2 and Quercus infectoria Gall Extract Treatment Model for L929 Fibroblasts
3.4. Quercus infectoria Gall Extract Potentially Protects H2O2-Induced Cytotoxicity in L929 Fibroblasts
3.5. Quercus infectoria Gall Extract Ameliorates Intracellular ROS Generation upon H2O2-Induced Oxidative Stress in L929 Fibroblasts
3.6. Comparative Effects of Quercus infectoria Gall Extract and the Main Components Present in the Nutgall on H2O2-Induced Damage in L929 Cells
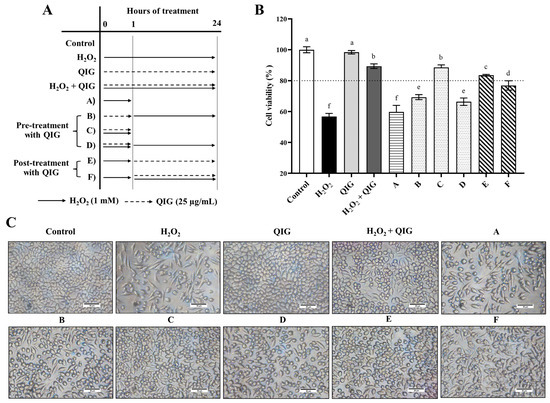
3.7. Quercus infectoria Gall Extract Protects against H2O2-Induced Injury in L929 Fibroblasts at Various Time Intervals
3.8. Quercus infectoria Gall Extract Inhibits Inflammation and Restores the Gene Encoding Type I Procollagen Chains in H2O2-Treated Fibroblasts
3.9. H2O2-Induced Delays in Wound Healing of L929 Fibroblasts
3.10. Quercus infectoria Gall Extract Facilitates Fibroblast Wound Healing under Conditions of H2O2-Induced Oxidative Stress
4. Conclusions
Author Contributions
Funding
Data Availability Statement
Conflicts of Interest
References
- Burgos-Morón, E.; Abad-Jiménez, Z.; de Marañón, A.M.; Iannantuoni, F.; Escribano-López, I.; López-Domènech, S.; Salom, C.; Jover, A.; Mora, V.; Roldan, I.; et al. Relationship between Oxidative Stress, ER Stress, and Inflammation in Type 2 Diabetes: The Battle Continues. J. Clin. Med. 2019, 8, 1385. [Google Scholar] [CrossRef] [PubMed]
- González, P.; Lozano, P.; Ros, G.; Solano, F. Hyperglycemia and Oxidative Stress: An Integral, Updated and Critical Overview of Their Metabolic Interconnections. Int. J. Mol. Sci. 2023, 24, 9352. [Google Scholar] [CrossRef] [PubMed]
- Xinghai, X.; LaPenna, K.; Zhang, Y.; He, P. Nrf2 Deficiency Exacerbates Oxidative Stress and Microvessel Susceptibility to Inflammation in Diabetic Rats. FASEB J. 2019, 32, 706.8. [Google Scholar] [CrossRef]
- Jeong, M.J.; Lim, D.S.; Kim, S.O.; Park, C.; Leem, S.H.; Lee, H.; Kim, G.Y.; Jeong, S.J.; Choi, Y.H. Protection of Oxidative Stress-Induced DNA Damage and Apoptosis by Rosmarinic Acid in Murine Myoblast C2C12 Cells. Biotechnol. Bioprocess Eng. 2022, 27, 171–182. [Google Scholar] [CrossRef]
- Namchaiw, P.; Jaisin, Y.; Niwaspragrit, C.; Malaniyom, K.; Auvuchanon, A.; Ratanachamnong, P. The Leaf Extract of Coccinia grandis (L.) Voigt Accelerated in Vitro Wound Healing by Reducing Oxidative Stress Injury. Oxidative Med. Cell. Longev. 2021, 2021, 3963510. [Google Scholar] [CrossRef]
- Andrés Juan, C.; Manuel Pérez de la Lastra, J.; Plou, F.J.; Pérez-Lebeña, E.; Reinbothe, S. Molecular Sciences The Chemistry of Reactive Oxygen Species (ROS) Revisited: Outlining Their Role in Biological Macromolecules (DNA, Lipids and Proteins) and Induced Pathologies. Int. J. Mol. Sci 2021, 22, 4642. [Google Scholar] [CrossRef]
- Jiang, F.; Xu, X.R.; Li, W.M.; Xia, K.; Wang, L.F.; Yang, X.C. Monotropein Alleviates H2O2-Induced Inflammation, Oxidative Stress and Apoptosis via NF-ΚB/AP-1 Signaling. Mol. Med. Rep. 2020, 22, 4828–4836. [Google Scholar] [CrossRef] [PubMed]
- Zhao, R.; Liang, H.; Clarke, E.; Jackson, C.; Xue, M. Inflammation in Chronic Wounds. Int. J. Mol. Sci. 2016, 17, 2085. [Google Scholar] [CrossRef]
- Cialdai, F.; Risaliti, C.; Monici, M. Role of Fibroblasts in Wound Healing and Tissue Remodeling on Earth and in Space. Front. Bioeng. Biotechnol. 2022, 10, 1–18. [Google Scholar] [CrossRef]
- Tu, Y.; Quan, T. Oxidative Stress and Human Skin Connective Tissue Aging. Cosmetics 2016, 3, 28. [Google Scholar] [CrossRef]
- Wall, I.B.; Moseley, R.; Baird, D.M.; Kipling, D.; Giles, P.; Laffafian, I.; Price, P.E.; Thomas, D.W.; Stephens, P. Fibroblast Dysfunction Is a Key Factor in the Non-Healing of Chronic Venous Leg Ulcers. J. Investig. Dermatol. 2008, 128, 2526–2540. [Google Scholar] [CrossRef] [PubMed]
- Salminen, A.; Kaarniranta, K.; Kauppinen, A. Tissue Fibroblasts Are Versatile Immune Regulators: An Evaluation of Their Impact on the Aging Process. Ageing Res. Rev. 2024, 97, 102296. [Google Scholar] [CrossRef] [PubMed]
- Park, W.H. H2O2 Inhibits the Growth of Human Pulmonary Fibroblast Cells by Inducing Cell Death, GSH Depletion and G1 Phase Arrest. Mol. Med. Rep. 2013, 7, 1235–1240. [Google Scholar] [CrossRef]
- Vuthikunchai, S.P.V.; Suwalak, S. Antibacterial Activities of Semipurified Fractions of Quercus infectoria against Enterohemorrhagic Escherichia coli O157:H7 and Its Verocytotoxin Production. J. Food Prot. 2008, 71, 1223–1227. [Google Scholar] [CrossRef] [PubMed]
- Wan Yusof, W.N.S.; Abdullah, H. Phytochemicals and Cytotoxicity of Quercus infectoria Ethyl Acetate Extracts on Human Cancer Cells. Trop. Life Sci. Res. 2020, 31, 69–84. [Google Scholar] [CrossRef]
- Kaur, G.; Hamid, H.; Ali, A.; Alam, M.S.; Athar, M. Antiinflammatory Evaluation of Alcoholic Extract of Galls of Quercus Infectoria. J. Ethnopharmacol. 2004, 90, 285–292. [Google Scholar] [CrossRef]
- Elham, A.; Arken, M.; Kalimanjan, G.; Arkin, A.; Iminjan, M. A Review of the Phytochemical, Pharmacological, Pharmacokinetic, and Toxicological Evaluation of Quercus Infectoria Galls. J. Ethnopharmacol. 2021, 273, 113592. [Google Scholar] [CrossRef]
- Chokpaisarn, J.; Chusri, S.; Voravuthikunchai, S.P. Clinical Randomized Trial of Topical Quercus Infectoria Ethanolic Extract for the Treatment of Chronic Diabetic Ulcers. J. Herb. Med. 2020, 21, 100301. [Google Scholar] [CrossRef]
- Aroonrerk, N.; Kamkaen, N. Anti-Inflammatory Activity of Quercus infectoria, Glycyrrhiza uralensis, Kaempferia galanga and Coptis chinensis, the Main Components of Thai Herbal Remedies for Aphthous Ulcer. J. Health Res. 2009, 23, 17–22. [Google Scholar]
- Chokpaisarn, J.; Chusri, S.; Amnuaikit, T.; Udomuksorn, W.; Voravuthikunchai, S.P. Potential Wound Healing Activity of Quercus Infectoria Formulation in Diabetic Rats. PeerJ 2017, 2017, e3608. [Google Scholar] [CrossRef]
- Dardmah, F.; Farahpour, M. Quercus infectoria Gall Extract Aids Wound Healing in a Streptozocin-Induced Diabetic Mouse Model. J. Wound Care 2021, 30, 618–625. [Google Scholar] [CrossRef] [PubMed]
- Iylia Arina, M.Z.; Harisun, Y. Effect of Extraction Temperatures on Tannin Content and Antioxidant Activity of Quercus Infectoria (Manjakani). Biocatal. Agric. Biotechnol. 2019, 19, 101104. [Google Scholar] [CrossRef]
- Soyocak, A.; Kurt, H.; Cosan, D.T.; Saydam, F.; Calis, I.U.; Kolac, U.K.; Koroglu, Z.O.; Degirmenci, I.; Mutlu, F.S.; Gunes, H.V. Tannic Acid Exhibits Anti-Inflammatory Effects on Formalin-Induced Paw Edema Model of Inflammation in Rats. Hum. Exp. Toxicol. 2019, 38, 1296–1301. [Google Scholar] [CrossRef] [PubMed]
- de Veras, B.O.; da Silva, M.V.; Cabral Ribeiro, P.P. Tannic Acid Is a Gastroprotective That Regulates Inflammation and Oxidative Stress. Food Chem. Toxicol. 2021, 156, 112482. [Google Scholar] [CrossRef] [PubMed]
- Chusri, S.; Voravuthikunchai, S.P. Detailed Studies on Quercus infectoria Olivier (Nutgalls) as an Alternative Treatment for Methicillin-Resistant Staphylococcus Aureus Infections. J. Appl. Microbiol. 2009, 106, 89–96. [Google Scholar] [CrossRef]
- Aiemcharoen, P.; Wichienchot, S.; Sermwittayawong, D. Antioxidant and Anti-Diabetic Activities of Crude Ethanolic Extract from the Banana Inflorescence of Musa (ABB Group) Namwa Maliong. Funct. Foods Health Dis. 2022, 12, 161–174. [Google Scholar] [CrossRef]
- Jakkawanpitak, C.; Inafuku, M.; Oku, H.; Hutadilok-Towatana, N.; Bunkrongcheap, R.; Sermwittayawong, N.; Aiemchareon, P.; Sermwittayawong, D. Mechanism of the Fungal-like Particles in the Inhibition of Adipogenesis in 3T3-L1 Adipocytes. Sci. Rep. 2021, 11, 18869. [Google Scholar] [CrossRef]
- Saltan, F.Z.; Seçilmiş Canbay, H.; Üvez, A.; Konak, M.; Armutak, E.I. Quantitative Determination of Tannic Acid in Quercus Species by High Performance Liquid Chromatography. Fabad J. Pharm. Sci. 2019, 44, 197–203. [Google Scholar]
- Gülçin, I.; Huyut, Z.; Elmastaş, M.; Aboul-Enein, H.Y. Radical Scavenging and Antioxidant Activity of Tannic Acid. Arab. J. Chem. 2010, 3, 43–53. [Google Scholar] [CrossRef]
- Wang, M.; Huang, H.; Wang, L.; Yin, L.; Yang, H.; Chen, C.; Zheng, Q.; He, S. Tannic Acid Attenuates Intestinal Oxidative Damage by Improving Antioxidant Capacity and Intestinal Barrier in Weaned Piglets and IPEC-J2 Cells. Front. Nutr. 2022, 9, 1012207. [Google Scholar] [CrossRef]
- Goddu, R.N.; Henderson, C.F.; Young, A.K.; Muradian, B.E.; Calderon, L.; Bleeg, L.H.; Fukuto, J.M.; Lin, J. Chronic Exposure of the RAW246.7 Macrophage Cell Line to H2O2 Leads to Increased Catalase Expression. Free Radic. Biol. Med. 2018, 126, 67–72. [Google Scholar] [CrossRef] [PubMed]
- Zhang, X.; Liang, S.; Gao, X.; Huang, H.; Lao, F.; Dai, X. Protective Effect of Chitosan Oligosaccharide against Hydrogen Peroxide-Mediated Oxidative Damage and Cell Apoptosis via Activating Nrf2/ARE Signaling Pathway. Neurotox. Res. 2021, 39, 1708–1720. [Google Scholar] [CrossRef] [PubMed]
- Li, L.C.; Wang, Z.W.; Hu, X.P.; Wu, Z.Y.; Hu, Z.P.; Ruan, Y. Le MDG-1 Inhibits H2O2-Induced Apoptosis and Inflammation in Human Umbilical Vein Endothelial Cells. Mol. Med. Rep. 2017, 16, 3673–3679. [Google Scholar] [CrossRef] [PubMed]
- Zhang, H.; Wang, Y.; Liu, J.; Kuerban, K.; Li, J.; Iminjan, M.; Ye, L. Traditional Uyghur Medicine Quercus infectoria Galls Water Extract Triggers Apoptosis and Autophagic Cell Death in Colorectal Cancer Cells. BMC Complement. Med. Ther. 2020, 20, 371. [Google Scholar] [CrossRef] [PubMed]
- Hapidin, H.; Rozelan, D.; Abdullah, H.; Hanaffi, W.N.W.; Soelaiman, I.N. Quercus infectoria Gall Extract Enhanced the Proliferation and Activity of Human Fetal Osteoblast Cell Line (HFOB 1.19). Malays. J. Med. Sci. 2015, 22, 12–22. [Google Scholar]
- Tsai, W.C.; Chang, H.C.; Yin, H.Y.; Huang, M.C.; Agrawal, D.C.; Wen, H.W. The Protective Ability and Cellular Mechanism of Koelreuteria henryi Dummer Flower Extract against Hydrogen Peroxide-Induced Cellular Oxidative Damage. Electron. J. Biotechnol. 2020, 47, 89–99. [Google Scholar] [CrossRef]
- Hacker, G. The Morphology of Apoptosis. Cell Tissue Res. Cell Tissue Res 2000, 301, 5–17. [Google Scholar] [CrossRef]
- Dunnill, C.; Patton, T.; Brennan, J.; Barrett, J.; Dryden, M.; Cooke, J.; Leaper, D.; Georgopoulos, N.T. Reactive Oxygen Species (ROS) and Wound Healing: The Functional Role of ROS and Emerging ROS-Modulating Technologies for Augmentation of the Healing Process. Int. Wound J. 2017, 14, 89–96. [Google Scholar] [CrossRef]
- Hardaway, C.M.; Badisa, R.B.; Soliman, K.F.A. Effect of Ascorbic Acid and Hydrogen Peroxide on Mouse Neuroblastoma Cells. Mol. Med. Rep. 2012, 5, 1449–1452. [Google Scholar] [CrossRef]
- Clément, M.V.; Ramalingam, J.; Long, L.H.; Halliwell, B. The In Vitro Cytotoxicity of Ascorbate Depends on the Culture Medium Used to Perform the Assay and Involves Hydrogen Peroxide. Antioxid. Redox Signal. 2001, 3, 157–163. [Google Scholar] [CrossRef]
- Akagawa, M.; Shigemitsu, T.; Suyama, K. Production of Hydrogen Peroxide by Polyphenols and Polyphenol-Rich Beverages under Quasi-Physiological Conditions. Biosci. Biotechnol. Biochem. 2003, 67, 2632–2640. [Google Scholar] [CrossRef]
- Benhusein, G.M.; Mutch, E.; Aburawi, S.; Williams, F.M. Genotoxic Effect Induced by Hydrogen Peroxide in Human Hepatoma Cells Using Comet Assay. Libyan J. Med. 2010, 5, 4637. [Google Scholar] [CrossRef] [PubMed]
- Gebicka, L.; Krych-Madej, J. The Role of Catalases in the Prevention/Promotion of Oxidative Stress. J. Inorg. Biochem. 2019, 197, 110699. [Google Scholar] [CrossRef] [PubMed]
- Kaur, G.; Athar, M.; Alam, M.S. Quercus infectoria Galls Possess Antioxidant Activity and Abrogates Oxidative Stress-Induced Functional Alterations in Murine Macrophages. Chem. Biol. Interact. 2008, 171, 272–282. [Google Scholar] [CrossRef]
- Maddali, P.; Ambesi, A.; McKeown-Longo, P.J. Induction of Pro-Inflammatory Genes by Fibronectin DAMPs in Three Fibroblast Cell Lines: Role of TAK1 and MAP Kinases. PLoS ONE 2023, 18, e0286390. [Google Scholar] [CrossRef] [PubMed]
- Merecz-Sadowska, A.; Sitarek, P.; Kucharska, E.; Kowalczyk, T.; Zajdel, K.; Cegliński, T.; Zajdel, R. Antioxidant Properties of Plant-Derived Phenolic Compounds and Their Effect on Skin Fibroblast Cells. Antioxidants 2021, 10, 726. [Google Scholar] [CrossRef]
- Qian, L.W.; Fourcaudot, A.B.; Yamane, K.; You, T.; Chan, R.K.; Leung, K.P. Exacerbated and Prolonged Inflammation Impairs Wound Healing and Increases Scarring. Wound Repair Regen. 2016, 24, 26–34. [Google Scholar] [CrossRef]
- Schilrreff, P.; Alexiev, U. Chronic Inflammation in Non-Healing Skin Wounds and Promising Natural Bioactive Compounds Treatment. Int. J. Mol. Sci. 2022, 23, 4928. [Google Scholar] [CrossRef]
- Kim, J.H.; Yang, B.; Tedesco, A.; Lebig, E.G.D.; Ruegger, P.M.; Xu, K.; Borneman, J.; Martins-Green, M. High Levels of Oxidative Stress and Skin Microbiome Are Critical for Initiation and Development of Chronic Wounds in Diabetic Mice. Sci. Rep. 2019, 9, 19318. [Google Scholar] [CrossRef]
- Mahesh, T.; Menon, V.P. Quercetin Allievates Oxidative Stress in Streptozotocin-Induced Diabetic Rats. Phyther. Res. 2004, 18, 123–127. [Google Scholar] [CrossRef]
- Raza, H.; John, A. Streptozotocin-Induced Cytotoxicity, Oxidative Stress and Mitochondrial Dysfunction in Human Hepatoma HepG2 Cells. Int. J. Mol. Sci. 2012, 13, 5751–5767. [Google Scholar] [CrossRef]
- El-Demerdash, F.M.; Talaat, Y.; El-Sayed, R.A.; Kang, W.; Ghanem, N.F. Hepatoprotective Effect of Actinidia Deliciosa against Streptozotocin-Induced Oxidative Stress, Apoptosis, and Inflammations in Rats. Oxidative Med. Cell. Longev. 2022, 2022, 1499510. [Google Scholar] [CrossRef]









| Target Genes | Types | Primer Sequences 5′ to 3′ | 
|---|---|---|
| mTnfa | Forward | CAGAAAGCATGATCCGCGAC | 
| Reverse | CGATCACCCCGAAGTTCAGT | |
| mIfna | Forward | GGATGTGACCTTCCTCAGACTC | 
| Reverse | ACCTTCTCCTGCGGGAATCCAA | |
| mIfnb | Forward | CCAGCTCCAAGAAAGGACGA | 
| Reverse | CGCCCTGTAGGTGAGGTTGAT | |
| mCcl2 | Forward | GGCTCAGCCAGATGCAGTTAA | 
| Reverse | CCAGCCTACTCATTGGGATCA | |
| mPtgs2 | Forward | AGCCCATTGAACCTGGACTG | 
| Reverse | ACCCAATCAGCGTTTCTCGT | |
| mIl1a | Forward | ACGGCTGAGTTTCAGTGAGACC | 
| Reverse | CACTCTGGTAGGTGTAAGGTGC | |
| mCol1a1 | Forward | CCTCAGGGTATTGCTGGACAAC | 
| Reverse | CAGAAGGACCTTGTTTGCCAGG | |
| mActb | Forward | CATTGCTGACAGGATGCAGAAGG | 
| Reverse | TGCTGGAAGGTGGACAGTGAGG | 
| Samples | Total Antioxidant Capacity | ||
|---|---|---|---|
| (µM TE/µg Sample) | |||
| DPPH | ABTS | FRAP | |
| Q. infectoria gall extract | 305.43 ± 7.48 c | 508.94 ± 15.12 b | 442.08 ± 9.41 b | 
| Tannic acid | 393.82 ± 8.10 b | 551.65 ± 14.03 b | 348.64 ± 20.21 c | 
| Gallic acid | 745.24 ± 31.90 a | 1062.81 ± 41.68 a | 1101.90 ± 48.13 a | 
| L-ascorbic acid | 153.02 ± 11.81 d | 223.70 ± 18.78 c | 131.73 ± 22.98 d | 
| Disclaimer/Publisher’s Note: The statements, opinions and data contained in all publications are solely those of the individual author(s) and contributor(s) and not of MDPI and/or the editor(s). MDPI and/or the editor(s) disclaim responsibility for any injury to people or property resulting from any ideas, methods, instructions or products referred to in the content. | 
© 2024 by the authors. Licensee MDPI, Basel, Switzerland. This article is an open access article distributed under the terms and conditions of the Creative Commons Attribution (CC BY) license (https://creativecommons.org/licenses/by/4.0/).
Share and Cite
Wunnoo, S.; Sermwittayawong, D.; Praparatana, R.; Voravuthikunchai, S.P.; Jakkawanpitak, C. Quercus infectoria Gall Ethanolic Extract Accelerates Wound Healing through Attenuating Inflammation and Oxidative Injuries in Skin Fibroblasts. Antioxidants 2024, 13, 1094. https://doi.org/10.3390/antiox13091094
Wunnoo S, Sermwittayawong D, Praparatana R, Voravuthikunchai SP, Jakkawanpitak C. Quercus infectoria Gall Ethanolic Extract Accelerates Wound Healing through Attenuating Inflammation and Oxidative Injuries in Skin Fibroblasts. Antioxidants. 2024; 13(9):1094. https://doi.org/10.3390/antiox13091094
Chicago/Turabian StyleWunnoo, Suttiwan, Decha Sermwittayawong, Rachanida Praparatana, Supayang Piyawan Voravuthikunchai, and Chanawee Jakkawanpitak. 2024. "Quercus infectoria Gall Ethanolic Extract Accelerates Wound Healing through Attenuating Inflammation and Oxidative Injuries in Skin Fibroblasts" Antioxidants 13, no. 9: 1094. https://doi.org/10.3390/antiox13091094
APA StyleWunnoo, S., Sermwittayawong, D., Praparatana, R., Voravuthikunchai, S. P., & Jakkawanpitak, C. (2024). Quercus infectoria Gall Ethanolic Extract Accelerates Wound Healing through Attenuating Inflammation and Oxidative Injuries in Skin Fibroblasts. Antioxidants, 13(9), 1094. https://doi.org/10.3390/antiox13091094
 
         
                                                

 
                         
       