Exploring the Anti-Inflammatory and Antioxidant Potential, Metabolite Composition and Inorganic Profile of Cistus monspeliensis L. Aerial Parts and Roots
Abstract
1. Introduction
2. Materials and Methods
2.1. Reagents
2.2. Plant Collection and Extraction
2.3. Preparation of Plant Extracts for Bioactivity Tests and for NMR Profiling
2.4. Fractionation for Compounds Identification
2.5. NMR Measurement and Analysis
2.6. Analytical Chromatography
2.7. Compounds Identification
2.7.1. 8-Hydroxylabdan-15-oic Acid (1)
2.7.2. Gallic Acid (2)
2.7.3. Myricetin 3,7,4′,5′-Tetramethyl Ether (3)
2.7.4. Quercetin 3,4′-Dimethyl Ether (4)
2.7.5. Myricetin 3, 4′,5′-Trimethyl Ether (5)
2.7.6. 1-(2-Hydroxy-6-methylphenyl) Ethanone 2-O-β-Hexoside (6)
2.7.7. Catechin (7)
2.7.8. 1-O-methyl-epi-inositol (8)
2.8. TXRF Analysis
2.9. Cell Culture and Treatments
2.10. Cell Viability
2.11. Catalase Activity
2.12. Mitochondrial Content
2.13. ATP Production
2.14. Quantitative Real-Time PCR
2.15. Statistical Analysis
3. Results
3.1. Anti-Inflammatory Potential of C. monspeliensis Extracts
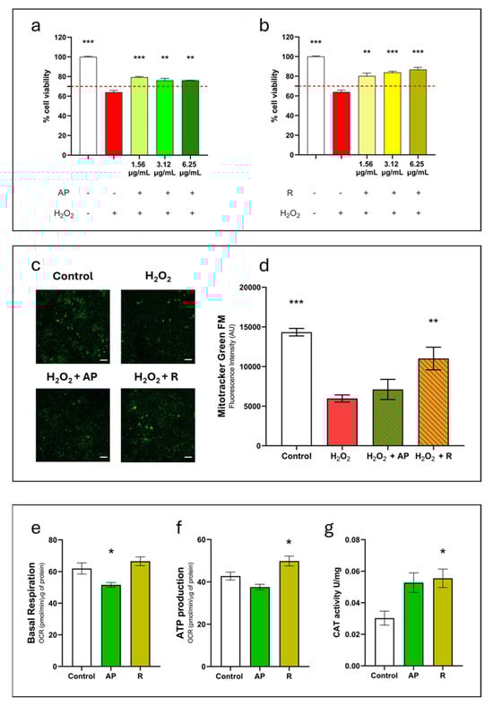
3.2. Anti-Oxidative Activity of C. monspeliensis Extracts
3.3. Phytochemical Analysis
3.4. Total Reflection X-ray Fluorescence (TXRF) Analysis
4. Discussion
Supplementary Materials
Author Contributions
Funding
Institutional Review Board Statement
Informed Consent Statement
Data Availability Statement
Acknowledgments
Conflicts of Interest
References
- Papaefthimiou, D.; Papanikolaou, A.; Falara, V.; Givanoudi, S.; Kostas, S.; Kanellis, A.K. Genus Cistus: A Model for Exploring Labdane-Type Diterpenes’ Biosynthesis and a Natural Source of High Value Products with Biological, Aromatic, and Pharmacological Properties. Front. Chem. 2014, 2, 35. [Google Scholar] [CrossRef] [PubMed]
- Bartolucci, F.; Peruzzi, L.; Galasso, G.; Albano, A.; Alessandrini, A.; Ardenghi, N.M.G.; Astuti, G.; Bacchetta, G.; Ballelli, S.; Banfi, E.; et al. An Updated Checklist of the Vascular Flora Native to Italy. Plant Biosyst. 2018, 152, 179–303. [Google Scholar] [CrossRef]
- Loizzo, M.R.; Ben Jemia, M.; Senatore, F.; Bruno, M.; Menichini, F.; Tundis, R. Chemistry and Functional Properties in Prevention of Neurodegenerative Disorders of Five Cistus Species Essential Oils. Food Chem. Toxicol. 2013, 59, 586–594. [Google Scholar] [CrossRef]
- Zalegh, I.; Akssira, M.; Bourhia, M.; Mellouki, F.; Rhallabi, N.; Salamatullah, A.M.; Alkaltham, M.S.; Khalil Alyahya, H.; Mhand, R.A. A Review on Cistus Sp.: Phytochemical and Antimicrobial Activities. Plants 2021, 10, 1214. [Google Scholar] [CrossRef]
- Sayah, K.; Chemlal, L.; Marmouzi, I.; El Jemli, M.; Cherrah, Y.; Faouzi, M.E.A. In Vivo Anti-Inflammatory and Analgesic Activities of Cistus salviifolius (L.) and Cistus monspeliensis (L.) Aqueous Extracts. S. Afr. J. Bot. 2017, 113, 160–163. [Google Scholar] [CrossRef]
- Tomou, E.M.; Lytra, K.; Rallis, S.; Tzakos, A.G.; Skaltsa, H. An Updated Review of Genus cistus L. since 2014: Traditional Uses, Phytochemistry, and Pharmacological Properties. Phytochem. Rev. 2022, 21, 2049–2087. [Google Scholar] [CrossRef]
- Robles, C.; Garzino, S. Infraspecific Variability in the Essential Oil Composition of Cistus monspeliensis Leaves. Phytochemistry 2000, 53, 71–75. [Google Scholar] [CrossRef]
- Mastino, P.M.; Marchetti, M.; Costa, J.; Usai, M. Comparison of Essential Oils from Cistus Species Growing in Sardinia. Nat. Prod. Res. 2017, 31, 299–307. [Google Scholar] [CrossRef] [PubMed]
- Salomé-Abarca, L.F.; Mandrone, M.; Sanna, C.; Poli, F.; van der Hondel, C.A.M.J.J.; Klinkhamer, P.G.L.; Choi, Y.H. Metabolic Variation in Cistus monspeliensis L. Ecotypes Correlated to Their Plant-Fungal Interactions. Phytochemistry 2020, 176, 112402. [Google Scholar] [CrossRef] [PubMed]
- Mastino, P.M.; Marchetti, M.; Costa, J.; Juliano, C.; Usai, M. Analytical Profiling of Phenolic Compounds in Extracts of Three Cistus Species from Sardinia and Their Potential Antimicrobial and Antioxidant Activity. Chem. Biodivers. 2021, 18, e2100053. [Google Scholar] [CrossRef]
- Ledrhem, M.; Nakamura, M.; Obitsu, M.; Hirae, K.; Kameyama, J.; Bouamama, H.; Gadhi, C.; Katakura, Y. Essential Oils Derived from Cistus Species Activate Mitochondria by Inducing SIRT1 Expression in Human Keratinocytes, Leading to Senescence Inhibition. Molecules 2022, 27, 2053. [Google Scholar] [CrossRef] [PubMed]
- Ballero, M.; Floris, R.; Sacchetti, G.; Poli, F. Ricerche Etnobotaniche Nel Comune Di Ussassai (Sardegna Centro-Orientale). Atti Della Soc. Toscana Sci. Nat. Mem. Ser. B 1998, 105, 83–87. [Google Scholar]
- Cappadone, C.; Mandrone, M.; Chiocchio, I.; Sanna, C.; Malucelli, E.; Bassi, V.; Picone, G.; Poli, F. Antitumor Potential and Phytochemical Profile of Plants from Sardinia (Italy), a Hotspot for Biodiversity in the Mediterranean Basin. Plants 2020, 9, 26. [Google Scholar] [CrossRef] [PubMed]
- Atzei, A.D. Le Piante Nella Tradizione Popolare Della Sardegna; Carlo Delfino Editore: Sassari, Italy, 2003. [Google Scholar]
- Bouamama, H.; Villard, J.; Benharref, A.; Jana, M. Antibacterial and Antifungal Activities of Cistus incanus and C. monspeliensis Leaf Extracts. Therapie 1999, 54, 731–733. [Google Scholar] [PubMed]
- Sassi, A.B.; Harzallah-Skhiri, F.; Aouni, M. Investigation of Some Medicinal Plants from Tunisia for Antimicrobial Activities. Pharm. Biol. 2007, 45, 421–428. [Google Scholar] [CrossRef]
- Nefzi, K.; Charfi, K.; Maaroufi, A.; Hosni, K.; Msaada, K.; Baraket, M.; Nasr, Z. Biological Activities and Determination of the Mode of Action of Tunisian Globularia alypum and Cistus monspeliensis Ethanolic Extracts. Int. J. Environ. Health Res. 2024, 34, 127–137. [Google Scholar] [CrossRef] [PubMed]
- Nicoletti, M.; Toniolo, C.; Venditti, A.; Bruno, M.; Ben Jemia, M. Antioxidant Activity and Chemical Composition of Three Tunisian Cistus: Cistus monspeliensis, Cistus villosus and Cistus libanotis. Nat. Prod. Res. 2015, 29, 223–230. [Google Scholar] [CrossRef] [PubMed]
- Attaguile, G.; Russo, A.; Campisi, A.; Savoca, F.; Acquaviva, R.; Ragusa, N.; Vanella, A. Antioxidant Activity and Protective Effect on DNA Cleavage of Extracts from Cistus incanus L. and Cistus monspeliensis L. Cell Biol. Toxicol. 2000, 16, 83–90. [Google Scholar] [CrossRef] [PubMed]
- Mucha, P.; Skoczyńska, A.; Małecka, M.; Hikisz, P.; Budzisz, E. Overview of the Antioxidant and Anti-Inflammatory Activities of Selected Plant Compounds and Their Metal Ions Complexes. Molecules 2021, 26, 4886. [Google Scholar] [CrossRef]
- Marcotuli, I.; Mandrone, M.; Chiocchio, I.; Poli, F.; Gadaleta, A.; Ferrara, G. Metabolomics and Genetics of Reproductive Bud Development in Ficus carica var. sativa (Edible Fig) and in Ficus carica var. caprificus (Caprifig): Similarities and Differences. Front. Plant Sci. 2023, 14, 1192350. [Google Scholar] [CrossRef]
- Chiocchio, I.; Mandrone, M.; Tacchini, M.; Guerrini, A.; Poli, F. Phytochemical Profile and In Vitro Bioactivities of Plant-Based By-Products in View of a Potential Reuse and Valorization. Plants 2023, 12, 795. [Google Scholar] [CrossRef] [PubMed]
- Shangari, N.; O’Brien, P.J. Catalase Activity Assays. Curr. Protoc. Toxicol. 2006, 27, 7.7.1–7.7.16. [Google Scholar] [CrossRef] [PubMed]
- Tonello, S.; Stradolini, F.; Abate, G.; Uberti, D.; Serpelloni, M.; Carrara, S.; Sardini, E. Electrochemical Detection of Different P53 Conformations by Using Nanostructured Surfaces. Sci. Rep. 2019, 9, 17347. [Google Scholar] [CrossRef] [PubMed]
- Kim, C.H.; Hwang, B.S.; Hwang, Y.; Oh, Y.T.; Jeong, J.W. Evaluation of Antioxidant and Antiinflammatory Activity of Ethanolic Extracts of Polygonum senticosum in Lipopolysaccharide-Induced RAW 264.7 Macrophages. J. Lab. Med. 2022, 46, 51–59. [Google Scholar] [CrossRef]
- Abate, G.; Zhang, L.; Pucci, M.; Morbini, G.; Sweeney, E.M.; Maccarinelli, G.; Ribaudo, G.; Gianoncelli, A.; Uberti, D.; Memo, M.; et al. Phytochemical Analysis and Anti-Inflammatory Activity of Different Ethanolic Phyto-Extracts of Artemisia annua l. Biomolecules 2021, 11, 975. [Google Scholar] [CrossRef] [PubMed]
- Venditti, A.; Bianco, A.; Tomassini, L.; Nicoletti, M. A C-Methylated Resacetophenone from Cistus monspeliensis L. Fitoterapia 2014, 95, 182–185. [Google Scholar] [CrossRef] [PubMed]
- Viuda-Martos, M.; Sendra, E.; Alvarez, J.A.P.; Fernández-López, J.; Amensour, M.; Abrini, J. Identification of Flavonoid Content and Chemical Composition of the Essential Oils of Moroccan Herbs: Myrtle (Myrtus communis L.), Rockrose (Cistus ladanifer L.) and Montpellier Cistus (Cistus monspeliensis L.). J. Essent. Oil Res. 2011, 23, 1–9. [Google Scholar] [CrossRef]
- Inatomi, Y.; Murata, H.; Inada, A.; Nakanishi, T.; Lang, F.A.; Murata, J.; Iinuma, M. New Glycosides of Acetophenone Derivatives and Phenylpropanoids from Juniperus occidentalis. J. Nat. Med. 2013, 67, 359–368. [Google Scholar] [CrossRef] [PubMed]
- Conn, S.; Gilliham, M. Comparative Physiology of Elemental Distributions in Plants. Ann. Bot. 2010, 105, 1081–1102. [Google Scholar] [CrossRef]
- Newman, D.J.; Cragg, G.M. Natural Products as Sources of New Drugs over the Nearly Four Decades from 01/1981 to 09/2019. J. Nat. Prod. 2020, 83, 770–803. [Google Scholar] [CrossRef]
- Domingo-Fernández, D.; Gadiya, Y.; Mubeen, S.; Bollerman, T.J.; Healy, M.D.; Chanana, S.; Sadovsky, R.G.; Healey, D.; Colluru, V. Modern Drug Discovery Using Ethnobotany: A Large-Scale Cross-Cultural Analysis of Traditional Medicine Reveals Common Therapeutic Uses. iScience 2023, 26, 107729. [Google Scholar] [CrossRef] [PubMed]
- Yuan, H.; Ma, Q.; Ye, L.; Piao, G. The Traditional Medicine and Modern Medicine from Natural Products. Molecules 2016, 21, 559. [Google Scholar] [CrossRef] [PubMed]
- Fabricant, D.S.; Farnsworth, N.R. The Value of Plants Used in Traditional Medicine for Drug Discovery. Environ. Health Perspect. 2001, 109, 69–75. [Google Scholar] [CrossRef] [PubMed]
- Dimcheva, V.; Karsheva, M. Cistus incanus from Strandja Mountain as a Source of Bioactive Antioxidants. Plants 2018, 7, 8. [Google Scholar] [CrossRef] [PubMed]
- Mansoor, K.A.; Matalka, K.Z.; Qa’dan, F.S.; Awad, R.; Schmidt, M. Two new proanthocyanidin trimers isolated from Cistus incanus L. demonstrate potent anti-inflammatory activity and selectivity to cyclooxygenase isoenzymes inhibition. Nat. Prod. Res. 2015, 30, 17. [Google Scholar] [CrossRef] [PubMed]
- Koh, T.J.; DiPietro, L.A. Inflammation and Wound Healing: The Role of the Macrophage. Expert. Rev. Mol. Med. 2011, 13, e23. [Google Scholar] [CrossRef] [PubMed]
- Glauser, M.P. The Inflammatory Cytokines: New Developments in the Pathophysiology and Treatment of Septic Shock. Drugs 1996, 52 (Suppl. S2), 9–17. [Google Scholar] [CrossRef] [PubMed]
- Graczyk, F.; Gębalski, J.; Makuch-Kocka, A.; Gawenda-Kempczyńska, D.; Ptaszyńska, A.A.; Grzyb, S.; Bogucka-Kocka, A.; Załuski, D. Phenolic Profile, Antioxidant, Anti-Enzymatic and Cytotoxic Activity of the Fruits and Roots of Eleutherococcus senticosus (Rupr. et Maxim.) Maxim. Molecules 2022, 27, 5579. [Google Scholar] [CrossRef]
- Sanna, C.; Chiocchio, I.; Mandrone, M.; Bonvicini, F.; Gentilomi, G.A.; Trincia, S.; Poli, F. Metabolomic Analysis and Bioactivities of Arbutus unedo Leaves Harvested across the Seasons in Different Natural Habitats of Sardinia (Italy). BMC Plant Biol. 2023, 23, 490. [Google Scholar] [CrossRef]
- Mandrone, M.; Chiocchio, I.; Barbanti, L.; Tomasi, P.; Tacchini, M.; Poli, F. Metabolomic Study of Sorghum (Sorghum bicolor) to Interpret Plant Behavior under Variable Field Conditions in View of Smart Agriculture Applications. J. Agric. Food Chem. 2021, 69, 1132–1145. [Google Scholar] [CrossRef]
- Mascellani Bergo, A.; Leiss, K.; Havlik, J. Twenty Years of 1H NMR Plant Metabolomics: A Way Forward toward Assessment of Plant Metabolites for Constitutive and Inducible Defenses to Biotic Stress. J. Agric. Food Chem. 2024, 72, 8332–8346. [Google Scholar] [CrossRef] [PubMed]
- Ahn, C.H.; Hossain, M.A.; Lee, E.; Kanth, B.K.; Park, P.B. Increased Salt and Drought Tolerance by D-Pinitol Production in Transgenic Arabidopsis thaliana. Biochem. Biophys. Res. Commun. 2018, 504, 315–320. [Google Scholar] [CrossRef]
- Mehta, D.; Vyas, S. Comparative Bio-Accumulation of Osmoprotectants in Saline Stress Tolerating Plants: A Review. Plant Stress. 2023, 9, 100177. [Google Scholar] [CrossRef]
- Sánchez-Hidalgo, M.; León-González, A.J.; Gálvez-Peralta, M.; González-Mauraza, N.H.; Martin-Cordero, C. D-Pinitol: A Cyclitol with Versatile Biological and Pharmacological Activities. Phytochem. Rev. 2021, 20, 211–224. [Google Scholar] [CrossRef]
- Grzesik, M.; Naparło, K.; Bartosz, G.; Sadowska-Bartosz, I. Antioxidant Properties of Catechins: Comparison with Other Antioxidants. Food Chem. 2018, 241, 480–492. [Google Scholar] [CrossRef]
- Bernatoniene, J.; Kopustinskiene, D.M. The Role of Catechins in Cellular Responses to Oxidative Stress. Molecules 2018, 23, 965. [Google Scholar] [CrossRef]
- Furuno, K.; Akasako, T.; Sugihara, N. The Contribution of the Pyrogallol Moiety to the Superoxide Radical Scavenging Activity of Flavonoids. Biol. Pharm. Bull. 2002, 25, 19–23. [Google Scholar] [CrossRef]
- Di Vito, A.; Mandrone, M.; Chiocchio, I.; Gorini, F.; Ravegnini, G.; Coschina, E.; Benuzzi, E.; Trincia, S.; Nozella, A.H.; Aasen, T.; et al. Arbutus unedo L. Fractions Exhibit Chemotherapeutic Properties for the Treatment of Gastrointestinal Stromal Tumors. Plants 2024, 13, 1201. [Google Scholar] [CrossRef]
- Kumar, S.; Kumar, S.; Mohapatra, T. Interaction Between Macro- and Micro-Nutrients in Plants. Front. Plant Sci. 2021, 12, 665583. [Google Scholar] [CrossRef]
- Arif, N.; Yadav, V.; Singh, S.; Singh, S.; Ahmad, P.; Mishra, R.K.; Sharma, S.; Tripathi, D.K.; Dubey, N.K.; Chauhan, D.K. Influence of High and Low Levels of Plant-Beneficial Heavy Metal Ions on Plant Growth and Development. Front. Environ. Sci. 2016, 4, 69. [Google Scholar] [CrossRef]
- Bilo, F.; Borgese, L.; Zacco, A.; Lazo, P.; Zoani, C.; Zappa, G.; Bontempi, E.; Depero, L.E. Total Reflection X-ray Fluorescence Spectroscopy to Evaluate Heavy Metals Accumulation in Legumes. J. Anal. Bioanal. Tech. 2015, 7, 292. [Google Scholar] [CrossRef]
- Lala, S. Enhancement of Secondary Metabolites in Bacopa Monnieri (L.) Pennell Plants Treated with Copper-Based Nanoparticles in Vivo. IET Nanobiotechnol. 2020, 14, 78–85. [Google Scholar] [CrossRef] [PubMed]
- Jurić, S.; Sopko Stracenski, K.; Król-Kilińska, Ż.; Žutić, I.; Uher, S.F.; Đermić, E.; Topolovec-Pintarić, S.; Vinceković, M. The Enhancement of Plant Secondary Metabolites Content in Lactuca sativa L. by Encapsulated Bioactive Agents. Sci. Rep. 2020, 10, 3737. [Google Scholar] [CrossRef] [PubMed]








| Element | AP (mg/kg) | R (mg/kg) |
|---|---|---|
| K | 9000 ± 2600 | 1800 ± 550 |
| Ca | 1400 ± 400 | 400 ± 120 |
| Ti | 2.1 ± 1.7 | - |
| Mn | 38 ± 11 | 40 ± 13 |
| Fe | 34 ± 11 | 21 ± 7 |
| Co | - | 1.5 ± 0.4 |
| Ni | 2.3 ± 1.8 | 5.7 ± 1.6 |
| Cu | 5.0 ± 1.5 | 18 ± 6 |
| Zn | 21 ± 6 | 27 ± 8 |
| Br | 8 ± 2 | 0.9 ± 0.3 |
| Rb | 2.7 ± 0.8 | 2.3 ± 0.8 |
| Sr | 0.9 ± 0.3 | 1.3 ± 0.4 |
| Pb | - | - |
Disclaimer/Publisher’s Note: The statements, opinions and data contained in all publications are solely those of the individual author(s) and contributor(s) and not of MDPI and/or the editor(s). MDPI and/or the editor(s) disclaim responsibility for any injury to people or property resulting from any ideas, methods, instructions or products referred to in the content. |
© 2024 by the authors. Licensee MDPI, Basel, Switzerland. This article is an open access article distributed under the terms and conditions of the Creative Commons Attribution (CC BY) license (https://creativecommons.org/licenses/by/4.0/).
Share and Cite
Mac Sweeney, E.; Chiocchio, I.; Mandrone, M.; Sanna, C.; Bilo, F.; Maccarinelli, G.; Popescu, V.S.; Pucci, M.; Morandini, S.; Memo, M.; et al. Exploring the Anti-Inflammatory and Antioxidant Potential, Metabolite Composition and Inorganic Profile of Cistus monspeliensis L. Aerial Parts and Roots. Antioxidants 2024, 13, 753. https://doi.org/10.3390/antiox13070753
Mac Sweeney E, Chiocchio I, Mandrone M, Sanna C, Bilo F, Maccarinelli G, Popescu VS, Pucci M, Morandini S, Memo M, et al. Exploring the Anti-Inflammatory and Antioxidant Potential, Metabolite Composition and Inorganic Profile of Cistus monspeliensis L. Aerial Parts and Roots. Antioxidants. 2024; 13(7):753. https://doi.org/10.3390/antiox13070753
Chicago/Turabian StyleMac Sweeney, Eileen, Ilaria Chiocchio, Manuela Mandrone, Cinzia Sanna, Fabjola Bilo, Giuseppina Maccarinelli, Vlad Sebastian Popescu, Mariachiara Pucci, Stefania Morandini, Maurizio Memo, and et al. 2024. "Exploring the Anti-Inflammatory and Antioxidant Potential, Metabolite Composition and Inorganic Profile of Cistus monspeliensis L. Aerial Parts and Roots" Antioxidants 13, no. 7: 753. https://doi.org/10.3390/antiox13070753
APA StyleMac Sweeney, E., Chiocchio, I., Mandrone, M., Sanna, C., Bilo, F., Maccarinelli, G., Popescu, V. S., Pucci, M., Morandini, S., Memo, M., Uberti, D. L., Borgese, L., Trincia, S., Poli, F., Mastinu, A., & Abate, G. (2024). Exploring the Anti-Inflammatory and Antioxidant Potential, Metabolite Composition and Inorganic Profile of Cistus monspeliensis L. Aerial Parts and Roots. Antioxidants, 13(7), 753. https://doi.org/10.3390/antiox13070753

