IL20RA Is the Key Factor Contributing to the Stronger Antioxidant Capacity of Rongchang Pig Sertoli Cells
Abstract
1. Introduction
2. Materials and Methods
2.1. The Isolation, Culture, and Identification of SCs
2.2. Cell Viability Assay
2.3. Detection of Intracellular ROS and MSR
2.4. Biochemical Analysis
2.5. Assessment of Mitochondrial Function
2.6. RNA Sequencing Data Analysis
2.7. Total RNA Extraction and Reverse Transcription Quantitative PCR (RT-PCR)
2.8. Western Blotting
2.9. Small Interfering RNA
2.10. Statistical Analysis
3. Results
3.1. Identification of the Purity of SCs from Landrace and Rongchang Pigs
3.2. Cell Viability Between Two SCs Stimulated by LPS
3.3. Differences in Oxidative Stress Status of SCs Before and After LPS Treatment in Two Breeds
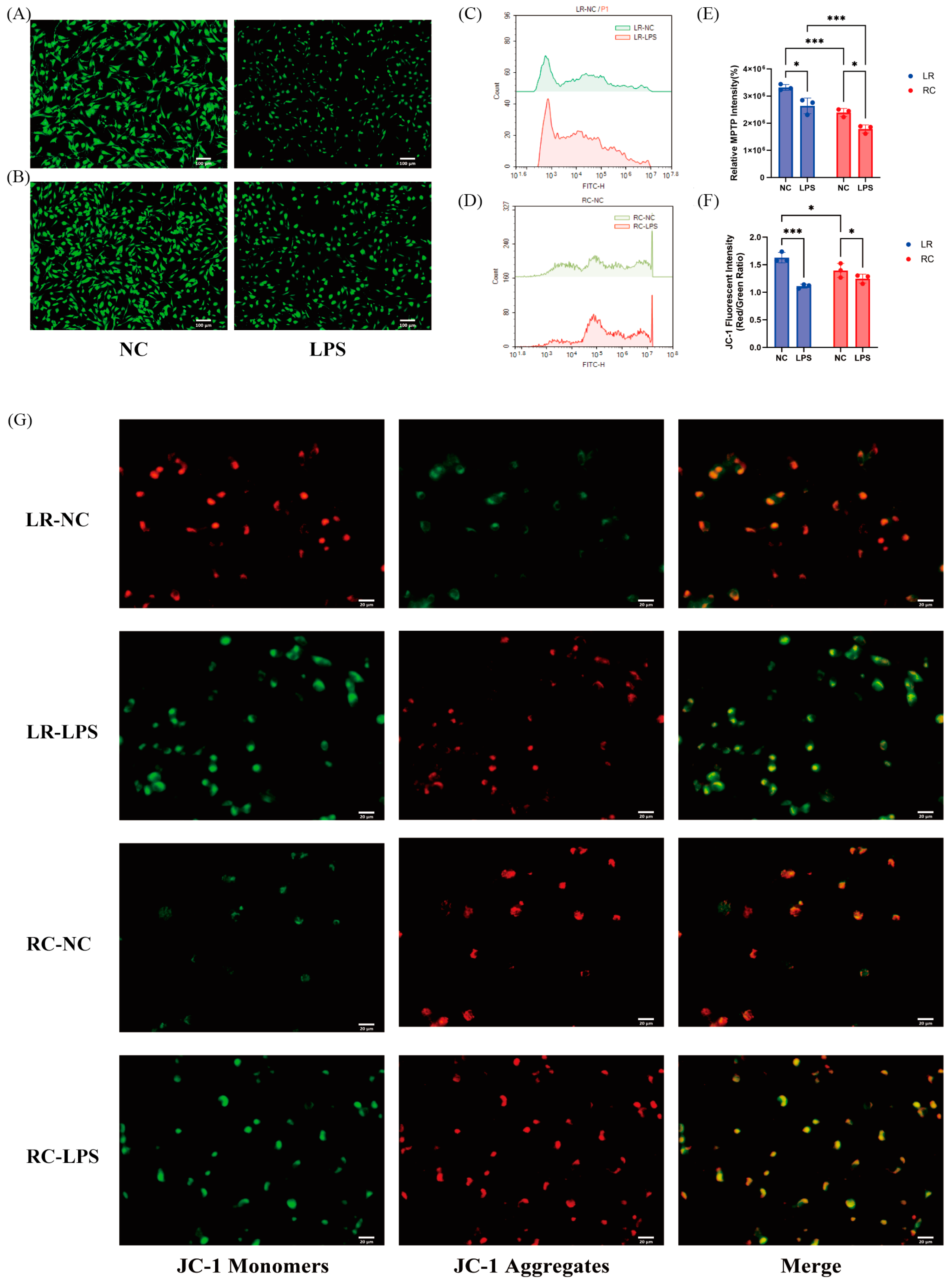
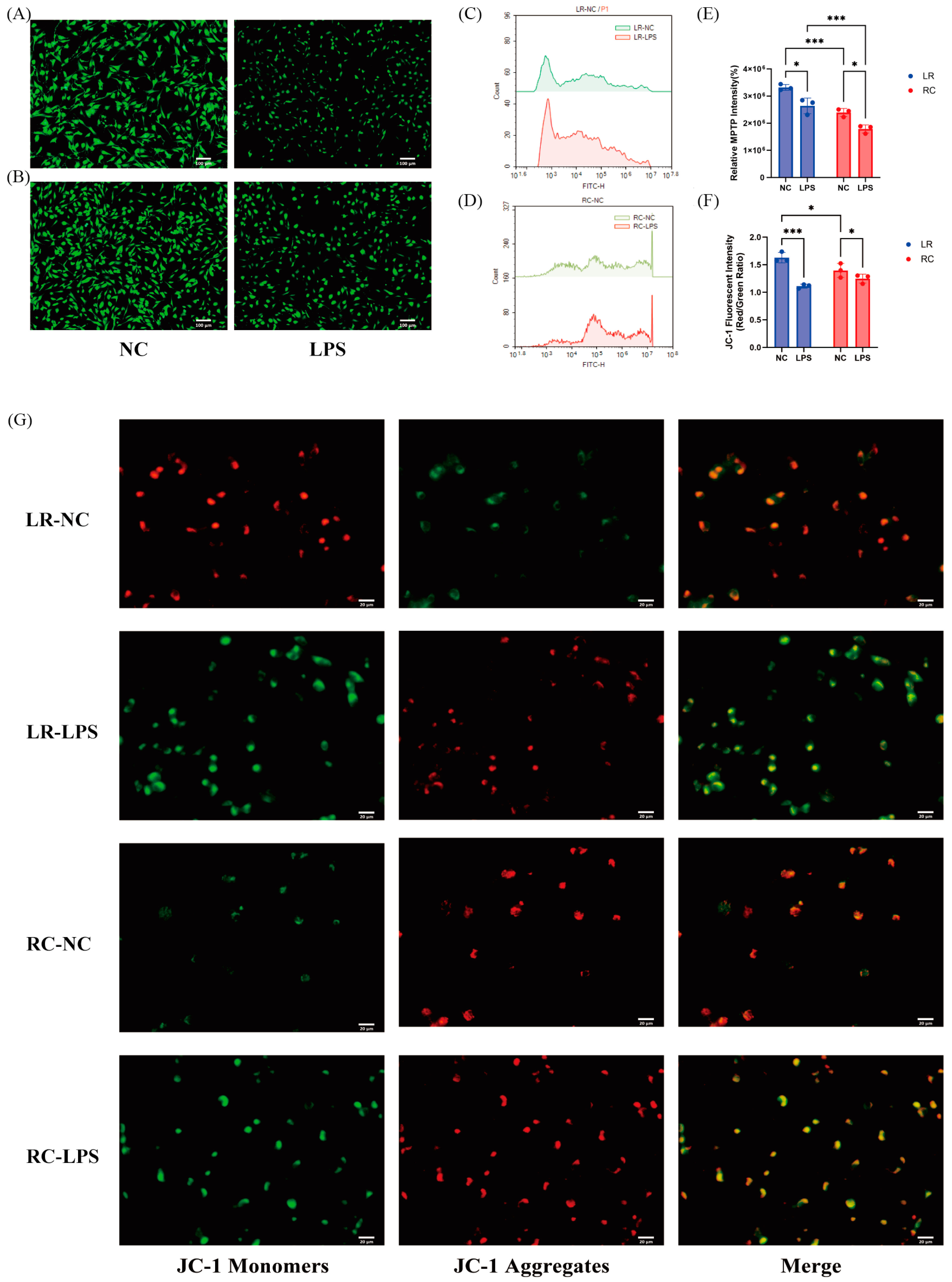
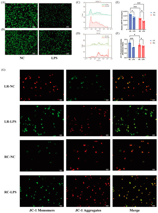
3.4. Differences in Oxidative Stress Are Associated with Mitochondrial Damage
3.5. Transcriptomics Reveals SC Differences Between Two Breeds
3.6. Transcriptome Characterization of the SCs Response to LPS in Two Breeds
3.7. Identification of Molecular Gene Expression Signatures Associated with LPS Treatment of Two Pigs
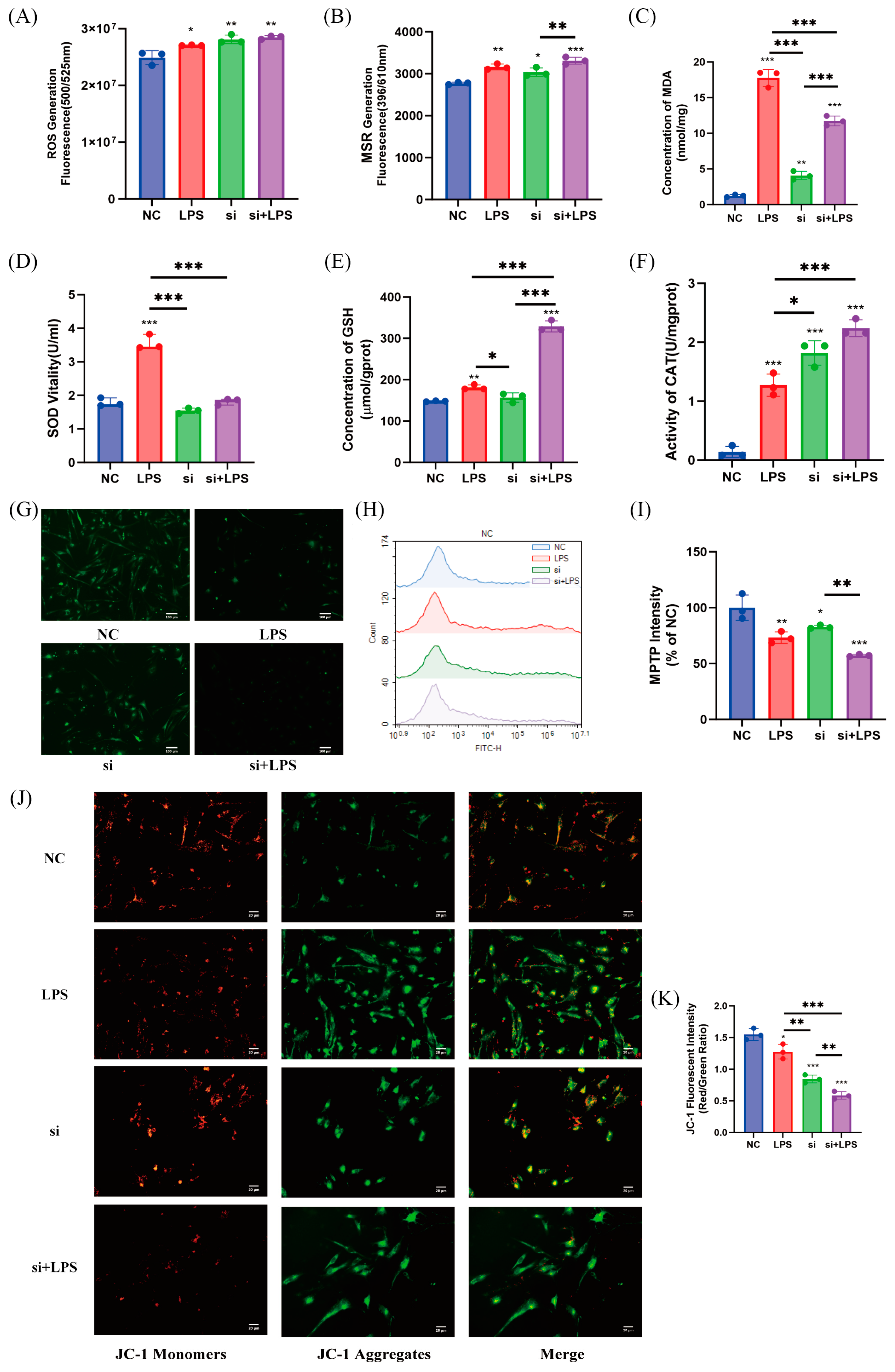
3.8. IL20RA Is Identified as the Key Factor Contributing to the Enhanced Antioxidant Capacity of Rongchang SCs
4. Discussion
5. Conclusions
Author Contributions
Funding
Institutional Review Board Statement
Informed Consent Statement
Data Availability Statement
Acknowledgments
Conflicts of Interest
References
- Yang, L.; Liu, X.; Huang, X.; Zhang, L.; Yan, H.; Hou, X.; Wang, L.; Wang, L. Metabolite and Proteomic Profiling of Serum Reveals the Differences in Molecular Immunity between Min and Large White Pig Breeds. Int. J. Mol. Sci. 2023, 24, 5924. [Google Scholar] [CrossRef] [PubMed]
- Ma, Q.Q.; Jiao, W.J.; Wang, Z.Y.; Wu, C.X.; Shan, A.S.; Wang, Y.B.; Cai, J.M. Tissue specificity and species superiority of cathelicidin gene expression in Chinese indigenous Min pigs. Livest. Sci. 2014, 161, 36–40. [Google Scholar] [CrossRef]
- Xing, J.; Xing, F.; Zhang, C.; Zhang, Y.; Wang, N.; Li, Y.; Yang, L.; Jiang, C.; Zhang, C.; Wen, C.; et al. Genome-Wide Gene Expression Profiles in Lung Tissues of Pig Breeds Differing in Resistance to Porcine Reproductive and Respiratory Syndrome Virus. PLoS ONE 2014, 9, e86101. [Google Scholar] [CrossRef] [PubMed]
- Zheng, Y.; Gao, Q.; Li, T.; Liu, R.; Cheng, Z.; Guo, M.; Xiao, J.; Wu, D.; Zeng, W. Sertoli cell and spermatogonial development in pigs. J. Anim. Sci. Biotechnol. 2022, 13, 45. [Google Scholar] [CrossRef]
- Fang, Y.; Su, Y.; Xu, J.; Hu, Z.; Zhao, K.; Liu, C.; Zhang, H. Varicocele-mediated male infertility: From the perspective of testicular immunity and inflammation. Front. Immunol. 2021, 12, 729539. [Google Scholar] [CrossRef]
- Washburn, R.L.; Hibler, T.; Thompson, L.A.; Kaur, G.; Dufour, J.M. Therapeutic application of sertoli cells for treatment of various diseases. Semin. Cell Dev. Biol. 2022, 121, 10–23. [Google Scholar] [CrossRef]
- Kaur, G.; Thompson, L.A.; Dufour, J.M. Sertoli cells--immunological sentinels of spermatogenesis. Semin. Cell Dev. Biol. 2014, 30, 36–44. [Google Scholar] [CrossRef]
- Lei, T.; Moos, S.; Klug, J.; Aslani, F.; Bhushan, S.; Wahle, E.; Fröhlich, S.; Meinhardt, A.; Fijak, M. Galectin-1 enhances TNFα-induced inflammatory responses in Sertoli cells through activation of MAPK signalling. Sci. Rep. 2018, 8, 3741. [Google Scholar] [CrossRef]
- Cesaris, P.D.; Filippini, A.; Cervelli, C.; Riccioli, A.; Muci, S.; Starace, G.; Stefanini, M.; Ziparo, E. Immunosuppressive molecules produced by Sertoli cells cultured in vitro: Biological effects on lymphocytes. Biochem. Biophys. Res. Commun. 1992, 186, 1639–1646. [Google Scholar] [CrossRef]
- Wyatt, C.R.; Law, L.; Magnuson, J.A.; Griswold, M.D.; Magnuson, N.S. Suppression of lymphocyte proliferation by proteins secreted by cultured Sertoli cells. J. Reprod. Immunol. 1988, 14, 27–40. [Google Scholar] [CrossRef]
- Bladergroen, B.A.; Strik, M.C.M.; Bovenschen, N.; Van Berkum, O.; Scheffer, G.L.; Meijer, C.J.L.M.; Hack, C.E.; Kummer, J.A. The Granzyme B Inhibitor, Protease Inhibitor 9, Is Mainly Expressed by Dendritic Cells and at Immune-Privileged Sites1. J. Immunol. 2001, 166, 3218–3225. [Google Scholar] [CrossRef] [PubMed]
- Washburn, R.L.; Kaur, G.; Dufour, J. Sertoli Cells and Complement Inhibitors: A Possible Mechanism to Increase Pancreatic Islet Viability. Available online: https://www.semanticscholar.org/paper/Sertoli-Cells-and-Complement-Inhibitors%3A-A-Possible-Washburn-Kaur/29ed5507f0fdaf6c409df08c22bf54659af65648 (accessed on 27 August 2024).
- Turner, T.T.; Lysiak, J.J. Oxidative Stress: A Common Factor in Testicular Dysfunction. J. Androl. 2008, 29, 488–498. [Google Scholar] [CrossRef] [PubMed]
- Ochsendorf, F. Infections in the male genital tract and reactive oxygen species. Hum. Reprod. Update 1999, 5, 399–420. [Google Scholar] [CrossRef] [PubMed]
- Harikrishnan, R.; Devi, G.; Paray, B.A.; Al-Sadoon, M.K.; Al-Mfarij, A.R.; Van Doan, H. Effect of cassic acid on immunity and immune-reproductive genes transcription in Clarias gariepinus against Edwardsiella tarda. Fish Shellfish Immunol. 2020, 99, 331–341. [Google Scholar] [CrossRef]
- Kaya, M.; Boleken, M.E.; Zeyrek, F.; Ozardali, I.; Kanmaz, T.; Erel, O.; Yücesan, S. Oxidative and Antioxidative Status in the Testes of Rats with Acute Epididymitis. Urol. Int. 2006, 76, 353–358. [Google Scholar] [CrossRef]
- Fraser, B.A.; Wilkins, A.L.; De Iuliis, G.N.; Rebourcet, D.; Nixon, B.; Aitken, R.J. Development of a model for studying the developmental consequences of oxidative sperm DNA damage by targeting redox-cycling naphthoquinones to the sertoli cell population. Free Radic. Biol. Med. 2023, 206, 50–62. [Google Scholar] [CrossRef]
- Liu, J.-B.; Li, Z.-F.; Lu, L.; Wang, Z.-Y.; Wang, L. Glyphosate damages blood-testis barrier via NOX1-triggered oxidative stress in rats: Long-term exposure as a potential risk for male reproductive health. Environ. Int. 2022, 159, 107038. [Google Scholar] [CrossRef]
- Zeng, Y.; Yang, Q.; Ouyang, Y.; Lou, Y.; Cui, H.; Deng, H.; Zhu, Y.; Geng, Y.; Ouyang, P.; Chen, L.; et al. Nickel induces blood-testis barrier damage through ROS-mediated p38 MAPK pathways in mice. Redox Biol. 2023, 67, 102886. [Google Scholar] [CrossRef] [PubMed]
- Asadi, A.; Ghahremani, R.; Abdolmaleki, A.; Rajaei, F. Role of sperm apoptosis and oxidative stress in male infertility: A narrative review. Int. J. Reprod. Biomed. 2021, 19, 493–504. [Google Scholar] [CrossRef]
- Li, Z.; Zhao, Y.; Zong, Q.; Hu, P.; Bao, W.; Liu, H.-Y.; Cai, D. Lactoferrin Restores the Deoxynivalenol-Impaired Spermatogenesis and Blood–Testis Barrier Integrity via Improving the Antioxidant Capacity and Modifying the Cell Adhesion and Inflammatory Response. Antioxidants 2023, 12, 152. [Google Scholar] [CrossRef]
- Ma, B.; Zhang, J.; Zhu, Z.; Bao, X.; Zhang, M.; Ren, C.; Zhang, Q. Aucubin, a natural iridoid glucoside, attenuates oxidative stress-induced testis injury by inhibiting JNK and CHOP activation via Nrf2 up-regulation. Phytomedicine 2019, 64, 153057. [Google Scholar] [CrossRef] [PubMed]
- Arato, I.; Milardi, D.; Giovagnoli, S.; Grande, G.; Bellucci, C.; Lilli, C.; Bartoli, S.; Corneli, S.; Mazzone, P.; Calvitti, M.; et al. In “vitro” lps-stimulated sertoli cells pre-loaded with microparticles: Intracellular activation pathways. Front. Endocrinol. 2021, 11, 611932. [Google Scholar] [CrossRef] [PubMed]
- Petersen, C.; Fröysa, B.; Söder, O. Endotoxin and proinflammatory cytokines modulate sertoli cell proliferation in vitro. J. Reprod. Immunol. 2004, 61, 13–30. [Google Scholar] [CrossRef] [PubMed]
- Liu, X.-R.; Wang, Y.-Y.; Dan, X.-G.; Kumar, A.; Ye, T.-Z.; Yu, Y.-Y.; Yang, L.-G. Anti-inflammatory potential of β-cryptoxanthin against LPS-induced inflammation in mouse sertoli cells. Reprod. Toxicol. 2016, 60, 148–155. [Google Scholar] [CrossRef]
- Aly, H.A.A.; Lightfoot, D.A.; El-Shemy, H.A. Modulatory role of lipoic acid on lipopolysaccharide-induced oxidative stress in adult rat Sertoli cells in vitro. Chem.-Biol. Interact. 2009, 182, 112–118. [Google Scholar] [CrossRef]
- Yang, H.; Cai, X.; Qiu, M.; Deng, C.; Xue, H.; Zhang, J.; Yang, W.; XianZhong, W. Heat stress induces ferroptosis of porcine Sertoli cells by enhancing CYP2C9-Ras- JNK axis. Theriogenology 2024, 215, 281–289. [Google Scholar] [CrossRef]
- Wang, Y.; Zhang, J.-J.; Yang, W.-R.; Luo, H.-Y.; Zhang, J.-H.; Wang, X.-Z. Lipopolysaccharide-induced expression of FAS ligand in cultured immature boar sertoli cells through the regulation of pro-inflammatory cytokines and miR-187. Mol. Reprod. Dev. 2015, 82, 880–891. [Google Scholar] [CrossRef]
- Gan, L.; Huang, S.; Hu, Y.; Zhang, J.; Wang, X. Heat treatment reduced the expression of miR-7-5p to facilitate insulin-stimulated lactate secretion by targeting IRS2 in boar Sertoli cells. Theriogenology 2022, 180, 161–170. [Google Scholar] [CrossRef]
- Cui, Y.; Zhang, Z.; Zhou, X.; Zhao, Z.; Zhao, R.; Xu, X.; Kong, X.; Ren, J.; Yao, X.; Wen, Q.; et al. Microglia and macrophage exhibit attenuated inflammatory response and ferroptosis resistance after RSL3 stimulation via increasing Nrf2 expression. J. Neuroinflam. 2021, 18, 249. [Google Scholar] [CrossRef]
- Ding, T.; Wang, S.; Zhang, X.; Zai, W.; Fan, J.; Chen, W.; Bian, Q.; Luan, J.; Shen, Y.; Zhang, Y.; et al. Kidney protection effects of dihydroquercetin on diabetic nephropathy through suppressing ROS and NLRP3 inflammasome. Phytomedicine 2018, 41, 45–53. [Google Scholar] [CrossRef]
- Jiang, Q.; Chen, X.; Tian, X.; Zhang, J.; Xue, S.; Jiang, Y.; Liu, T.; Wang, X.; Sun, Q.; Hong, Y.; et al. Tanshinone I inhibits doxorubicin-induced cardiotoxicity by regulating Nrf2 signaling pathway. Phytomedicine 2022, 106, 154439. [Google Scholar] [CrossRef] [PubMed]
- Dynamics of Oxidative Stress and Immune Responses in Neonatal Calves During Diarrhea—PubMed. Available online: https://pubmed.ncbi.nlm.nih.gov/37776998/ (accessed on 19 August 2024).
- Chen, M.; Liu, D.; Liu, F.; Wu, Y.; Peng, X.; Song, F. Recent advances of redox-responsive nanoplatforms for tumor theranostics. J. Control Release 2021, 332, 269–284. [Google Scholar] [CrossRef]
- Wei, L.; Chen, W.; Huang, L.; Wang, H.; Su, Y.; Liang, J.; Lian, H.; Xu, J.; Zhao, J.; Liu, Q. Alpinetin ameliorates bone loss in LPS-induced inflammation osteolysis via ROS mediated P38/PI3K signaling pathway. Pharmacol. Res. 2022, 184, 106400. [Google Scholar] [CrossRef] [PubMed]
- Islam, M.N.; Rauf, A.; Fahad, F.I.; Emran, T.B.; Mitra, S.; Olatunde, A.; Shariati, M.A.; Rebezov, M.; Rengasamy, K.R.R.; Mubarak, M.S. Superoxide dismutase: An updated review on its health benefits and industrial applications. Crit. Rev. Food Sci. Nutr. 2022, 62, 7282–7300. [Google Scholar] [CrossRef] [PubMed]
- He, Q.; Yang, J.; Pan, Z.; Zhang, G.; Chen, B.; Li, S.; Xiao, J.; Tan, F.; Wang, Z.; Chen, P.; et al. Biochanin A protects against iron overload associated knee osteoarthritis via regulating iron levels and NRF2/System xc-/GPX4 axis. Biomed. Pharmacother. 2023, 157, 113915. [Google Scholar] [CrossRef]
- Paeoniflorin Alleviates AngII-Induced Cardiac Hypertrophy in H9c2 Cells by Regulating Oxidative Stress and Nrf2 Signaling Pathway—PubMed. Available online: https://pubmed.ncbi.nlm.nih.gov/37542855/ (accessed on 19 August 2024).
- Cutadapt Removes Adapter Sequences from High-Throughput Sequencing Reads; Semantic Scholar. Available online: https://www.semanticscholar.org/paper/Cutadapt-removes-adapter-sequences-from-sequencing-Martin/17d01d94092942d99625e2df0614a03977f64960 (accessed on 28 August 2024).
- Thompson, O.; von Meyenn, F.; Hewitt, Z.; Alexander, J.; Wood, A.; Weightman, R.; Gregory, S.; Krueger, F.; Andrews, S.; Barbaric, I.; et al. Low rates of mutation in clinical grade human pluripotent stem cells under different culture conditions. Nat. Commun. 2020, 11, 1528. [Google Scholar] [CrossRef]
- Kim, D.; Paggi, J.M.; Park, C.; Bennett, C.; Salzberg, S.L. Graph-based genome alignment and genotyping with HISAT2 and HISAT-genotype. Nat. Biotechnol. 2019, 37, 907–915. [Google Scholar] [CrossRef]
- Pertea, M.; Kim, D.; Pertea, G.M.; Leek, J.T.; Salzberg, S.L. Transcript-level expression analysis of RNA-seq experiments with HISAT, StringTie and Ballgown. Nat. Protoc. 2016, 11, 1650–1667. [Google Scholar] [CrossRef] [PubMed]
- Transcriptome Assembly from Long-Read RNA-seq Alignments with StringTie2—PubMed. Available online: https://pubmed.ncbi.nlm.nih.gov/31842956/ (accessed on 28 August 2024).
- Sahraeian, S.M.E.; Mohiyuddin, M.; Sebra, R.; Tilgner, H.; Afshar, P.T.; Au, K.F.; Bani Asadi, N.; Gerstein, M.B.; Wong, W.H.; Snyder, M.P.; et al. Gaining comprehensive biological insight into the transcriptome by performing a broad-spectrum RNA-seq analysis. Nat. Commun. 2017, 8, 59. [Google Scholar] [CrossRef]
- Love, M.I.; Huber, W.; Anders, S. Moderated estimation of fold change and dispersion for RNA-seq data with DESeq2. Genome Biol. 2014, 15, 550. [Google Scholar] [CrossRef]
- Robinson, M.D.; McCarthy, D.J.; Smyth, G.K. edgeR: A Bioconductor package for differential expression analysis of digital gene expression data. Bioinformatics 2010, 26, 139–140. [Google Scholar] [CrossRef] [PubMed]
- Gene Ontology: Tool for the Unification of Biology. The Gene Ontology Consortium—PubMed. Available online: https://pubmed.ncbi.nlm.nih.gov/10802651/ (accessed on 28 August 2024).
- Carbon, S.; Douglass, E.; Good, B.M.; Unni, D.R.; Harris, N.L.; Mungall, C.J.; Basu, S.; Chisholm, R.L.; Dodson, R.J.; Hartline, E.; et al. The Gene Ontology resource: Enriching a GOld mine. Nucleic Acids Res. 2021, 49, D325–D334. [Google Scholar] [CrossRef]
- KEGG: Integrating Viruses and Cellular Organisms—PubMed. Available online: https://pubmed.ncbi.nlm.nih.gov/33125081/ (accessed on 28 August 2024).
- Deng, C.-C.; Zhang, J.-P.; Huo, Y.-N.; Xue, H.-Y.; Wang, W.; Zhang, J.-J.; Wang, X.-Z. Melatonin alleviates the heat stress-induced impairment of Sertoli cells by reprogramming glucose metabolism. J. Pineal Res. 2022, 73, e12819. [Google Scholar] [CrossRef] [PubMed]
- Chen, X.; Cai, Y.; Hu, X.; Ding, C.; He, L.; Zhang, X.; Chen, F.; Yan, J. Differential metabolic requirement governed by transcription factor c-Maf dictates innate γδT17 effector functionality in mice and humans. Sci. Adv. 2022, 8, eabm9120. [Google Scholar] [CrossRef] [PubMed]
- Xu, R.; Ma, L.; Chen, T.; Wang, J. Sophorolipid Suppresses LPS-Induced Inflammation in RAW264.7 Cells through the NF-κB Signaling Pathway. Molecules 2022, 27, 5037. [Google Scholar] [CrossRef] [PubMed]
- Feng, R.; Adeniran, S.O.; Huang, F.; Li, Y.; Ma, M.; Zheng, P.; Zhang, G. The ameliorative effect of melatonin on LPS-induced Sertoli cells inflammatory and tight junctions damage via suppression of the TLR4/MyD88/NF-κB signaling pathway in newborn calf. Theriogenology 2022, 179, 103–116. [Google Scholar] [CrossRef]
- Roth, K.; Pröll-Cornelissen, M.J.; Heuß, E.M.; Dauben, C.M.; Henne, H.; Appel, A.K.; Schellander, K.; Tholen, E.; Große-Brinkhaus, C. Genetic parameters of immune traits for Landrace and Large White pig breeds. J. Anim. Breed. Genet. 2022, 139, 695–709. [Google Scholar] [CrossRef]
- CVB3 Inhibits NLRP3 Inflammasome Activation by Suppressing NF-κB Pathway and ROS Production in LPS-Induced Macrophages—PubMed. Available online: https://pubmed.ncbi.nlm.nih.gov/37243164/ (accessed on 30 August 2024).
- Liu, Z.; Gao, Y.; Feng, X.; Su, Y.; Lian, H.; Zhao, J.; Xu, J.; Liu, Q.; Song, F. Hecogenin alleviates LPS-induced osteolysis via regulating pyroptosis and ROS involved Nrf2 activation. Biomed. Pharmacother. 2024, 177, 116933. [Google Scholar] [CrossRef]
- Danieli, M.G.; Antonelli, E.; Piga, M.A.; Cozzi, M.F.; Allegra, A.; Gangemi, S. Oxidative stress, mitochondrial dysfunction, and respiratory chain enzyme defects in inflammatory myopathies. Autoimmun. Rev. 2023, 22, 103308. [Google Scholar] [CrossRef]
- Xia, L.; Zhang, C.; Lv, N.; Liang, Z.; Ma, T.; Cheng, H.; Xia, Y.; Shi, L. AdMSC-derived exosomes alleviate acute lung injury via transferring mitochondrial component to improve homeostasis of alveolar macrophages. Theranostics 2022, 12, 2928–2947. [Google Scholar] [CrossRef]
- Madireddy, S.; Madireddy, S. Therapeutic interventions to mitigate mitochondrial dysfunction and oxidative stress–induced damage in patients with bipolar disorder. Int. J. Mol. Sci. 2022, 23, 1844. [Google Scholar] [CrossRef] [PubMed]
- Wang, X.; Ding, J.; Chen, X.; Wang, S.; Chen, Z.; Chen, Y.; Zhang, G.; Liu, J.; Shi, T.; Song, J.; et al. Light-activated nanoclusters with tunable ROS for wound infection treatment. Bioact. Mater. 2024, 41, 385–399. [Google Scholar] [CrossRef]
- Samarghandian, S.; Azimi-Nezhad, M.; Farkhondeh, T.; Samini, F. Anti-oxidative effects of curcumin on immobilization-induced oxidative stress in rat brain, liver and kidney. Biomed. Pharmacother. 2017, 87, 223–229. [Google Scholar] [CrossRef]
- Abarikwu, S.O. Anti-inflammatory effects of kolaviron modulate the expressions of inflammatory marker genes, inhibit transcription factors ERK1/2, p-JNK, NF-κB, and activate Akt expressions in the 93RS2 Sertoli cell lines. Mol. Cell Biochem. 2015, 401, 197–208. [Google Scholar] [CrossRef] [PubMed]
- Zhu, H.; Wang, Z.; Wang, W.; Lu, Y.; He, Y.-W.; Tian, J. Bacterial Quorum-Sensing Signal DSF Inhibits LPS-Induced Inflammations by Suppressing Toll-like Receptor Signaling and Preventing Lysosome-Mediated Apoptosis in Zebrafish. Int. J. Mol. Sci. 2022, 23, 7110. [Google Scholar] [CrossRef] [PubMed]
- Hwang, S.; Sung, D.K.; Kim, Y.E.; Yang, M.; Ahn, S.Y.; Sung, S.I.; Chang, Y.S. Mesenchymal Stromal Cells Primed by Toll-like Receptors 3 and 4 Enhanced Anti-Inflammatory Effects against LPS-Induced Macrophages via Extracellular Vesicles. Int. J. Mol. Sci. 2023, 24, 16264. [Google Scholar] [CrossRef]
- Kim, Y.I.; Park, S.-W.; Kang, I.J.; Shin, M.K.; Lee, M.-H. Activin suppresses LPS-induced Toll-like receptor, cytokine and inducible nitric oxide synthase expression in normal human melanocytes by inhibiting NF-κB and MAPK pathway activation. Int. J. Mol. Med. 2015, 36, 1165–1172. [Google Scholar] [CrossRef]
- Malyshev, I.; Malyshev, Y. Current Concept and Update of the Macrophage Plasticity Concept: Intracellular Mechanisms of Reprogramming and M3 Macrophage “Switch” Phenotype. BioMed Res. Int. 2015, 2015, 341308. [Google Scholar] [CrossRef]
- Lee, H.-S.; Kwon, Y.-J.; Seo, E.-B.; Kim, S.-K.; Lee, H.; Lee, J.-T.; Chang, P.-S.; Choi, Y.J.; Lee, S.-H.; Ye, S.-K. Anti-inflammatory effects of Allium cepa L. peel extracts via inhibition of JAK-STAT pathway in LPS-stimulated RAW264.7 cells. J. Ethnopharmacol. 2023, 317, 116851. [Google Scholar] [CrossRef]
- Philips, R.L.; Wang, Y.; Cheon, H.; Kanno, Y.; Gadina, M.; Sartorelli, V.; Horvath, C.M.; Darnell, J.E.; Stark, G.R.; O’Shea, J.J. JAK-STAT pathway at 30: Much learned, much more to do. Cell 2022, 185, 3857–3876. [Google Scholar] [CrossRef]
- Rutz, S.; Wang, X.; Ouyang, W. The IL-20 subfamily of cytokines—From host defence to tissue homeostasis. Nat. Rev. Immunol. 2014, 14, 783–795. [Google Scholar] [CrossRef] [PubMed]
- Zhu, C.-L.; Wang, L.; Zhao, X.-Q.; Yang, R.; Zhang, B.-Y.; Zhao, Y.-Y.; Xia, X.-J.; Zhang, H.-H.; Chen, S.-J.; Jiang, J.-Q.; et al. Antimicrobial peptide MPX attenuates LPS-induced inflammatory response and blood-testis barrier dysfunction in Sertoli cells. Theriogenology 2022, 189, 301–312. [Google Scholar] [CrossRef] [PubMed]
- Gao, W.; Wen, H.; Liang, L.; Dong, X.; Du, R.; Zhou, W.; Zhang, X.; Zhang, C.; Xiang, R.; Li, N. IL20RA signaling enhances stemness and promotes the formation of an immunosuppressive microenvironment in breast cancer. Theranostics 2021, 11, 2564–2580. [Google Scholar] [CrossRef] [PubMed]
- Li, J.; Qin, X.; Shi, J.; Wang, X.; Li, T.; Xu, M.; Chen, X.; Zhao, Y.; Han, J.; Piao, Y.; et al. A systematic CRISPR screen reveals an IL-20/IL20RA-mediated immune crosstalk to prevent the ovarian cancer metastasis. eLife 2021, 10, e66222. [Google Scholar] [CrossRef]
- McGovern, A.; Schoenfelder, S.; Martin, P.; Massey, J.; Duffus, K.; Plant, D.; Yarwood, A.; Pratt, A.G.; Anderson, A.E.; Isaacs, J.D.; et al. Capture Hi-C identifies a novel causal gene, IL20RA, in the pan-autoimmune genetic susceptibility region 6q23. Genome Biol. 2016, 17, 212. [Google Scholar] [CrossRef]
- Lee, K.-A.; Kim, K.-W.; Kim, B.-M.; Won, J.-Y.; Min, H.K.; Lee, D.W.; Kim, H.-R.; Lee, S.-H. Promotion of osteoclastogenesis by IL-26 in rheumatoid arthritis. Arthritis Res. Ther. 2019, 21, 283. [Google Scholar] [CrossRef]
- Sofi, S.; Jan, N.; Qayoom, H.; Alkhanani, M.; Almilaibary, A.; Ahmad Mir, M. Elucidation of interleukin-19 as a therapeutic target for breast cancer by computational analysis and experimental validation. Saudi J. Biol. Sci. 2023, 30, 103774. [Google Scholar] [CrossRef]
- Szczepanek, K.; Chen, Q.; Derecka, M.; Salloum, F.N.; Zhang, Q.; Szelag, M.; Cichy, J.; Kukreja, R.C.; Dulak, J.; Lesnefsky, E.J.; et al. Mitochondrial-targeted Signal Transducer and Activator of Transcription 3 (STAT3) Protects against Ischemia-induced Changes in the Electron Transport Chain and the Generation of Reactive Oxygen Species. J. Biol. Chem. 2011, 286, 29610–29620. [Google Scholar] [CrossRef]
- Stark, G.R.; Darnell, J.E. The JAK-STAT Pathway at Twenty. Immunity 2012, 36, 503–514. [Google Scholar] [CrossRef]








| Gene Symbol | GenBank® Accession Number | Forward Primer (5′-3′) | Reverse Primer (5′-3′) |
|---|---|---|---|
| IL20RA | XM_021087511.1 | ACACGTCAGGTTTCCCTTTTT | CTGGTGGGTTCCATTGTAGGA |
| CSF2 | NM_214118.2 | ATCAAAGAAGCCCTGAGCCTT | GGTTTCATTCATCACAGCCGC |
| IL15 | NM_214390.1 | TGCATCCAGTGCTACTTGTGT | CCTGCACTGATACAGCCCAA |
| CXCL8 | NM_213867.1 | TGCACTTACTCTTGCCAGAACTG | CAAACTGGCTGTTGCCTTCTT |
| TNFAIP3 | NM_001267890.1 | GTGCCCCAGCTTTCTCTCAT | TGGGGGTTTGCTTTGGTTCT |
| TNF | NM_214022.1 | CCAGACCAAGGTCAACCTCC | TTGATCTCGGCACTGAGTCG |
| AMCF-II | NM_213876.1 | AGGCAGAAGTGATAGCCACC | GAGCTTTTGGGTCCAGACAGA |
| CCL20 | NM_001024589.1 | GGCTGCTTTGATGTCGGTG | AAGTTGCTTGCTTCTGACTTG |
| TNFSF14 | NM_001260482.1 | TGATGCAAGAGCGGAGGC | AGTTTCGTCTCCCACAGCAG |
| β-actin | AJ312193.1 | TCTGGCACCACACCTTCTACAAC | GTCATCTTCTCACGGTTGGCTTTG |
| Target Gene Gene Accession Number | Forward Primer | Reverse Primer | |
|---|---|---|---|
| IL20RA XM_021087511.1 | sus-IL20RA-si-1 | GAGAUGAUGUCAUGUUCAAUGTT | CAUUGAACAUGACAUCAUCUCTT |
| sus-IL20RA-si-2 | CAUGAAGAAUAUCCUACAAUGTT | CAUUGAACAUGACAUCAUCUCTT | |
| sus-IL20RA-si-3 | CAGUGUGUGACGAACCAUACGTT | CGUAUGGUUCGUCACACACUGTT | |
| non-targeting siRNA control (siRNA NC) | UUCUCCGAACGUGUCACGUdTdT | ACGUGACACGUUCGGAGAAdTdT | |
Disclaimer/Publisher’s Note: The statements, opinions and data contained in all publications are solely those of the individual author(s) and contributor(s) and not of MDPI and/or the editor(s). MDPI and/or the editor(s) disclaim responsibility for any injury to people or property resulting from any ideas, methods, instructions or products referred to in the content. |
© 2024 by the authors. Licensee MDPI, Basel, Switzerland. This article is an open access article distributed under the terms and conditions of the Creative Commons Attribution (CC BY) license (https://creativecommons.org/licenses/by/4.0/).
Share and Cite
Zheng, Q.-Y.; Xiao, L.-F.; An, T.-Y.; Zhang, L.; Long, X.; Wang, Q.; Wang, X.-Z.; Pan, H.-M. IL20RA Is the Key Factor Contributing to the Stronger Antioxidant Capacity of Rongchang Pig Sertoli Cells. Antioxidants 2024, 13, 1545. https://doi.org/10.3390/antiox13121545
Zheng Q-Y, Xiao L-F, An T-Y, Zhang L, Long X, Wang Q, Wang X-Z, Pan H-M. IL20RA Is the Key Factor Contributing to the Stronger Antioxidant Capacity of Rongchang Pig Sertoli Cells. Antioxidants. 2024; 13(12):1545. https://doi.org/10.3390/antiox13121545
Chicago/Turabian StyleZheng, Qi-Yue, Li-Fei Xiao, Tian-Yi An, Liang Zhang, Xi Long, Qing Wang, Xian-Zhong Wang, and Hong-Mei Pan. 2024. "IL20RA Is the Key Factor Contributing to the Stronger Antioxidant Capacity of Rongchang Pig Sertoli Cells" Antioxidants 13, no. 12: 1545. https://doi.org/10.3390/antiox13121545
APA StyleZheng, Q.-Y., Xiao, L.-F., An, T.-Y., Zhang, L., Long, X., Wang, Q., Wang, X.-Z., & Pan, H.-M. (2024). IL20RA Is the Key Factor Contributing to the Stronger Antioxidant Capacity of Rongchang Pig Sertoli Cells. Antioxidants, 13(12), 1545. https://doi.org/10.3390/antiox13121545

